Charakteristiken der Dateinutzung
Festplatten

Festplatten
Adressierung

Dateisichten

Dateisysteme
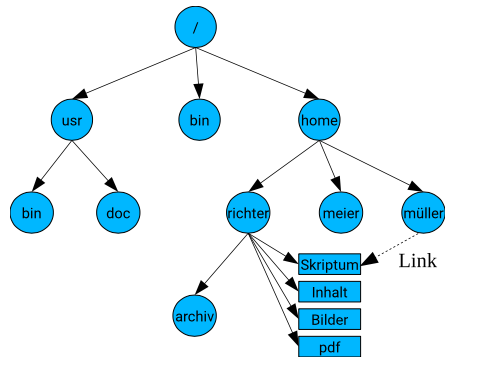
Verzeichnisse

Aufbau einer Festplatte
MBR = Master Boot Record - 512 Byte
Partitionen

Dateisystem
Aufbau eines einfachen Dateisystems
Variante 1
Dateisystem
Aufbau eines einfachen Dateisystems
Variante 2

Dateisystem
FAT - Aufbau von FAT32-Partitionen

Dateisystem
Indexbasiert: Ext2
Aufbau der Partition

Dateisystem
Indexbasiert: Ext2
Inodes

Dateisystem
Indexbasiert: Ext2
Verzeichnisse
Verzeichnis = Datei vom Typ „Directory“ -> enthält alle Einträge in dem Verzeichnis (Dateien und Verzeichnisse)
Inode-Nr. verweist auf Inode, die Datei verwaltet

Dateisystem
Indexbasiert: Ext4
Dateisystem
Indexbasiert: Ext4
Inode

Dateisystem
Indexbasiert: Ext4
Beispiel mit 10 Datenblöcken

Dateisysteme
Mount

Dateisystem
Konsistenzprüfung
Dateisystem
Konsistenzprüfung
Fehlertolerante Dateisysteme
Dateisystem
Konsistenzprüfung
Copy on Write
