10. Техники Flashcards

(580 cards)

1
Q

+

Какое назначение техники “10.1 Критерии приемки и оценки”?

A
  1. Критерии приемки используются для определения требований, результатов или условий, которые должны быть выполнены, чтобы решение считалось приемлемым для ключевых заинтересованных сторон. Критерии приемки описывают минимальный набор требований, которые должны быть выполнены, чтобы конкретное решение имело смысл реализовывать.
  2. Критерии оценки — это метрики, используемые для оценки набора требований с целью выбора между несколькими решениями.
How well did you know this?
1
Not at all
2
3
4
5
Perfectly
2
Q

+

На каких уровнях может применяться техника “Критерии приемки и оценки”?

A

Техника “Критерии приемки и оценки” может применяться на всех уровнях проекта, от высокого уровня детализации до более детального уровня

How well did you know this?
1
Not at all
2
3
4
5
Perfectly
3
Q

+

В рамках какого количества решений могут использоваться “Критерии приемки”?

A

Критерии приемки, как правило, используются, когда оценивается только одно возможное решение, и результат обычно выражаются как “прошел” или “не прошел”.

How well did you know this?
1
Not at all
2
3
4
5
Perfectly
4
Q

+

В чем польза от набора метрик на основе критериев приемки?

A

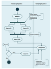
Критерии приемки определяют набор метрик, которые позволяют ранжировать решения и альтернативные проекты в соответствии с их ценностью для заинтересованных сторон.

How well did you know this?
1
Not at all
2
3
4
5
Perfectly
5
Q

+

В чем суть критерия оценки?

A

Каждый критерий оценки представляет собой непрерывную или дискретную шкалу для измерения определенного атрибута решения, такого как стоимость, производительность, удобство использования и то, насколько функциональность отражает потребности заинтересованных сторон.

How well did you know this?
1
Not at all
2
3
4
5
Perfectly
6
Q

+

Как оцениваются атрибуты, которые не могут быть измерены напрямую?

A

Атрибуты, которые не могут быть измерены напрямую, оцениваются с использованием экспертной оценки или различных скоринговых техник.

How well did you know this?
1
Not at all
2
3
4
5
Perfectly
7
Q

+

Какое описание техники “10.1 Критерии приемки и оценки”?

A

Критерии приемки и оценки определяют показатели, которые будут использоваться для оценки и сравнения решений и их альтернативных дизайнов. Измеримые и проверяемые критерии позволяют объективно и последовательно оценивать решения и их дизайны.

Критерии приемки и оценки могут определяться одним и тем же набором оцениваемых атрибутов.

  1. При оценке различных решений, решения с более низкой стоимостью и лучшей производительностью ранжируется выше.
  2. При приемке решения критерии в контрактах и приемочных тестах определяются как требования минимальной производительности и максимальной стоимости.
How well did you know this?
1
Not at all
2
3
4
5
Perfectly
8
Q

+

Из каких элементов состоит техника “10.1 Критерии приемки и оценки”?

A
  1. Атрибуты ценности
  2. Оценка
How well did you know this?
1
Not at all
2
3
4
5
Perfectly
9
Q

+

В чем суть элемента “Атрибуты ценности” в рамках техники “10.1 Критерии приемки и оценки”?

A

Атрибуты ценности — это характеристики решения, которые определяют его ценность для заинтересованных сторон или существенно влияют на нее. Они представляют разумную и согласованную декомпозицию ожидаемой ценности на ее составные части, которые можно описывать как желательные или нежелательные качества решения.

Бизнес-аналитики обеспечивают согласованность определения всех атрибутов ценности со всеми заинтересованными сторонами. Бизнес-аналитики могут разрабатывать инструменты и инструкции для проведения оценки, а также для записи и обработки ее результатов

How well did you know this?
1
Not at all
2
3
4
5
Perfectly
10
Q

+

На каких этапах используются атрибутов ценности?

A

Определение критериев приемки и оценки на основании атрибутов ценности гарантирует их соответствие потребностям заинтересованных сторон, и должно применяться при приемке и оценке решения.

How well did you know this?
1
Not at all
2
3
4
5
Perfectly
11
Q

+

Какие есть примеры атрибутов ценности?

A

К примерам атрибутов ценности относятся:
• возможность предоставлять конкретную информацию,
• возможность выполнять или поддерживать конкретные действия,
• характеристики производительности и отзывчивости,
• применимость решения в конкретных ситуациях и контекстах,
• наличие конкретных свойств и возможностей, а также
• удобство, защищенность, масштабируемость и надежность

How well did you know this?
1
Not at all
2
3
4
5
Perfectly
12
Q

+

В чем суть элемента “Оценки” в рамках техники “10.1 Критерии приемки и оценки”?

A

Для того, чтобы оценить решение с использованием критериев приемки и оценки, они должны быть сформулированы в измеримом виде.

How well did you know this?
1
Not at all
2
3
4
5
Perfectly
13
Q

+

Какие виды изменений должны быть учтены при подготовке критериев приемки и оценки?

A
  1. Тестируемость
  2. Метрики
How well did you know this?
1
Not at all
2
3
4
5
Perfectly
14
Q

+

В чем суть “Тестируемости” при подготовке критериев приемки и оценки?

A

Критерии приемки должны формулироваться в тестируемой форме. Это может потребовать разбиения требований на атомарные части, позволяющие написать тестовые сценарии для проверки решения на соответствие критериям.

Критерии приемки представляются в форме утверждений, которые могут быть оценены как истинные или ложные.
Часто это делается посредством user acceptance testing, UAT

How well did you know this?
1
Not at all
2
3
4
5
Perfectly
15
Q

+

В чем суть “Метрики” при подготовке критериев приемки и оценки?

A

Метрики
Критерии оценки дают возможность определить, приносят ли свойства ценность, необходимую для удовлетворения потребностей заинтересованных сторон.

Эти критерии представляются в виде параметров, которые могут быть измерены с помощью непрерывной
или дискретной шкалы. Определение каждого критерия позволяет оценить решение с помощью различных методов, таких как: бенчмаркинг или экспертное суждение.

Примечание: Определение критериев оценки может включать разработку инструментов и инструкций для проведения оценки, а также для записи и обработки ее результатов.

How well did you know this?
1
Not at all
2
3
4
5
Perfectly
16
Q

+

Какие преимущества использования техники “10.1 Критерии приемки и оценки”?

A
  1. Гибкие методологии могут требовать представления всех требований в форме тестируемых критериев приемки.
  2. Критерии приемки необходимы, когда требования выражают договорные обязательства.
  3. Критерии приемки позволяют оценивать требования с использованием согласованных критериев.
  4. Критерии оценки дают возможность оценивать различные потребности на основании согласованных критериев, таких как свойства, общие показатели, локальные или глобальные сравнительные критерии и согласованные соотношения.
  5. Критерии оценки помогают в получении ожидаемого возврата от инвестиций (return on investment, ROI) или иначе сформулированной потенциальной ценности.
  6. Критерии оценки помогают в определении приоритетов.
How well did you know this?
1
Not at all
2
3
4
5
Perfectly
17
Q

+

Какие ограничения использования техники “10.1 Критерии приемки и оценки”?

A
  1. Критерии приемки могут выражать договорные обязательства, в этом случае их может быть трудно изменить по юридическим или политическим причинам.
  2. Может быть трудно достичь согласия разнообразных заинтересованных сторон относительно критериев оценки различных потребностей
How well did you know this?
1
Not at all
2
3
4
5
Perfectly
18
Q

+

Какое назначение техники “10.2 Управление бэклогом”?

A

Бэклог предназначен для записи, отслеживания и приоритизации оставшихся задач

How well did you know this?
1
Not at all
2
3
4
5
Perfectly
19
Q

+

Какое описание техники “10.2 Управление бэклогом”?

A

Бэклог появляется, когда количество подлежащих выполнению задач превышает возможности их выполнения.

Бэклогов может быть несколько (к примеру Product and Sprint backlog). Например, один бэклог может использоваться для управления общим списком задач, тогда как второй бэклог может использоваться для управления задачами, подлежащими выполнению в ближайшее время.

How well did you know this?
1
Not at all
2
3
4
5
Perfectly
20
Q

Что подразумевается под “управлением бэклогом”?

A

Под управлением бэклогом понимается систематический подход к определению:
• какие задачи следует включить в бэклог,
• как описывать эти задачи,
• как задачи должны отслеживаться,
• каким образом задачи следует периодически пересматривать и реприоритизировать относительно других задач в бэклоге,
• как в итоге следует выбирать задачи для выполнения,
• как следует удалять задачи из бэклога.

В управляемом бэклоге, задачи, расположенные в верхней части списка, имеют самую высокую ценность для бизнеса и, соответственно, наивысший приоритет. Они, как правило, выбираются для выполнения в первую очередь.

Периодически должен производиться пересмотр всего бэклога, поскольку изменения потребностей и приоритетов заинтересованных сторон могут потребовать изменения приоритетов некоторых задач бэклога. Во многих организациях бэклог пересматривается через запланированные промежутки времени.

How well did you know this?
1
Not at all
2
3
4
5
Perfectly
21
Q

О чем говорит изменение количества задач в беклоге?

A

Изменение количества задач в бэклоге должно отслеживаться на регулярной основе. Необходимо исследовать причины возникновения этих изменений:

  1. Растущий бэклог может говорить о растущих запросах или снижении продуктивности.
  2. Уменьшающийся бэклог может говорить о падении спроса или улучшениях в производственном процессе.
How well did you know this?
1
Not at all
2
3
4
5
Perfectly
22
Q

Из каких элементов состоит техника “10.2 Управление бэклогом”?

A
  1. Элементы бэклога
  2. Приоритизация
  3. Оценка
  4. Управление изменениями бэклога
How well did you know this?
1
Not at all
2
3
4
5
Perfectly
23
Q

В чем суть элемента “Элементы бэклога” в рамках техники “10.2 Управление бэклогом”?

A

Элементами бэклога могут быть любые виды элементов, с которыми связана некоторая работа. Бэклог может содержать (но не ограничиваясь этим) любую комбинацию следующих элементов:
• варианты использования,
• пользовательские истории,
• функциональные требования
• нефункциональные требования,
• дизайны,
• запросы клиентов,
• риски,
• запросы на изменение,
• дефекты,
• запланированные переработки,
• задачи поддержки,
• проведение презентации,
• создание документов.

Задача добавляется в бэклог, если она имеет ценность для заинтересованной стороны. За добавление задач в бэклог может отвечать один человек, наделенный соответствующими полномочиями, или группа людей, добавляющая новые элементы на основании достигнутых соглашений.

В некоторых случаях ответственность за добавление новых задач в бэклог может быть делегирована бизнес-аналитику. Также могут существовать политики и правила, определяющие, что и когда должно добавляться, например, в случае
значительных дефектов продукта

How well did you know this?
1
Not at all
2
3
4
5
Perfectly
24
Q

В чем суть элемента “Приоритизация” в рамках техники “10.2 Управление бэклогом”?

A

Элементы бэклога приоритизируются относительно друг друга. Со временем эти приоритеты будут меняться по мере изменения приоритетов заинтересованных сторон или появления зависимостей между элементами бэклога.

Правила относительно того, как управлять бэклогом, также могут влиять на приоритеты.
Для приоритизации также может использоваться многошаговый подход.
При первоначальном добавлении пунктов в бэклог, приоритизация может быть очень приблизительной, с использованием таких категорий как высокий, средний или низкий приоритет.

Элементы с высоким приоритетом следует пересматривать чаще, поскольку они - вероятные кандидаты для ближайшей работы. Для определения различия между элементами с высоким приоритетом используется более детальный
подход к определению приоритета относительно других высокоприоритетных пунктов, например, числовое ранжирование,
основанное на некотором измерении ценности.

How well did you know this?
1
Not at all
2
3
4
5
Perfectly
25
В чем суть элемента "Оценка" в рамках техники "10.2 Управление бэклогом"?
**Уровень детализации**, используемый для описания каждого элемента бэклога, может значительно **варьироваться**. Задачи в верхней части бэклога обычно описываются более детально, соответственно, с более точной оценкой их относительного размера и сложности, помогающей определить необходимые для их выполнения затраты и усилия. При первоначальном добавлении элемента в бэклог, его описание может содержать очень мало деталей, особенно если работа с ним в ближайшее время маловероятна. Пока задача находится в бэклоге, над ней производится малое количество работы, лишь минимально необходимое для понимания работы, требуемой для ее выполнения. По мере продвижения работы над другими пунктами бэклога, относительный приоритет отдельной задачи может повыситься, что приведет к необходимости ее пересмотра и может потребовать дальнейшей проработки или декомпозиции задачи для лучшего ее понимания и оценки ее размера и сложности. Обратная связь, получаемая в процессе разработки, о стоимости и трудоемкости выполнения предыдущих элементов бэклога также может использоваться для уточнения оценок элементов, которые еще предстоит выполнить.
26
В чем суть элемента "Управление изменениями бэклога" в рамках техники "10.2 Управление бэклогом"?
Элементы продвигаются в верхнюю часть бэклога в соответствии с их приоритетами относительно других элементов. Когда появляются новые задачи или запросы, они добавляются в бэклог и упорядочиваются относительно других элементов, уже находящихся там. Когда появляются ресурсы для выполнения задач, бэклог просматривается, и его элементы берутся в работу, исходя из доступных ресурсов, зависимостей между задачами, текущего понимания размера и сложности. Элементы удаляются из бэклога после их выполнения или в случае принятия решения о том, что работа над этими элементами больше не требуется. Однако, удаленные элементы могут быть снова добавлены в бэклог по разным причинам, в том числе: • могут значительно измениться потребности заинтересованных сторон, • задача может оказаться более трудоемкой, чем оценивалось, • может потребоваться больше времени, чем предполагалось, на выполнение других приоритетных задач • могут обнаружиться дефекты в полученном рабочем продукте.
27
Какие преимущества использования техники 10.2 Управление бэклогом?
1. Это эффективный способ реагировать на изменения потребностей и приоритетов заинтересованных сторон, поскольку очередные элементы, выбираемые из бэклога, всегда соответствуют текущим приоритетам заинтересованных сторон. 2. Только элементы в верхней части бэклога прорабатываются и оцениваются детально; элементы в нижней части бэклога имеют более низкий приоритет, и им уделяется меньше внимания и усилий. 3. Это эффективное средство коммуникации, поскольку заинтересованные лица могут видеть, над какими задачами работ планируется в ближайшее время, над какими — позже, и над какими могут не работать некоторое время.
28
Какие ограничения использования техники 10.2 Управление бэклогом?
1. Длинные бэклоги могут быть громоздкими и сложными в управлении 2. Требуется опыт для разбиения работы, подлежащей выполнению, на части достаточно детальные для правильной оценки. 3. Недостаточно подробное описание элементов бэклога, со временем, может привести к потере информации
29
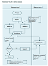
Какое назначение техники "10.3 Сбалансированная система показателей"?
Сбалансированная система показателей применяется для **управления эффективностью** в любой модели бизнеса, организационной структуре или бизнес-процессе.
30
Какое описание техники "10.3 Сбалансированная система показателей"?
1. Сбалансированная система показателей — **это инструмент стратегического планирования и управления**, используемый для измерения эффективности организации в дополнение к традиционным финансовым показателям. 2. Она ориентирована на конечные результаты и обеспечивает сбалансированное представление о предприятии путем реализации стратегического плана в качестве активной структуры целей и показателей эффективности. 3. Основная предпосылка к использованию сбалансированной системы показателей заключается в том, что факторы создания стоимости поняты, **измерены** и **оптимизированы** для обеспечения устойчивой эффективности. 4. Сбалансированная система показателей включает ясные цели, конкретные показатели и целевые результаты, вытекающие из видения и стратегии организации. Сбалансированная система показателей бизнеса может использоваться на множестве уровней организации. Это включает в себя уровень предприятия (макроуровень), уровень департамента или функции, и даже уровень проекта или инициативы.
31
На каких измерениях базируется сбалансированная система показателей?
Сбалансированная система показателей образуется четырьмя измерениями: • Обучение и развитие, • Бизнес-процесс, • Клиент, • Финансы.
32
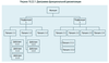
Из каких элементов состоит техника "10.3 Сбалансированная система показателей"?
1. Измерение "Обучение и развитие" 2. Измерение "Бизнес-процессы" 3. Измерение "Клиенты" 4. Измерение "Финансы" 5. Показатели или индикаторы
33
В чем суть элемента "Измерение "Обучение и развитие"" в рамках техники "10.3 Сбалансированная система показателей"?
Измерение "Обучение и развитие" включает показатели, относящиеся к обучению и развитию сотрудников, улучшению продуктов и сервисов, а также корпоративной культуре. Метрики определяют использование средств для обучения, наставничества, обмена знаниями и совершенствования технологий.
34
В чем суть элемента "Измерение "Бизнес-процессы"" в рамках техники "10.3 Сбалансированная система показателей"?
Измерение "Бизнес-процессы" включает показатели, отражающие то, насколько хорошо работает предприятие, и соответствуют ли его продукты потребностям клиентов.
35
В чем суть элемента "Измерение "Клиенты"" в рамках техники "10.3 Сбалансированная система показателей"?
Измерение "Клиенты" включает показатели, ориентированные на клиентов, их удовлетворенность и поставляемую ценность. Эти показатели отражают, насколько хорошо удовлетворяются потребности клиентов, насколько они удовлетворены продуктами и услугами, соответствует ли поставка этих продуктов и услуг их ожиданиям в отношении качества и их общему опыту работы с предприятием.
36
В чем суть элемента "Измерение "Финансы"" в рамках техники "10.3 Сбалансированная система показателей"?
Измерение "Финансы" определяет, что необходимо с точки зрения финансов для реализации стратегии. Примеры финансовых показателей отражают рентабельность, рост доходов и добавленную экономическую стоимость.
37
В чем суть элемента "Показатели или индикаторы" в рамках техники "10.3 Сбалансированная система показателей"?
Существует два основных типа показателей или индикаторов: 1. **Запаздывающие показатели**, отражающие результаты уже произведенных действий 2. **Опережающие индикаторы**, дающие информацию о будущей эффективности. Целевые показатели, как правило, используют запаздывающие показатели, однако использование соответствующих опережающих показателей позволяет получить больше информации об эффективности в реальном времени.
38
Какие особенности использования техники 10.3 Сбалансированная система показателей?
1. Для того, чтобы показатели имели смысл, они должны быть **количественными**, связанными со стратегией и быть понятны для всех заинтересованных сторон. 2. При определении показателей бизнес-аналитик учитывает другие имеющиеся релевантные показатели и удостоверяется в том, что никакой новый или измененный показатель не повлияет негативно на любой существующий. 3. В любой момент времени любое измерение сбалансированной системы показателей может быть активным, изменяющимся и развивающимся. 4. Каждое измерение влияет на другие и подвергается их влиянию. Сбалансированная система показателей позволяет организации осуществлять мониторинг и оценку прогресса в достижении целей и адаптировать стратегию по мере необходимости. 5. Поскольку сбалансированные системы показателей используются для оценки эффективности предприятия в целом или бизнес-подразделения в рамках предприятия, изменения показателей могут иметь далеко идущие последствия и должны ясно коммуницироваться и тщательно управляться.
39
Какие преимущества использования техники 10.3 Сбалансированная система показателей?
1. Способствуют целостному и сбалансированному планированию и пониманию. 2. Кратко-, средне- и долгосрочные цели можно объединять в программы с поэтапными **измерениями** успех 3. Стратегическим, тактическим и операционным командам легче согласовывать свою работу 4. Стимулирует дальновидное мышление и конкурентоспособность.
40
Какие ограничения использования техники 10.3 Сбалансированная система показателей?
1. Отсутствие четкой стратегии затрудняет согласование измерений между собой. 2. Может восприниматься как единственный инструмент стратегического планирования, а не один из нескольких, подлежащих использованию в наборе инструментов стратегического планирования. 3. Может неверно пониматься как замена стратегического планирования, исполнения и измерения
41
Какое назначение техники "10.4 Бенчмаркинг и анализ рынка"?
Бенчмаркинг и анализ рынка проводятся для улучшения работы организации, повышения удовлетворенности клиентов и повышения ценности для заинтересованных сторон.
42
Какое описание техники "10.4 Бенчмаркинг и анализ рынка""?
**Бенчмаркинговые исследования** проводятся для сравнения практик организации с лучшими практиками. Лучшие практики можно найти в конкурирующих предприятиях, правительстве или отраслевых ассоциациях. **Цель бенчмаркинга** - оценить **эффективность** предприятия и удостовериться в **эффективной** работе предприятия. **Примечание:** бенчмаркинг также может выполняться относительно стандартов, в целях их соблюдения. Результаты бенчмаркингового исследования могут инициировать изменения внутри организации. **Анализ рынка** предполагает изучение клиентов для определения необходимых или желаемых продуктов, или услуг, а также факторов, влияющих на их решение о покупке, и существующих на рынке конкурентов. **Цель анализа рынка** - получить эту информацию для **поддержки** различных процессов принятия решений в организации. Анализ рынка также может помочь определить время выхода на рынок. Он может использоваться чтобы определить, являются ли подписание партнёрского соглашения, слияние или изъятие активов приемлемыми вариантами для предприятия
43
Из каких элементов состоит техника "10.4 Бенчмаркинг и анализ рынка"?
1. Бенчмаркинг 2. Анализ рынка
44
В чем суть элемента "Бенчмаркинг" в рамках техники "10.4 Бенчмаркинг и анализ рынка"?
Бенчмаркинг включает в себя: • определение областей, подлежащих исследованию, • определение предприятий, являющихся лидерами в секторе (включая конкурентов), • проведение опроса выбранных предприятий для понимания их практик, • использование запроса информации (Request for Information, RFI) для сбора информации о возможностях, • организацию посещений передовых организаций, • определение расхождений между текущей и передовой практиками, • разработку проектного предложения для внедрения лучших практик
45
В чем суть элемента "Анализ рынка" в рамках техники "10.4 Бенчмаркинг и анализ рынка"?
Для анализа рынка от бизнес-аналитиков требуется: • идентификация клиентов и понимание их предпочтений, • определение возможностей, способных увеличить ценность для заинтересованных сторон, • определение конкурентов и изучение их работы, • определение тенденций рынка, прогноз темпов роста и оценка потенциальной доходности, • определение приемлемых бизнес-стратегий, • сбор рыночных данных, • использование имеющихся источников, таких как записи компании, различные исследования и книги, и применение этой информацию к имеющимся вопросам • рассмотрение данных для определения тенденций и получения выводов.
46
Какие преимущества использования техники "10.4 Бенчмаркинг и анализ рынка"?
1. Бенчмаркинг обеспечивает организации информацией о новых и различных методах, идеях и инструментах повышения организационной эффективности. 2. Организация может использовать бенчмаркинг для определения передового опыта конкурентов, чтобы соответствовать им или превзойти их. 3. Бенчмаркинг показывает, почему подобные компании успешны и какие процессы они использовали для достижения успеха. 4. Анализ рынка может указывать на конкретные группы и адаптироваться для получения ответа на конкретные вопросы. 5. Анализ рынка может выявить слабые места определенной компании или отрасли. 6. Анализ рынка может выявить различия между собственными продуктовыми предложениями и доступными услугами конкурента.
47
Какие ограничения использования техники "10.4 Бенчмаркинг и анализ рынка"?
1. Бенчмаркинг требует много времени; организации могут не иметь опыта для проведения анализа и интерпретации полезной информации. 2. Бенчмаркинг не может порождать новаторские решения или решения, способные давать устойчивое конкурентное преимущество, поскольку он опирается на оценку уже представленных где-то решений с целью их воспроизведения. 3. Анализ рынка может быть трудоемким и дорогостоящим, и его результаты могут быть доступны не сразу. 4. Без сегментации рынка анализ рынка может не дать ожидаемых результатов, или может дать неверные данные о продуктах или услугах конкурента
48
Какое назначение техники "10.5 Мозговой штурм"?
**Мозговой штурм** - превосходный способ применения творческого подхода к проблеме. Цель мозгового штурма - сгенерировать множество новых идей, и вывести из них направления для дальнейшего анализа.
49
Какое описание техники "10.5 Мозговой штурм""?
**Мозговой штурм** — это техника, предназначенная для генерации широкого или разнообразного набора вариантов. Она помогает ответить на такие специфичные вопросы, как (но не только): • Какие есть варианты решения имеющейся проблемы? • Какие факторы препятствуют использованию группой некоторого подхода или варианта? • Что может вызвать задержку деятельности "А"? • Что группа может сделать для решения проблемы "В"? Мозговой штурм заключается в сосредоточении на теме или проблеме с последующим предложением множества возможных решений. Эту технику лучше всего применять в группе, поскольку она опирается на опыт и творчество всех членов группы. При отсутствии группы, мозговой штурм для генерации новых идей можно проводить в одиночку. Чтобы повысить творчество, участникам предлагается использовать новые взгляды на вещи и свободные ассоциации в любом направлении. При надлежащем ведении, мозговой штурм может быть веселым, увлекательным и продуктивным
50
Из каких элементов состоит техника "10.5 Мозговой штурм"?
1. Подготовка 2. Сессия 3. Завершение
51
В чем суть элемента "Подготовка" в рамках техники "10.5 Мозговой штурм"?
1. Разработать четкое и краткое определение интересующей области. 2. Определить ограничение по времени для генерации идей ( чем больше группа, тем больше времени требуется) 3. Определить ведущего и участников сессии (как правило, от 6 до 8 участников, представляющих различный опыт и квалификацию относительно темы) 4. Определить ожидания участников и получить их согласие на участие в процессе. 5. Установить критерии оценки и ранжирования идей
52
В чем суть элемента "Сессия" в рамках техники "10.5 Мозговой штурм"?
1. Делиться новыми идеями без их обсуждения, критики или оценки. 2. Наглядно фиксировать все идеи. 3. Поощрять участников к проявлению творческого подхода, делиться абсурдными идеями и развивать идеи других. 4. Не ограничивать количество идей, поскольку цель - собрать как можно больше идей за отведенное время.
53
В чем суть элемента "Завершение" в рамках техники "10.5 Мозговой штурм"?
1. По достижении лимита времени, обсудить и оценить идеи, используя определенные ранее критерии оценки. 2. Создать сжатый список идей, скомбинировать идеи, где это возможно и устранить дубликаты. 3. Оценить идеи, а затем разослать итоговый список идей соответствующим сторонам.
54
Какие преимущества использования техники "10.5 Мозговой штурм"?
1. Возможность собрать много идей за короткий период времени. 2. Среда, свободная от критики, способствует творческому мышлению. 3. Может быть полезен в ходе семинара для снижения напряженности между участниками.
55
Какие ограничения использования техники "10.5 Мозговой штурм"?
1. Участие зависит от личных творческих способностей и готовности участвовать. 2. Организационные и межличностные политики могут ограничить общее участие. 3. Участники группы должны согласиться избегать обсуждения идей, выдвигаемых в ходе мозгового штурма.
56
Какое назначение техники "10.6 Анализ возможностей бизнеса"?
Анализ возможностей бизнеса создает основу для определения скоупа и проведения планирования, создавая единое понимание результатов деятельности, определяя соответствие стратегии и обеспечивая фильтрацию содержания и приоритетов.
57
Какое описание техники "10.6 Анализ возможностей бизнеса""?
Анализ возможностей бизнеса описывает, что способно делать предприятие или часть предприятия. Возможности бизнеса говорят о **способности** предприятия использовать или преобразовывать нечто, помогающее достичь цели или целевого показателя бизнеса. Возможности можно оценивать посредством анализа эффективности или связанных рисков для выявления провалов эффективности и для приоритизации инвестиций. Многие инициативы по разработке продуктов являются попытками повысить эффективность имеющихся возможностей бизнеса или создать новые. Пока предприятие выполняет сходные функции, необходимые бизнесу возможности должны оставаться неизменными - даже если способ реализации этих возможностей претерпевает значительные изменения.
58
Из каких элементов состоит техника "10.6 Анализ возможностей бизнеса"?
1. Возможности 2. Использование возможностей 3. Ожидаемая эффективность 4. Модель рисков 5. Стратегическое планирование 6. Карта возможностей
59
В чем суть элемента "Возможности" в рамках техники "10.6 Анализ возможностей бизнеса"?
**Возможности** — это способность предприятия делать или преобразовывать нечто, помогающее достичь бизнес-цели или целевого показателя бизнеса. Возможности описывают **цель** или **результат** действия или трансформации, но не то, **как** это действие или трансформация выполняется. Каждая возможность отражается на **карте возможностей** только один раз, даже если она принадлежит нескольким бизнес-подразделениям.
60
В чем суть элемента "Использование возможностей" в рамках техники "10.6 Анализ возможностей бизнеса"?
Возможности влияют на ценность через увеличение или защиту дохода, уменьшение или предотвращение издержек, улучшение сервиса, достижение соответствия, или подготовку компании к будущему. **Не все** возможности одинаково ценны. Существуют разные инструменты, с помощью которых можно явно показать ценность при оценке возможностей.
61
В чем суть элемента "Ожидаемая эффективность" в рамках техники "10.6 Анализ возможностей бизнеса"?
Возможности можно оценивать для определения явных ожиданий относительно эффективности. Когда возможности нацелены на улучшение, можно выявить определенный разрыв в эффективности. **Провал эффективности** — это разница между текущей и желаемой эффективностью в контексте конкретной стратегии бизнеса.
62
В чем суть элемента "Модель рисков" в рамках техники "10.6 Анализ возможностей бизнеса"?
Сами по себе, возможности **не имеют рисков** - риски содержатся в эффективности данной возможности или недостатке эффективности. Эти риски распадаются на традиционные бизнес-категории: • деловые риски, • технологические риски, • организационные риски, • рыночные риски
63
В чем суть элемента "Стратегическое планирование" в рамках техники "10.6 Анализ возможностей бизнеса"?
Возможности бизнеса в текущем и будущем состоянии предприятия могут использоваться для определения направления, в котором предприятие должно двигаться для реализации стратегии. Результатом **оценки возможностей** **бизнеса** может быть набор рекомендаций или предлагаемых решений. Эта информация формирует основу "дорожной карты" продукта и используется при планировании релизов. На стратегическом уровне, возможности должны помогать предприятию создавать и поддерживать устойчивое конкурентное преимущество и уникальную предлагаемую ценность
64
В чем суть элемента "Карта возможностей" в рамках техники "10.6 Анализ возможностей бизнеса"?
**Карта возможностей** — это графическое представление элементов, участвующих в анализе способностей бизнеса. Следующие примеры демонстрируют один элемент карты возможностей, который станет частью большей сетки возможностей. Не существует устоявшегося стандарта нотации карт возможностей. Cледующие изображения показывают два разных способа созфдания карты возможностей. Первые два изображения — это первый пример, третье - второй пример.
65
Какие преимущества использования техники "10.6 Анализ возможностей бизнеса"?
1. Дает единое выражение результатов, стратегии и эффективности, помогающее создавать очень сфокусированные и согласованные инициативы. 2. Помогает согласовать инициативы бизнеса в разных аспектах предприятия. 3. Помогает в оценке способности организации предлагать новые продукты и услуги
66
Какие ограничения использования техники "10.6 Анализ возможностей бизнеса"?
1. Требует от организации согласия на совместную работу над этой моделью. 2. При разработке в одностороннем порядке или в изоляции, не достигает целей согласованности и единого понимания. 3. Требует широкого межфункционального сотрудничества в определении модели возможностей и структуры ценностей
67
Какое назначение техники "10.7 Бизнес-кейсы"?
**Бизнес-кейс** дает обоснование плана действий исходя из сравнения выгод, приносимых предлагаемым решением, со стоимостью, трудозатратами и другими соображениями, связанными с приобретением и использованием этого решения.
68
Какое описание техники "10.7 Бизнес-кейсы"?
Бизнес-кейс документирует **объяснение** рациональности изменения. Бизнес-кейс часто представляется в виде формального документа, но также может представляться неформальным методами. **ВАЖНО!** Затраты времени и ресурсов на разработку бизнес-кейса должны быть пропорциональны размеру и важности его потенциальной ценности.
69
В чем ценность и когда используется “Бизнес-кейс”?
Бизнес-кейс дает достаточно подробностей для объяснения и запроса одобрения **без углубления** в конкретные детали метода и/или подхода к реализации. Он также может служить катализатором одной или множества инициатив по реализации изменений. Бизнес-кейс используется для: • определения потребности, • определения желаемых результатов, • оценки ограничений, предположений и рисков, а также рекомендации решения.
70
Из каких элементов состоит техника "10.7 Бизнес-кейсы"?
1. Оценка потребности 2. Желаемые результаты 3. Оценка альтернатив 4. Рекомендуемое решение
71
В чем суть элемента "Оценка потребности" в рамках техники "10.7 Бизнес-кейсы"?
**Потребность** — это драйвер бизнес-кейса. Это значимая бизнес-цель или целевой показатель, подлежащие достижению. Целевые показатели связаны со стратегией или стратегиями предприятия. **Оценка потребности** определяет проблему или потенциальную возможность. В ходе разработки бизнес-кейса оцениваются различные альтернативы для решения проблемы или использования возможности.
72
В чем суть элемента "Желаемые результаты" в рамках техники "10.7 Бизнес-кейсы"?
Желаемые результаты описывают **состояние**, которое должно получиться при удовлетворении потребности. Они должны включать измеримые результаты, которые можно использовать для оценки успешности бизнес-кейса или решения. Для выполнения бизнес-кейса желаемые результаты должны проверяться на определенных вехах проекта и при завершении инициативы (или инициатив). Они также должны быть независимы от рекомендуемого решения. Определить рекомендуемое решение поможет **оценка способности вариантов решения** достигать желаемых результатов.
73
В чем суть элемента "Оценка альтернатив" в рамках техники "10.7 Бизнес-кейсы"?
Бизнес-кейс **определяет** и **оценивает** различные альтернативные решения. Альтернативы могут включать (но не только) различные технологии, процессы или модели бизнеса. Альтернативы могут также включать разные способы их получения и разные варианты сроков. На выбор альтернатив могут влиять ограничения, такие как бюджет, сроки или регламенты. В качестве **первого** рекомендуемого решения следует оценить и рассмотреть вариант **"не делать ничего"**. =)
74
По каким критериям должно оцениваться альтернативное решение для бизнес-кейса?
Для каждой альтернативы нужно оценивать: **1. Скоуп:** определяет предлагаемую альтернативу. Скоуп может определяться через организационные границы, границы систем,бизнес-процессы, продуктовые линейки или географические регионы. Определение скоупа должно ясно определять, что будет **включено** и что будет **исключено**. Скоуп различных альтернатив может быть схожим или иметь пересечения, но может и отличаться в зависимости от альтернативы. **2. Осуществимость:** для каждой альтернативы следует оценивать организационную и техническую осуществимость. Это включает организационные знания, навыки и мощности, а также техническую зрелость и опыт работы с предлагаемыми технологиями. **3. Предположения, риски и ограничения:** предположения — это полагаемые истинными факты, способные повлиять на инициативу. Ограничения — это условия, способные ограничить выбор альтернатив. Риски — это потенциальные проблемы, способные негативно повлиять на решение. Согласование и документирование этих факторов способствует реалистичным ожиданиям и единому пониманию среди заинтересованных cторон. **4. Финансовый анализ и оценка ценности:** Финансовый анализ и оценка ценности включают оценку затрат на внедрение и эксплуатацию альтернативы, а также количественную финансовую выгоду от реализации альтернативы. Выгоды нефинансового характера (такие как улучшение морального состояния персонала, повышение гибкости реагирования на изменения, повышение удовлетворенности клиентов или снижение подверженности риску) также важны и повышают значимость организации. Оценки ценности сопоставляются со стратегическими целями и показателями.
75
В чем суть элемента "Рекомендуемое решение" в рамках техники "10.7 Бизнес-кейсы"?
**Рекомендуемое решение** описывает предпочтительный путь решения проблемы или использования возможности. Решение описывается **достаточно подробно**, чтобы лица, принимающие решения, могли его понять и определить, будет ли рекомендация **реализована**. Рекомендуемое решение может также включать некоторые оценки **стоимости** и **длительности** реализации решения. Чтобы помочь заинтересованным сторонам оценить эффективность и успех решения после реализации и в ходе эксплуатации, определяются измеримые выгоды/результаты решения.
76
Какие преимущества использования техники "10.7 Бизнес-кейсы"?
1. Соединяет сложные факты, проблемы и анализ, необходимые для принятия решения относительно изменения. 2. Дает подробный финансовый анализ затрат и выгод. 3. Служит руководством для текущего принятия решений в ходе инициативы.
77
Какие ограничения использования техники "10.7 Бизнес-кейсы"?
1. Может отражать пристрастия авторов. 2. Часто **не обновляется** после получения финансирования инициативы. 3. Содержит **предположения** относительно затрат и выгод, которые могут оказаться **неверными** при дальнейшем исследовании.
78
Какое назначение техники "10.8 Канва бизнес-модели"?
Канва бизнес-модели описывает, как предприятие создает, поставляет и получает ценность для и от ее клиентов
79
Какое описание техники "10.8 Канва бизнес-модели"?
Канва бизнес-модели состоит из девяти блоков, описывающих каким образом организация намеревается доставлять ценность: • Ключевые партнерства • Ключевые виды деятельности, • Ключевые ресурсы, • Предлагаемая ценность, • Отношения с клиентами • Каналы, • Потребительские сегменты, • Структура затрат, • Потоки доходов. Эти блоки размещаются на канве бизнеса, показывающей отношения между операциями, финансами, клиентами и предложениями организации. Канва бизнес-модели также служит в качестве плана для реализации стратегии.
80
Как может использоваться канва бизнес-модели?
1. Канва бизнес-модели может использоваться как инструмент диагностики и планирования стратегии и инициатив. В качестве диагностического инструмента, различные элементы канвы используются как лупа для рассмотрения текущего состояния бизнеса, особенно касательно относительного количества энергии, времени и ресурсов, инвестируемых организацией в различные области в настоящий момент. 2. В качестве инструмента планирования и мониторинга, канва может использоваться как руководство и каркас для понимания взаимозависимостей и приоритетов между группами и инициативами. 3. Канва бизнес-модели позволяет соотносить программы, проекты и другие инициативы (такие как набор или удержание сотрудников) со стратегией предприятия. В этом качестве канва может использоваться чтобы видеть, во что предприятие инвестирует, место конкретной инициативы и все связанные инициативы. 4. Канва бизнес-модели может также использоваться, чтобы показать, как усилия различных департаментов и рабочих групп укладываются в общую стратегию предприятия
81
Из каких элементов состоит техника "10.8 Канва бизнес-модели"?
1. Ключевые партнерства 2. Ключевые виды деятельности 3. Ключевые ресурсы 4. Предлагаемая ценность 5. Отношения с клиентами 6. Каналы 7. Потребительские сегменты 8. Структура затрат 9. Потоки доходов
82
В чем суть элемента "Ключевые партнерства" в рамках техники "10.8 Канва бизнес-модели"?
Ключевые партнерства часто предполагают некоторую степень совместного доступа к имеющейся конфиденциальной информации, включая технологии. В некоторых случаях, действенные ключевые партнерства могут вести к более формализованным отношениям, таким как слияния и поглощения. К **преимуществам** вовлечения в **ключевые партнерства** относятся: • оптимизация и экономия, • снижение риска и неопределенности, • получение определенных ресурсов и деятельностей, • недостаток внутренних возможностей.
83
В чем суть элемента "Ключевые виды деятельности" в рамках техники "10.8 Канва бизнес-модели"?
**Ключевые виды деятельности** — это виды деятельности, которые критичны для создания, поставки и поддержки ценности, а также другие виды деятельности, поддерживающие работу предприятия. Ключевые виды деятельности можно классифицировать, как: 1. **Добавляющие ценность**: характеристики, свойства и виды бизнес-деятельности, за которые клиент готов платить. 2. **Не добавляющие ценность**: аспекты и виды деятельности, за которые потребитель не готов платить. 3. **Не добавляющие ценность бизнесу**: обязательные для включения в предложение характеристики виды деятельности, выполняемые для соответствия регуляторным и другим требованиям или затраты, связанные с ведением бизнеса, за которые клиент не готов платить.
84
В чем суть элемента "Ключевые ресурсы" в рамках техники "10.8 Канва бизнес-модели"?
Под ресурсами подразумеваются активы, необходимые для реализации бизнес-модели. Ресурсы могут быть разными в зависимости от бизнес-модели. Ресурсы можно классифицировать, как: 1. **Физические**: приложения, места расположения и машины. 2. **Финансовые**: то, что необходимо для финансирования бизнес-модели, например, наличные деньги или кредитные линии. 3. **Интеллектуальные**: любые частные аспекты, обеспечивающие успех бизнес-модели, такие как знания, патенты и авторские права, базы клиентов и бренды. 4. **Человеческие**: люди, необходимые для реализации конкретной бизнес-модели
85
В чем суть элемента "Предлагаемая ценность" в рамках техники "10.8 Канва бизнес-модели"?
**Предлагаемая ценности** отражает то, что клиент готов отдать в обмен на удовлетворение его потребностей. Предложение может состоять из одного продукта или услуги, а может образовываться набором товаров и услуг, соединенных вместе, чтобы удовлетворить потребности клиента или клиентского сегмента и помочь им решить их проблемы.
86
В чем суть элемента "Отношения с клиентами" в рамках техники "10.8 Канва бизнес-модели"?
В целом, **отношения с клиентами** классифицируются как привлечение клиентов и удержание клиентов. Методы, используемые для установления и поддержания отношений с клиентами, варьируются в зависимости от желаемого уровня взаимодействия и способа коммуникации. Например, некоторые отношения могут быть очень персонифицированными, тогда как другие продвигают автоматизацию и самообслуживание. Взаимоотношения также могут быть формальными или неформальными. Организации взаимодействуют со своими клиентами разными способами, в зависимости от отношений, которые они хотят установить и поддерживать.
87
В чем суть элемента "Каналы" в рамках техники "10.8 Канва бизнес-модели"?
**Каналы** — это разные способы взаимодействия и поставки ценности клиентам, используемые предприятием. Некоторые каналы ориентируются на коммуникации (например, маркетинговый канал), а некоторые ориентируются на поставки (например, канал дистрибуции). К другим примерам каналов относятся каналы продаж и партнерские каналы. * *Предприятия используют каналы, чтобы:** 1. повысить осведомленность о своих предложениях, 2. помочь клиентам оценить ценностное предложение, 3. позволить клиентам приобрести товар или услугу, 4. помочь предприятию доставить ценностное предложение, 5. обеспечить поддержку. **Понимание каналов** включает определение процессов, процедур, технологий, входной и выходной информации (и их текущего влияния), а также понимание отношения различных каналов к стратегиям организации.
88
В чем суть элемента "Потребительские сегменты" в рамках техники "10.8 Канва бизнес-модели"?
Клиентские сегменты группируют клиентов с общими потребностями и атрибутами, с тем чтобы предприятие могло действенно и эффективно удовлетворять потребности каждого сегмента. Организация внутри предприятия может определять разные потребительские сегменты, исходя из: 1. различных потребностей каждого сегмента, 2. различий в доходности между сегментами, 3. различных каналов дистрибуции, 4. формирования и поддержания отношений с клиентами.
89
В чем суть элемента "Структура затрат" в рамках техники "10.8 Канва бизнес-модели"?
Каждая сущность, продукт или деятельность в рамках предприятия имеют связанные затраты. Предприятия стремятся сократить, минимизировать или устранить затраты, где это возможно. Сокращение затрат может увеличить прибыльность организации и позволить использовать эти средства в других направлениях с целью создания ценности для организации и клиентов. Таким образом, важно понимать тип бизнес-модели, различия в видах затрат и их влияние, а также то, на чем предприятие сосредотачивает свои усилия по снижению затрат
90
В чем суть элемента "Потоки доходов" в рамках техники "10.8 Канва бизнес-модели"?
**Поток доходов** — это путь или способ получения предприятием доходов от каждого потребительского сегмента в обмен на реализацию ценностного предложения. Существует два основных способа формирования дохода предприятия: доход от разовой покупки товара или услуги и повторяющийся доход от периодических платежей за товар, услугу или текущую поддержку. * *К видам потоков дохода относятся:** 1. Платежи за лицензии или подписки: клиент платит за право доступа к определенному активу, либо однократно, либо в виде повторяющихся платежей. 2. Транзакционные платежи или платежи за использование: клиент платит каждый раз, когда использует товар или услугу. 3. Продажи: клиент получает право собственности на конкретный продукт. 4. Кредитование, аренда или лизинг: клиент имеет временные права на использование актива.
91
Какие преимущества использования техники "10.8 Канва бизнес-модели"?
1. Это широко используемый и действенный подход, который может применяться для понимания и оптимизации бизнес-модели. 2. Его просто использовать и легко понимать
92
Какие ограничения использования техники "10.8 Канва бизнес-модели"?
1. Не учитывает альтернативные показатели ценности, такие как воздействие на социальный аспект и экологию. 2. Основной акцент на ценностном предложении не дает целостного понимания стратегии бизнеса 3. В канву не включается **стратегическое назначение** предприятия
93
Какое назначение техники "10.9 Анализ бизнес-правил"?
Анализ бизнес-правил используется для выявления, формулировки, валидации, уточнения и организации правил, определяющих каждодневные действия бизнеса и направляющие процесс принятия операционных бизнес-решений
94
Какое описание техники "10.9 Анализ бизнес-правил"?
Деловые политики и правила направляют каждодневную работу бизнеса и его процессы, а также определяют операционные бизнес-решения. **Деловая политика** – это директива, предназначенная для широкого контроля, изменения или регулирования действий предприятия и людей в нем. **Бизнес-правило** — это конкретная, поддающаяся проверке директива, служащая критерием для управления поведением, формирования суждений или принятия решений. Бизнес-правило должно быть: 1) практически осуществимым (не требующим дальнейшей интерпретации для использования людьми в бизнесе) и всегда находиться под контролем бизнеса. 2) явными, конкретными, ясными, доступными и централизованными.
95
Какие базовые принципы включают бизнес-правила?
Базовые принципы бизнес-правил включают: • использование стандартного делового лексикона, чтобы специалисты предметной области могли их подтвердить, • формулирование их отдельно от того, как они будут применяться, • определение их на атомарном уровне и в декларативной форме, • отделение их от процессов, которые они поддерживают или ограничивают, • соотнесение их с решениями, которые правила поддерживают или ограничивают, • поддержание их таким образом, чтобы их можно было отслеживать и адаптировать по мере изменения обстоятельств бизнеса.
96
Какие бывают источники бизнес-правил?
Источники бизнес-правил могут быть: 1) явными (например, задокументированные деловые политики, нормативные положения или контракты) 2) негласными (например, незадокументированные ноу-хау заинтересованной стороны, общепринятые практики работы или нормы корпоративной культуры).
97
Как проводится анализ бизнес-правил?
Анализ бизнес-правил включает сбор бизнес-правил из источников, их ясное формулирование, валидацию с заинтересованными лицами, уточнение для лучшего соответствия бизнес-целям и организацию их таким образом, чтобы их можно было успешно администрировать и повторно использовать.
98
Как должны храниться бизнес-правила?
Набор правил для принятия операционных бизнес-решений может выражаться в виде таблицы решений или дерева решений, как описывается в технике Анализ решений (стр. 312). Число правил в таком наборе может быть достаточно большим, с высоким уровнем сложности.
99
Из каких элементов состоит техника "10.9 Анализ бизнес-правил"?
Бизнес-правила требуют **согласованного** использования бизнес-терминологии, глоссария основополагающих понятий бизнеса и понимания структурных связей между понятиями. Обычно рекомендуется использовать терминологию внешних отраслевых ассоциаций или внутренних бизнес-глоссариев. Иногда в этом могут помочь определения и структуры из словарей данных или моделей данных (см. Cловарь данных (стр. 295) и Моделирование данных (стр. 307)) Бизнес-правила следует формулировать и администрировать независимо от какой-либо технологии реализации, поскольку они должны быть доступны для ознакомления людям в бизнесе. К тому же, иногда их реализуют в нескольких системах или компонентах программного обеспечения. Зачастую встречаются исключения из бизнес-правил; их следует рассматривать просто как дополнительные бизнес-правила. Существующие бизнес-правила следует критически оценивать, чтобы обеспечить их актуальность и соответствии бизнес-целям, особенно при появлении нового решения. 1. Определительные правила 2. Поведенческие правила
100
В чем суть элемента "Определительные правила" в рамках техники "10.9 Анализ бизнес-правил"?
**Определительные правила** образуют понятия, либо создают знания, или информацию. Они сообщают нечто всегда верное (или неверное) относительно некоторого понятия, дополняя таким образом его определение. В противовес поведенческими правилами, относящимся к поведению людей, определительные правила отражают **операционные знания организации**. Определительные правила невозможно нарушить, но можно неправильно применить. **Пример определительного правила:**"Клиент должен считаться привилегированным, если он размещает более 10 заказов в месяц." Определительные правила часто **предписывают**, как информация может быть извлечена, выведена или вычислена исходя из доступной бизнесу информации. Вывод или вычисление может быть результатом нескольких правил, каждое из которых использует выводы или вычисления другого (других). Наборы определительных правил часто используются для принятия операционных решений бизнеса в ходе некоторого процесса или в случае некоторого события. **Пример вычислительного правила:**"Величину местного налога в заказе следует вычислять как: (сумма цен всех облагаемых налогом товаров в заказе) × размер ставки местного налога."
101
В чем суть элемента "Поведенческие правила" в рамках техники "10.9 Анализ бизнес-правил"?
**Поведенческие правила** – это правила, относящиеся к людям, даже если поведение автоматизировано. Поведенческие правила используются для организации (регулирования) ежедневной деятельности бизнеса. Они достигают этого за счёт наложения некоторых обязательств или запретов на способ, действие, практику или процедуру. **Поведенческие правила** — это правила, которые организация решает закрепить в виде политики, часто - для уменьшения риска или улучшения продуктивности. Они зачастую используют информацию или знания, порождаемые определительными правилами (формирующими знание или информацию).
102
Для чего призваны поведенческие бизнес-правила?
Поведенческие правила **призваны направлять действия людей**, работающих в организации или взаимодействующих с ней. Они могут обязывать индивидов выполнять действия определённым образом, запрещать им выполнение действий или предписывать условия, при которых нечто может быть сделано правильно. **Пример поведенческого правила:**"Заказ не должен быть размещен, если предоставленный клиентом платежный адрес не соответствует адресу, имеющемуся у эмитента кредитной карты.""
103
Какая специфика анализа и контроля нарушения поведенческих бизнес-правил?
В отличие от определительных правил, поведенческие правила **могут быть нарушены**. По определению, поведенческое правило всегда возможно нарушить, даже при отсутствии обстоятельств, при которых организация одобрила бы это, и не смотря на чрезвычайные меры предосторожности, предпринимаемые организацией в своем решении для предотвращения этого. В связи с этим необходимо провести дополнительный анализ, чтобы определить, насколько строго необходимо применять правило, какие виды санкций следует применять в случае его нарушения и какие дополнительные меры реагирования на нарушение могут быть уместными. Такой анализ часто ведёт к определению дополнительных правил. Для поведенческих правил могут определяться различные уровни принуждения к соблюдению. Например: • Нарушение непозволительно (строгое соблюдение). • На усмотрение уполномоченного лица. • Допустимо при обосновании. • Нет активного принуждения к соблюдению. Поведенческое правило без активного принуждения к соблюдению – это просто указание, предлагающее предпочтительное или оптимальное деловое поведение.
104
Какие преимущества использования техники "10.9 Анализ бизнес-правил"?
1. Изменения бизнес-правил могут внедряться быстро, если они задействуются и управляются единой системой в масштабах всего предприятия. 2. Централизованный репозиторий дает возможность использовать одни и те же бизнес-правила во всей организации. 3. Бизнес-правила обеспечивают структуру регулирования поведений в бизнесе. 4. Ясное определение и администрирование бизнес-правил позволяет организациям корректировать политики без изменения процессов или систем.
105
Какие ограничения использования техники "10.9 Анализ бизнес-правил"?
1. Организации могут создавать пространные списки неоднозначных бизнес-правил. 2. Если бизнес-правила не проверяются относительно друг друга, они могут противоречить друг другу или давать неожиданные результаты в комбинации. 3. Если имеющийся лексикон недостаточно богат, не дружествен бизнесу или плохо определен и организован, результирующие бизнес-правила будут неверными или противоречивыми.
106
Какое назначение техники "10.10 Групповые игры"?
Групповые игры поощряют участников действий по выявлению к сотрудничеству в деле построения совместного понимания проблемы или решения.
107
Какое описание техники "10.10 Групповые игры"?
**Под групповыми играми** понимаются несколько структурированных техник, вдохновленных развлекательными играми и призванных облегчить сотрудничество. Каждая игра включает правила для удержания **фокуса** участников на **конкретной цели**. Игры используются, чтобы помочь участникам **поделиться своими знаниями и опытом** по некоторой теме, выявить скрытые предположения, а также исследовать эти знания с таких сторон, которые могут не встречаться в ходе обычного взаимодействия. Совместный опыт групповой игры помогает людям с различными взглядами на тему работать вместе, чтобы лучше понять вопрос и разработать общую модель проблемы или потенциального решения. Многие групповые игры могут использоваться для понимания точек зрения различных групп заинтересованных сторон.
108
Какая роль фасилитатора в групповых играх?
Обычно в групповых играх полезен ведущий (фасилитатор), занимающий нейтральную позицию, помогающий участникам понять правила игры и следящий за соблюдением этих правил. **Задача фасилитатора** - поддерживать продвижение игры вперед и обеспечивать вовлечение всех участников. Групповые игры обычно включают сильные визуальные и тактильные элементы. Такие действия, как перемещение стикеров, записи на доске или рисование картинок, помогают людям преодолеть комплексы, активировать творческое мышление и мыслить нетрадиционно.
109
Из каких элементов состоит техника "10.10 Групповые игры"?
1. Цель игры 2. Процесс 3. Результат 4. Примеры групповых игр
110
В чем суть элемента "Цель игры" в рамках техники "10.10 Групповые игры"?
Каждая групповая игра имеет определенную **цель**, специфичную для игры этого вида, обычно - достичь лучшего понимания проблемы или стимулировать творческие решения. Фасилитатор помогает участникам игры понимать ее цель и двигаться к успешному достижению этой цели.
111
В чем суть элемента "Процесс" в рамках техники "10.10 Групповые игры"?
Каждая групповая игра имеет **процесс** или **набор правил**, соблюдение которых поддерживает движение игры к ее цели. Каждый этап игры часто ограничивается по времени. Игры, как правило, состоят из, как минимум, трех этапов: **Шаг 1.** открывающий этап, во время которого участники вовлекаются, изучают правила игры и начинают генерировать идеи. **Шаг 2.** этап исследования, во время которого участники взаимодействуют друг с другом и ищут связи между своими идеями, проверяют эти идеи, экпериментируют с новыми идеями. **Шаг 3.** завершающий этап, во время которого идеи оцениваются, и участники определяют, какие идеи скорее всего окажутся полезными и продуктивными.
112
В чем суть элемента "Результат" в рамках техники "10.10 Групповые игры"?
В конце групповой игры ведущий и участники прорабатывают результаты и определяют решения или действия, которые нужно принять в качестве результата того, чему научились участники.
113
В чем суть элемента "Примеры групповых игр" в рамках техники "10.10 Групповые игры"?
Существует множество видов групповых игр, включая те которые указаны на картинке (но не ограничиваясь):
114
Какие преимущества использования техники "10.10 Групповые игры"?
1. Могут выявить скрытые предположения или расхождения во мнениях. 2. Способствуют творческому мышлению, стимулируя альтернативные умственные процессы. 3. Заставляет участников, которые обычно молчаливы или замкнуты, играть более активную роль в командной деятельности. 4. Некоторые групповые игры могут помочь выявить неудовлетворенные потребности бизнеса.
115
Какие ограничения использования техники "10.10 Групповые игры"?
1. Развлекательный характер техники может восприниматься как глупый и вызвать дискомфорт у участников со сдержанным характером или культурными нормами. 2. Игры могут занимать много времени и восприниматься как непродуктивные, особенно если цели или результаты неясны. 3. Групповое участие может привести к ложному чувству уверенности в достигнутых выводах.
116
Какое назначение техники "10.11 Моделирование понятий"?
**Модель понятий** используется для систематизации лексикона бизнеса, необходимого для согласованной и обстоятельной передачи знаний о предметной области
117
Какое описание техники "10.11 Моделирование понятий"?
**Модель понятий** начинается с глоссария, как правило, фокусирующегося на основных понятиях предметной области, выраженных в форме **существительных**. Модели понятий делают упор на высококачественные, дизайно-независимые определения, свободные от описания используемых данных или деталей реализации. Модели понятий также придают особое значение богатому лексикону. Модель понятий определяет правильный выбор терминов для использования в коммуникациях, в том числе всей информации бизнес анализа. Это особенно важно, когда необходимо определить точную и тонкую грань между различиями.
118
В каких случаях модель понятий будет эффективна?
Модели понятий могут быть действенны там, где: 1) предприятие стремится систематизировать, сохранять, использовать, администрировать и передавать ключевые знания. 2) инициатива нуждается в документировании большого количества бизнес правил, 3) заинтересованные стороны сопротивляются кажущемуся техническим характеру моделей данных, диаграмм классов, а также номенклатуры и определений элементов данных, 4) идёт поиск инновационных решений в реинжиниринге бизнес-процессов или других аспектах возможностей бизнеса, 5) перед предприятием стоят задачи соответствия законам или стандартам.
119
В чем отличие модели понятий и модели данных?
Модель понятий отличается от модели данных. **Цель модели понятий** - поддерживать выражения естественного языка и обеспечивать их семантику. Модели понятий не предназначены для унификации, кодирования и упрощения данных. Поэтому словарь, включенный в концептуальную модель, гораздо богаче, поскольку подходит для наукоемких областей. Модели понятий часто изображаются графически.
120
Из каких элементов состоит техника "10.11 Моделирование понятий"?
1. Понятия существительные 2. Глагольные понятия 3. Другие связи
121
В чем суть элемента "Понятия существительные" в рамках техники "10.11 Моделирование понятий"?
Самыми основными понятиями в модели понятий являются "понятия существительные" данного домена, которые есть просто "данности" предметной области.
122
В чем суть элемента "Глагольные понятия" в рамках техники "10.11 Моделирование понятий"?
**Глагольные понятия** обеспечивают структурные связи между **существительными понятиями**. Этим глагольным понятиям даются стандартные формулировки, чтобы на них можно было однозначно ссылаться. Эти формулировки сами по себе не обязательно полные предложения; они скорее строительные блоки предложений (таких как определения бизнес-правил). Иногда глагольные понятия определяются, выводятся или вычисляются определительными бизнес-правилами. Таким образом новое знание или информация выстраивается из более базовых фактов.
123
В чем суть элемента "Другие связи" в рамках техники "10.11 Моделирование понятий"?
Поскольку модель понятий должна поддерживать богатый смысл (семантику), помимо глагольных понятий используются и другие типы связей. К таковым относятся (но не ограничивается): • категоризации, • классификации, • партитивные (целое-часть) связи, • роли.
124
Какие преимущества использования техники "10.11 Моделирование понятий"?
1. Обеспечивает удобный для бизнеса способ передачи заинтересованным сторонам точного смысла и тонких различий. 2. Не зависит от необъективности структуры данных и, часто ограниченного, покрытия делового лексикона моделями данных. 3. Доказана высокая полезность для процессов, требующих высокой квалификации, насыщенных знаниями и требующих принятия решений. 4. Помогает убедиться, что множество бизнес-правил и сложных таблиц принятия решений не содержат неоднозначностей и не противоречат друг другу.
125
Какие ограничения использования техники "10.11 Моделирование понятий"?
1. Может формировать завышенные ожидания относительно объема интеграции, достижимого на основании бизнес-семантики в сравнительно короткий срок. 2. Требует специального набора навыков, основанных на способности абстрактно и непроцедурно мыслить о знаниях и ноу-хау. 3. Фокусирование на знаниях и правилах может быть чуждо заинтересованным сторонам. 4. Требует инструментария для активной поддержки использования в реальном времени стандартной терминологии бизнеса при написании бизнес-правил, требований и других видов деловой коммуникации.
126
Какое назначение техники "10.12 Cловарь данных"?
**Словарь данных** используется для стандартизации определения элемента данных и обеспечения единого понимая элементов данных.
127
Какое описание техники "10.12 Cловарь данных"?
**Словарь данных** используется для документирования стандартных определений элементов данных, их смысла и возможных значений. Словарь данных содержит **определения** каждого элемента данных и показывает как эти элементы объединяются в составные элементы данных.
128
Какие случаи использования словаря данных?
Словари данных используются для стандартизации использования и понимания элементов данных между решениями и между заинтересованными сторонами. Словари данных иногда называют репозиториями метаданных и используют для управления данными в контексте решения. Когда организации берут на вооружение добычу данных (data mining) и более продвинутую аналитику, словарь данных может обеспечить метаданными, необходимыми для этих более сложных сценариев. Словарь данных часто используется в сочетании с диаграммой сущность-связь (см. Моделирование данных (стр. 307)) и может извлекаться из модели данных. Словари данных могут поддерживаться вручную (в виде электронных таблиц) или посредством автоматизированных инструментов.
129
Из каких элементов состоит техника "10.12 Cловарь данных"?
1. Элементы данных 2. Простые элементы данных 3. Составные элементы
130
В чем суть элемента "Элементы данных" в рамках техники ""10.12 Cловарь данных""?
**Словари данных** описывают **характеристики** элементов данных, включая описание элемента данных в виде определения, которое будет использоваться заинтересованными сторонами. Словари данных включают стандартные определения элементов данных, их смысла и допустимых значений. Словарь данных содержит определения для каждого простого элемента данных и показывает, как эти элементы объединяются в составные элементы данных
131
В чем суть элемента "Простые элементы данных" в рамках техники ""10.12 Cловарь данных""?
Для каждого элемента данных в словаре данных должна быть записана следующая информация: 1. **Наименование:** уникальное наименование элемента данных, на которое будут ссылаться составные элементы данных. 2. **Псевдонимы**: альтернативные имена элемента данных, используемые различными заинтересованными сторонами. 3. **Значения**: перечень допустимых значений элемента данных. Это может быть выражено в виде перечисляемого списка или в виде описания допустимых форматов данных (включая такую информацию, как количество символов). Если значения являются аббревиатурами, это включает объяснение значений. 4. **Описание**: определение элемента данных в контексте решения.
132
В чем суть элемента "Составные элементы" в рамках техники ""10.12 Cловарь данных""?
**Составные элементы данных** создаются с использованием элементов данных с **целью** построения составных структур, которые могут включать в себя: 1. **Последовательности**: требуемый порядок простых элементов данных внутри составной структуры. Например, знак плюс показывает, что за одним элементом следует или присоединяется другой элемент: Имя клиента = Имя+Отчество+Фамилия. 2. **Повторения**: может ли один или более элементов данных повторяться несколько раз. 3. **Необязательные элементы:** могут появляться или не появляться в конкретном экземпляре составного элемента.
133
Какие преимущества использования техники ""10.12 Cловарь данных""?
1. Дает всем заинтересованным сторонам единое понимание формата и содержания соответствующей информации. 2. Единый репозиторий корпоративных метаданных способствует согласованному использованию данных в масштабе всей организации.
134
Какие ограничения использования техники ""10.12 Cловарь данных""?
1. Требует регулярной поддержки, в противном случае метаданные могут устареть или стать некорректными. 2. Вся поддержка должна выполняться согласованно, чтобы удостовериться, что заинтересованные стороны могут быстро и легко извлечь нужную им информацию. Это требует времени и усилий со стороны распорядителей, отвечающих за правильность и полноту словаря данных. 3. Если не позаботиться о рассмотрении метаданных, требуемых разными сценариями, они могут иметь ограниченную ценность в масштабе предприятия
135
Какое назначение техники "10.13 Диаграммы потоков данных"?
**Диаграммы потоков данных** показывают, откуда приходят данные, какие виды деятельности обрабатывают эти данные, сохраняются ли выходные результаты или используются другой деятельностью или внешней сущностью.
136
Какое описание техники "10.13 Диаграммы потоков данных"?
**Диаграммы потоков данных** показывают преобразование данных. Они полезны для отображения транзакционной системы и иллюстрации границ физической, логической или ручной системы. Диаграмма потоков данных показывает движение и преобразование данных между внешними сущностями и процессами. Выходная информация одной внешней сущности или процесса является входной для других. Диаграмма потоков данных также показывает временные и постоянные хранилища (называемые хранилищами данных или терминаторами), в которых данные хранятся в системе или организации. Определяемые данные должны быть описаны в словаре данных (см. Cловарь данных (стр. 295). Диаграммы потоков данных могут состоять из нескольких слоев абстракции. Диаграммой самого высокого уровня является контекстная диаграмма, представляющая всю систему. **Контекстная диаграмма** показывает систему целиком, как машину преобразования с внешними сущностями в качестве источников или потребителей данных. 1) Рисунок 10.13.1: Контекстная диаграмма в нотации Гейна-Сарсона Следующий уровень диаграммы потоков данных - диаграмма 1 уровня. Диаграммы 1 уровня показывают процессы, относящиеся к системе, с соответствующими входными данными, преобразованными выходными данными и хранилищами данных 2) Рисунок 10.13.2: Диаграмма 1 уровня в нотации Йодана Дальнейшие уровни диаграммы потоков данных (уровни 2, 3 и так далее) декомпозируют основные процессы из диаграммы 1 уровня. Диаграммы 1 уровня помогают показать внутреннее разделение работы на части, данные, перетекающие между этими частями, а также хранимые данные, используемые каждой из этих частей. Каждую из частей, при необходимости, можно декомпозировать далее. Внешние сущности остаются теми же, а также определяются дополнительные потоки данных и хранилища. * *Диаграммы логических потоков данных** отражают будущее или принципиальное состояние - то есть, какие преобразования должны происходить вне зависимости от текущих физических ограничений. * *Диаграммы физических потоков данных** моделируют все хранилища данных, принтеры, формы, устройства и другие проявления данных. * *Физическая диаграмма** может показывать либо текущее состояние, либо его будущую реализацию.
137
Из каких элементов состоит техника "10.13 Диаграммы потоков данных"?
1. Внешние сущности (сущность, источник, получатель) 2. Хранилище данных 3. Процесс 4. Поток данных
138
В чем суть элемента "Внешние сущности (сущность, источник, получатель)" в рамках техники ""10.13 Диаграммы потоков данных"?
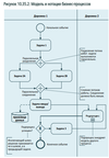
**Внешняя сущность** (сущность, источник, получатель) это человек, организация, автоматизированная система или любое устройства, способное производить или принимать данные. **Внешняя сущность** — это объект, находящийся снаружи анализируемой системы. Внешние сущности являются источниками и/или потребителями (получателями) данных. Каждая внешняя сущность должна иметь, как минимум, входящий в нее или выходящий из нее поток данных. Внешние сущности обозначаются с использованием существительного в прямоугольнике, и отображаются на диаграммах контекстного уровня, а также на более низких уровнях абстракции.
139
В чем суть элемента "Хранилище данных" в рамках техники ""10.13 Диаграммы потоков данных"?
**Хранилище данных** — это коллекция данных, из которой данные могут многократно считываться, и где они могут храниться для будущего использования. По сути, это данные в состоянии покоя. Каждое хранилище данных должно иметь как минимум один входящий или исходящий поток данных. Хранилище данных представляют как две параллельные линии или прямоугольник без одной стороны с ярлыком.
140
В чем суть элемента "Процесс" в рамках техники ""10.13 Диаграммы потоков данных"?
**Процессом** может быть ручная или автоматизированная деятельность, выполняемая в интересах бизнеса. Процесс преобразовывает данные в выходную информацию. В соответствии со стандартом, имя процесса должно содержать глагол и существительное. Каждый процесс должен иметь как минимум один входящий и один исходящий поток данных. Процесс обработки данных представляется в виде круга или прямоугольника с закругленными углами.
141
В чем суть элемента "Поток данных" в рамках техники ""10.13 Диаграммы потоков данных"?
Перемещение данных между внешней сущностью, процессом и хранилищем данных представляется **потоками данных**. Потоки данных связывают процессы между собой. Каждый поток данных входит в или выходит из процесса (преобразования данных). Потоки данных показывают входы и выходы каждого процесса. Каждый процесс преобразовывает данные в выходную информацию. Потоки данных представляются в виде линии со стрелкой, рисуемой между процессами. Поток данных именуется с использованием **существительного**.
142
Какие преимущества использования техники ""10.13 Диаграммы потоков данных""?
1. Может использоваться в качестве техники исследования процессов и данных, либо как техника верификации функциональной декомпозиции или модели данных. 2. Отличный способ определения скоупа системы, а также всех связанных с ней систем, интерфейсов и пользовательских интерфейсов. 3. Позволяет оценить усилия, необходимые для изучения работы. 4. Большинство пользователей находят диаграммы потоков данных относительно легкими для понимания. 5. Помогает обнаружить дублирующие или неуместные элементы данных. 6. Показывает связи с другими системами. 7. Помогает определить границы системы. 8. Может использоваться как часть документации системы. 9. Помогает объяснить логику потоков данных внутри системы.
143
Какие ограничения использования техники ""10.13 Диаграммы потоков данных"?
1. Использование диаграмм потоков данных для крупномасштабных систем может стать сложным и трудным для понимания заинтересованными сторонами. 2. Различные подходы к обозначению с использованием различных символов могут привести к сложностям, связанным с документацией. 3. Не показывают последовательность действий. 4. Преобразования данных (процессы) мало говорят о процессе или о заинтересованной стороне
144
Какое назначение техники "10.14 Добыча данных"?
**Добыча данных** используется для улучшения принимаемых решений за счет нахождения полезных закономерностей и идей в данных.
145
Какое описание техники "10.14 Добыча данных"?
* *Добыча данных** — это **аналитический процесс**, исследующий большие объемы данных в разных ракурсах и агрегирующий данные с целью обнаружения полезных закономерностей и отношений. * *Результатами** различных техник добычи данных обычно являются математические модели или уравнения, описывающие лежащие в основе закономерности и отношения. Эти модели можно использовать в принятии решений человеком через визуальные информационные панели и отчеты, либо в системах автоматизированного принятия решений через системы управления бизнес-правилами или реализации в базах данных.
146
В рамках каких исследований может проводиться добыча данных?
**Добыча данных** может применяться в виде управляемых или неуправляемых исследований. 1. В **управляемых** исследованиях, пользователи ставят вопрос и ожидают получить ответ, способный направить принимаемые ими решения. 2. **Неуправляемое** исследование — это работа по открытию закономерностей, в ходе которой возникшие закономерности обнаруживают, а затем исследуют их применимость в деле принятия бизнес-решений.
147
Какие есть техники для добычи данных?
**Добыча данных** - общий термин, охватывающий описательные, диагностические и прогностические техники: • **Описательные**: такие как кластеризация - помогают увидеть закономерности в наборе данных, например, сходства между клиентами. • **Диагностические**: такие, как деревья решений или сегментация - могут объяснить причины существования закономерности, например, характеристики наиболее прибыльных клиентов организации. • **Прогностические**: такие, как регрессия или нейронные сети - могут показать какова вероятность того, что нечто в будущем окажется истинным, например, предсказание вероятности того, что конкретная претензия является мошеннической. Во всех случаях важно учитывать цель проведения добычи данных и быть готовым к значительным усилиям в получении нужного вида, объема и качества данных, с которыми предстоит работать.
148
Из каких элементов состоит техника "10.14 Добыча данных"?
1. Выявление требований 2. Подготовка данных: аналитический набор данных 3. Анализ данных 4. Техники моделирования 5. Внедрение
149
В чем суть элемента "Выявление требований" в рамках техники ""10.14 Добыча данных"?
Цель и рамки добычи данных определяются либо в терминах требований обеспечения принятия определенного важного бизнес-решения, либо в терминах функциональной области, в которой релевантные данные будут добываться с целью обнаружения закономерностей, специфичных для предметной области. Эта стратегия добычи данных сверху вниз, в отличие от стратегии снизу вверх, позволяет выбрать правильный набор техник добычи данных. Техники формального моделирования принятия решения (см. Моделирование решений (стр. 317)) используются для определения требований при добыче данных сверху вниз. При поиске закономерностей снизу вверх полезна возможность помещать обнаруженные закономерности в модели принятия решения, что обеспечивает быстрое применение и использование полученных данных. Работа по добыче данных продуктивна, когда управляется как Agile среда. Они помогают быстрому итерированию, согласованию и внедрению, обеспечивая контроль проекта.
150
В чем суть элемента "Подготовка данных: аналитический набор данных" в рамках техники ""10.14 Добыча данных"?
**Инструменты добычи данных** работают на аналитическом наборе данных. Он обычно формируется слиянием записей из множества таблиц или источников **в единый, широкий набор данных**. Повторяющиеся группы обычно сворачиваются в несколько наборов полей. Для анализа данные могут извлекаться в физический файл, или находиться в виртуальном файле, который остается в базе данных или хранилище данных для дальнейшего анализа. Аналитические наборы данных делятся на: 1. набор, используемый для анализа 2. полностью независимый набор для подтверждения того, что разработанная модель работает на данных, которые не использовались для ее разработки 3. проверочный набор для окончательного подтверждения. Объемы данных могут быть очень большими, что иногда приводит к необходимости работать с образцами данных или осуществлять обработку в хранилище, чтобы данные не приходилось перемещать
151
В чем суть элемента "Анализ данных" в рамках техники ""10.14 Добыча данных"?
После того, как данные станут доступными, их анализируют. Широкий спектр статистических показателей и средств визуализации, как правило, применяется чтобы увидеть распределение значений данных, отсутствующие данные и поведение различных вычисляемых характеристик. Этот шаг, зачастую, самый долгий и самый сложный в добыче данных, и его все больше стараются автоматизировать. Большая часть усилий по извлечению данных обычно заключается в определении полезных характеристик данных. Например, характеристикой может быть количество посещений покупателем магазина за последние 80 дней. Определение того, что подсчет за последние 80 дней является более полезным, чем подсчет за последние 70 или 90, является ключевым.
152
В чем суть элемента "Техники моделирования" в рамках техники ""10.14 Добыча данных"?
Существует широкий спектр техник добычи данных. **Некоторые примеры таких техник:** • классификационные и регрессионные деревья (CART), C5 и другие техники анализа дерева решений, • линейная и логистическая регрессия, • нейронные сети, • метод опорных векторов, • предиктивные (аддитивные) карты показателей. Аналитический набор данных и вычисленные характеристики поставляются в качестве входных данных для этих алгоритмов, относящихся либо к неуправляемым (пользователь не знает, что ищет), либо к управляемым (пользователь пытается найти или предсказать нечто конкретное). Часто используется несколько техник для определения наиболее действенной. Часть данных не вовлекается в моделирование и предназначается для подтверждения возможности воспроизвести полученный результат на данных, которые не использовались для создания модели.
153
В чем суть элемента "Внедрение" в рамках техники ""10.14 Добыча данных"?
Чтобы модель была полезной, после того как она построена, ее нужно внедрить. Модели добычи данных могут внедряться различными способами либо для поддержки лица, принимающего решения, либо для поддержки автоматизированных систем принятия решений. Конечным пользователям результаты добычи данных могут представляться с использованием визуальных метафор или как простые поля данных. Многие техники добычи данных позволяют выявить потенциальные бизнес-правила, которые можно внедрить с помощью системы управления бизнес-правилами. Такие исполняемые бизнес-правила, если нужно, можно включать в модель принятия решений вместе с экспертными правилами. Результат некоторых техник добычи данных, особенно относящихся к **прогностическим**, может выражаться в виде математических формул. Их также можно внедрять как исполнимые бизнес-правила, а можно использовать для генерации SQL скриптов или программного кода в целях внедрения. Расширяющийся спектр вариантов реализации внутри базы данных позволяет интегрировать такие модели в инфраструктуру данных организации.
154
Какие преимущества использования техники ""10.14 Добыча данных""?
1. Выявление скрытых закономерностей и создание в ходе анализа полезной информации, которые помогают определить, какие данные может быть полезно собирать или сколько людей могут быть затронуты конкретными предложениями. 2. Можно интегрировать в дизайн системы для повышения точности данных. 3. Можно использовать для устранения или уменьшения человеческой предвзятости за счет использования данных для установления фактов.
155
Какие ограничения использования техники ""10.14 Добыча данных"?
1. Применение некоторых техник без понимания того, как они работают, может привести к ошибочным корреляциям и неуместным идеям. 2. Доступ к большим данным, а также сложным наборам инструментов добычи данных и программному обеспечению, может привести к их случайному неправильному использованию. 3. Многие техники и инструменты требуют специальных знаний для работы с ними. 4. Некоторые техники используют продвинутые математические знания, и некоторые заинтересованные стороны могут не понимать результаты. Кажущееся отсутствие прозрачности может вызвать сопротивление некоторых заинтересованных сторон. 5. Результаты добычи данных может быть сложно внедрить, если процесс принятия решений, на который они должны повлиять, плохо изучен
156
Какое назначение техники "10.15 Моделирование данных"?
**Модель данных** описывает сущности, классы или объекты данных, которые относятся к предметной области, а также атрибуты, используемые для их описания и взаимосвязи между ними, с целью сформирования общего понимания терминов (семантики) для проведения дальнейшего анализа и внедрения.
157
Какое описание техники "10.15 Моделирование данных"?
**Модель данных** обычно принимает форму **диаграммы**, сопровождаемой текстовым описанием. Она наглядно представляет элементы, которые существенны для бизнеса (например, люди, места, вещи и бизнес операции), связанные с этими элементами атрибуты и значимые взаимосвязи между элементами. Модели данных обычно используются как при выявлении и анализе требований и проектирования решения (дизайна), так и для поддержки внедрения и непрерывного улучшения (продукта).
158
Какие бывают типы моделей данных?
* *Существует несколько типов моделей данных:** * *1. Концептуальная модель данных:** не зависит от проектируемого решения или технологии, используется для того, чтобы показать, как бизнес воспринимает свою информацию. Ее можно использовать для формирования согласованного словаря терминов, описывающих бизнес-информацию и отношения между элементами этой информации. * *2. Логическая модель данных** – это абстракция концептуальной модели данных, которая содержит правила нормализации, используемые для формального управления целостностью данных и взаимосвязей между ними. Эта модель ассоциируется с дизайном решения. * *3. Физическая модель данных:** используется экспертами в области разработки для описания того, как база данных организована физически. Она рассматривает такие вопросы, как производительность, многопоточность и безопасность. * *ВАЖНО!** Концептуальная, логическая и физическая модели данных разрабатываются для разных целей и могут значительно отличаться даже в случае описания одной и той же предметной области.
159
Как различаются типы моделей данных при их подготовке?
**На концептуальном уровне** различные нотации, используемые для моделирования данных, скорее всего, дадут примерно одинаковый результат, поэтому их можно считать единым инструментом (как и показано здесь). **Логическая и физическая модели** **данных** содержат элементы, которые специфичны для используемого решения и обычно разрабатываются заинтересованными сторонами, обладающими опытом реализации конкретных технических решений. Например, логические и физические диаграммы сущность-связь (entity-relationship diagrams, ERD) используются для реализации реляционной базы данных, тогда как логическая или физическая диаграммы классов используются для поддержки объектно-ориентированной разработки программного обеспечения. **Диаграммы объектов** могут использоваться для иллюстрации конкретных экземпляров сущностей. Они содержат актуальные (действительные) примеры значений атрибутов, что делает диаграмму объектов более наглядной и простой для понимания.
160
Из каких элементов состоит техника "10.15 Моделирование данных"?
1. Сущности или классы 2. Атрибут 3. Взаимосвязь или Ассоциация 4. Диаграммы 5. Метаданные
161
В чем суть элемента "Сущности или классы" в рамках техники "10.15 Моделирование данных"?
В модели данных сами данные содержатся в **сущностях** (либо классах или объектах данных). Сущность может представлять собой физически существующий предмет (например, склад), нечто, относящееся к организации (например, торговая зона), нечто абстрактное (например, продуктовая линейка), или событие (например, назначение на должность). Сущность содержит атрибуты и имеет связи с другими сущностями в модели. **В диаграмме классов** сущности представляются **классами**. Как и сущности в модели данных, класс содержит атрибуты и имеет отношения с другими классами. Класс также содержит операции или функции, описывающие что можно делать с классом, например, выставление счета-фактуры или открытие банковского счета. Каждый экземпляр сущности или класса имеет уникальный идентификатор, отличающий его от других экземпляров.
162
В чем суть элемента "Атрибут" в рамках техники "10.15 Моделирование данных"?
**Атрибут** определяет **конкретную** часть информации, которая ассоциируется с данной сущностью, включая информацию о том, какой объем и какой тип данных в нем содержится, какие возможные значения он может принимать и тип представляемой им информации. Атрибуты могут быть описаны в словаре данных (см. Cловарь данных (стр. 295)). Допустимые значения могут быть определены с помощью бизнес-правил (см. Анализ бизнес-правил (стр. 286)). * *Описания атрибутов могут включать такие элементы, как:** * *1. Имя:** уникальное название атрибута. Другие названия атрибута, используемые заинтересованными сторонами, могут быть указаны как синонимы. * *2. Значения:** список допустимых значений атрибута. Это может быть выражено в виде перечисляемого списка или в виде описания допустимых форматов данных (включая такую информацию, как количество символов). Если значения являются аббревиатурами, это включает объяснение значения. * *3. Описание:** определение атрибута в контексте решения.
163
В чем суть элемента "Взаимосвязь или Ассоциация" в рамках техники "10.15 Моделирование данных"?
**Взаимосвязи** между сущностями формируют **структуру модели данных**, в частности, показывая какие сущности связаны с другими сущностями и каким образом. Описание взаимосвязей обычно определяет минимальное и максимальное количество экземпляров, допустимых для каждой стороны отношения (например, каждый клиент относится только к одной торговой зоне, тогда как торговая зона может относиться к нулю, одному или множеству клиентов). Минимальное и максимальное количество экземпляров, с которыми может быть связана сущность, называется "**кардинальность**". **Типичные значения кардинальности:** один, ноль или много. Отношение между сущностями может читаться в обоих направлениях, используя следующий формат: "Каждый экземпляр (этой сущности) относится к (минимум, максимум) экземпляров (той другой сущности)" В модели классов вместо термина "отношение" используется "ассоциация", а вместо "кардинальности" используется "множественность".
164
В чем суть элемента "Диаграммы" в рамках техники "10.15 Моделирование данных"?
Как модели данных, так и модели классов, могут иметь одну и более диаграмм, показывающих сущности, атрибуты и взаимосвязи между ними. 1. В модели данных, диаграмма называется «Диаграмма сущность-связь» (entity-relationship diagram, ERD). 2. В модели классов диаграмма называется "Диаграмма классов"
165
В чем суть элемента "Метаданные" в рамках техники "10.15 Моделирование данных"?
Модель данных может содержать **метаданные**, описывающие, что представляют объекты, когда и почему они были созданы или изменены, как их следует использовать, как часто, когда и кем. Также метаданные могут содержать ограничения на создание или использование сущностей, а также ограничения безопасности, конфиденциальности и аудита отдельных сущностей или целых групп сущностей.
166
Какие преимущества использования техники "10.15 Моделирование данных"?
1. Может использоваться для формирования и распространения целостного списка терминов, используемых специалистами в предметной области и специалистами в области реализации 2. Анализ логической модели данных дает возможность убедиться в том, что логический дизайн данных корректно отражает бизнес-потребности. 3. Дает систематический подход к анализу и документированию данных их взаимосвязей. 4. Обеспечивает гибкость за счет различных уровней детализации, которая предоставляет достаточно информации для соответствующей аудитории. 5. Формальное моделирование информации, которой владеет бизнес, может выявить новые требования по мере выявления несоответствий.
167
Какие ограничения использования техники "10.15 Моделирование данных"?
1. Слишком строгое следование стандартам моделирования данных может привести к появлению моделей, сложных для восприятия людям, не имеющим опыта в IT. 2. Модели могут описывать несколько функциональных областей, поэтому могут выходить за рамки знаний, которыми обладают отдельные заинтересованные стороны
168
Какое назначение техники "10.16 Анализ решений"?
**Анализ решений** формально оценивает проблему и возможные решения для определения ценности альтернативных исходов в условиях неопределенности.
169
Какое описание техники "10.16 Анализ решений"?
**Анализ решений** **исследует** и **моделирует** возможные последствия различных решений относительно некоторой проблемы. Решение – это акт выбора одного курса действий из нескольких неопределенных исходов, имеющих различную ценность. Ценность исхода может принимать разные формы в зависимости от предметной области, но обычно она включает финансовую ценность, балльную оценку или относительное ранжирование, в зависимости от подхода и критериев оценки, используемых бизнес-аналитиком.
170
В каких случаях трудно оценить решение?
**Решения трудно оценивать, когда:** • проблема плохо определена, • действие, ведущее к желаемому исходу, не вполне понятно, • не вполне понятны внешние факторы, влияющие на решение, • отсутствует понимание или согласие относительно ценности разных исходов среди различных заинтересованных сторон, и ее невозможно сравнивать напрямую.
171
В чем суть проведения эффективного анализа решений?
Анализ решений помогает бизнес-аналитикам оценивать ценность различных исходов в условиях неопределенности или высокой сложности ситуаций. Существуют различные подходы к анализу решений. Выбор подхода зависит от уровня неопределенности, риска, качества информации и доступных критериев оценки. **Эффективный анализ решений требует понимания:** • ценностей, целей и целевых показателей, имеющих отношение к решаемой проблеме, • характера решения, которое должно быть принято, • областей неопределенности, влияющих на решение, • последствий каждого из потенциальных решений.
172
Какие используются действия в подходах к анализу решений?
* *Подходы к анализу решений используют следующие действия:** 1. Определение проблемы: четкое описание проблемы, подлежащей решению. 2. Определение альтернатив: определение возможных планов или курсов действий. 3. Оценка альтернатив: определение рационального подхода к анализу альтернатив. В начале этого действия также могут определяться договоренности о критериях оценки. 4. Выбор альтернативы для реализации: ответственные за принятие решения заинтересованные стороны, исходя из результатов анализа решения, выбирают альтернативу, которая будет реализована. 5. Реализация выбора: реализация выбранной альтернативы.
173
Какие есть инструменты для анализа решений?
Существует множество инструментов анализа решений, призванных помочь бизнес-аналитику и принимающим решение лицам принимать объективные решения. Некоторые из этих инструментов и техник лучше подходят для выбора между двумя альтернативами, тогда как другие работают с несколькими альтернативами. * *К типичным инструментам и техникам анализа решений относятся:** 1) рассмотрение «за» и «против», 2) анализ силовых полей, 3) таблицы решений, 4) деревья решений, 5) сравнительный анализ, 6) метод анализа иерархий (analytical hierarchy process, AHP), 7) полностью-частично-нет (totally-partially-not, TPN), 8) многокритериальный анализ решений (multi-criteria decision analysis, MCDA), 9) компьютерные модели и алгоритмы
174
Из каких элементов состоит техника "10.16 Анализ решений"?
1. Компоненты анализа решений 2. Матрицы решений 3. Деревья решений 4. Компромиссы
175
В чем суть элемента "Компоненты анализа решений" в рамках техники "10.16 Анализ решений"?
* *К общим компонентам анализа решений относятся:** * *1. Решение**, подлежащее принятию, или формулировка проблемы: описание того, в чем заключается проблема или вопрос, подлежащий решению. * *2. Принимающий решение**: человек или люди, ответственные за принятие окончательного решения. * *3. Определение альтернатив**: определение возможных планов или курсов действий. * *4. Критерии решения**: оценочные критерии, используемые для оценки альтернатив.
176
В чем суть элемента "Матрицы решений" в рамках техники "10.16 Анализ решений"?
Приводимые ниже таблицы дают примеры простой **матрицы решений** и **матрицы решений с весовыми коэффициентами**. 1. **Простая матрица решений** проверяет соответствие каждой альтернативы каждому из оцениваемых критериев, а затем суммирует количество соответствий критериям для каждой альтернативы. В этом примере, вероятно, будет выбрана Альтернатива 1, поскольку она соответствует наибольшему числу критериев. 2. **Матрица решений с весовыми коэффициентам**и оценивает варианты, для которых каждый критерий имеет вес в соответствии с важностью. Чем больше вес, тем важнее критерий. В этом примере, вес критерия оценивается по шкале от 1 до 5, где 5 означает наибольшую важность. Альтернативы ранжируются по каждому критерию по шкале от 1 до 5, где 5 означает наилучшее соответствие. В этом примере, вероятно, будет выбрана Альтернатива 3, вследствие ее высокой взвешенной оценки.
177
В чем суть элемента "Деревья решений" в рамках техники "10.16 Анализ решений"?
**Дерево решений** — это метод оценки предпочтительного исхода при наличии нескольких источников неопределенности. Дерево решений позволяет оценить варианты ответов на степень неопределенности, с учетом нескольких стратегий. * *Дерево решений включает:** * *1. Узлы решений:** включают различные стратегии. * *2. Узлы вероятностей:** обозначают неопределенные результаты. * *3. Терминаторы или конечные узлы:** определяют конечный результат дерева.
178
В чем суть элемента "Компромиссы" в рамках техники "10.16 Анализ решений"?
**Компромиссы** обретают актуальность, когда задача принятия решений имеет множество, возможно противоречивых, целей. По причине наличия более чем одной релевантной цели, недостаточно просто найти максимальное значение одной переменной (такой как финансовая выгода организации). **К действенным методам выбора компромиссов относятся:** **1. Исключение доминируемых альтернатив:** доминируемая альтернатива – это вариант, явно уступающий некоторым другим вариантам. Если вариант равен или хуже, чем некоторый другой вариант при оценке относительно целей, говорится, что другой вариант над ним доминирует. В некоторых случаях, вариант может быть доминируемым, если он предлагает лишь небольшие преимущества, но имеет значительные недостатки. **2. Ранжирование целей на единой шкале:** один из методов приведения рангов к единой шкале - пропорциональная оценка. При использовании этого метода, наилучшему результату назначается рейтинг 100, наихудшему – 0, а все другие результаты оцениваются между этими двумя значениями. Если затем исходам присвоить вес исходя, из их относительной важности, можно назначить ранг каждому исходу, и выбрать наилучшую альтернативу с помощью дерева решений.
179
Какие преимущества использования техники "10.16 Анализ решений"?
1. Дает бизнес-аналитикам предписывающий подход для определения альтернативных вариантов, особенно в сложных и неопределенных ситуациях. 2. Помогает заинтересованным сторонам, находящимся под давлением, оценивать варианты на основе критериев, уменьшая таким образом количество решений, основанных на описательной информации и эмоциях. 3. Требует от заинтересованных сторон честно оценивать важность, которую они придают различным вариантам исходов, что помогает избежать ложных предположений. 4. Позволяет бизнес-аналитикам создавать подходящие метрики или вводить относительное ранжирование для оценки исходов, чтобы напрямую сравнивать финансовые и нефинансовые критерии оценки исходов.
180
Какие ограничения использования техники "10.16 Анализ решений"?
1. Информация, нужная для проведения должного анализа решений, может быть недоступна в момент принятия решения. 2. Многие решения должны приниматься немедленно, в отсутствие возможности задействовать формальный или даже неформальный процесс анализа решений. 3. Принимающий решение должен содействовать процессу и понимать предположения и ограничения модели. В противном случае выдаваемые бизнес-аналитиком результаты могут казаться более достоверными, чем они есть на самом деле. 4. Может наступить паралич анализа, если слишком полагаться на анализ решений, а также при определении вероятностных значений. 5. Некоторые модели анализа решений требуют специальных знаний (например, математических знаний по теории вероятностей и уверенных навыков работы с инструментами анализа решений)
181
Какое назначение техники "10.17 Моделирование решений"?
Моделирование решений показывает, как принимаются повторяемые бизнес-решения.
182
Какое описание техники "10.17 Моделирование решений"?
**Модели решений** показывают как данные и знания объединяются для принятия конкретного решения. Таблицы решений и деревья решений определяют, как принимается конкретное решение. Графическая модель решений может строиться на различных уровнях. Модель высокого уровня может отображать бизнес-решения только в том виде, в каком они присутствуют в бизнес-процессах, в то время как более детальные модели могут показывать принятие решений «как есть» или «как должно быть» достаточно подробно, чтобы служить основой для всех соответствующих бизнес-правил
183
В чем суть простых и сложных моделей решений?
Модели решений могут использоваться как для простых, так и для сложных решений. **Простые модели** принятия решений используют одну таблицу решений или дерево решений, чтобы показать, как набор бизнес-правил, работающих на общем множестве элементов данных, объединяется для принятия решения. **Сложные модели** решений разбивают решения на их отдельные компоненты, с тем чтобы каждую часть решения можно было описать отдельно, и модель показывает, как эти части объединяются для принятия общего решения. Информация, необходимая для принятия решения и под решений, может декомпозироваться. Каждое под-решение описывается в терминах бизнес-правил, необходимых для принятия соответствующей части решения.
184
Что такое полноценная модель решений?
**Полноценная модель решений** – это всеобъемлющая модель, связанная с процессами, показателями эффективности и организациями. Она показывает откуда берутся бизнес-правила и представляет решения в виде аналитических выводов. Бизнес-правила, используемые в конкретном решении, могут быть определительными или поведенческими. Например, решение «Подтвердить заказ» может проверять правильность расчёта суммы налога (определительное правило) и что платежный адрес соответствует предоставленной кредитной карте (поведенческое правило).
185
Из каких элементов состоит техника "10.17 Моделирование решений"?
1. Виды моделей и нотаций процессов 2. Таблицы решений 3. Деревья решений 4. Диаграммы требований решения
186
В чем суть элемента "Виды моделей и нотаций процессов" в рамках техники "10.17 Моделирование решений"?
Есть несколько разных подходов к моделированию решений. 1. Таблицы решений отражают все правила, необходимые для принятия атомарных решений. 2. Деревья решений популярны в некоторых отраслях, но обычно используются гораздо реже, чем таблицы решений. Сложные решения требуют комбинирования множества простых решений в сеть. Это показывается при помощи нотаций зависимостей или требований. Все эти подходы включают три ключевых элемента: • решение, • информацию, • знание.
187
В чем суть элемента "Таблицы решений" в рамках техники "10.17 Моделирование решений"?
Бизнес-решения используют определенный набор входящих значений для определения конкретного результата, используя бизнес-правила для выбора одного из возможных результатов. **Таблица решений** – компактное табличное представление набора этих правил. Каждая строка (или колонка) – это правило, и каждая колонка (или строка) представляет одно из условий этого правила. Когда все условия отдельного правила оцениваются как истинные для набора входящих данных, выбирается указанное для этого правила решение или действие. Таблицы решений обычно содержат одну или более колонок условий, соответствующих конкретным элементам данных, а также одну или более колонок действий или исходов. Каждая строка может содержать определенное условие в каждой колонке условий. Эти условия применяются к значению рассматриваемого элемента данных. Если все ячейки правила пусты или оцениваются как истина, то правило истинно и наступает результат, указанный в колонке действий или результатов.
188
В чем суть элемента "Деревья решений" в рамках техники "10.17 Моделирование решений"?
**Деревья решений** также используются для представления бизнес-правил. 1. Каждый путь к листовому узлу дерева решений – это одиночное правило. 2. Каждый уровень дерева представляет конкретный элемент данных; последующие ветки отражают разные условия, которые должны быть истинными для дальнейшего движения по той ветке. Деревья решений могут быть очень действенными для представления некоторых видов наборов правил, особенно относящихся к сегментации клиентов. Также, как и таблица решений, дерево решений выбирает одно из доступных действий или результатов (листовой узел в самой правой части или внизу дерева), исходя из конкретных значений, передаваемых ему элементами данных, представляющими узлы ветвления. В следующем дереве решений правила дерева используют общие условия (представленные предшествующими узлами дерева).
189
В чем суть элемента "Диаграммы требований решения" в рамках техники "10.17 Моделирование решений"?
* *Диаграмма требований решения** — это визуальное представление информации, знаний и принимаемых решений, вовлекаемых в принятие более сложного бизнес-решения. * *Диаграммы требований к решению содержат следующие элементы:** * *1. Решения:** изображаются прямоугольниками. Каждое решение принимает набор входной информации и определяет набор возможного набора выходной информации, используя бизнес-правила и другую логику принятия решений. * *2. Входные данные:** изображаются овалами и представляют данные, подлежащие передаче на вход решения в диаграмме. * *3. Модели бизнес-знаний:** изображаются прямоугольниками со скошенными углами и представляют наборы бизнес-правил, таблицы решений, деревья решений или даже прогностические аналитические модели, описывающие как именно принимается решение. * *4. Источники знаний:** изображаются как документ, представляющий реальные исходные документы или людей, от которых была получена или может быть получена нужная логика принятия решений. Эти узлы связываются друг с другом в сеть, чтобы показать декомпозицию принятия сложного решения на более простые строительные блоки. Сплошные стрелки показывают информационные требования для принятия решения. Эти информационные требования могут связывать решение либо с исходными данными, чтобы показать необходимость наличия этих данных для принятия решения, либо с другим решением. Модели бизнес-знаний, описывающие как принять конкретное решение, связываются с этим решением пунктирными стрелками, показывающими требования к знаниям. Источники знаний могут быть связаны с решением пунктирной круглой стрелкой, показывающей что источник знаний (например, документ или лицо) обладает полномочиями принимать это решение. Это называется **требованием к** **полномочиям.**
190
Какие преимущества использования техники "10.17 Моделирование решений"?
1. Моделями решений легко делиться с заинтересованными сторонами. Они способствуют единому пониманию и поддерживают анализ влияний. 2. Можно совместно использовать и комбинировать множество ракурсов, особенно при использовании диаграммы. 3. Упрощает принятие сложных решений, устраняя управление бизнес-правилами из процесса. 4. Помогает управлять большим количеством правил в таблицах решений, группируя правила по решениям. Это также облегчает повторное использование. 5. Эти модели применимы для основанной на правилах автоматизации добычи данных, прогностической аналитики, а также для решений, принимаемых вручную или BI (Business Intelligence) - проектов.
191
Какие ограничения использования техники "10.17 Моделирование решений"?
1. Добавляет еще один вид диаграмм при моделировании бизнес-процессов, содержащих решения. Это может добавлять ненужную сложность, в случае если решение просто и тесно связано с процессом. 2. Может ограничивать правила только теми, которые требуются для известных решений и, таким образом, ограничивать сбор правил, не связанных с известным решением. 3. Определение моделей решений может позволить организации думать, что у нее есть стандартный способ принятия решений, даже когда его нет. Может замкнуть организацию в текущем подходе к принятию решений. 4. Пересекает организационные границы, что может затруднить получение необходимых согласований. 5. Может не работать напрямую с поведенческими бизнес-правилами. 6. Должна быть четко определена бизнес-терминология и разработаны единые определения для предупреждения проблем качества данных, затрагивающих автоматизированные решения
192
Какое назначение техники "10.18 Анализ документов"?
Анализ документов используется для выявления информации бизнес-анализа, включая контекстное понимание и требования, через изучение имеющихся материалов, описывающих среду бизнеса или существующие активы организации.
193
Какое описание техники "10.18 Анализ документов"?
Анализ документов может использоваться для сбора **базовой информации** в целях понимания контекста бизнес-потребности, а также может включать изучение **существующих решений** для понимания их текущей реализации. Анализ документов также может использоваться для **проверки результатов других усилий выявления**, таких как **интервью** и **наблюдения**. Добыча данных (data mining) - один из вариантов анализа документов, используемый для анализа данных с целью выявления закономерностей, группировки данных в категории и определения возможностей для проведения изменения. Цель, скоуп и темы, подлежащие изучению посредством анализа документов, определяются исходя из исследуемой информации бизнес-анализа. В процессе анализа документов бизнес-аналитики методично рассматривают материалы и определяют, следует ли информацию внести в рабочий продукт. Фоновые исследования, собранные с помощью анализа документов, могут включать обзор таких материалов, как маркетинговые исследования, отраслевые руководства или стандарты, служебные записки и организационные схемы. Изучая широкое многообразие исходных материалов, бизнес-аналитики могут удостовериться в доскональном понимании потребности с точки зрения среды, в которой она существует. Анализ документов, относящихся к существующему решению, может включать рассмотрение бизнес-правил, технической документации, учебных материалов, отчетов о проблемах, предыдущих документов требований и процедурных руководств для понимания того, как работает текущее решение и почему оно было реализовано в его нынешнем виде. Анализ документов также может помочь в устранении информационных пробелов, которые могут возникнуть, когда специалистов по существующему решению (subject matter experts, SME) уже нет, или они не будут доступны в течение всего процесса выявления.
194
Из каких элементов состоит техника "10.18 Анализ документов"?
1. Подготовка 2. Рассмотрение и анализ документов 3. Запись результатов
195
В чем суть элемента "Подготовка" в рамках техники "10.18 Анализ документов"?
Материалы для анализа документов могут быть получены из открытых или частных источников * *При оценке исходных документов для анализа, бизнес-аналитики рассматривают:** 1) является ли содержимое источника релевантным, актуальным, подлинным и заслуживающим доверия, 2) является ли содержимое понятным и можно ли его при необходимости легко донести до заинтересованных сторон, 3) определение как данных, которые должны быть добыты (на основе классов необходимых данных), так и кластеров данных, которые предоставляют элементы, сгруппированные по логическим отношениям
196
В чем суть элемента "Рассмотрение и анализ документов" в рамках техники "10.18 Анализ документов"?
**Выполнение анализа документов включает:** 1. Проведение подробного анализа содержания каждого документа и запись соответствующих заметок, связанных с каждой темой. Примечания могут записываться в соответствии со схемой анализа документов, включающей тему, тип, источник, дословные детали, интерпретацию критических заметок, а также вытекающие вопросы или действия для каждого рассматриваемого документа. 2. Выявление противоречивых или дублирующихся примечаний. 3. Обозначение пробелов в знаниях, в которых информация, найденная по некоторым темам, ограничена. Это может потребовать выполнения дополнительных исследований для пересмотра этих тем или более глубокого погружения в темы.
197
В чем суть элемента "Запись результатов" в рамках техники "10.18 Анализ документов"?
Когда информация, выявленная через анализ документов, используется в рабочем продукте, бизнес аналитик рассматривает: 1) насколько содержание и уровень детализации подходят целевой аудитории, 2) необходимо ли трансформировать материал в наглядные пособия, такие как графики, модели, диаграммы процессов или таблицы решений для лучшего понимания
198
Какие преимущества использования техники "10.18 Анализ документов"?
1. Существующие материалы можно использовать как основу для анализа. 2. Бизнес-аналитику не нужно создавать содержание. 3. Существующие источники, даже устаревшие, можно использовать как отправную точку для определения того, что еще актуально и того, что уже изменилось. 4. Результаты анализа документов можно использовать для проверки результатов других техник выявления. 5. Результаты можно представить в форматах, удобных для рассмотрения и повторного использования.
199
Какие ограничения использования техники "10.18 Анализ документов"?
1. Существующая документация может быть устаревшей или недействительной (ошибочной, неполной, нечитабельной, непроверенной или неутвержденной). 2. Авторы могут быть недоступны для вопросов. 3. Полезна, главным образом, только для оценки текущего состояния через рассмотрение документации «как есть». 4. Если имеется широкий спектр источников, работа может быть очень трудоемкой и вести к информационной перегрузке и путанице
200
Какое назначение техники "10.19 Оценка"?
Оценка используется бизнес-аналитиками и другими заинтересованными лицами для предсказания стоимости и трудозатрат, необходимых для выполнения планируемых действий.
201
Какое описание техники "10.19 Оценка"?
Оценка используется для поддержки принятия решений через прогнозирование таких характеристик как: • стоимость и трудозатраты, необходимые для выполнения планируемых действий, • ожидаемые выгоды от решения, • стоимость проекта, • эффективность бизнеса, • потенциальная ценность, ожидаемая от решения, • стоимость создания решения, • стоимость эксплуатации решения, • возможные последствия рисков **Оценка** – это итеративный процесс. По мере появления дополнительной информации, оценки пересматриваются и (при необходимости) могут быть изменены. Многие методы оценки основаны на исторических данных о деятельности организации, чтобы откалибровать оценки по сравнению с предыдущим опытом. Каждая оценка может включать анализ связанного с ней уровня неопределенности. Иногда **результат оценки** выражается одним числом. Представление результатов оценки в виде диапазона с минимальным и максимальным значениями наряду с вероятностью, может быть более эффективным для заинтересованных сторон. Этот диапазон называют доверительным интервалом и используют как меру степени неопределенности. Чем меньше информации доступно выполняющему оценку, тем шире будет доверительный интервал.
202
Из каких элементов состоит техника "10.19 Оценка"?
1. Методы 2. Правильность оценки 3. Источники информации 4. Точность и надежность оценки 5. Участники оценки
203
В чем суть элемента "Методы" в рамках техники "10.19 Оценка"?
Для различных ситуаций используются различные методы оценки. В любом случае, выполняющим оценку важно иметь согласованное описание подлежащих оценке элементов, часто - в виде иерархической структуры декомпозиции работ или некоторой другой декомпозиции всей оцениваемой работы. При разработке и предоставлении оценки, нужно также ясно сообщать ограничения и предположения. **К распространенным методам оценки относятся:** **1. Сверху-вниз:** рассмотрение компонентов, начиная с верхнего уровня иерархической декомпозиции. **2. Снизу-вверх:** использование элементов самого нижнего уровня иерархической декомпозиции для детального рассмотрения и индивидуальной оценки стоимости или трудозатрат, а затем суммирование всех элементов для получения общей оценки. **3. Параметрическая оценка:** использование откалиброванной параметрической модели атрибутов оцениваемых элементов. Организации важно использовать ее собственную историю для калибровки параметрической модели, поскольку значения атрибутов отражают навыки и способности как ее персонала, так и процессов, используемых для выполнения работы **4. Грубая прикидка (Rough Order of Magnitude, ROM):** высокоуровневая оценка, обычно основанная на ограниченной информации, которая может иметь очень широкий доверительный интервал. **5. Бегущая волна:** повторяющееся в ходе инициативы или проекта оценивание, дающее детальные оценки краткосрочной деятельности (таких как итерация работы) с экстраполяцией на оставшуюся часть инициативы или проекта. **6. Метод Дельфи:** использует комбинацию экспертных оценок и истории. Есть несколько разновидностей этого метода, но все они включают получение отдельных оценок, сообщение оценок экспертам, а затем — проведение нескольких раундов оценивания, пока не будет достигнут консенсус. В итоге используется среднее значение трех оценок. **• Метод PERT:** каждому компоненту оценки дается три значения: (1) - оптимистичное, представляющее наилучший сценарий, (2) - пессимистичное, представляющее наихудший сценарий, (3) - наиболее вероятное. После этого, значение PERT для каждого компонента вычисляется как взвешенное среднее: (Оптимистичное + Пессимистичное + (4 х Наиболее вероятное))/6.
204
В чем суть элемента "Правильность оценки" в рамках техники "10.19 Оценка"?
**Правильность оценки** – это мера неопределенности, показывающая насколько оценка близка к действительному значению, измеренному позже. Она может вычисляться как отношение ширины доверительного интервала к его среднему значению и затем выражаться в виде процента. Когда информации мало, например, на ранней стадии разработки подхода к решению, используется метод грубой прикидки (ROM), подразумевающий широкий диапазон возможных значений и высокий уровень неопределенности. * *Грубая прикидка** часто предполагает правильность не более чем ±50%. * *Окончательная оценка**, гораздо более правильная, может быть сделана по результатам накопления реальных данных. Окончательные оценки, используемые для прогнозирования сроков, итоговых бюджетов и потребностей в ресурсах, в идеале должны обладать точностью в пределах 10% или менее. В ходе проекта команды могут сочетать методы грубой и окончательной оценки, используя метод бегущей волны. Команда создает окончательную оценку для ближайшей итерации или фазы (для которой у них есть достаточная информация), тогда как остальной части работы дается приблизительная оценка. По мере приближения окончания итерации или фазы, делается окончательная оценка для следующей итерации или фазы, а грубая прикидка оставшейся работы уточняется
205
В чем суть элемента "Источники информации" в рамках техники "10.19 Оценка"?
Выполняющие оценку рассматривают имеющуюся информацию, доступную из прошлого опыта, вместе с оцениваемыми атрибутами. * *К некоторым типичным источникам информации относятся:** * *1. Аналогичные ситуации:** использование элемента (проекта, инициативы, риска и др.), похожего на оцениваемый элемент. * *2. История организации:** прошлый опыт организации выполнения аналогичной работы. Это наиболее полезно, если предыдущая работа выполнялись той же самой или сходной командой и с использованием тех же самых техник. * *3. Экспертная оценка:** использование знаний отдельных лиц об оцениваемом элементе. Оценка часто основывается на знаниях тех, кто выполнял эту работ в прошлом, внутри или вне организации. При использовании внешних экспертов лица, выполняющие оценку, принимают во внимание соответствующие навыки и способности тех, кто выполняет оцениваемую работу.
206
В чем суть элемента "Точность и надежность оценки" в рамках техники "10.19 Оценка"?
При выполнении нескольких оценок для отдельной характеристики, **точность результирующей оценки** является мерой согласованности между оценками (насколько они близки друг ко другу). Исследуя меры неточности, такие как дисперсия или стандартное отклонение, выполняющие оценку могут определить уровень их согласованности. Надежность оценки (ее повторяемость) отражается в дисперсии оценок, выполненных различными методами или различными оценщиками. Для иллюстрации уровня надежности и точности, оценка часто выражается в виде диапазона значений с соответствующим уровнем достоверности. То есть, для данного итогового значения оценки и уровня достоверности, диапазон значений — это ожидаемый диапазон возможных значений, исходя предоставленных оценок. Например, если команда оценила, что некоторая задача может потребовать 40 часов, 90-процентный доверительный интервал может быть от 36 до 44 часов, в зависимости от индивидуальных оценок. Тогда как 95% доверительный интервал может быть от 38 до 42 часов. Как правило, чем выше уровень достоверности, тем шире диапазон. Для выполнения оценки с определенным уровнем уверенности лица, выполняющие оценку, могу использовать такую технику, как PERT. При использовании нескольких оценок, для каждого компонента оценки можно построить вероятностное распределение. Это распределение дает способ вычисления общей оценки (включающую все оцениваемые элементы) как диапазона значений с соответствующем уровнем уверенности
207
В чем суть элемента "Участники оценки" в рамках техники "10.19 Оценка"?
Лица, выполняющие оценку элемента — часто те, кто отвечает за этот элемент. Командная оценка, как правило, является более правильной, чем индивидуальная, поскольку она учитывает опыт всех членов команды. В некоторых случаях организация имеет группу, выполняющую оценку для большей части работ организации. Это должно делаться с осторожностью, чтобы оценка отражала вероятный контекст оцениваемых элементов. Когда организация нуждается в высоком уровне уверенности в оценке некоторых критичных элементов, она может привлекать для рассмотрения и выполнения оценки внешних экспертов. Организация может сравнивать независимые внешние оценки с внутренними, чтобы определить, какие корректировки могут потребоваться.
208
Какие преимущества использования техники "10.19 Оценка"?
1. Оценки дают обоснование назначаемого бюджета, сроков или размера набора элементов. 2. Без оценки выполняющим изменения командам может быть дан нереалистичный бюджет или график работ. 3. Наличие небольшой команды компетентных людей, выполняющих оценку, следуя определенной технике, как правило, дает более точную оценку реальных значений, чем оценка, выполняемая одним человеком. 4. Обновление оценки на протяжении цикла работы, в ходе которого оцениваемые элементы со временем уточняются, включает знания и помогает обеспечить успех
209
Какие ограничения использования техники "10.19 Оценка"?
1. Точность оценки соответствует уровню знаний об оцениваемых элементах. Без знания организации или местных особенностей результаты оценки могут значительно отличаться от реальных значений, определяемых позже. 2. Использование только одного метода оценки может привести к нереалистичным ожиданиям заинтересованных сторон.
210
Какое назначение техники "10.20 Финансовый анализ"?
**Финансовый анали**з используется для понимания финансовых аспектов инвестиции, решения или подхода к решению.
211
Какое описание техники "10.20 Финансовый анализ"?
**Финансовый анализ** – это оценка ожидаемой финансовой жизнеспособности, устойчивости и выгодности варианта инвестиций. Он включает рассмотрение общей стоимости изменения, так же, как суммарной стоимости, выгод использования и поддержки решения. Обычно используется комбинация различных техник анализа, поскольку каждая предоставляет отдельный ракурс. Руководители сравнивают результаты финансового анализа различных вариантов возможных инвестиций для принятия решений о том, какие инициативы изменений поддержать. Финансовый анализ связан с неопределенностью, и последствия этой неопределенности становятся более понятными по мере прохождения инициативы изменений через этапы ее жизненного цикла. Финансовый анализ постоянно применяется в ходе инициативы для определения вероятности того, что изменение принесет бизнесу достаточную ценность, чтобы имело смысл его продолжать. Если результаты финансового анализа согласно новой информации больше не поддерживают изначальное рекомендованное решение, бизнес-аналитик может рекомендовать скорректировать или остановить инициативу изменений.
212
Для чего бизнес-аналитики используют финансовый анализ?
Бизнес-аналитики используют финансовый анализ для выработки рекомендаций для принятия решения инвестировать в конкретную инициативу изменений через сравнение различных решений или подходов к решению на основе анализа: • начальных затрат и сроков, в которые эти затраты должны быть совершены, • ожидаемых финансовых выгод и сроков их получения, • текущих расходов на использование и поддержку решения, • рисков, связанных с инициативой изменений, • текущих рисков использования этого решения для бизнес-ценности.
213
Из каких элементов состоит техника "10.20 Финансовый анализ"?
1. Стоимость изменений 2. Совокупная стоимость владения (Total Cost of Ownership, TCO) 3. Реализация ценности 4. Анализ затрат и выгод 5. Финансовые расчеты
214
В чем суть элемента "Стоимость изменений" в рамках техники "10.20 Финансовый анализ"?
**Стоимость изменений** включает ожидаемые затраты на создание или приобретение компонентов решения, а также ожидаемые затраты на переход предприятия от текущего состояния к будущему. Стоимость изменений может включать расходы, связанные с изменениями оборудования и программного обеспечения, сооружений, персонала и других ресурсов, выкупом существующих контрактов, субсидиями, штрафами, преобразованием данных, обучением, коммуникацией изменений, и управлением внедрением. Эти расходы могут распределяться между организациями в рамках предприятия.
215
В чем суть элемента "Совокупная стоимость владения (Total Cost of Ownership, TCO)" в рамках техники "10.20 Финансовый анализ"?
**Совокупная стоимость владения** (Total Cost of Ownership, TCO) – это стоимость приобретения решения, стоимость использования решения и стоимость поддержки решения в обозримом будущем, объединяемые вместе, чтобы помочь понять потенциальную ценность решения. Оборудование и сооружения часто имеют общепринятый срок жизни. Однако в случае процессов и программного обеспечения ожидаемая продолжительность жизни часто неизвестна. Некоторые организации используют стандартный период времени (например, три или пять лет) для понимания стоимости владения такими нематериальными активами как процессы и программное обеспечение
216
В чем суть элемента "Реализация ценности" в рамках техники "10.20 Финансовый анализ"?
**Ценность** обычно реализуется с течением времени. Планируемая ценность может выражаться на ежегодной основе или как совокупное значение, накопленное за определенный период времени.
217
В чем суть элемента "Анализ затрат и выгод" в рамках техники "10.20 Финансовый анализ"?
**Анализ затрат и выгод** (иногда называемый анализ выгод и затрат) — это прогноз ожидаемых общих выгод за вычетом ожидаемых общих затрат, дающий в итоге ожидаемую чистую выгоду (планируемую бизнес-ценность). Предположения относительно факторов, влияющих на затраты и выгоды, следует ясно обозначать в расчетах, чтобы их можно было рассматривать, проверять и одобрять. Затраты и выгоды часто оценивают исходя их этих предположений, и методология оценки должна быть описана так, чтобы ее можно было пересмотреть и скорректировать при необходимости. Временной период анализа затрат и выгод должен простираться в будущее достаточно далеко для полноценного использования решения и реализации планируемой ценности. Это помогает понимать, когда и какие затраты будут совершены, и когда будет получена ожидаемая отдача Некоторые выгоды невозможно получить ранше, чем через несколько лет. Некоторые проектные и эксплуатационные затраты могут проявляться в последующие годы. Суммарная чистая выгода до какого-то момента в будущем может быть отрицательной. В некоторых организациях расходы, связанные с изменениями, могут полностью или частично амортизироваться на протяжении нескольких лет, и организации может потребоваться анализ затрат и выгод чтобы это отразить. В ходе инициативы изменений, по мере того как ожидаемые расходы становятся реальными, бизнес-аналитик может пересматривать анализ затрат и выгод, чтобы определить, остается ли решение или подход к решению жизнеспособным.
218
В чем суть элемента "Финансовые расчеты" в рамках техники "10.20 Финансовый анализ"?
Организации используют комбинацию стандартных **финансовых расчетов** для понимания различных аспектов того, когда и как разные инвестиции приносят отдачу. Эти расчеты учитывают присущие разным инвестициям риски, сопоставление количества заранее вкладываемых средств со сроками получения выгод, сравнение с другими возможными инвестициями организации, а также количество времени, которое уйдет на возмещение первоначальных инвестиций. Финансовое программное обеспечение, включая электронные таблицы, обычно предоставляет встроенные функции для выполнения этих финансовых расчетов.
219
В чем суть отчета "Отдача от инвестиций"?
**Отдача от инвестиций** (return on investment, ROI) планируемого изменения выражается в виде процентного отношения чистой выгоды к стоимости изменения. Инициативы изменений, решения или подходы к решениям можно сравнивать между собой для определения тех, которые приносят большую отдачу от данного объема инвестиций. Формула расчета ROI: Отдача от инвестиций = (Общая выгода – Стоимость инвестиций) / Стоимость инвестиций. Чем выше ROI, тем выгоднее инвестиция. При сравнении двух потенциальных инвестиций, бизнес-аналитик должен использовать для обеих один и тот же период времени.
220
В чем суть отчета "Учетная ставка"?
**Учетная ставка** – это предполагаемая процентная ставка, используемая в расчетах приведенной стоимости. В общем случае она соответствует процентной ставке, которую организация ожидала бы получить, если бы вложила деньги во что-то другое. Многие организации для оценки потенциальных инициатив изменений используют стандартную учетная ставку, обычно определяемую ее финансовыми работниками, исходя из тех же предположений относительно ожидаемой процентной ставки. Для периодов времени длиннее двух лет иногда используют более высокую учетная ставку, чтобы отразить большую неопределенность и риск.
221
В чем суть отчета "Приведенная стоимость"?
Различные решения и подходы к решениям могут приносить выгоды с разной скоростью и в разное время. Чтобы объективно сравнивать эффект этих различных скоростей и периодов времени, выгоды рассчитываются в терминах текущей стоимости. Выгода, подлежащая реализации в будущем, уменьшается на учетную ставку, чтобы определить ее стоимость сегодня. **Формула расчета приведенной стоимости:** Приведенная стоимость = Сумма (Чистая выгода за период / (1 + учетная ставка за период)) для всех периодов анализа затрат и выгод. Приведенная стоимость выражается в денежном эквиваленте. Чем выше приведенная стоимость, тем больше общая выгода. Приведенная стоимость не учитывает стоимость первоначальных инвестиций.
222
В чем суть отчета "Чистая приведенная стоимость"?
**Чистая приведенная стоимость** (Net present value, NPV) – это приведенная стоимость выгод за вычетом стоимости первоначальных инвестиций. Таким образом, различные инвестиции и различные схемы получения выгоды можно сравнивать исходя из приведенной текущей стоимости. Чем выше NPV, тем лучше инвестиция. Формула расчета чистой приведенной стоимости: Чистая приведенная стоимость = Приведенная стоимость – Стоимость инвестиций Приведенная стоимость выражается в денежном эквиваленте. Чем выше NPV, тем лучше инвестиция.
223
В чем суть отчета "Внутренняя норма доходности"?
**Внутренняя норма доходности** (internal rate of return, IRR) – процентная ставка, при которой инвестиция окупается, обычно используемая для определения того, стоит ли решение или подход к решению инвестиции в него. Бизнес-аналитик может сравнивать IRR решения или подхода к решению с минимальным порогом, который организация планирует получить от своих инвестиций (называемый "пороговая ставка"). Если IRR инициативы изменений меньше, чем барьерная ставка, инвестиции не следует делать. Если планируемые инвестиции превышают барьерную ставку, их можно сравнивать с другими инвестициями такой же длительности. Инвестиции с более высоким IRR более выгодны. Например, бизнес-аналитик может сравнить два подхода к решению на одном и том же временном промежутке и рекомендовать один из них, как обладающий более высоким IRR. IRR является внутренней нормой для конкретной организации, поскольку она не учитывает внешних влияний, таких как инфляция, колебания процентных ставок или изменения бизнес-контекста. **Расчет IRR базируется на процентной ставке, при которой NPV равен 0:** Чистая приведенная стоимость = (-1 \* Первоначальные инвестиции) + Сумма (Чистая выгода за период / (1 + IRR) для всех периодов) = 0.
224
В чем суть отчета "Период окупаемости"?
**Период окупаемости** дает прогноз о периоде времени, необходимом для создания выгоды, достаточной для покрытия затрат на изменение, независимо от учетной ставки. Как правило, по истечении периода окупаемости, инициатива приносит организации чистую финансовую выгоду, если не увеличиваются операционные издержки. Для расчета периода окупаемости нет стандартных формул. Период времени обычно выражается в годах или годах и месяцах.
225
Какие преимущества использования техники "10.20 Финансовый анализ"?
1. Финансовый анализ позволяет лицам, принимающим решение, объективно сравнивать очень разные инвестиции с разных точек зрения. 2. Предположения и оценки, содержащиеся в выгодах, затратах и финансовых расчетах, ясно обозначаются, что дает возможность их оспаривать или одобрять. 3. Финансовый анализ снижает неопределенность изменения или решения, требуя идентификации и анализа факторов, влияющих на инвестицию. 4. Если контекст, потребность бизнеса или заинтересованная сторона нуждается в изменении в ходе инициативы, финансовый анализ позволяет бизнес-аналитику объективно пересматривать рекомендуемое решение.
226
Какие ограничения использования техники "10.20 Финансовый анализ"?
1. Некоторые издержки и выгоды трудно подсчитать в финансовом выражении 2. Поскольку финансовый анализ смотрит в будущее, всегда имеется некоторая неопределенность относительно ожидаемых затрат и выгод. 3. Положительные финансовые результаты могут создавать ложное чувство безопасности, поскольку они могут давать не всю информацию, необходимую для понимания инициативы
227
Какое назначение техники "10.21 Фокус-группы"?
**Фокус-группа** — это средство выявления идей и мнений об определенном продукте, услуге или возможности в интерактивной групповой среде. Участники под руководством модератора сообщают свои впечатления, предпочтения и нужды.
228
Какое описание техники "10.21 Фокус-группы"?
**Фокус-группа** формируется из специально подобранных участников, цель которых - обсуждение и комментирование темы в некотором контексте. Участники сообщают свои точки зрения и позиции относительно темы и обсуждают их в групповой обстановке. Это иногда ведет участников к пересмотру их взглядов в свете чужого опыта. **Фокус-группа** — это качественное исследование. Действия похожи на происходящие при мозговом штурме, с той разницей, что фокус-группа более структурирована и фокусируется на точках зрения участников относительно определённой темы. Это не сессия группового интервью; скорее это обсуждение, в ходе которого собираются отзывы об определенном предмете. Результаты сессии обычно анализируются и предоставляются в виде тем и точек зрения, а не числовых результатов. Обученный модератор подготавливает сессию, помогает в подборе участников и ведет сессию. Если модератор не бизнес-аналитик, он может привлечь бизнес-аналитика для анализа результатов и формирования итоговых выводов, подлежащих предоставлению заинтересованным сторонам. В ходе сессии фокус-группы могут присутствовать наблюдатели, как правило, не принимающие участия.
229
В каких случаях применяется фокус-группа?
Фокус-группа может использоваться в различные моменты инициативы для получения информации или идей в интерактивной форме. 1. Если тема группового обсуждения - разрабатываемый продукт, то идеи группы анализируются в соответствии с заявленными требованиями. Это может привести к обновлению существующих требований или выявлению новых требований. 2. Если темой обсуждения является завершенный продукт, готовый к выпуску, отчет фокус-группы может повлиять на позиционирование продукта на рынке. 3. Если тема – используемый продукт, отчет фокус-группы может задать направление пересмотра для следующей версии требований. Фокус-группа также может служить средством оценки удовлетворенности клиентов продуктом или услугой.
230
Из каких элементов состоит техника "10.21 Фокус-группы"?
1. Задача фокус-группы 2. План фокус-группы 3. Участники 4. Руководство для обсуждения 5. Назначение модератора и секретаря 6. Проведение фокус-группы 7. После фокус-группы
231
В чем суть элемента "Задача фокус-группы" в рамках техники "10.21 Фокус-группы"?
Ясная и конкретная задача определяет цель фокус-группы. Вопросы формулируются и обсуждения ведутся с намерением достичь цели.
232
В чем суть элемента "План фокус-группы" в рамках техники "10.21 Фокус-группы"?
План фокус-группы гарантирует, что все заинтересованные стороны знают о цели фокус-группы и согласны с ожидаемыми результатами, а также с тем, что сессия достигает цели. **План фокус-группы определяет виды деятельности, которые включают:** **1. Цель:** создание вопросов, соответствующих задаче, определение ключевых обсуждаемых тем, а также рекомендации относительно целесообразности использования при обсуждения руководств. **2. Место:** определение того, будет ли сессия проходить с личным присутствием или онлайн, а также какое физическое или виртуальное место встречи будет использоваться. **3. Логистика:** определение размера и оборудования помещения, других объектов, которые могут понадобиться, вариантов общественного транспорта и времени сессии. **4. Участники:** определение демографических характеристик активных участников обсуждения, необходимы ли наблюдатели, кто будет модератором и кто - секретарем. Также может рассматриваться поощрение участников. **5. Бюджет:** определение расходов на проведение сессии и обеспечение выделения необходимых ресурсов. **6. Сроки:** определение времени проведения сессии или сессий, а также ожидаемых сроков предоставления отчетов или результатов анализа по итогам работы фокус-группы. **7. Результаты:** определение того, как результаты будут проанализированы и переданы, а также определение предполагаемых действий на основании результатов.
233
В чем суть элемента "Участники" в рамках техники "10.21 Фокус-группы"?
Сессия фокус-группы успешна, когда участники готовы как делиться своим мнением и взглядами на конкретную тему, так и выслушивать мнения других участников. Обычно фокус-группа имеет от 6 до 12 участников. Иногда необходимо пригласить дополнительных участников, чтобы компенсировать отсутствие тех, кто не сможет присутствовать вследствие конфликтов в расписании, срочных дел или по другим причинам. Если требуется много участников, может потребоваться провести более одной фокус-группы. Часто участникам фокус-группы платят за их время. Демографические характеристики участников определяются исходя из цели фокус-группы.
234
В чем суть элемента "Руководство для обсуждения" в рамках техники "10.21 Фокус-группы"?
Руководство для обсуждения дает модератору подготовленный список конкретных вопросов и тем для обсуждения, отвечающих цели сессии. Руководство для обсуждения также включает структуру или каркас, которым будет следовать модератор. Сюда входят получение общей обратной связи и комментариев перед погружением в детали. Руководство для обсуждения также напоминает модератору о необходимости поприветствовать и представить участников, а также объяснить цели сессии, то, как она будет проходить и как будет использоваться обратная связь.
235
В чем суть элемента "Назначение модератора и секретаря" в рамках техники "10.21 Фокус-группы"?
Модератор умеет направлять обсуждение в нужное русло и хорошо разбирается в обсуждаемой инициативе. Модераторы способны вовлечь всех участников, и должны быть адаптивными и гибкими. Модератор – беспристрастный представитель процесса обратной связи. Секретарь делает заметки, чтобы обеспечить правильную запись всех мнений участников. Бизнес-аналитик может исполнять роль модератора или секретаря. Модератор и секретарь не считаются активными участниками фокус группы и не высказывают собственных мнений.
236
В чем суть элемента "Проведение фокус-группы" в рамках техники "10.21 Фокус-группы"?
Модератор ведет групповое обсуждение, следует подготовленному сценарию конкретных вопросов и обеспечивает достижение целей. Тем не менее, для участников обсуждение в группе должно казаться свободно текущим и относительно неструктурированным. Типичная длительность сессии - от одного до двух часов. Секретарь регистрирует комментарии группы.
237
В чем суть элемента "После фокус-группы" в рамках техники "10.21 Фокус-группы"?
Результаты фокус-группы обрабатываются по возможности сразу после окончания сессии. Бизнес-аналитик анализирует и документирует согласия и разногласия участников, ищет тенденции в ответах и формирует отчет, обобщающий результаты.
238
Какие преимущества использования техники "10.21 Фокус-группы"?
1. Возможность получить данные от группы людей экономит время и ресурсы по сравнению с индивидуальными интервью того же количества людей. 2. Эффективно для изучения позиций, опыта и пожеланий людей. 3. Активное обсуждение и возможность задавать друг другу вопросы создает атмосферу, в которой участники могу сравнивать личные взгляды с другими точками зрения. 4. Онлайн фокус-группа полезна, когда бюджеты поездок ограничены, а участники рассредоточены географически. 5. Онлайн фокус-группы легко записать для воспроизведения.
239
Какие ограничения использования техники "10.21 Фокус-группы"?
1. В окружении группы участники могут быть обеспокоены вопросами доверия или могут не захотеть обсуждать деликатные или личные темы. 2. Собранные данные о том, что люди говорят, могут не соответствовать тому, как они на самом деле действуют. 3. Если группа слишком однородна, ее ответы могут не отражать полный набор требований. 4. Для управления групповым взаимодействием и обсуждением необходим умелый модератор. 5. Может быть трудно собрать группу в определенные дату и время. 6. Онлайн фокус-группа ограничивает взаимодействие между участниками. 7. Модератору онлайн фокус-группы трудно понимание отношения участников без возможности наблюдать язык тела. 8. Один доминирующий участник может повлиять на результаты фокус-группы.
240
Какое назначение техники "10.22 Функциональная декомпозиция"?
**Функциональная декомпозиция** помогает управлять сложностью и уменьшать неопределенность, разбивая процессы, системы, функциональные области или объекты поставки на их составные части и позволяя анализировать каждую часть независимо от других.
241
Какое описание техники "10.22 Функциональная декомпозиция"?
**Функциональная декомпозиция** подходит к анализу **сложных систем** и **концепций** через рассмотрение их как множества взаимодействующих или связанных функций, эффектов и компонентов. Эта разделение помогает уменьшить сложность анализа. Разбиение больших компонентов на подкомпоненты позволяет **масштабировать**, **отслеживать** и **измерять** трудозатраты для каждого из них. Это также облегчает оценку успешности каждого компонента относительно других, больших или меньших компонентов. Глубина декомпозиции может меняться в зависимости от природы компонентов и целей. Функциональная декомпозиция предполагает, что подкомпоненты полностью описывают их родительские компоненты. При разработке функциональной иерархии, любой подкомпонент может иметь только один родительский компонент. На диаграмме ниже представлен пример того, как функция может быть разбита на управляемые, измеримые подкомпоненты.
242
Из каких элементов состоит техника "10.22 Функциональная декомпозиция"?
1. Цели декомпозиции 2. Предметы декомпозиции 3. Уровень декомпозиции 4. Представление результатов декомпозиции
243
В чем суть элемента "Цели декомпозиции" в рамках техники "10.22 Функциональная декомпозиция"?
**Цели функциональной декомпозиции** направляют процесс декомпозиции, а также определяют, что нужно декомпозировать и насколько глубоко. **Цели могут включать:** **1. Измерение и управление:** выделить отдельные управляемые факторы, вносящие вклад в общий результат, или определить важные метрики и показатели. **2. Проектирование:** упростить задачу проектирования за счет уменьшения и обособления объекта проектирования. **3. Анализ**: изучить существенные свойства и поведения артефакта или явления отдельно от его окружающей среды. **4. Оценка** и прогнозирование: снизить уровень неопределенности через разбиение сложной величины на ее составляющие факторы. **5. Повторное использование:** создать повторно используемый строительный блок решения, выполняющий определенную функцию в различных процессах. **6. Оптимизация:** определить или устранить узкие места, снизить затраты на функционирование или улучшить качество процесса. **7. Заменяемость:** сделать конкретную реализацию компонента решения или функции легко заменимой без влияния на систему в целом. **8. Инкапсуляция:** объединение элементов для создания единого элемента.
244
В чем суть элемента "Предметы декомпозиции" в рамках техники "10.22 Функциональная декомпозиция"?
Функциональная декомпозиция применима к широкому спектру разнообразных предметов, таких как: * *1. Бизнес-результаты:** например, доход, прибыль, расходы, объем услуг или объем производства. * *2. Подлежащая выполнению работа:** декомпозиция (известная как иерархическая структура работ или WBS – Work Breakdown Structure) разбивает начинания на фазы, вехи, активности, задачи, работы и объекты поставки. * *3. Бизнес-процесс:** для определения его составных частей в целях измерения, управления, оптимизации или повторного пользования процессов или их компонентов. * *4. Функция:** чтобы обеспечить ее оптимизацию или реализацию. * *5. Подразделение бизнеса:** для его реинжиниринга и проектирования. * *6. Компонент решения:** для его проектирования, реализации или изменения. * *7. Деятельность:** для ее реализации, модификации, оптимизации, измерения и оценки. * *8. Продукты и услуги:** для их проектирования, реализации и улучшения. * *9. Принятие решений:** для их обеспечения, улучшения или поддержки через определение входных данных, базовых моделей, зависимостей и результатов.
245
В чем суть элемента "Уровень декомпозиции" в рамках техники "10.22 Функциональная декомпозиция"?
Приемлемый уровень функциональной декомпозиции определяет где, почему и когда необходимо остановиться при декомпозиции предмета для достижения целей анализа. Процесс функциональной декомпозиции продолжается до тех пор, пока у бизнес-аналитика не будет достаточного понимания и деталей, чтобы перейти к применению результатов декомпозиции для выполнения других задач.
246
В чем суть элемента "Представление результатов декомпозиции" в рамках техники "10.22 Функциональная декомпозиция"?
**Представление результатов функциональной декомпозиции** позволяет бизнес-аналитикам верифицировать и валидировать эти результаты и использовать их для решения других задач. Результаты могут выражаться в виде комбинации простых текстовых описаний, иерархических списков, описаний с использованием специальных формальных нотаций (например, математических формул, языка исполнения бизнес-процессов (Business Process Execution Language, BPEL) или языков программирования) и визуальных диаграмм.
247
Какие техники можно использовать для представления функциональной декомпозиции?
Для представления функциональной декомпозиции можно использовать широкий спектр техник построения диаграмм, включая: **1. Древовидные диаграммы:** представляют иерархическое деление работ, действий или объектов поставки. **2. Вложенные диаграммы:** иллюстрируют иерархические отношения часть-целое между результатами декомпозиции. **3. Диаграммы вариантов использования:** представляют декомпозицию высокоуровневых вариантов использования. **4. Диаграммы потоков:** изображают результаты декомпозиции процесса или функции. **5. Диаграммы перехода состояний:** объясняют поведение объекта внутри его композитного состояния. **6. Причинно-следственные диаграммы:** детализируют события, условия, действия и эффекты, участвующие в порождении сложных исходов или явлений. **7. Деревья решений:** детализируют структуру сложных решений и их потенциальных исходов. **8. Карты ассоциаций:** представляют информацию по категориям. **9. Диаграмма компонентов:** изображают, как компоненты соединяются вместе, образуя более крупные компоненты и/или программные системы. **10. Модели и нотации принятия решений:** используются для анализа бизнес-логики, чтобы убедиться в ее логической и смысловой целостности.
248
Какие преимущества использования техники "10.22 Функциональная декомпозиция"?
1. Делает возможными сложные начинания, разбивая сложные задачи на осуществимые части. 2. Обеспечивает структурированный подход к построению единого понимания сложных вопросов среди разнообразных групп заинтересованных сторон. 3. Упрощает измерение и оценку объема работы, связанной с выбранным курсом действий, определения скоупа работы, а также определения метрик и индикаторов процесса
249
Какие ограничения использования техники "10.22 Функциональная декомпозиция"?
1. Отсутствующая или неверная информация в момент выполнения декомпозиции может позднее привести к необходимости частичного или полного пересмотра результатов декомпозиции. 2. Многие системы не могут быть полностью представлены простыми иерархическими отношениями между компонентами, потому что взаимодействия между компонентами порождают эмерджентные характеристики и поведения. 3. Каждый сложный объект допускает несколько альтернативных декомпозиций. Исследование всех альтернатив может быть сложной и трудоемкой задачей, тогда как выбор единственной альтернативы может игнорировать важные возможности и привести к неоптимальному решению. 4. Выполнение функциональной декомпозиции может потребовать глубоких знаний предмета и широкого сотрудничества с различными заинтересованными сторонами
250
Какое назначение техники "10.23 Глоссарий"?
**Глоссарий** определяет **ключевые термины**, относящиеся к предметной области бизнеса
251
Какое описание техники "10.23 Глоссарий"?
Глоссарий используется для обеспечения **единого понимания** терминов, используемых заинтересованными сторонами. Термин может иметь разное значение для разных людей. Список терминов и устоявшихся определений формируют общий язык для коммуникации и обмена идеями. Глоссарий организован и постоянно доступен всем заинтересованным сторонам.
252
Из каких элементов состоит техника "10.23 Глоссарий"?
**Глоссарий** – это список терминов некоторой предметной области с их определениями и распространенными синонимами. Организации или отрасли могут использовать термины отлично от их общепринятого понимания. **Термин включается в глоссарий в следующих случаях:** • термин уникален для предметной области, • существуют разные определения термина, • определение термина не соответствует общепринятому использованию или • есть вероятность непонимания.
253
Как должна быть организована работа с глоссарием?
Создание глоссария должно происходить на ранних стадиях проекта для облегчения понимания и передачи знаний. Должно быть определено контактное лицо, ответственное за поддержку и распространение глоссария в ходе инициативы. Организации, которые поддерживают глоссарии, часто находят дополнительное применение этой информации и могут использовать глоссарий в будущих инициативах.
254
Что нужно учитывать при разработке глоссария?
* *При разработке глоссария необходимо учитывать следующее:** 1) определения должны быть ясными, немногословными и краткими, 2) используемые в определениях аббревиатуры нужно расшифровывать, 3) заинтересованные стороны должны иметь легкий и надежный доступ к глоссарию, 4) редактирование глоссария должно быть ограничено кругом определенных заинтересованных сторон.
255
Какие преимущества использования техники "10.23 Глоссарий"?
1. Глоссарий способствует единому пониманию предметной области бизнеса и улучшению коммуникации между всеми заинтересованными сторонами. 2. Закрепление определений в документации предприятия дает единый источник информации и обеспечивает согласованность. 3. Упрощает написание и поддержание другой информации бизнес-анализа, включая требования, бизнес-правила и стратегию изменений.
256
Какие ограничения использования техники "10.23 Глоссарий"?
1. Глоссарий требует от владельца своевременной поддержки, иначе он устаревает и может игнорироваться. 2. Различным заинтересованным сторонам может быть трудно договориться о едином определении термина.
257
Какое назначение техники "10.24 Анализ интерфейсов"?
Анализ интерфейсов используется для **определения** того, где, какая, зачем, когда, как и кому информация передается между компонентами решения или через границы решения.
258
Какое описание техники "10.24 Анализ интерфейсов"?
**Интерфейс** – это соединение между двумя компонентами или решениями. Большинство решений требует одного или более интерфейсов для обмена информацией с другими компонентами решения, организационными единицами или бизнес-процессами.
259
Какую информацию для понимания дает анализ интерфейсов?
* *Анализ интерфейсов определяет и проясняет следующее:** 1) кто будет использовать интерфейс, 2) какая информация будет передаваться через интерфейс и объем данных, 3) когда и как часто будет передаваться информация, 4) где будет происходить обмен информацией, 5) зачем нужен данный интерфейс, 6) как интерфейс реализован или должен быть реализован.
260
Какие есть виды интерфейсов?
* *К видам интерфейсов относятся:** 1) пользовательские интерфейсы, включая пользователей, напрямую взаимодействующих с решением внутри организации, 2) внешних по отношению к решению людей, таких как заинтересованные стороны или регуляторы, 3) бизнес-процессы, 4) интерфейсы обмена данными между системами, 5) интерфейсы программных приложений (API), 6) интерфейсы физических устройств.
261
Что дает ранняя идентификация интерфейсов?
Ранняя идентификация интерфейсов дает бизнес-аналитику контекст для выявления более детальных требований заинтересованных сторон, определяя таким образом нужное для удовлетворения потребностей заинтересованных сторон функциональное покрытие решения. Ранняя идентификация интерфейсов показывает, какие заинтересованные стороны получают выгоду или зависят от различных компонентов решения, что помогает бизнес-аналитику определить какие заинтересованные стороны должны присутствовать в других техниках выявления.
262
Из каких элементов состоит техника "10.24 Анализ интерфейсов"?
1. Подготовка к идентификации 2. Проведение идентификации интерфейсов 3. Определение интерфейсов
263
В чем суть элемента "Подготовка к идентификации" в рамках техники "10.24 Анализ интерфейсов"?
Бизнес-аналитик может использовать другие техники, такие как **анализ документов**, **моделирование скоупа** и **интервью** для понимания того, какие интерфейсы нужно определить. Контекстная диаграмма может показать высокоуровневые интерфейсы между людьми, организационными единицами, бизнес-процессами или другими компонентами решения. Результаты этого анализа могут показать, как часто используются существующие интерфейсы, а также проблемы с ними, подкрепляющие обоснование необходимости изменения. Эти результаты также помогают идентифицировать ключевые вопросы, подлежащие разрешению для создания интерфейсного решения.
264
В чем суть элемента "Проведение идентификации интерфейсов" в рамках техники "10.24 Анализ интерфейсов"?
Бизнес-аналитик определяет интерфейсы, необходимые в будущем состоянии каждой заинтересованной стороне или системе, взаимодействующей с системой. Отношения между заинтересованными сторонами и интерфейсами могут быть многие ко многим или, в некоторых случаях, один к одному. Некоторые интерфейсы могут быть менее очевидными или реже используемыми, например, используемые для функций регулирования или аудита, либо для обучения сотрудников. Идентифицированные интерфейсы могут включать интерфейсы решений, отличных от операционного решения
265
Что должен делать BA при идентификации каждого интерфейса?
**Для каждого интерфейса бизнес-аналитик:** • описывает функцию интерфейса, • оценивает частоту использования интерфейса, • оценивает подходящий тип интерфейса, • выявляет начальные подробности интерфейса.
266
В чем суть элемента "Определение интерфейсов" в рамках техники "10.24 Анализ интерфейсов"?
Требования к интерфейсу, главным образом, фокусируются на описании входной и выходной информации этого интерфейса, проверочных правил, регулирующих входную и выходную информацию, и событий, способных инициировать взаимодействие. Может быть много видов взаимодействий, каждый из которых нужно определить. Взаимодействие может запускаться типовым или альтернативным потоком входных и выходных данных в бизнес-решении, либо исключительными событиями, такими как сбои. Бизнес-аналитик рассматривает, кто будет использовать интерфейс, какая информация передается через интерфейс, а также когда и где происходит взаимодействие. Интерфейс определяет последовательность пользовательских действий между системами, роли и права пользователя, а также управленческие цели интерфейса. Определение интерфейса зависит от указаний по удобству использования, таких как требования к доступности или общие требования к потоку работ. Для обнаружения серьезных проблем проектирования, нужно **заблаговременно** проводить детальный анализ интерфейсов между решением или компонентами процесса и людьми.
267
Что включает в себя определение интерфейса?
Определение интерфейса включает: 1. наименование интерфейса, 2. покрытие или охват интерфейса, 3. способ обмена между двумя сущностями, 4. формат сообщения, 5. частоту обмена.
268
Какие преимущества использования техники "10.24 Анализ интерфейсов"?
1. Анализ интерфейсов на ранних стадиях повышает функциональное покрытие 2. Ясная спецификация интерфейсов дает структурированные средства закрепления требований, бизнес-правил и ограничений решения. 3. Вследствие широкого охвата, избегает избыточного анализа мелких деталей.
269
Какие ограничения использования техники "10.24 Анализ интерфейсов"?
1. Не дает понимания других аспектов решения, поскольку анализ не исследует внутренние компоненты.
270
Какое назначение техники "10.25 Интервью"?
**Интервью** — это **систематический** подход, предназначенный для выявления информации бизнес-анализа у человека или группы людей посредством беседы с респондентами, задавания подходящих вопросов и документирования ответов. Интервью также может использоваться для налаживания отношений и формирования доверия между бизнес-аналитиком и заинтересованными сторонами в целях большего вовлечения заинтересованных сторон или обеспечения поддержки предлагаемого решения.
271
Какое описание техники ""10.25 Интервью""?
**Интервью** – распространенная техника выявления требований. Она подразумевает прямое общение с людьми или группами людей, являющихся частью инициативы. Во время интервью интервьюер задает вопросы заинтересованным сторонам для получения информации.
272
Какие бывают виды интервью и в чем их особенность?
Наиболее типичны интервью один-на-один. В групповом интервью (с присутствием более одного респондента), интервьюер старается получить ответы от каждого участника. Существует **два основных вида интервью**, используемых для выявления информации бизнес-анализа: **1. Структурированное интервью** - интервью, в котором интервьюер имеет подготовленный список вопросов. **2. Неструктурированное интервью** - интервью, в котором интервьюер не определяет заранее формат или порядок вопросов. Вопросы могут варьироваться в зависимости от ответов и взаимодействий респондента. На практике бизнес-аналитики могут использовать комбинацию этих двух видов, добавляя или опуская определенные вопросы, а также меняя их порядок по мере необходимости
273
От каких факторов зависит успех интервью?
* *Успех интервью зависит от таких факторов, как:** 1) уровень понимания интервьюером предметной области, 2) опыт интервьюера в проведении интервью, 3) навык интервьюера в документировании обсуждений, 4) готовность респондента дать необходимую информацию и готовность интервьюера к проведению интервью, 5) ясность понимания респондентом цели интервью, 6) взаимопонимание между интервьюером и респондентом.
274
Из каких элементов состоит техника ""10.25 Интервью""?
1. Цель интервью 2. Потенциальные респонденты 3. Вопросы для интервью 4. Материально-техническое обеспечение интервью 5. Ход интервью 6. Обработка результатов интервью
275
В чем суть элемента "Цель интервью" в рамках техники ""10.25 Интервью""?
При планировании интервью бизнес-аналитик учитывает: 1) общую цель проведения серии интервью, исходя из бизнес-потребности, 2) конкретные цели каждого интервью, исходя из того, что может дать респондент. Цели следует ясно формулировать и сообщать каждому респонденту.
276
В чем суть элемента "Потенциальные респонденты" в рамках техники ""10.25 Интервью""?
**Потенциальные респонденты** определяются с помощью руководителя проекта, спонсоров проекта и других заинтересованных сторон, исходя из целей интервью.
277
В чем суть элемента "Вопросы для интервью" в рамках техники ""10.25 Интервью""?
Вопросы для интервью разрабатываются в соответствии с целями интервью, такими как: 1) сбор данных, 2) изучение взглядов заинтересованных сторон на изменение или предлагаемое решение, 3) разработка предлагаемого решения, либо налаживание взаимопонимания с респондентом или поддержки респондентом предлагаемого решения
278
Какие бывают типы вопросов?
**Открытые вопросы** — это вопросы, на которые нельзя ответить "да" или "нет", и которые используются, чтобы вызвать диалог или серию шагов. **Открытые вопросы** – хороший инструмент для получения от респондента информации, о которой интервьюер может не знать. **Закрытые вопросы** предполагают единичный ответ, такой как "да", "нет" или конкретное число. Закрытые вопросы можно использовать для прояснения или подтверждения предыдущего ответа. **Стандартные вопросы** можно использовать, если результаты интервью нужно обобщать и анализировать, например, когда результаты интервью подсчитываются с помощью чек-формы.
279
Как ранжируются вопросы чтобы потом их задать?
1. Вопросы интервью часто упорядочиваются, исходя из **приоритетности** или **значимости**. Например, порядок вопросов может быть от общего к частному, от начала к концу или от частного к общему. 2. Вопросы также можно упорядочивать исходя из таких факторов, как уровень знаний респондента или предмет интервью 3. Вопросы интервью можно персонализировать, если целью интервью является сбор информации, уникальной для ракурса респондента.
280
В чем суть руководства по интервью?
Вопросы интервью могут объединяться в **руководство** по интервью, включающее вопросы интервью, предлагаемое время и последующие вопросы. Это все зависит от вида интервью в соответствии с целями интервью, режимом общения и продолжительностью. Руководство по интервью может быть документом, в котором удобно записывать ответы респондентов. Руководство по интервью должно определять какие вопросы можно опустить, исходя из ограничений по времени.
281
В чем суть элемента "Материально-техническое обеспечение интервью" в рамках техники ""10.25 Интервью""?
Обеспечение успешного интервью требует внимания к материально-техническому обеспечению, включающему: 1. Место интервью. Интервью организуется в соответствии с графиком, доступностью респондента, а также режимом общения (лично, по телефону или через онлайн-конференцию). 2. Нужно ли вести запись интервью, что может потребовать участия секретаря. 3. Нужно ли посылать вопросы респондентам заранее. Отправка вопросов заранее рекомендуется **только** если для подготовки к интервью респонденту нужно собрать информацию. 4. Будут ли результаты интервью конфиденциальными и, если да, то как результаты будут обобщаться во избежание раскрытия личности интервьюируемых.
282
В чем суть элемента "Ход интервью" в рамках техники ""10.25 Интервью""?
Ход интервью - состоит из 3 этапов: 1. Открытие интервью 2. Сам процесс интервью 3. Завершение интервью
283
Что включает в себя открытие интервью?
* *Открытие интервью включает:** 1) объяснение цели интервью, включая то, почему необходимо участие респондентов, 2) подтверждение ролей респондентов и ответ на первоначальные вопросы, возникшие у респондентов, 3) объяснение того, как информация интервью будет записываться и предоставляться респондентам и другим заинтересованным сторонам в ходе проекта.
284
Что должно выполняться в течение интервью со стороны в течение интервью, интервьюера?
* *В течение интервью, интервьюер:** 1) удерживает фокус на поставленных целях и подготовленных вопросах и подстраивается, исходя из получаемой от респондентов информации и невербальной коммуникации, 2) учитывает готовность респондентов участвовать в интервью и предоставлять требуемую информацию, 3) рассматривает необходимость нескольких встреч для проведения полного интервью, 4) обрабатывает поднимаемые респондентами вопросы, разрешая их в ходе интервью или документируя их для последующих действий, 5) применяет активное слушание для подтверждения сказанного респондентом, 6) делает письменные заметки или записывает интервью при необходимости.
285
Что будет включать в себя завершение интервью?
* *Завершение интервью включает:** 1) вопрос к респондентам относительно областей, которые могли быть упущены в ходе сессии, 2) предоставление респондентам контактных данных для последующего обмена информацией, если понадобится, 3) подведение итогов сессии, 4) объяснение процесса последующего использования результатов интервью, 5) выражение благодарности респондентам за уделенное время.
286
В чем суть элемента "Обработка результатов интервью" в рамках техники ""10.25 Интервью""?
Для интервьюера важно как можно скорее после интервью систематизировать информацию и подтвердить результаты с респондентами. Предоставление полученной информации респондентам позволит им указать упущенные или неправильно записанные пункты.
287
Какие преимущества использования техники ""10.25 Интервью""?
1. Стимулирует участие заинтересованных сторон и формирует взаимопонимание с ними. 2. Простая и прямолинейная техника, которую можно использовать в разнообразных ситуациях. 3. Дает интервьюеру и участнику возможность иметь исчерпывающие обсуждения и объяснения вопросов и ответов. 4. Дает возможность наблюдать невербальное поведение 5. Интервьюер может задавать уточняющие и наводящие вопросы для подтверждения своего понимания. 6. Позволяет удерживать фокус беседы за счет ясного понимая целей, согласованных со всеми участниками и достижимых за отведенное время. 7. Позволяет респондентам в частном порядке выражать мнения, от публичного высказывания которых они воздержались бы, особенно если обеспечивается конфиденциальность результатов интервью.
288
Какие ограничения использования техники ""10.25 Интервью""?
1. Для планирования и проведения наблюдения требуется значительное время. 2. Требует значительной ответственности и вовлеченности участников. 3. Проведение успешных интервью требует обучения. 4. В зависимости от уровня ясности в ходе интервью, результирующая документация может быть предметом интерпретации интервьюера. 5. Есть риск непреднамеренного руководства респондентом.
289
Какое назначение техники "10.26 Отслеживание вопросов"?
Отслеживание вопросов используется для **регистрации** влияющих на решение проблем и вопросов заинтересованных сторон, а также для назначения ответственных за них.
290
Какое описание техники ""10.26 Отслеживание вопросов""?
**Отслеживание вопросов** — это систематический подход, используемый бизнес-аналитиками для проработки поднимаемых заинтересованными сторонами вопросов. Заинтересованные стороны могут поднимать такие виды вопросов, как действия, предположения, ограничения, зависимости, дефекты, усовершенствования и проблемы. Когда вопрос заинтересованной стороны поднимается впервые, выполняется оценка его **обоснованности**. Если вопрос обоснован, он классифицируется как вопрос определенного типа, чтобы лучше отслеживать и контролировать его в процессе работы по закрытию вопроса. В течение своего жизненного цикла, вопрос назначается одному или более заинтересованным лицам, ответственным за его разрешение. Вопрос отслеживается от первоначальной записи вопроса и степени его влияния до его согласованного закрытия. Запись об отслеживании элементов может передаваться заинтересованным сторонам для обеспечения прозрачности и наглядности состояния и хода выполнения элементов в записи.
291
Из каких элементов состоит техника ""10.26 Отслеживание вопросов"?
1. Запись вопроса 2. Управление вопросами 3. Метрики
292
В чем суть элемента "Запись вопроса" в рамках техники "10.26 Отслеживание вопросов"?
Каждый записанный вопрос может содержать все или некоторые из следующих атрибутов отслеживания. Вопросы могут записываться с использованием различного программного обеспечения или вручную каталогизироваться для совместного использования согласованной группой заинтересованных сторон.
293
Из каких атрибутов может состоять вопрос?
**Атрибуты вопросов:** **1. Идентификатор вопроса:** уникальный идентификатор, отличающий один вопрос от другого. **2. Описание:** краткое описание вопроса. **3. Категория:** группа вопросов со схожими свойствами. **4**. Тип: вид поднятого вопроса. **5. Дата выявления:** дата, когда вопрос был поднят как требующий внимания. **6. Кем выявлен:** человек, первым поднявший вопрос. **7. Влияние:** возможные последствия, если вопрос не будет разрешен к определённой дате. Влияние может оцениваться в отношении сроков, затрат, скоупа или качества инициативы. **8. Приоритет:** важность этого вопроса для затрагиваемых заинтересованных сторон. **9. Дата разрешения:** дата, к которой вопрос должен быть разрешен (или закрыт). **10. Владелец:** заинтересованная сторона, назначенная контролировать вопрос до его закрытия. **11. Исполнитель:** заинтересованная сторона, назначенная для разрешения вопроса. **12. Согласованная стратегия:** согласованная стратегия относительно вопроса. Например: принять, использовать, игнорировать, смягчать, уклоняться **13. Статус:** текущее состояние вопроса в рамках его жизненного цикла. Например: открыт, назначен, разрешен, отменен. **14. Ход решения:** кумулятивный журнал детальной информации о том, как продвигается решение вопроса к закрытию, а также одобрение его закрытия. **15. Матрица эскалации:** уровень эскалации в случае, если вопрос не разрешается к установленной дате
294
В чем суть элемента "Управление вопросами" в рамках техники "10.26 Отслеживание вопросов"?
Разрешение каждого вопроса осуществляется исходя из потребностей заинтересованных сторон и в соответствии со стандартами процессами организации. В некоторых случаях, один вопрос может порождать другой вопрос, подлежащий записи и отслеживанию. В таких ситуациях необходимо пристально следить за тем, чтобы усилия по разрешению вопроса не дублировались и двигались скоординированно. Каждый вопрос должен отслеживаться до его закрытия или разрешения.
295
В чем суть элемента "Метрики" в рамках техники "10.26 Отслеживание вопросов"?
Все заинтересованные стороны получают пользу от поддержания детальной информации о каждом вопросе и его прогрессе. Эти элементы можно рассматривать отдельно для разрешения или даже использовать для определения ключевых показателей эффективности, адаптированных к процессу отслеживания вопросов. Рассматривая эти данные, заинтересованные стороны могут определить, насколько хорошо: • вопросы разрешаются соответствующими ресурсами, • инициатива продвигается, • используется процесс отслеживания вопросов
296
Какие преимущества использования техники "10.26 Отслеживание вопросов"?
1. Обеспечивает учет, отслеживание и решение проблем, связанных с требованиями заинтересованных сторон, к удовлетворению заинтересованных сторон. 2. Позволяет заинтересованным сторонам ранжировать важность нерешенных вопросов.
297
Какие ограничения использования техники "10.26 Отслеживание вопросов"?
1. Если не соблюдать осторожность, избыточная запись данных о каждом вопросе может перевесить любые получаемые преимущества. 2. Это может использовать время, которое лучше было бы использовать для других усилий, а заинтересованные стороны могут увязнуть в деталях и статистиках
298
Какое назначение техники "10.27 Анализ полученного опыта"?
**Цель процесса анализа полученного опыта** – собрать и задокументировать успехи, возможности улучшения, неудачи и рекомендации для повышения продуктивности будущих проектов или этапов проекта.
299
Какое описание техники ""10.27 Анализ полученного опыта""?
**Сессия анализа полученного опыта** (также называемая **ретроспективой**) помогает определить изменения процессов и продуктов бизнес-анализа или достижения, которые можно учесть в будущей работе. Такие техники также могут быть полезны при закрытии любого этапа работы. Сессии анализа полученного опыта могут проводиться в любом формате и месте, приемлемом для ключевых заинтересованных лиц. Это могут быть формальные совещания с предопределенным планом и ролями участников или неформальные рабочие встречи. В ходе сессии анализа полученного опыта могут отмечаться достойные внимания достижения.
300
Из каких элементов состоит техника ""10.27 Анализ полученного опыта"?
* *Сессии могут включать обзор:** 1) деятельности или результатов бизнес-анализа, 2) конечного решения, услуги или продукта, 3) введенной или устраненной автоматизации или технологии, 4) влияния на организационные процессы, 5) ожидаемой и полученной продуктивности, 6) положительных или отрицательных отклонений, 7) корневых причин, влияющих на продуктивность, 8) рекомендаций относительно моделей поведения.
301
Какие преимущества использования техники ""10.27 Анализ полученного опыта""?
1. Полезен для определения возможностей или областей для улучшения. 2. Помогает в поднятии командного духа после трудного периода. 3. Подкрепляет положительный опыт и достижения. 4. Снижает риски действий в будущем. 5. Показывает ощутимую ценность или метрики, полученные в результате усилий 6. Выделяет достоинства и недостатки используемой структуры проекта, методологии или инструментов.
302
Какие ограничения использования техники ""10.27 Анализ полученного опыта""?
1. Честное обсуждение может не получиться, если участники в ходе этих сессий пытаются найти виновного. 2. Участники могут противиться документированию и обсуждению проблем. 3. Может потребоваться активная фасилитация для удержания фокуса обсуждения на решениях и возможностях улучшений
303
Какое назначение техники "10.28 Метрики и ключевые показатели эффективности (Key Performance Indicators, KPI)"?
Метрики и ключевые показатели эффективности измеряют **эффективность решений**, **компонентов решений** и других вещей, представляющих интерес для заинтересованных сторон.
304
Какое описание техники ""10.28 Метрики и ключевые показатели эффективности (Key Performance Indicators, KPI)""?
**Метрика** – это измеримая величина показателя, используемого организацией для измерения прогресса. Показатель определяет конкретное числовое измерение, отражающее степень прогресса в достижении цели, или результата, деятельности. **Метрики и отчетность** – ключевые компоненты мониторинга и оценки. **Главными приоритетами системы мониторинга и оценки** являются намеченные цели и результаты решения, а также входные данные, действия и результаты.
305
Что такое Ключевой показатель эффективности (KPI)?
**Ключевой показатель эффективности** (KPI) измеряет прогресс в достижении стратегической цели или целевого значения.
306
Что такое отчетность?
**Отчетность** – это процесс информирования заинтересованных сторон о метриках или показателях в определенном формате и через определенные интервалы.
307
Что такое мониторинг?
**Мониторинг** – непрерывный процесс сбора данных, используемый для определения того, насколько хорошо решение реализовано в сравнении с ожидаемыми результатами.
308
Что такое “Оценка”?
**Оценка** – систематическое и объективное оценивание решения для определения как его статуса, так и успешности в достижении целей в течение определенного времени, а также определения путей усовершенствования решения для лучшего достижения целей.
309
Из каких элементов состоит техника ""10.28 Метрики и ключевые показатели эффективности (Key Performance Indicators, KPI)""?
1. Показатели 2. Метрики 3. Структура 4. Отчетность
310
В чем суть элемента "Показатели" в рамках техники ""10.28 Метрики и ключевые показатели эффективности (Key Performance Indicators, KPI)""?
Показатель представляет **результат** анализа одного или более конкретных измерений для рассмотрения вопросов, относящихся к потребности, ценности, результату, деятельности или входной информации, в табличном или в графическом виде. Для должного измерения каждый рассматриваемый вопрос требует, как минимум, одного показателя, но некоторые требуют нескольких. В дополнение к этим характеристикам также важны интересы заинтересованных сторон. Некоторые показатели помогают заинтересованным сторонам выполнять или улучшать работу больше, чем другие. Со временем недостатки некоторых показателей можно заметить и устранить. Не все факторы можно измерить напрямую. Когда данные для прямых показателей недоступны или их невозможно собирать регулярно, можно использовать косвенные показатели. Например, в отсутствие обзора удовлетворенности клиентов, организация может использовать в качестве индикатора долю продленных контрактов.
311
Какие характеристики должны быть у хорошего показателя (метрики)?
**Хороший показатель имеет шесть характеристик:** **1. Ясность**: точность и недвусмысленность. **2. Релевантность**: соответствие теме. **3. Экономичность**: доступность по разумной цене. **4. Адекватность**: обеспечение достаточных оснований для оценки эффективности. **5. Измеримость:** могут быть независимо подтверждены **6. Надежность и достоверность:** основаны на фактических данных и исследованиях.
312
Как происходит ведение показателя бизнес-аналитиком?
При введении показателя бизнес-аналитики рассматривают его источник, метод сбора, сборщика, а также стоимость, частоту и сложность сбора. Вторичные источники данных могут быть более экономичными, но для соответствия характеристикам хорошего показателя могут понадобиться первичные исследования, такие как опросы, интервью или прямые наблюдения. Метод сбора данных - ключевой фактор стоимости системы мониторинга, оценки и отчетности.
313
В чем суть элемента "Метрики" в рамках техники ""10.28 Метрики и ключевые показатели эффективности (Key Performance Indicators, KPI)""?
**Метрики** – измеримые величины показателей, измеряемые в определенные моменты времени. **Целевая метрика** – это целевое значение, которое должно быть достигнуто в течение определенного периода. При определении метрики для показателя **важно** иметь ясное понимание точки отсчета на шкале оценки, ресурсов, которые могут быть выделены для улучшения отражаемых показателем факторов, а также вопросов политики. Метрика может быть: 1) конкретным значением 2) порогом или диапазоном. Диапазон может быть удобен для нового показателя. Исходя из потребности, временная рамка достижения целевой метрики может быть многолетней, годовой, квартальной или даже более короткой.
314
В чем суть элемента "Структура" в рамках техники ""10.28 Метрики и ключевые показатели эффективности (Key Performance Indicators, KPI)""?
Для создания системы мониторинга и оценки требуются процедуры сбора данных, анализа данных, отчетности и сбор данных о начальном состоянии. **Процедура сбора данных** охватывает единицы анализа, процедуры получения образцов, инструменты сбора данных, частоту сбора и ответственных за сбор. **Метод анализа** определяет как процедуры проведения анализа, так и потребителей данных, которые могут быть сильно заинтересованы в проведении анализа. **Процедуры отчетности** охватывают образцы отчетов, получателей, частоту и средства коммуникации. Информация о начальном состоянии собирается непосредственно перед началом или в начале измеряемого периода. Данные начального состояния используются как для понимания прежней производительности, так и для оценки прогресса, начиная от текущего момента. Их нужно собирать, анализировать и предоставлять для каждого показателя.
315
Какие есть три ключевых фактора оценки качества показателей и их метрик?
Существует **три ключевых фактора** оценки качества показателей и их метрик: надежность, достоверность и своевременность. **1. Надежность** характеризует степень стабильности и последовательности подхода к сбору данных во времени и пространстве. **2. Достоверность** характеризует то, насколько ясно и непосредственно данные отражают эффективность, которую организация намеревается измерить. **3. Своевременность** – это соответствие частоты сбора и актуальности данных потребностям менеджмента.
316
В чем суть элемента "Отчетность" в рамках техники ""10.28 Метрики и ключевые показатели эффективности (Key Performance Indicators, KPI)""?
Отчеты обычно сравнивают начальное состояние, текущие метрики и целевые метрики с расчетами расхождений, представляемых как в абсолютном, так и в относительном выражении. В большинстве случаев тенденции более достоверны и важны, чем абсолютные значения. Наглядные презентации часто более эффективны чем таблицы, особенно при использовании описательного текста для объяснения данных.
317
Какие преимущества использования техники ""10.28 Метрики и ключевые показатели эффективности (Key Performance Indicators, KPI)""?
1. Создание системы мониторинга и оценки позволяет заинтересованным сторонам понимать, насколько решение достигает 2. Показатели, метрики и отчетность также способствуют организационному соответствию, связывая цели с целевыми показателями, поддерживающими решениями, базовыми задачами и ресурсами.
318
Какие ограничения использования техники ""10.28 Метрики и ключевые показатели эффективности (Key Performance Indicators, KPI)""?
1. Сбор избыточных объемов данных приводит к неоправданным расходам на сбор, анализ и отчетность. Это также может отвлекать участников проекта от других обязанностей. В Agile-проектах это особенно актуально. 2. Бюрократические программы метрик терпят неудачу по причине сбора слишком большого количества данных без генерации полезных отчетов, обеспечивающих своевременные действия. Ответственные за сбор данных должны получать обратную связь для понимания того, как их действия влияют на качество результатов проекта. 3. Если метрики используются для оценки личной эффективности, оцениваемые индивиды, скорее всего, постараются увеличить свою эффективность по этим метрикам, даже если это приведет к неоптимальной эффективности других действий
319
Какое назначение техники "10.29 Карты ассоциаций"?
Карта ассоциаций используется для выражения и документирования мыслей, идей и информации.
320
Какое описание техники "10.29 Карты ассоциаций"?
**Карта ассоциаций** — это разновидность ведения заметок, фиксирующая мысли, идеи и информацию в виде нелинейных диаграмм. Карты ассоциаций используют образы, слова, цвета и соединяющие связи для применения структуры и логики к мыслям, идеям и информации. Не существует стандартизованного формата карт ассоциаций. Цель карты ассоциаций - зафиксировать информацию в манере, максимально похожей на то, как наш мозг обрабатывает информацию. Карта ассоциаций имеет центральную главную идею, поддерживаемую вторичными идеями (или темами), за которыми следует столько слоев идей (или подтем), сколько нужно чтобы полностью выразить и описать понятие. Идеи соединяются ветвями, каждая из которых обычно имеет одно ассоциированное с ней ключевое слово, объясняющее связь. Карты ассоциаций могут разрабатываться индивидуально или коллективно. Они могут создаваться на бумаге или с использованием специального программного обеспечения. Следующий рисунок иллюстрирует общую структуру и использование карт ассоциаций
321
Для чего используется техника "10.29 Карты ассоциаций"?
Бизнес-аналитики используют карты ассоциаций для: 1. обдумывания сложных понятий и проблем, а также генерации идей о них, 2. исследования отношений между различными гранями проблемы способом, вдохновляющим творческое и критическое мышление, 3. представления консолидированного видения сложных понятий или проблем.
322
Из каких элементов состоит техника "10.29 Карты ассоциаций""?
1. Главная тема 2. Темы 3. Подтемы 4. Ветви 5. Ключевые слова 6. Цвет 7. Изображения
323
В чем суть элемента "Главная тема" в рамках техники "10.29 Карты ассоциаций"?
**Главная тема карты ассоциаций** – выражаемая мысль или понятие. Главная тема располагается в центре изображений так, чтобы от нее могли ответвляться несколько тем и ассоциаций. В качестве главной темы часто используются образы, поскольку они содержат большое количество информации и могут помочь в развитии ассоциированных тем.
324
В чем суть элемента "Темы" в рамках техники "10.29 Карты ассоциаций"?
**Темы** – это мысли или понятия, разъясняющие или выражающие главную тему. Их ассоциация с главной темой изображается как ветвь (соединительная линия), имеющая ассоциированное с ней ключевое слово. Тем может быть столько, сколько нужно, чтобы полностью исследовать мысли или понятие главной темы.
325
В чем суть элемента "Подтемы" в рамках техники "10.29 Карты ассоциаций"?
**Подтемы** — это мысли или понятия, разъясняющие или развивающие тему и прямо относящиеся к главной теме. Их ассоциация с главной темой изображается как ветвь (соединительная линия), имеющая ассоциированное с ней ключевое слово. Тем может быть столько, сколько нужно чтобы полностью исследовать мысли или понятие главной темы.
326
В чем суть элемента "Ветви" в рамках техники "10.29 Карты ассоциаций"?
**Ветви** — это ассоциации между главной темой, темами и подтемами. Ветви включают ключевое слово, ясно выражающее суть ассоциации.
327
В чем суть элемента "Ключевые слова" в рамках техники "10.29 Карты ассоциаций"?
**Ключевые слова** — это единичные слова, используемые для выражения сути ассоциации тем или подтем, соединенных ветвью. Ключевые слова полезны как для категоризации тем, так и для порождения новых ассоциаций.
328
В чем суть элемента "Цвет" в рамках техники "10.29 Карты ассоциаций"?
Цвет может использоваться для категоризации, приоритизации и анализа тем, подтем и их ассоциаций. Для карт ассоциаций нет стандартной цветовой схемы. Каждый создатель карты ассоциаций использует цвета таким образом, который наилучшим образом соответствует его образу мышления.
329
В чем суть элемента "Изображения" в рамках техники "10.29 Карты ассоциаций"?
Изображения используются в картах ассоциаций для выражения больших объемов информации, которые невозможно выразить короткими названиями тем. Изображения полезны для стимулирования творчества и инноваций, порождая дополнительные мысли, идеи и ассоциации.
330
Какие преимущества использования техники "10.29 Карты ассоциаций"?
1. Может использоваться в качестве действенного инструмента сотрудничества и коммуникации 2. Обобщает сложные мысли, идеи и информацию, показывая общую структуру. 3. Ассоциации и подтемы облегчают понимание и принятие решений. 4. Задействует творческое решение проблем, показывая ассоциации и порождая новые ассоциации. 5. Помогает в подготовке и проведении презентаций
331
Какие ограничения использования техники ""10.29 Карты ассоциаций""?
1. Может неправильно использоваться в качестве инструмента мозгового штурма, а документирование идей и создание ассоциаций может помешать генерации идей. 2. Единое понимание карты ассоциаций может быть трудно донести.
332
Какое назначение техники "10.30 Анализ нефункциональных требований"?
**Анализ нефункциональных требований** исследует те требования к решению, которые определяют, насколько хорошо должны работать функциональные требования. Он определяет критерии, которые можно использовать для суждения о работе системы, а не конкретные поведения (которые называются функциональными требованиями).
333
Какое описание техники "10.30 Анализ нефункциональных требований"?
**Нефункциональные требования** (также известные как атрибуты качества или требования к качеству обслуживания) часто ассоциируются с системными решениями, но они также более широко применяются к аспектам решений, связанным как с процессами, так и с людьми. Они дополняют функциональные требования к решению, определяют налагаемые на эти требования ограничения или описывают качества, которые решение должно демонстрировать, основываясь на этих функциональных требованиях
334
Как обычно описывают не функциональные требования
Нефункциональные требования обычно описывают в текстовом формате как декларативные заявления или в виде таблиц. Декларативные нефункциональные требования обычно содержат ограничивающий фактор. Например, количество ошибок не должно превышать Х на каждое использование процесса, транзакции должны исполняться не менее чем на Х% через S секунд, или система должна быть доступна Х% времени
335
Из каких элементов состоит техника "10.30 Анализ нефункциональных требований"?
1. Категории нефункциональных требований 2. Измерения нефункциональных требований 3. Контекст нефункциональных требований
336
В чем суть элемента "Категории нефункциональных требований" в рамках техники "10.30 Анализ нефункциональных требований""?
К типичным категориям нефункциональных требований относятся: 1. **Доступность**: степень, в которой решение является работоспособным и доступным, когда это требуется для использования, при этом часто выражается в процентах времени, в течение которого решение доступно. 2. **Совместимость**: степень успешности взаимодействия решения с другими компонентами своего окружения, например, взаимодействия одного процесса с другим. 3. **Функциональность**: степень соответствия функций решения потребностям пользователей, включая такие аспекты, как пригодность, точность, совместимость. 4. **Ремонтопригодность**: легкость изменения решения или компонента для исправления ошибок, улучшения производительности или других атрибутов, либо для адаптации к изменениям окружения. 5. **Эффективность работы**: способность решения или компонента выполнять свои целевые функции с минимальным потреблением ресурсов. Может определяться исходя из контекста или периода, например, пиковое, среднее и минимальное использование. 6. **Переносимость**: легкость переноса решения или компонента из одной среды в другую. 7. **Надежность**: способность решения или компонента выполнять требуемые функции в определенных условиях в течение определенного периода времени, например, среднее время работы устройства до сбоя. 8. **Масштабируемость**: способность решения расти или развиваться, чтобы справиться с растущими объемами работы. 9. **Безопасность**: аспекты решения, защищающие содержимое или компоненты решения от случайного или злонамеренного доступа, использования, разрушения или раскрытия. 10. **Удобство использования**: легкость, с которой пользователь может научиться использовать решение. 11. **Сертификация**: ограничения решения, которые необходимо удовлетворить для соответствия неким стандартам или отраслевым соглашениям. 12. **Соответствие**: нормативные, финансовые или правовые ограничения, которые могут варьироваться в зависимости от контекста или юрисдикции 13. **Локализация**: требования, касающиеся местных языков, законов, валют, культур, правописания и других характеристик пользователей, требующих внимания к контексту. 14. **Соглашения об уровне обслуживания**: ограничения обслуживаемой решением организации, официально утвержденные как поставщиком, так и пользователем решения. 15. **Расширяемость**: способность решения включать новую функциональность.
337
В чем суть элемента "Измерения нефункциональных требований" в рамках техники "10.30 Анализ нефункциональных требований""?
Нефункциональные требования часто описывают качественные характеристики в расплывчатых терминах, таких как «процесс должен быть легким для изучения» или «система должна быстро реагировать». Чтобы быть полезными для разработчиков решения и быть поддающимися проверке, нефункциональные требования должны быть количественно измеримыми настолько, насколько это возможно. Включение походящих измерений успеха дает возможность верификации. **Например:** • «Процесс должен быть легким для изучения» можно выразить как «90% операторов должны быть способны использовать новый процесс не более чем через шесть часов обучения», • «Система должна быстро реагировать» можно выразить как «Система должна давать 90% ответов не более чем за 2 секунды». Измерение других категорий нефункциональных требований определяется источником требований. **Например:** • требования к сертификации, как правило, определяют в измеримых деталях через установление организацией стандарта или соглашения, такого как стандарты сертификации ISO; • требования соответствия и требования локализации определяются в измеримых деталях их вендорами, • действенные соглашения об уровне обслуживания четко определяют требуемые показатели успеха, • архитектура предприятия обычно определяет требования к окружающей среде решения и точно описывает требуемые платформы или другие атрибуты среды
338
В чем суть элемента "Контекст нефункциональных требований" в рамках техники "10.30 Анализ нефункциональных требований""?
В зависимости от категории нефункциональных требований может потребоваться учитывать контекст. Например, регулятор может наложить влияющие на контекст требования к соответствию и безопасности, или организации, расширяющей свою деятельность за рубежом, может понадобиться рассмотреть требования к локализации и масштабированию. Определение оптимального портфеля нефункциональных требований в конкретном организационном контексте играет ключевую роль в поставке ценности заинтересованным сторонам. Результаты оценки нефункциональных требований, таких как требования к локализации или ремонтопригодности, могут контекстно влиять на другие нефункциональные требования. Например, нормативные акты или ресурсы в одной юрисдикции могут повлиять на ремонтопригодность решения в этом регионе, и, таким образом, это может оправдать более низкую эффективность или показатель надежности, чем в другой юрисдикции. Контекст динамичен по своей природе, и нефункциональные требования могут быть скорректированы или удалены полностью. При оценке нефункциональных требований, бизнес-аналитики учитывают относительную стабильность контекста.
339
Какие преимущества использования техники "10.30 Анализ нефункциональных требований"?
1. Четко определяет ограничения, применяемые к набору функциональных требований. 2. Обеспечивает измеримое выражение того, как хорошо должны работать функциональные требования, оставляя функциональным требованиям описание того, что решение должно делать или как оно должно себя вести. Это также оказывает сильное влияние на то, будет ли решение принято пользователями.
340
Какие ограничения использования техники "10.30 Анализ нефункциональных требований"?
1. Ясность и полезность нефункциональных требований зависит от того, что заинтересованные стороны знают о потребностях относительно решения и как хорошо они могут выразить эти потребности. 2. Ожидания множества пользователей могут быть довольно разными, и достичь согласия об атрибутах качества может быть затруднено из-за субъективного восприятия пользователями качества. Например, «слишком быстро» для одного, может оказаться «слишком медленно» для другого. 3. Набор нефункциональных требований может содержать внутренние противоречия и требовать переговоров. Например, некоторые требования к безопасности могут потребовать уступок в требованиях к эффективности. 4. Чрезмерно строгие требования или ограничения могут увеличить стоимость и сроки решения, что может иметь негативные последствия и ослабить принятие решения пользователями. 5. Многие нефункциональные требования являются описательными, и потому трудноизмеримыми, что может повышать степень субъективности того, как пользователи определяют, удовлетворяют ли требования их потребности.
341
Какое назначение техники "10.31 Наблюдение"?
Наблюдение используется для выявления информации через обследование и понимание деятельностей, а также их контекста. Наблюдение используется как основа для определения потребностей и возможностей, понимания бизнес-процессов, установления стандартов эффективности, оценки эффективности решения или поддержки обучения и развития.
342
Какое описание техники "10.31 Наблюдение"?
Наблюдение деятельности, также известное как наблюдение за работой специалистов, предполагает непосредственное изучение рабочей деятельности в ее процессе выполнения. Оно может проводиться в естественной рабочей среде, либо в специально созданных лабораторных условиях. Планирование и методика проведения определяются целями наблюдения.
343
Какие бывают подходы к наблюдению:
Существует два основных подхода к наблюдению: 1. Активное/Заметное: при наблюдении деятельности наблюдатель задает вопросы по мере их появления. Несмотря на прерывание рабочего процесса, наблюдатель может быстрее понять лежащие в основе деятельности соображения и скрытые процессы, такие как принятие решений. Разновидность этого метода предполагает даже более сильное вмешательство в действия исполнителей, стимулируя их выполнять конкретные задачи. Этот вид направляемого наблюдения позволяет сфокусироваться на целях наблюдателя для сокращения времени наблюдения или для выявления конкретной информации. 2. Пассивное/Незаметное: в течение деятельности наблюдатель не прерывает работу. Любые вопросы поднимаются после окончания наблюдения. Это позволяет наблюдать естественный ход событий, без вмешательства наблюдателя, а также измерять время и качество работы. Вариант этого метода – видеозапись деятельности и последующий просмотр совместно с наблюдаемым, чтобы он мог дать дополнительные пояснения. Обследование рабочего окружения человека помогает обнаружить используемые в деятельности инструменты и информационные ресурсы. Это обеспечивает понимание деятельности, особенно в целях определения потребностей и возможностей. Этот вид наблюдения – важная часть разновидности техники, известной как Изучение контекста.
344
Из каких элементов состоит техника "10.31 Наблюдение"?
1. Цели наблюдения 2. Подготовка к наблюдению 3. Проведение сессии наблюдения 4. Подтверждение и представление результатов наблюдения
345
В чем суть элемента "Цели наблюдения" в рамках техники "10.31 Наблюдение""?
Ясная и конкретная задача определяет цель сессии наблюдения. Задачи сессии наблюдения могут включать: 1. понимание деятельности и ее элементов, таких как задачи, инструменты, события, взаимодействия, 2. выявление возможностей улучшения, 3. определение метрик эффективности 4. оценка решений и проверка предположений.
346
В чем суть элемента "Подготовка к наблюдению" в рамках техники "10.31 Наблюдение""?
Подготовка включает планирование подхода к наблюдению, исходя из целей сессии наблюдения, и принятие решения о том, кого, выполняющего какие операции и в какое время наблюдать. В процессе подготовки к сессии наблюдения, бизнес-аналитики учитывают уровень навыков и опыта участников, частоту наблюдаемой деятельности, а также имеющуюся документацию и аналитические материалы, относящиеся к рабочей деятельности. Подготовка к наблюдению также включает создание графика наблюдения. План наблюдения гарантирует, что все заинтересованные стороны знают цель сессии наблюдения, согласны с ожидаемыми результатами, и что сессия отвечает их ожиданиям.
347
В чем суть элемента "Проведение сессии наблюдения" в рамках техники "10.31 Наблюдение""?
* *Перед сессией наблюдения необходимо:** 1. объяснить, зачем проводится наблюдение, 2. заверить участника, что его личная эффективность оцениваться не будет, и что результаты данного наблюдения, вместе с другими, будут оцениваться обобщенно, 3. сообщить участнику, что он может остановить наблюдение в любое время, 4. рекомендовать участнику, в процессе выполнения работы или сразу по ее завершении, высказывать возникающие проблемы и вопросы. * *В течение сессии наблюдения необходимо:** 1. внимательно наблюдать как человек выполняет работу и отмечать типичные и нетипичные задачи или шаги, способы использования инструментов и информационное содержание, 2. записывать увиденное, затраченное на выполнение работы время, ее качество, все аномалии процесса, а также проблемы и вопросы наблюдателя, 3. задавать уточняющие вопросы в процессе выполнения работы или сразу после сессии наблюдения.
348
В чем суть элемента "Подтверждение и представление результатов наблюдения" в рамках техники "10.31 Наблюдение""?
После сессии наблюдения, бизнес-аналитики просматривают записанные в ходе наблюдения заметки и работают с участником для получения ответов на оставшиеся вопросы или заполнения пробелов. Совместное рассмотрение этих заметок и данных с участниками может помочь получить ответы на вопросы или уменьшить возможное беспокойство участников. Проверенные заметки и данные сопоставляются с другими соответствующими наблюдениями для выявления сходства, различия и тенденций. Полученные данные агрегируются, обобщаются и анализируются согласно целям сессии. Потребности и возможности для улучшения сообщаются заинтересованным сторонам.
349
Какие преимущества использования техники "10.31 Наблюдение"?
1. Наблюдатели могут получить реалистичное и практическое понимание деятельности и их задач в рамках общего процесса. 2. Можно обнаружить неформально выполняемые задачи и обходные пути. 3. Продуктивность можно непосредственно увидеть и реалистично сравнить с установленными стандартами эффективности или метриками. 4. Рекомендации по улучшению поддерживаются объективными и количественными доказательствами.
350
Какие ограничения использования техники "10.31 Наблюдение"?
1. Может нарушать работу участника и всей организации. 2. Может восприниматься наблюдаемым как помеха или угроза. 3. При работе под наблюдением участник может изменить свою рабочую практику. 4. Для планирования и проведения наблюдения требуется значительное время. 5. Не подходит для оценки деятельностей, основанных на знаниях, поскольку их невозможно наблюдать напрямую.
351
Какое назначение техники "10.32 Организационное моделирование"?
Организационное моделирование используется для описания существующих в организации структур ролей, обязанностей и подчиненности, а также для приведения их в соответствие с целями организации.
352
Какое описание техники "10.32 Организационное моделирование"?
Организационная модель определяет структуру организации или организационного подразделения. Назначение организационного подразделения – объединить группу людей для достижения общей цели. Группа может быть организована для объединения людей, обладающих общим набором навыков и знаний, или для обслуживания конкретного рынка.
353
Что такое организационная модель?
Организационная модель – это визуальное представление организационного подразделения, определяющее: • границы группы (кто принадлежит к группе), • формальные отношения между членами (кто кому подчиняется), • функциональную роль каждого человека, • интерфейсы (взаимодействие и зависимости) между подразделением и другими подразделениями или заинтересованными сторонами.
354
Из каких элементов состоит техника "10.32 Организационное моделирование"?
1. Виды организационных моделей 2. Роли 3. Интерфейсы 4. Организационная схема 5. Инфлюенсеры
355
Какие есть виды организационной моделей в рамках техники "10.32 Организационное моделирование""?
1. Функционально-ориентированная 2. Рыночно-ориентированная 3. Матричная модель
356
В чем суть "Функционально-ориентированной организационной" модели в рамках техники "10.32 Организационное моделирование""?
**Функционально-ориентированная:** объединяет сотрудников, исходя из общих умений или областей компетентности, и в целом способствует стандартизации работ или процессов в организации. Функциональные организации полезны, поскольку они облегчают управление затратами и уменьшают дублирование работ, однако подвержены проблемам коммуникаций и кросс-функциональной координации (неформально именуемым «бункеры»)
357
В чем суть "Рыночно-ориентированной организационной" модели в рамках техники "10.32 Организационное моделирование""?
**Рыночно-ориентированная:** может предназначаться для обслуживания конкретных групп клиентов, географических районов, проектов или процессов, а не для группировки сотрудников по общим навыкам и знаниям. Рыночно-ориентированные структуры позволяют организации удовлетворять потребности ее клиентов, но подвержены возникновению несогласованности в способах выполнения работ. Может обнаружиться, что выполняемая ими работа дублируется в нескольких областях.
358
В чем суть "Матричной организационной" модели в рамках техники "10.32 Организационное моделирование""?
**Матричная модель:** имеет отдельных руководителей для каждой функциональной области, а также для каждого продукта, услуги или группы клиентов. Сотрудники подчиняются линейному руководителю, несущему ответственность за выполнение некоторого вида работ и выявление возможностей повышения эффективности, а также менеджеру рынка (либо продукта, услуги или проекта), отвечающему за управление продуктом или услугой во всех функциональных областях. Проблема матричной модели в том, что каждый сотрудник имеет двух руководителей (фокусирующихся на разных целях) и подотчетность им трудно поддерживать.
359
В чем суть элемента "Роли" в рамках техники "10.32 Организационное моделирование""?
Организационное подразделение включает множество определенных ролей. Каждая роль требует определенного набора умений и знаний, имеет конкретные обязанности, выполняет определенные виды работ и имеет определенные отношения с другими ролями в организации
360
В чем суть элемента "Интерфейсы" в рамках техники "10.32 Организационное моделирование""?
Каждое организационное подразделение имеет интерфейсы с другими организационными подразделениями. Интерфейсы (взаимодействия) могут быть реализованы в виде коммуникаций с людьми в других ролях или в виде пакетов работ, которые организационное подразделение получает от других подразделений или поставляет им.
361
В чем суть элемента "Организационная схема" в рамках техники "10.32 Организационное моделирование""?
Основная диаграмма, которая используется в организационном моделировании – организационная схема (оргсхема). Не существует общепринятого стандарта оргсхем, но есть некоторые соглашения, которым следует большинство оргсхем: 1. Блок изображает: • Организационную единицу: люди, команды, департаменты или подразделения. Оргсхема может объединять в себе организационные единицы и показывать комбинацию людей, команд и подразделений более высокого уровня. • Роли и людей: роли в организации и люди, назначенные на каждую роль. 2. Линия изображает: • Линии подчинения: ответственность и управление между единицами. Сплошная линия обычно обозначает прямые полномочия, пунктирная линия обозначает передачу информации или ситуационные полномочия. Линии подчинения показывают отношения между руководителем и организационной единицей.
362
В чем суть элемента "Инфлюенсеры" в рамках техники "10.32 Организационное моделирование""?
**Организационная схема** – основной инструмент для начала организационного моделирования. Организационные схемы отражают формальную структуру организации. Бизнес-аналитики также выявляют неформальные линии власти, влияния и коммуникаций, которые могут не соответствовать прямой формальной организационной структуре. Определение всех инфлюенсеров важно при планировании коммуникаций и обеспечении условий для пользовательской приемки. Один из методов определения инфлюенсеров – спросить заинтересованных лиц: «Кого я могу спросить…» и записать ответы. Инфлюенсер может быть человеком, к которому все обращаются за информацией, указаниями и советами. Другой метод – заметить кто выступает от имени группы на совещаниях.
363
Какие преимущества использования техники "10.32 Организационное моделирование"?
1. Организационные модели подобны в большинстве организаций 2. Включение организационной модели в информацию бизнес-анализа позволяет членам команды обеспечивать поддержку. Будущие проекты могут извлечь выгоду из знания того, кто был вовлечен в этот проект и какова их роль.
364
Какие ограничения использования техники "10.32 Организационное моделирование"?
1. Организационные модели иногда могут быть устаревшими. 2. Неформальные линии власти, влияния и коммуникаций, не отраженные на оргсхеме, труднее определить, и они могут противоречить организационной схеме.
365
Какое назначение техники "10.33 Приоритизация"?
Приоритизация дает бизнес-аналитикам каркас для содействия заинтересованным лицам в принятии решений и понимании относительной важности информации бизнес-анализа.
366
Какое описание техники "10.33 Приоритизация"?
**Приоритизация** — это процесс, используемый для определения относительной важности информации бизнес-анализа. Важность может быть основана на ценности, риске, сложности реализации или других критериях. Эти приоритеты используются для определения того, на какой информации следует фокусировать дальнейший анализ, какие требования следует реализовать в первую очередь, либо сколько времени нужно выделить на требования или насколько подробными они должны быть.
367
Какие существуют подходы к приоритезации?
Существует множество подходов к приоритизации. В рамках этой техники, приоритизация относится к одному из четырех подходов: • Группировка, • Ранжирование, • Ограничение по времени/бюджетирование, • Переговоры.
368
Что нужно учитывать при выборе подхода к приоритизации?
При выборе подхода к приоритизации, бизнес-аналитик учитывает аудиторию, их потребности и их мнения относительно ценности требования или информации бизнес-анализа для соответствующей области заинтересованных сторон. Когда происходят изменения бизнес-среды, заинтересованных сторон или информации бизнес-анализа, бизнес-аналитик пересматривает приоритеты и использует разные подходы.
369
Из каких элементов состоит техника "10.33 Приоритизация"?
1. Группировка 2. Ранжирование 3. Ограничение по времени/бюджетирование 4. Переговоры
370
В чем суть элемента "Группировка" в рамках техники "10.33 Приоритизация"?
Группировка состоит в классификации информации бизнес-анализа в соответствии с предопределенными категориями, такими как: высокий, средний или низкий приоритет. Многие инструменты управления требованиями поддерживают указание категории приоритета как атрибута требования.
371
В чем суть элемента "Ранжирование" в рамках техники "10.33 Приоритизация"?
Ранжирование состоит в упорядочивании информации бизнес-анализа от наиболее важной к наименее важной. Некоторые адаптированные подходы включают выстраивание требований в виде упорядоченного списка (например, бэклог продукта).
372
В чем суть элемента "Ограничение по времени/бюджетирование" в рамках техники "10.33 Приоритизация"?
Ограничение времени или бюджета приоритизирует информацию бизнес-анализа на основе распределения фиксированных ресурсов. Оно часто используется, когда подход к решению уже определен. Ограничение по времени используется для приоритизации требований, исходя из количества работы, которое команда способна выполнить за отведенное время. Бюджетирование используется, когда проектной команде выделяется фиксированная сумма денег. Этот подход чаще всего используется, когда нужно уложиться в определенные сроки, или когда решения совершенствуются на частой и регулярной основе.
373
В чем суть элемента "Переговоры" в рамках техники "10.33 Приоритизация"?
Подход к переговорам предусматривает установление консенсуса среди заинтересованных сторон относительно того, какие требования будут приоритетными.
374
Какие преимущества использования техники "10.33 Приоритизация"?
1. Способствует достижению договоренностей и компромиссов, обеспечивая реализацию ценности решения в установленные для инициативы сроки
375
Какие ограничения использования техники "10.33 Приоритизация"?
1. Некоторые заинтересованные стороны могут стараться избегать трудных выборов и не понимать необходимости идти на уступки. 2. Проектная команда может намеренно или ненамеренно пытаться влиять на результат процесса приоритизации, завышая оценки трудоемкости и сложности реализации определенных требований. 3. Метрики и ключевые показатели эффективности зачастую отсутствуют в момент приоритизации информации бизнес-анализа. Соответственно, суждение заинтересованной стороны о важности может быть субъективным.
376
Какое назначение техники "10.34 Анализ процесса"?
Анализ процессов оценивает эффективность и результативность процесса, а также его способность выявлять возможности изменения.
377
Какое описание техники "10.34 Анализ процесса"?
Анализ процессов используется в различных целях, включая: 1. Рекомендацию более эффективного или более результативного процесса, 2. Определение разрыва между текущим и будущим состояниями процесса, 3. Понимание факторов, подлежащих включению в согласование договора, 4. Понимание того, как данные и технологии используются в процессе, 5. Анализ влияния на процесс предстоящего изменения.
378
Какие могут вноситься изменения в процессы с целью их улучшения?
Типичные изменения процессов с целью их улучшения включают: 1. Уменьшение времени, требуемого для выполнения одной или нескольких задач в процессе, 2. Изменение интерфейсов или передач между ролями и организационными единицами для устранения ошибок, включая уменьшение или устранение узких мест, 3. Автоматизацию наиболее рутинных или предсказуемых шагов, 4. Увеличение степени автоматизации принятия решений, требуемых процессом.
379
Какие используются методологии фреймворки для проведения анализа процессов?
Существует несколько фреймворков и методологий, фокусирующихся на анализе процессов и методах их улучшения, таких как: 1. "Шесть сигм" 2. "Бережливое производство" (Lean). К методам улучшения процессов относятся: 1. Карта потока создания ценности 2. Статистический анализ 3. Контроль, имитационное моделирование процесса, 4. Бенчмаркинг 5. Процессные фреймворки
380
Что при анализе процесса бизнес-аналитики выясняют?
* *При анализе процесса бизнес-аналитики выясняют:** 1. Как процесс добавляет или создаёт ценность для организации, 2. Соответствие процесса организационным целям и стратегии, 3. Текущую и нужную степени эффективности, результативности, повторяемости, измеримости, контроля, использования и прозрачности процесса, 4. Как требования к решению покрывают процесс будущего состояния и его внешние заинтересованные стороны, включая клиентов.
381
Из каких элементов состоит техника "10.34 Анализ процесса"?
1. Выявление разрывов и областей улучшения 2. Определение корневой причины 3. Генерация и оценка вариантов 4. Распространенные методы
382
В чем суть элемента "Выявление разрывов и областей улучшения" в рамках техники "10.34 Анализ процесса"?
Выявление разрывов и областей улучшения помогает определить области, входящие в скоуп анализа. В этом отношении могут быть полезными отраслевые модели и процессные фреймворки. В ходе выявления разрывов и областей улучшения, бизнес-аналитики: • выявляют разрывы между текущим и желаемым будущим состояниями, • определяют, какие разрывы и области добавляют ценность, а какие нет • формируют понимание болевых точек и трудностей процесса с разных точек зрения, • формируют понимание возможностей улучшения процесса с разных точек зрения, • соотносят разрывы и области улучшения со стратегическим курсом организации, • формируют понимание отношения разрывов и областей улучшения к изменениям предприятия
383
В чем суть элемента "Определение корневой причины" в рамках техники "10.34 Анализ процесса"?
Определение корневой причины разрывов и областей улучшения удостоверяет, что решение направлено на правильный разрыв и правильную область. При определении корневой причины бизнес-аналитики понимают: • возможность существования нескольких корневых причин, • исходные условия, приводящие к разрывам или областям улучшения, • какие люди подходят для определения корневых причин, • текущие измерения и источники мотивации владельцев или исполнителей процесса
384
В чем суть элемента "Генерация и оценка вариантов" в рамках техники "10.34 Анализ процесса"?
Генерация вариантов и альтернативных решений для устранения разрыва или области улучшения помогает команде распознавать и оценивать разные точки зрения на улучшение процесса. Важно вовлекать заинтересованные стороны в определение влияния, осуществимости и ценности предлагаемого решения, связанных с альтернативными вариантами
385
В чем суть элемента "Распространенные методы" в рамках техники "10.34 Анализ процесса"?
Существует 2 популярных метода анализа процессов: 1. SIPOC 2. Карта потока создания ценности (Value Stream Mapping, VSM)
386
А чем суть метода анализа процесса "SIPOC"?
**SIPOC** – это метод анализа процессов, берущий начало в методологии "Шесть сигм" и получивший широкое распространение за ее пределами. Он используется для рассмотрения процесса и анализа поставщиков, входной информации, самого процесса, выходной информации и клиентов анализируемого процесса. SIPOC дает простой и понятный обзор процесса. Он также показывает сложность того, кто и что участвует в создании входных данных для процесса, и показывает, кто получает выходные данные из процесса. SIPOC – это мощный инструмент, используемый для поддержки обсуждения проблем, возможностей, разрывов, корневых причин, вариантов и альтернатив в ходе анализа процесса.
387
А чем суть метода анализа процесса "Value Stream Mapping"?
Карта потока создания ценности (Value Stream Mapping, VSM) – это метод анализа процессов, используемый в методологиях Lean. Построение Карты потока создания ценности включает графическое отображение и отслеживание входной информации и точек приложений для обработки этих входных данных начиная с внешнего интерфейса цепочки поставок. На каждом этапе карта потока создания ценности показывает время ожидания для входной информации и фактическое время обработки в точке приложения (также известное как время преобразования). В конце цепочки поставки Карта потока создания ценности отображает процесс логистики или дистрибуции для клиента. Карта потока создания ценности дает одностраничное отображение всех шагов, вовлекаемых в сквозной процесс, включая как добавляющие ценность (поток ценности), так и не добавляющие ценность (потери) элементы.
388
Какие преимущества использования техники "10.34 Анализ процесса"?
1. Гарантирует, что решения рассматривают правильные проблемы, минимизируя потери. 2. Можно использовать много различных техник и методологий, дающих командам большую гибкость в выборе подхода.
389
Какие ограничения использования техники "10.34 Анализ процесса"?
1. Может занимать много времени. 2. Есть много техник и методологий анализа процессов. Может быть трудно понять, какие из них использовать и как строго им следовать, учитывая скуоп и цели. 3. Может оказаться неэффективным для улучшения существующих знаний или процессов, требующих принятия решений.
390
Какое назначение техники "10.35 Моделирование процесса"?
Моделирование процессов использует стандартизированную графическую модель для отображения выполняемой работы и служит основой анализа процессов
391
Какое описание техники "10.35 Моделирование процесса"?
**Модели процессов** описывают последовательный поток работ или активностей. Модель бизнес-процесса описывает последовательный поток работы, проходящий через определенные задачи и действия, и проходящий через всё предприятие или его часть. Модель системного процесса определяет последовательный поток управления между программами или компонентами компьютерной системы. Поток программного процесса показывает последовательное исполнение программных операторов внутри программного обеспечения. Модель процесса может также использоваться для документирования операционных процедур.
392
Для чего модели процесса могут использоваться?
Модели процесса могут использоваться для: 1. Описания контекста решения или части решения, 2. Описания того, что в действительности происходит или должно происходить в ходе процесса, 3. Предоставления понятного для внешнего наблюдателя описания последовательности действий, 4. Обеспечения визуального сопровождения текстового описания, 5. Обеспечения основы анализа процесса. Бизнес-аналитик может использовать модель процесса для определения текущего состояния процесса (также известного как модель «как есть») или потенциального будущего состояния (также известного как модель «как будет»). Модель текущего состояния может обеспечить понимание и согласие относительно того, что происходит сейчас. Модель будущего состояния может дать единое понимание того, что ожидается получить в будущем.
393
На каких уровнях модель процесса может строиться?
Модель процесса может строиться на разных уровнях, каждый из которых может соответствовать разным точкам зрения заинтересованных лиц. Наличие этих уровней необходимо для поэтапной декомпозиции сложного процесса на составляющие процессы, с каждым уровнем увеличивая детализацию и точность. 1. На высоком уровне (предприятия или контекста) модель дает общее понимание процесса и его взаимосвязи с другими процессами. 2. На нижних (операционных) уровнях она может описывать более детальные действия и определять все результаты, включая исключения и альтернативные пути. 3. На самом низком (системном) уровне модель можно использовать как основу для имитационного моделирования или исполнения.
394
Что модели процессов обычно включают в себя?
Модели процессов обычно включают: • участников процесса, • бизнес-события, приводящие процесс в действие, • шаги или действия процесса (как выполняемые вручную, так и автоматизированные), • пути (потоки) и точки принятия решения, логически связывающие эти действия, • результаты процесса. Самая простая модель процесса включает: инициирующее событие, последовательность действий и результат. Более сложная модель процесса может включать другие элементы, такие как данные/материалы, входы и выходы, а также пояснения в сносках, дополняющие графическое представление.
395
Из каких элементов состоит техника "10.35 Моделирование процесса"?
1. Виды моделей и нотаций процессов 2. Блок-схема 3. Модель и нотация бизнес-процессов (Business Process Model and Notation, BPMN) 4. Диаграмма деятельности
396
В чем суть элемента "Виды моделей и нотаций процессов" в рамках техники "10.35 Моделирование процесса"?
В моделировании процессов используется множество разных нотаций. К наиболее распространенным нотациям относятся: • Блок-схемы и Карты потока создания ценности (VSM): используются в бизнес-домене. • Диаграммы Потоков Данных и Унифицированного Языка Моделирования (Unified Modelling Language™, UML® ): используются в IT-домене. • Модель и нотация бизнес-процесса (BPMN): используется как в бизнес-, так и в IT-домене и всё шире принимается в качестве отраслевого стандарта. • Нотация IDEF (Integrated DEFinition) и диаграмма IGOE (Вход, Указание, Выход, Обеспечитель): используются для определения скоупа. • SIPOC и Анализ потока ценности: используются для моделирования процессов.
397
Что модели процессов обычно содержат из ключевых элементов?
Модели процессов обычно содержат некоторые или все из следующих ключевых элементов: 1. **Действие**: отдельный шаг или фрагмент работы, являющийся частью бизнес-процесса. Это может быть как единая задача, так и может дополнительно декомпозироваться на подпроцессы (со своими действиями, потоками и другими элементами процесса). 2. **Событие**: моментальное явление, запускающее, прерывающее, завершающее действие или задачу внутри процесса, или сам процесс. Это может быть полученное сообщение, истечение времени или возникновение условия, определенного в бизнес-правилах. 3. **Направленный поток**: путь, указывающий логическую последовательность потока работ. В общем случае диаграммы рисуются так, чтобы последовательно показывать ход времени (обычно в направлении чтения текста). 4. **Точка принятия решения**: точка в процессе, где поток работ разделяется на два и более потока (пути), которые могут быть взаимно исключающими альтернативами или выполняться параллельно. Решение может также использоваться для обозначения правил, в соответствии с которыми раздельные потоки сливаются воедино. 5. **Ссылка**: связь с другими картами процессов. 6. **Роль**: тип лица или группы, участвующих в процессе. Определения ролей обычно соответствуют организационной модели.
398
В чем суть элемента "Блок-схема" в рамках техники "10.35 Моделирование процесса"?
**Блок-схемы** обычно используются при работе с нетехнической аудиторией и хороши для согласования понимания как процесса, так и контекста решения. Блок-схема может быть простой, отображающей только последовательность действий, или более комплексной, использующей дорожки. Дорожка – это секция (горизонтальная или вертикальная) отделяющая действия процесса, которые выполняются определённой ролью
399
В чем суть элемента "Модель и нотация бизнес-процессов BPMN" в рамках техники "10.35 Моделирование процесса"?
BPMN предлагает отраслевой стандарт языка для моделирования бизнес-процессов в формате, понятном как бизнес-пользователям, так и техническим разработчикам. BPMN предназначается для покрытия множества типов моделирования, включая как внутренние (скрытые), так внешние (публичные) процессы. Он может использоваться технологиями автоматизации процессов. Ключевым свойством BPMN является способность разделять действия различных участников процесса, используя пулы и дорожки. Когда поток работ пересекает границу дорожки, ответственность за работу переходит к другой роли в организации. Дорожки – это часть пула. Пул — это саморегулируемая (отдельная) сущность бизнеса, как правило, организация или система. Пул может содержать несколько дорожек, каждая из которых обозначает роль. Обычно процесс включает один пул для клиента, а второй пул - для рассматриваемой организации, хотя процесс может содержать любое количество пулов.
400
В чем суть элемента "Диаграмма деятельности" в рамках техники "10.35 Моделирование процесса"?
Диаграмма деятельности (Activity Diagram) – это одна из диаграмм представления вариантов использования (Use Case), определяемых в UML® Изначально предназначавшуюся для детализации единичного варианта использования, диаграмму деятельности применяют для более общих целей моделирования процессов, включая моделирование бизнес-процессов. Внешне сходная с блок-схемой, диаграмма деятельности, как правило, использует дорожки для обозначения ответственности, линии синхронизации для отображения параллельной обработки и точки принятия решений с множественными выходами.
401
Какие преимущества использования техники "10.35 Моделирование процесса"?
1. Обращается к базовому человеческому пониманию последовательных действий. 2. Большинство заинтересованных сторон не испытывает затруднений с понятиями и основными элементами модели процесса. 3. Используя уровни, можно представлять разные ракурсы различных заинтересованных сторон. 4. Эффективно показывает управление большим количеством сценариев и параллельных ветвей. 5. Помогает выявлять группы заинтересованных сторон, которые иначе могли бы быть упущены 6. Способствует выявлению потенциальных улучшений за счёт выделения «болевых точек» в структуре процесса (т.е. визуализации процесса). 7. Модели могут иметь самостоятельную ценность. Они обеспечивают документацию для соответствия требованиям регулятора или стандартам и могут использоваться заинтересованными сторонами бизнеса для обучения и координации действий. 8. Может использоваться как отправная точка для непрерывного совершенствования. 9. Обеспечивает согласованность именования артефактов. 10. Дает владельцам и участникам процессов прозрачность и ясность понимания обязанностей, порядка и передаваемых продуктов деятельности.
402
Какие ограничения использования техники "10.35 Моделирование процесса"?
1. Многие люди в IT склонны отождествлять формальную модель процесса со старым тяжеловесным подходом к разработке программного обеспечения. Соответственно, в проекте не выделяется время на разработку модели процесса, особенно текущего состояния или предметной области задачи. 2. Без старательного структурирования может стать чрезвычайно сложным и громоздким. Это особенно верно, когда управление бизнес-правилами и принимаемыми решениями не отделяется от процесса. 3. Сложные процессы могут содержать множество действий и ролей; это может сделать их практически невозможными для понимания и утверждения одним человеком. 4. Проблемы в процессе не всегда можно обнаружить, глядя на высокоуровневую модель. Обычно требуется более детальная модель со ссылками на метаданные (такие, как частота, стоимость и факторы времени прохождения пути). Часто приходится вовлекать заинтересованные стороны напрямую, чтобы найти операционные проблемы, с которыми они столкнулись при работе с процессом. 5. В высокодинамичной среде, где обстоятельства меняются быстро, модели процессов могут устаревать. 6. Если модель процесса используется только в качестве документации, ее может быть трудно поддерживать, поскольку заинтересованные стороны могут изменять процесс под свои потребности без обновления модели
403
Какое назначение техники "10.36 Прототипирование"?
Прототипирование используется для выявления и подтверждения потребностей заинтересованных сторон через итеративной процесс создания модели или дизайна требований. Оно также используется для улучшения впечатления пользователей, оценки вариантов дизайна, и в качестве основы для разработки конечного бизнес-решения.
404
Какое описание техники "10.36 Прототипирование"?
**Прототипирование** – проверенный метод проектирования продукта. Его суть заключается в предоставлении ранней модели конечного результата, известной как прототип.
405
Для чего может использоваться прототипирование?
Прототипирование используется для обнаружения отсутствующих или неправильно описанных требований и необоснованных предположений через демонстрацию внешнего вида и поведения продукта на ранних стадиях проектирования. Они могут использоваться для макетирования веб-сайтов, служить частично работающей частью продукта или описывать процессы через серию диаграмм (таких как поток работ). Прототипы бизнес-правил и данных можно использовать для выявления желаемой логики процесса и бизнес-правил. Прототипирование данных может использоваться для очистки и преобразования данных
406
Из каких элементов состоит техника "10.36 Прототипирование"?
1. Подходы к прототипированию 2. Примеры прототипирования 3. Методы прототипирования
407
В чем суть элемента "Подходы к прототипированию" в рамках техники "10.36 Прототипирование"?
Существует два общих подхода к прототипированию: 1. Одноразовые прототипы 2. Развиваемые или функциональные прототипы
408
В чем суть одноразового прототипа?
Одноразовые прототипы создаются посредством простых инструментов (таких, как бумага и карандаш, доска или программное обеспечение) с целью обнаружения и прояснения требований. Прототип может обновляться или развиваться в ходе обсуждения и разработки, но не используется в качестве рабочего кода и не поддерживается как объект поставки после реализации итоговой системы или процесса.
409
В чем плюсы одноразового прототипа?
Этот метод полезен для обнаружения функций или процессов, которые нелегко выявить другими способами, и которые имеют конфликтующие точки зрения или трудны для понимания. Такие прототипы могут быть недорогим инструментом обнаружения или подтверждения требований, выходящих за рамки интерфейса, включая требования, относящиеся к процессам, данным и бизнес-правилами.
410
В чем суть развиваемого прототипа?
Развиваемые или функциональные прототипы создаются для превращения начальных требований в работающее решение и для дальнейшего определения требований через их использование заинтересованными сторонами. Этот подход порождает рабочее решение и обычно требует специального инструмента или языка прототипирования. Такие прототипы могут использоваться в итоговом решении. С использованием специального программного обеспечения можно имитировать бизнес-процессы, правила и данные для оценки влияния изменений и подтверждения желаемых результатов.
411
В чем суть элемента "Примеры прототипирования" в рамках техники "10.36 Прототипирование"?
В настоящее время используется много форм прототипирования. Каждый из следующих примеров можно рассматривать как форму прототипирования: **1. Подтверждение принципа или подтверждение концепции** **2.** **Прототип изучения формы** **3. Прототип эргономики:** **4. Визуальный прототип** **5. Функциональный прототип:**
412
В чем суть формы прототипирования “Подтверждение принципа или подтверждение концепции”?
**Подтверждение принципа или подтверждение концепции:** модель, создаваемая для подтверждения дизайна системы без воспроизведения внешнего вида, используемых в работе материалов или процессов/потоков работ, в конечном счете используемых заинтересованными сторонами.
413
В чем суть формы прототипирования “Прототип изучения формы"?
**Прототип изучения формы**: используется для исследования размера, внешнего вида, и восприятия подлежащего реализации продукта, без создания реальной функциональности. Он применяется для оценки эргономических и визуальных факторов посредством скульптурного представления продукта, изготовленного из недорогих материалов. Этот вид прототипа может также использоваться для моделирования на высоком уровне потока работ или навигации, чтобы определить разрывы или несоответствия свойств возможного решения (например, внешний вид, конфигурация).
414
В чем суть формы прототипирования “Прототип эргономики"?
**Прототип эргономики:** модель продукта, создаваемая для проверки взаимодействия конечного пользователя с системой без учета других свойств (например, внешний вид, конфигурация).
415
В чем суть элемента "Методы прототипирования" в рамках техники "10.36 Прототипирование"?
Ниже приводится список распространенных методов прототипирования: 1. Раскадровка: используется для визуальной и текстовой детализации последовательности действий через обобщение различных взаимодействий пользователей с решением или предприятием. 2. Бумажное прототипирование: использует бумагу и карандаш для создания чернового наброска интерфейса или процесса. 3. Моделирование потока работ: показывает последовательность выполняемых операций и, как правило, фокусируется исключительно на человеческом аспекте. 4. Имитация: используется для демонстрации решений или компонентов решения. Она может тестировать различные процессы, сценарии, бизнес-правила, данные и входную информацию
416
В чем суть формы прототипирования “Визуальный прототип"?
**Визуальный прототип:** модель продукта, создаваемая для проверки визуальных аспектов решения без моделирования полной функциональности.
417
В чем суть формы прототипирования “Функциональный прототип"?
**Функциональный прототип:** модель, создаваемая для тестирования функциональности программного обеспечения, пользовательских качеств (например, внешний вид) и потока работ. Ее также называют рабочей моделью и используют как для имитации бизнес-процессов и бизнес-правил, так и для оценки вызовов функций программного обеспечения.
418
Какие преимущества использования техники "10.36 Прототипирование"?
1. Дает визуальное представление будущего состояния. 2. Позволяет заинтересованным сторонам давать исходную информацию и обратную связь на ранней стадии процесса проектирования. 3. При использовании методов одноразового или бумажного макетирования пользователи могут чувствовать себя более комфортно, критикуя макет, поскольку он не отшлифован и не готов к выпуску 4. Узкий, но глубокий вертикальный прототип можно использовать для исследования технической осуществимости, подтверждения концепции или раскрытия пробелов в технологиях и процессах.
419
Какие ограничения использования техники "10.36 Прототипирование"?
1. Когда система или процесс очень сложны, процесс прототипирования может увязнуть в обсуждении «как» а не «что» и может потребовать значительного времени, усилий и навыков фасилитации. 2. Чтобы начать прототипирование, может понадобиться определить или предположить основные технологии. 3. Если прототип глубоко проработан и детализирован, заинтересованные стороны могут сформировать нереалистичные ожидания относительно итогового решения. Они могут варьироваться от предполагаемых дат готовности до завышенных ожиданий относительно эффективности, надежности и эргономичности 4. Заинтересованные стороны могут фокусироваться на проектной спецификации решения, а не на требованиях, которым должно соответствовать любое решение. Это, в свою очередь, может ограничить дизайн решения. Разработчики могут полагать, что они должны сделать пользовательский интерфейс в точном соответствии с прототипом, даже если есть более элегантные технологии и подходы к интерфейсу.
420
Какое назначение техники "10.37 Рассмотрение"?
Рассмотрение используется для оценки содержимого рабочего продукта.
421
Какое описание техники "10.37 Рассмотрение"?
Различные виды ревью проводятся для бизнес-анализа рабочих продуктов. Каждый из них адаптируется под нужды организации и бизнес-аналитика, используя следующие аспекты: • Цели: определение цели рассмотрения. • Техники: выбор формального или неформального способа выполнения рассмотрения. • Участники: определение того, кто должен участвовать в рассмотрении. Обычно, цель рассмотрения завершенного рабочего продукта - устранение дефектов или информирование участников о содержании продукта. Рассмотрение незавершенной работы может проводиться для разрешения проблем или вопросов. Каждое рассмотрение фокусируется на рабочем продукте, а не способностях или действиях участников. Рабочий продукт может быть пакетом, состоящим из нескольких или одного объекта поставки, части объекта поставки или незавершенной работы. Каждое рассмотрение включает бизнес-аналитика в качестве участника. Участниками могут быть коллеги, особенно для незавершенной работы, или заинтересованные стороны, подтверждающие полноту и правильность рабочего продукта. Бизнес-аналитик обновляет рабочий продукт, используя отзывы рецензентов.
422
Какие есть этапы рассмотрения?
Этапы рассмотрения зависят от используемой техники. Рассмотрение может включать: 1. обзор рабочего продукта и целей рассмотрения, 2. контрольные списки и справочные материалы, которые могут использоваться рецензентами, 3. обзор рабочего продукта и документирование результатов, 4. проверку доработок.
423
Из каких элементов состоит техника "10.37 Рассмотрение"?
1. Задачи 2. Техники 3. Участники
424
В чем суть элемента "Задачи" в рамках техники "10.37 Рассмотрение"?
Задачи ясно сообщаются всем участникам перед началом рассмотрения. Задачи могут иметь одну или несколько целей, например: 1. устранить дефекты, 2. обеспечить соответствие спецификациям или стандартам, 3. обеспечить полноту и правильность рабочего продукта, 4. достичь консенсуса относительно подхода или решения, 5. ответить на вопрос, решить проблему или исследовать альтернативы, 6. передать участникам знания о рабочем продукте, 7. оценить качество рабочего продукта.
425
В чем суть элемента "Техники" в рамках техники "10.37 Рассмотрение"?
Рассмотрения могут быть формальными или неформальными. Используемые в ходе рассмотрения техники выбираются в соответствии с целями рассмотрения. При проведении рассмотрения бизнес-аналитики обычно используют следующие техники: **1. Инспекция:** формальная техника, включающая обзор рабочего продукта, индивидуальное рассмотрение, регистрацию дефектов, командную консолидацию дефектов и последующие шаги, гарантирующие внесение изменений. Фокус - на устранении дефектов и создании качественного рабочего продукта. Хотя обычно выполняется коллегами, также может использоваться для рассмотрения заинтересованными лицами. **2. Формальное прохождение (также известное как командное рассмотрение):** формальная техника, использующая индивидуальное рассмотрение и командную консолидацию информации, часто встречающиеся в инспекции. Прохождения используются для рассмотрения как коллегами, так и заинтересованными сторонами **3. Рассмотрение одного вопроса (также известное как техническое рассмотрение):** формальная техника, фокусирующаяся на одном вопросе или стандарте, в которой участники тщательно изучают рабочий продукт перед сессией совместного рассмотрения, проводимой для решения вопроса. **4. Неформальное прохождение:** неформальная техника, в которой бизнес-аналитик проходит по черновой версии рабочего продукта и собирает отзывы. Участники могут провести минимальную подготовку перед сессией совместного рассмотрения. **5. Настольная проверка:** неформальный метод, в котором рецензент, не участвовавший в создании рабочего продукта, дает устный или письменный отзыв о рабочем продукте. **6. Круговой обход:** неофициальная техника, в которой множество участников дают устный или письменный отзывы. Рассмотрение может проводиться на общей копии рабочего продукта или передачей его от одного человека другому. **7. По ситуации:** неформальная техника, в которой бизнес-аналитик обращается к коллеге за неформальным отзывом или помощью.
426
В чем суть элемента "Участники" в рамках техники "10.37 Рассмотрение"?
Роли участников каждого отдельного рассмотрения зависят от целей рассмотрения, выбранной техники, а также имеющихся организационных стандартов. В некоторых ситуациях руководитель или менеджер может быть одним из рецензентов ввиду их опыта. В таких ситуациях модератор должен позаботиться о предотвращении негативного влияния на уровень искренности других участников, или ненадлежащего влияния на решения команды.
427
Какие преимущества использования техники "10.37 Рассмотрение"?
1. Помогает выявлять дефекты на ранней стадии жизненного цикла рабочего продукта, устраняя необходимость дорогостоящего устранения дефектов, обнаруженных позже в жизненном цикле. 2. Все стороны, участвующие в рассмотрении, вовлекаются в процесс получения конечного результата; они лично заинтересованы в качественном результате. 3. Рассмотрение через настольную проверку и круговой обход рецензенты могут выполнять в удобное время, не прерывая текущую работу для участия в совещании.
428
Какие ограничения использования техники "10.37 Рассмотрение"?
1. Тщательное командное рассмотрение требует времени и сил. Поэтому, только наиболее критичные рабочие продукты можно рассмотреть, используя инспекцию или формальный проход. 2. Неформальные рассмотрения одним или двумя рецензентами практичны с точки зрения требуемых усилий, но дают меньшую уверенность в устранении всех дефектов, чем при использовании большей команды и более формального процесса. 3. При настольных проверках и круговых обходах автору может быть трудно убедиться, что независимое рассмотрение было сделано каждым участником. 4. Если комментарии к рассмотрению сообщаются и обсуждаются по электронной почте, может быть много сообщений, подлежащих обработке, что затрудняет для автора устранение разногласий или поиск отличий в предлагаемых изменениях.
429
Какое назначение техники "10.38 Анализ и управление рисками"?
Анализ и управление рисками выявляет области неопределенности, способные негативно повлиять на ценность, анализирует и оценивает эти неопределенности, а также разрабатывает пути работы с рисками и управляет ими
430
Какое описание техники "10.38 Анализ и управление рисками"?
Неспособность идентифицировать риски и управлять ими может отрицательно повлиять на ценность решения. Анализ и управление рисками включает определение, анализ и оценку рисков. Там, где нет достаточного контроля, бизнес-аналитики разрабатывают планы по предотвращению, снижению или изменению рисков и, при необходимости, реализуют эти планы. Определение рисков - непрерывная деятельность. Постоянные консультации и общение с заинтересованными сторонами позволяют выявлять новые риски и отслеживать выявленные риски.
431
Из каких элементов состоит техника "10.38 Анализ и управление рисками"?
1. Определение рисков 2. Анализ 3. Оценка 4. Обработка
432
В чем суть элемента "Определение рисков" в рамках техники "10.38 Анализ и управление рисками"?
Риски обнаруживают и определяют путем совместного использования экспертной оценки, информации заинтересованных сторон, экспериментов, прошлого опыта и исторического анализа похожих инициатив и ситуаций. Цель - определить исчерпывающий набор значимых рисков и минимизировать неизвестность. Определение рисков - регулярная деятельность. Рисковым событием может быть одиночный случай, несколько случаев, или даже отсутствие случаев. Условием риска может быть одно условие или сочетание условий. Одно событие или условие может иметь несколько последствий, и одно последствие может порождаться несколькими разными событиями или условиями. Каждый риск можно описать в реестре рисков, который поддерживает анализ этих рисков и планы работы с ними.
433
В чем суть элемента "Анализ" в рамках техники "10.38 Анализ и управление рисками"?
Анализ риска предполагает понимание риска и оценку его уровня. Иногда средства управления некоторыми рисками могут уже иметься в наличии, и их нужно учитывать при анализе риска. Вероятность наступления риска может выражаться значением вероятности на числовой шкале или категориями, такими как низкий, средний, высокий.
434
Как описываются последствия рисков?
Последствия риска описываются в терминах их воздействия на потенциальную ценность. Воздействие любого риска анализируется в терминах стоимости, длительности, скоупа решения, качества решения или любых других факторов, принимаемых заинтересованными сторонами, таких как репутация, соответствие нормативным актам или социальная ответственность. Хотя предприятие может иметь стандартную или базовую шкалу воздействия рисков, такие категории как стоимость, трудозатраты и репутация, а также пороговые значения могут корректироваться, чтобы учесть потенциальную ценность и приемлемый уровень риска. Как правило, для описания потенциального воздействия риска используются от 3 до 5 категорий уровня.
435
Как описывается уровень риска?
Уровень конкретного риска может выражаться как функция от вероятности наступления и воздействия. В большинстве случаев это простое произведение вероятности наступления риска на его воздействие.
436
Как риски приоритезируются?
Риски приоритизируются относительно друг друга в соответствии с их уровнем. Рискам, которые могут случиться в ближайшем будущем, могут назначать более высокий приоритет, чем тем, наступление которых ожидается позже. Рискам некоторых категорий, таких как репутация или соответствие нормативным требованиям, может назначаться более высокий приоритет, чем другим.
437
В чем суть элемента "Оценка" в рамках техники "10.38 Анализ и управление рисками"?
Результаты анализа рисков сравнивают с потенциальной ценностью изменения или решения, чтобы определить приемлемость уровня риска. Общий уровень риска можно определить, суммируя уровни всех отдельных рисков
438
В чем суть элемента "Обработка" в рамках техники "10.38 Анализ и управление рисками"?
Некоторые риски могут быть приемлемыми, но для других рисков может понадобиться принять меры по их снижению. Можно рассмотреть один или несколько подходов для борьбы с риском, и любая комбинация подходов может быть использована для устранения риска: **1. Избегать:** либо устраняется источник риска, либо планы корректируются так, чтобы исключить возможность наступления риска. **2. Передавать:** ответственность за работу с риском частично или полностью передается третьей стороне. **3. Смягчать:** уменьшить вероятность возникновения риска или возможные негативные последствия, если риск все же возникает. **4. Принять:** принимается решение ничего не делать с риском. Ответ на риск будет вырабатываться, когда он случится. **5. Усиливать:** принимается решение пойти на больший риск ради привлекательной возможности.
439
Какие выполняются действия после выбора подхода к работе с конкретным риском?
После выбора подхода к работе с конкретным риском, план ответа на риск вырабатывается и назначается владельцу риска, ответственному за этот риск и обладающему соответствующими полномочиями. В случае избегания риска, владелец риска предпринимает шаги, чтобы убедиться в том, что вероятность наступления или воздействие риска сведены к нулю. Владелец риска отвечает за отслеживание тех рисков, которые невозможно устранить, а также за реализацию плана смягчения рисков. Риск повторно анализируется для определения остаточного риска, который представляет собой новую вероятность и новое воздействие в результате мер, принятых для изменения риска. Также может выполняться анализ затрат и выгод, чтобы определить, оправдывает ли уменьшение риска стоимость и усилия принимаемых для этого мер. Риски могут пересматриваться в терминах остаточного риска. О планах по изменению рисков следует информировать заинтересованные стороны.
440
Какие преимущества использования техники "10.38 Анализ и управление рисками"?
1. Может применяться к стратегическим рискам, влияющим на долгосрочную ценность предприятия, тактическим рискам, влияющим на ценность изменения, и операционным рискам, влияющим на ценность решения после осуществления изменения. 2. Как правило, организация сталкивается с похожими трудностями во многих ее инициативах. Успешные ответы на риски в одной инициативе могут стать полезными усвоенными уроками для других инициатив. 3. Уровень риска изменения или решения может варьироваться с течением времени. Непрерывное управление рисками позволяет замечать эти вариации и заново оценивать риски и пригодность планируемых ответных действий.
441
Какие ограничения использования техники "10.38 Анализ и управление рисками"?
1. Количество возможных рисков большинства инициатив легко становится неуправляемо большим количеством. Управлять возможно лишь подмножеством потенциальных рисков. 2. Существует вероятность того, что значительные риски не выявлены.
442
Какое назначение техники "10.39 Матрица ролей и прав"?
Матрица ролей и прав используется для обеспечения покрытия деятельностей через определение зон ответственности, ролей, выявления недостающих ролей и сообщение результатов планируемых изменений.
443
Какое описание техники "10.39 Матрица ролей и прав"?
Назначение ролей и прав включает определение ролей, их привязку к действиям по принятию решения, а затем обозначение уполномоченных выполнять эти действия. Роль — это ярлык для группы людей, выполняющих общие функции. Каждая функция изображается как одно или более действий решения. Одна деятельность может быть связана с одной или несколькими ролями через назначение полномочий. Каждое лицо, которому назначаются эти полномочия, может выполнять соответствующую деятельность. На рисунке показан пример матрицы ролей и прав для информационной системы.
444
Из каких элементов состоит техника "10.39 Матрица ролей и прав"?
1. Определение ролей 2. Определение деятельностей 3. Определение полномочий 4. Делегирование 5. Наследование
445
В чем суть элемента "Определение ролей" в рамках техники "10.39 Матрица ролей и прав"?
Для определения ролей внутренних и внешних заинтересованных сторон, бизнес-аналитики: • изучают организационные модели, описания должностей, процедурные руководства и руководства пользователей системы, • встречаются с заинтересованными сторонами с целью выявления дополнительных ролей. В процессе такого рассмотрения и обсуждения бизнес-аналитик учитывает то, что люди с одним и тем же наименованием должности могут иметь разные роли, а также то, что люди с разными наименованиями должностей могут иметь одинаковые роли. При определении ролей бизнес-аналитики ищут общие функции, выполняемые людьми с похожими потребностями.
446
В чем суть элемента "Определение деятельностей" в рамках техники "10.39 Матрица ролей и прав"?
Бизнес-аналитики часто используют функциональную декомпозицию для разбиения каждой функции на составные части, моделирование процессов для лучшего понимания потока и разделения работы между пользователями, а также варианты использования для представления задач. Выполняя эти техники, бизнес-аналитик может удостовериться в том, что все функции учтены и относящиеся к ним деятельности определены в различных вариантах использования. В зависимости от ракурса бизнес-анализа, матрицы ролей и прав могут иметь разные уровни абстракции. Роли и ответственности уровня инициативы могут определяться в матрице RACI (Responsible - исполнитель, Accountable - ответственный, Consulted - консультирующий, Informed - информируемый). Конкретные роли и обязанности информационных систем могут определяться в виде матрицы CRUD (Create - создание, Read - чтение, Update - изменение и Delete - удаление)
447
В чем суть элемента "Определение полномочий" в рамках техники "10.39 Матрица ролей и прав"?
Полномочия — это действия, которые разрешено выполнять определенным ролям. Для каждого действия бизнес-аналитик определяет полномочия каждой роли. При определении полномочий бизнес-аналитики учитывают требуемый уровень безопасности и прохождение работы через процесс. Бизнес-аналитики сотрудничают с заинтересованными сторонами для подтверждения выявленных полномочий.
448
В чем суть элемента "Делегирование" в рамках техники "10.39 Матрица ролей и прав"?
Бизнес-аналитики также могут определять, какие полномочия могут делегироваться от одного лица другому на краткосрочной или постоянной основе
449
В чем суть элемента "Наследование" в рамках техники "10.39 Матрица ролей и прав"?
Заинтересованные стороны могут потребовать, чтобы при назначении человеку полномочий на некотором уровне организационной иерархии, эти полномочия распространялись только на организационный уровень этого пользователя, а также на уровни всех дочерних организационных подразделений
450
Какие преимущества использования техники "10.39 Матрица ролей и прав"?
1. Обеспечивает процедурные проверки и противовесы, а также безопасность данных, запрещая лицам выполнение определенных действий. 2. Способствует более качественному анализу истории транзакций, поскольку журналы аудита могут регистрировать детали полномочий, назначенных в разное время. 3. Содержит задокументированные роли и обязанности деятельностей.
451
Какие ограничения использования техники "10.39 Матрица ролей и прав"?
1. Необходимо определять требуемый уровень детализации для конкретной инициативы или деятельности; излишняя детализация отнимает много времени и не приносит пользы, недостаточная детализация может упустить необходимые роли или обязанности.
452
Какое назначение техники "10.40 Анализ корневых причин"?
Анализ корневых причин используется для выявления и оценки основных причин проблемы.
453
Какое описание техники "10.40 Анализ корневых причин"?
**Анализ корневых причин** — это систематическое изучение проблемы или ситуации, фокусирующееся на происхождении проблемы, как правильной точки применения корректирующих воздействий вместо того, чтобы только бороться с ее последствиями. Он применяет итерационный аналитический подход, чтобы учесть, что может быть не одна причина, способствующая этим последствиям.
454
Какие с какими видами причин можно работать с помощью техники “Анализ корневых причин”?
Анализ корневых причин рассматривает основные виды причин, такие как: 1) человеческие (человеческие ошибки, недостаток обучения) 2) физические (отказ оборудования, дефектная конструкция) 3) организационные (неудачный дизайн процесса, плохая структура).
455
Для чего используется техника “Анализ корневых причин”?
Анализ корневых причин помогает структурировать информацию в виде каркаса, обеспечивающего при необходимости более глубокий анализ. Анализ корневых причин может использоваться для: **1. Реактивного анализа:** определения корневых причин возникшей проблемы для выполнения корректирующих действий, **2. Проактивного анализа:** определение потенциальных проблемных областей для выполнения превентивных действий.
456
Какие действия включает техника “Анализ корневых причин”?
Анализ корневых причин включает 4 основные действия: * *1. Постановка задачи:** описание проблемы, подлежащей рассмотрению. * *2. Сбор данных:** сбор информации о характере, масштабах, местоположении и времени возникновения последствий. * *3. Определение причины:** исследование закономерностей последствий для поиска конкретных действий, способствующих появлению проблемы. * *4. Определение действий:** определение корректирующих действий, которые предотвратят или минимизируют повторение проблемы.
457
Из каких элементов состоит техника "10.40 Анализ корневых причин"?
1. Диаграмма «рыбий скелет» 2. Пять почему
458
В чем суть элемента "Диаграмма «рыбий скелет»" в рамках техники "10.40 Анализ корневых причин"?
Диаграмма «рыбий скелет» (также известная как «диаграмма Исикавы» или диаграмма причинно-следственных связей) используется для определения и структуризации возможных причин проблемы. Этот инструмент помогает сфокусироваться на причине проблемы, а не на решении, и структурирует идеи для дальнейшего анализа. Диаграмма служит картой, графически отображающей возможные причинноследственные связи.
459
Какие шаги разработки диаграммы «рыбий скелет»?
* *Шаги разработки диаграммы «рыбий скелет» включают:** * *Шаг 1.** Отразить обсуждаемую проблему или вопрос в прямоугольнике наверху диаграммы. * *Шаг 2.** Нарисовать линию от прямоугольника, проходящую через весь лист или доску (образующую хребет рыбьего скелета). * *Шаг 3.** Нарисовать диагональные линии от хребта, чтобы показать категории потенциальных причин проблемы. К этим категориям могут относиться люди, процессы, инструменты и политики. * *Шаг 4.** Нарисовать меньшие линии для отображения более глубоких причин. * *Шаг 5.** С помощью мозгового штурма выявить потенциальные причины проблемы и записать в соотвествующих категориях. * *Шаг 6.** Проанализировать результаты. Необходимо помнить, что группы определяют только потенциальные причины проблемы. Для подтверждения реальных причин, необходим дальнейший анализ, желательно с данными. * *Шаг 7.** Провести мозговой штурм потенциальных решений после определения реальной причины проблемы.
460
В чем суть элемента "Пять "WHY"" в рамках техники "10.40 Анализ корневых причин"?
"5 Why" — это процесс задания вопросов для исследования природы и причины проблемы. Подход "пять почему" состоит в повторении вопросов, чтобы добраться до корневой причины проблемы. Это один из самых простых инструментов выяснения, применимый, когда проблемы содержат фактор человеческого взаимодействия. Метод «Пять почему» может использоваться самостоятельно или как часть техники диаграммы «рыбьего скелета». Когда все идеи записаны на диаграмме, используйте подход «Пять почему» чтобы докопаться до корневых причин.
461
Какой процесс выполнения данной техники 5 WHY?
* *Для использования этой техники:** * *Шаг 1.** Напишите проблему на флипчарте или доске. * *Шаг 2.** Спросите: «Как вы думаете, почему возникает эта проблема?» и запишите идею под проблемой. * *Шаг 3.** Снова спросите: «Почему?» и запишите эту идею под первой идеей. Продолжайте шаг 3, пока не будете уверены, что найдена настоящая корневая причина. Для этого может понадобиться больше или меньше пяти вопросов — метод называется «Пять почему», потому что часто именно столько нужно для достижения корневой причины, а не потому, что вопрос следует задать пять раз.
462
Какие преимущества использования техники "10.40 Анализ корневых причин"?
1. Помогает поддерживать объективный взгляд при выполнении причинно-следственного анализа. 2. Позволяет заинтересованным сторонам определить действенное решение в правильных точках для корректирующих действий.
463
Какие ограничения использования техники "10.40 Анализ корневых причин"?
1. Лучше всего работает, когда бизнес-аналитик прошел формальное обучение путей определения корневых причин, а не просто симптомов проблемы. 2. Может быть трудно со сложными проблемами; существует возможность пойти по ложному следу и/или прийти к тупиковому заключению.
464
Какое назначение техники "10.41 Моделирование скоупа"?
Модели скоупа определяют характер одного или нескольких ограничений или границ и помещают элементы внутри или вне этих границ.
465
Какое описание техники "10.41 Моделирование скоупа"?
Модели скоупа обычно используются для описания границ контроля, изменения, решения или потребности. Они могут также использоваться для простого разграничения (в отличие от горизонтов, эмерджентных свойств и рекурсивных систем). Модели скоупа обычно представляют в виде диаграмм, матриц и текстовых пояснений. Если содержимое скоупа реализуется поэтапно или итерационно, модель скоупа следует описывать для каждого этапа или итерации.
466
Что включают в себя элементы модели скоупа?
* *Эти модели могут показывать элементы, которые включают:** * *1. В скоупе:** модель определяет вид границы изнутри, а также охватываемые этой границей элементы (например, функциональная декомпозиция). * *2. Вне скоупа:** модель определяет вид границы снаружи, а также элементы, которые не содержатся внутри этих границ (например, контекстная диаграмма). * *3. Все вместе:** определяет вид границы с обеих сторон, а также элементы по обе стороны границы (например, диаграмма Венна или модель вариантов использования).
467
Из каких элементов состоит техника "10.41 Моделирование скоупа"?
1. Задачи 2. Скоуп изменений и контекст 3. Уровень детализации 4. Связи 5. Предположения 6. Результаты моделирования скоупа
468
Какое понимание границ дает модели скоупа?
* *Модели скоупа дают основу для понимания границ:** * *1. Области управления:** что анализируется, роли и обязанности, а также что является внутренним и внешним по отношению к организации. * *2. Объема потребностей:** подлежащие исследованию потребности заинтересованных сторон, поставляемая ценность, функциональные области и организационные единицы. * *3. Скоупа решения:** выполняемые требования, поставляемая ценность и влияние изменений. * *4. Объема изменений:** действия, которые необходимо предпринять, затрагиваемые или вовлекаемые заинтересованные стороны, а также события, которые надо вызвать или предотвратить.
469
В чем суть элемента "Задачи" в рамках техники "10.41 Моделирование скоупа"?
Модели скоупа обычно используются для уточнения: • области контроля, • релевантности элементов, • области приложения усилий. В зависимости от поддерживаемых моделью действий или потребностей заинтересованных сторон, бизнес-аналитик определяет подлежащие использованию виды моделей и выбирает границы и элементы.
470
В чем суть элемента "Скоуп изменений и контекст" в рамках техники "10.41 Моделирование скоупа"?
Как правило, бизнес-аналитика интересуют элементы, которые будут меняться как часть изменения, а также внешние элементы, имеющие отношение к изменению. Касательно элементов скоупа изменения, бизнес-аналитик участвует в определении того, как меняются эти элементы. Для элементов вне скоупа изменения, но имеющих отношение к изменению, бизнес-аналитик участвует в определении взаимодействий между изменением, текущими и предлагаемыми решениями и контекстом. Часто бизнес-аналитик определяет: • бизнес-процессы, подлежащие определению или изменению, • бизнес-функции, которые нужно добавить, изменить, оптимизировать или переназначить, • новые возможности, которые должны быть созданы, или существующие, которые следует изменить, • внешние и внутренние события, на которые нужно реагировать, • варианты использования и ситуации, которые должны поддерживаться, • технологии, которые нужно изменить или заменить, • информационные активы, которые нужно получать, производить или обрабатывать, • заинтересованные стороны и организационные роли, затрагиваемые изменениями, • внешние и внутренние агенты и сущности, затрагиваемые изменениями, • затрагиваемые изменениями организации и подразделения (отделы, команды, группы), • системы, компоненты, инструменты и физические активы, необходимые для изменений или затрагиваемые изменениями.
471
В чем суть элемента "Уровень детализации" в рамках техники "10.41 Моделирование скоупа"?
Цель анализа определяет подходящий уровень абстракции, на котором описываются элементы скоупа. Правильный уровень детализации дает разумное уменьшение неопределенности и предотвращает «аналитический паралич» на этапе определения скоупа. Элементы итоговой модели скоупа можно описывать, перечисляя их, ссылаясь на конкретный уровень иерархии их декомпозиции или группируя их в логически связанные наборы. Например, предмет изменений можно определить как список конкретных бизнес-процессов, как охватывающий их высокоуровневый бизнес-процесс или как обобщенную бизнес-функцию. Аналогично, включаемые в скоуп заинтересованные стороны можно указать, перечислив их должности или сославшись на их общую организационную роль.
472
В чем суть элемента "Связи" в рамках техники "10.41 Моделирование скоупа"?
Исследование отношений между потенциальными элементами скоупа помогает удостовериться в полноте и целостности модели через выявление зависимостей между элементами или обнаружение других элементов, вовлекаемых в изменение или затрагиваемых им.
473
Какие виды техник используется для исследования конкретных видов отношений между потенциальными элементами скоупа?
Для исследования конкретных видов отношений между потенциальными элементами скоупа используются различные виды диаграммных техник, включая: **1. Родитель-Ребенок или Композиция-Подмножество**: соотносит элементы одного типа посредством иерархической декомпозиции. Связи такого типа появляются в виде организационной структуры, в диаграммах классов или "сущность-связь", как подпроцессы в модели бизнес-процесса или как композитные состояния на диаграмме состояний. **2. Функция-ответственность: с**оотносит функцию с агентом (заинтересованной стороной, организационной единицей или компонентом решения), отвечающим за ее выполнение. Отношения данного вида появляются в моделях бизнес-процессов, а также в диаграммах взаимодействия, последовательности и вариантов использования. **3. Поставщик-потребитель:** связывает элементы через передачу информации или материалов между ними. Элементами могут быть процессы, системы, компоненты решений и организационные единицы, принадлежащие как внутренним, так внешним сущностям. Отношения этого вида появляются в диаграммах потоков данных, моделях бизнес-процессов, а также в диаграммах взаимодействия, последовательности и пригодности (robustness diagrams). **4. Причина-cледствие:** связывает элементы через логическую причинно-следственную связь для определения цепочек связанных элементов, участвующих в изменении или затрагиваемых им. Отношения этого типа появляются в диаграммах "рыбьего скелета" (Исикавы) и других причинно-следственных диаграммах. **5. Эмерджентность:** в большинстве сложных систем взаимодействие нескольких элементов может порождать эффекты, которые нельзя предсказать или понятна основе только компонентов.
474
В чем суть элемента "Предположения" в рамках техники "10.41 Моделирование скоупа"?
В момент моделирования скоупа правильность модели сильно зависит от предположений, таких как определение потребностей, причинная обусловленность результатов, влияние изменений, применимость и осуществимость решения. Итоговая модель скоупа должна включать явное описание критичных предположений и их последствий.
475
В чем суть элемента "Результаты моделирования скоупа" в рамках техники "10.41 Моделирование скоупа"?
Результаты моделирования скоупа могут представляться как: 1. текстовые описания элементов, включая критерии принятия решений о включении или не включении в скоуп, 2. диаграммы, иллюстрирующие отношения элементов скоупа, 3. матрицы, отображающие зависимости между элементами скоупа.
476
Какие преимущества использования техники "10.41 Моделирование скоупа"?
Модель скоупа помогает достичь договоренности, как основы для: 1. определения контрактных обязательств, 2. оценки трудоемкости проекта, 3. обоснования решений о том, что входит/не входит в скоуп при анализе требований, 4. оценки полноты и влияния решений.
477
Какие ограничения использования техники "10.41 Моделирование скоупа"?
1. Первоначальная высокоуровневая модель может быть недостаточно детальной, особенно для граничных элементов, чтобы обеспечить ясное определение скоупа. 2. После определения скоупа его может быть трудно изменить в силу политических причин или контрактных обязательств. Между тем, множество факторов может повлиять на валидность скоупа прежде, чем будут достигнуты цели. Такие факторы, как неверные начальные предположения, изменение ситуации, эволюция потребностей заинтересованных сторон или технологические инновации, могут породить потребность частичного или полного пересмотра скоупа. 3. Традиционные модели скоупа не могут учесть сложные границы, такие как горизонт (граница, целиком зависящая от позиции заинтересованной стороны).
478
Какое назначение техники "10.42 Диаграммы последовательности"?
Диаграммы последовательности используются для моделирования логики сценариев использования, показывая обмен информацией между объектами системы в ходе выполнения сценария.
479
Какое описание техники "10.42 Диаграммы последовательности"?
Диаграмма последовательности показывает, как процессы или объекты взаимодействуют в ходе сценария. Классы, необходимые для выполнения сценария, и сообщения, которые они передают друг другу (инициируемые шагами варианта использования), отображаются на диаграмме. Диаграммы последовательности также часто используются для иллюстрации взаимодействия компонентов пользовательского интерфейса или компонентов программного обеспечения. Диаграммы последовательности иногда называют диаграммами событий. Стандартная нотация диаграмм последовательности определяется как часть спецификации языка UML® (Unified Modelling Language™).
480
Что диаграмма последовательности показывает?
Диаграмма последовательности показывает, как используемые в сценарии объекты взаимодействуют, но не то, как они связаны друг с другом. Эта диаграмма отображает информацию, организованную горизонтально и вертикально. Объекты, которые отправляют сообщения друг другу, представлены в виде блоков, которые выровнены в верхней части страницы слева направо, причем каждый объект занимает столбец на странице, ограниченный вертикальной линией, идущей вниз до нижней части страницы. Посылаемые от одного объекта к другому сообщения показываются горизонтальными стрелками. Порядок сообщений показывается в последовательности сверху вниз и слева направо, начиная с первого сообщения в верхнем левом углу страницы и последующих сообщений, появляющихся справа и снизу.
481
Из каких элементов состоит техника "10.42 Диаграммы последовательности"?
1. Линия жизни 2. Блок активации 3. Сообщение
482
В чем суть элемента "Линия жизни" в рамках техники "10.42 Диаграммы последовательности"?
Линия жизни показывает период жизни объекта в ходе сценария, моделируемого на диаграмме последовательности. Следующий пример показывает объект "Заказ". Линия жизни изображается вертикальной пунктирной линией, идущей вертикально от каждого объекта к нижней части страницы.
483
В чем суть элемента "Блок активации" в рамках техники "10.42 Диаграммы последовательности"?
Блок активации показывает период, в течение которого выполняется операция. Вызов активации обозначается линией с закрашенной стрелкой, ведущей к активируемому объекту. Линия жизни может завершаться значком X.
484
В чем суть элемента "Сообщение" в рамках техники "10.42 Диаграммы последовательности"?
Сообщение — это взаимодействие между двумя объектами. Сообщение показывается как стрелка, исходящая из блока активации объекта, отправляющего сообщение, к блоку активации объекта, получающего сообщение. Название сообщения помещается над линией со стрелкой. **Есть разные типы сообщений:** **1. Синхронный вызов:** передает управление принимающему объекту. Отправитель не может действовать, пока не будет получено ответное сообщение. **2. Асинхронный вызов (также называемый "сигнал"):** позволяет объекту продолжать свою работу после отправки сигнала. Объект может отправить много сигналов одновременно, но принимать может только один сигнал в один момент времени.
485
Какие преимущества использования техники "10.42 Диаграммы последовательности"?
1. Показывает взаимодействия между объектами системы в том хронологическом порядке, в котором они происходят. 2. Показывает взаимодействие между объектами наглядно, что позволяет заинтересованным сторонам сравнительно легко проверять его логику. 3. Варианты использования можно выразить в виде одной или более диаграмм последовательности для добавления дополнительных деталей и более глубокого понимания бизнес-процесса
486
Какие ограничения использования техники "10.42 Диаграммы последовательности"?
1. Можно потратить время и силы на создание полного набора диаграмм последовательности для каждого варианта использования системы, что может не потребоваться 2. Исторически используются для моделирования системных потоков, и в других обстоятельствах могут восприниматься слишком техническими.
487
Какое назначение техники "10.43 Список, карта или персоны заинтересованных сторон"?
Списки, карты и персоны заинтересованных сторон помогают бизнес-аналитику анализировать заинтересованные стороны и их характеристики. Этот анализ важен для гарантии того, что бизнес-аналитик выявил все возможные источники требований и что заинтересованная сторона полностью понята, с тем чтобы решения, принимаемые относительно ее вовлечения, взаимодействия и коммуникации были наилучшими для заинтересованной стороны и для успеха инициативы.
488
Какое описание техники "10.43 Список, карта или персоны заинтересованных сторон"?
Анализ заинтересованных сторон предполагает определение заинтересованных сторон, которые могут быть затронуты предлагаемой инициативой или имеют общую бизнес-потребность. Анализ заинтересованных сторон документирует, рассматривает и анализирует различные характеристики заинтересованных сторон
489
Какие есть типичные виды характеристик заинтересованных сторон?
К типичным видам характеристик заинтересованных сторон, которые стоит выявлять и анализировать, относятся: 1. уровень полномочий в предметной области изменений и в рамках организации, 2. отношение к проводимому изменению или заинтересованность в нем, 3. отношение к работе и роли бизнес-анализа, 4. уровень полномочий принятия решений.
490
Какие техники использует BA при анализе заинтересованных сторон?
При анализе заинтересованных сторон, бизнес-аналитики используют одну или несколько техник для выявления списка заинтересованных сторон и их анализа. Списки, карты и персоны заинтересованных сторон — три инструмента, которые можно использовать при проведении этой работы.
491
Из каких элементов состоит техника "10.43 Список, карта или персоны заинтересованных сторон"?
1. Списки заинтересованных сторон 2. Карта заинтересованных сторон 3. Матрица ответственности (RACI) 4. Персоны
492
В чем суть элемента "Списки заинтересованных сторон" в рамках техники "10.43 Список, карта или персоны заинтересованных сторон"?
Бизнес-аналитик может применить несколько техник для создания списка заинтересованных сторон. Две наиболее распространенные: мозговой штурм и интервью. Цель в том, чтобы получить **полный список**, поскольку он имеет ключевое значение как для анализа деятельности заинтересованных сторон, так и для планирования выполняемых бизнес-аналитиками работ, таких как выявление, сотрудничество и коммуникации. Список заинтересованных сторон может получиться весьма длинным. В ходе проведения анализа бизнес-аналитик категоризирует и структурирует список. Важно иметь исчерпывающий список, чтобы удостовериться в том, что не упускаются никакие важные заинтересованные стороны или группы заинтересованных сторон и, соответственно, не возникает риск позднее упустить требования.
493
В чем суть элемента "Карта заинтересованных сторон" в рамках техники "10.43 Список, карта или персоны заинтересованных сторон"?
**Карты заинтересованных сторон** — это диаграммы, показывающие связи заинтересованных сторон с решением и между собой. Существует много видов карт заинтересованных сторон. К двум наиболее распространенным относятся: **1. Матрица заинтересованных сторон:** соотносит уровень влияния с уровнем заинтересованности заинтересованной стороны. **2. Луковичная диаграмма:** показывает, как заинтересованные стороны вовлечены в решение, какие заинтересованные стороны будут напрямую взаимодействовать с решением или участвовать в бизнес-процессе, какие являются частью более крупной организации, и какие находятся вне организации.
494
Как BA проводит анализ заинтересованных сторон?
Бизнес-аналитик обычно начинает анализ заинтересованных сторон рассматривая предлагаемый скоуп решения, а затем анализируя, какие группы будут затронуты. В начале этого анализа бизнес-аналитик может создать матрицу заинтересованных сторон для определения всех заинтересованных сторон и их ролей относительно разработки требований. В ходе проекта позиции заинтересованных сторон в матрице могут меняться вследствие изменений организации, ее окружения или скоупа требований. Ввиду этих возможных изменений, анализ заинтересованных сторон выполняется итерационно и часто пересматривается бизнес-аналитиком.
495
На какие группы делятся пользователи в рамках "Карта заинтересованных сторон"?
1. Сильное влияние/Сильное воздействие: эти заинтересованные стороны - ключевые игроки в инициативе изменений. Бизнес-аналитик должен фокусировать их усилия и регулярно вовлекать эту группу. 2. Сильное влияние/Слабое воздействие: эти заинтересованные стороны имеют потребности, которые нужно удовлетворить. Бизнес-аналитик должен их вовлекать и советоваться с ними, одновременно стараясь их вовлечь и повысить уровень их заинтересованности в деятельность по проведению изменения. 3. Слабое влияние/Сильное воздействие: эти заинтересованные стороны - сторонники и потенциальные "посланцы доброй воли" в деятельности изменения. Бизнес-аналитик должен вовлекать эту группу для получения информации и показывать интерес к их потребностям. 4. Слабое влияние/Слабое воздействие: эти заинтересованные стороны можно информировать, используя общие коммуникации. Дополнительное вовлечение может переместить их в квадрант "послов доброй воли", что даст инициативе дополнительную поддержку.
496
В чем суть элемента "Матрица ответственности (RACI)" в рамках техники "10.43 Список, карта или персоны заинтересованных сторон"?
Другая популярная матрица заинтересованных сторон — матрица ответственности (RACI). RACI означает четыре вида ответственности, которые заинтересованная сторона может иметь относительно инициативы: исполнитель (responsible), ответственный (accountable), консультирующий (consulted) и информируемый (informed).
497
Что важно сделать при заполнении матрицы RACI?
При заполнении матрицы RACI важно удостовериться, что определены все заинтересованные стороны или группы заинтересованных сторон. Далее проводится анализ для назначения категории RACI, чтобы указать уровень ответственности, ожидаемый от каждой заинтересованной стороны и/или группы заинтересованных сторон.
498
В чем суть каждой активности в рамках RACI матрицы?
Стандартная практика - давать определение каждого термина, чтобы все заинтересованные стороны, использующие матрицу RACI, одинаково понимали обязанности и связанные с ними роли. **1. Исполнитель (Responsible, R):** человек, выполняющий работу над задачей. **2. Ответственный (Accountable, A):** человек, в конечном счете, несущий ответственность за успешное выполнение задачи и принимающий решения. **Только один** представитель заинтересованных сторон получает это назначение. **3. Консультирующий (Consulted, C):** заинтересованная сторона или группа заинтересованных сторон, к которой обращаются за советом или информацией о задаче. Эта обязанность часто назначается специалистам в предметной области (subject matter expert - SME). **4. Информируемый (Informed, I):** заинтересованная сторона или группа заинтересованных сторон, которую держат в курсе о ходе задачи и ее результатах. Информируемый отличается от консультирующего тем, что коммуникация с ним однонаправлена (от бизнес-аналитика к заинтересованной стороне), а с консультирующим идет в обе стороны.
499
В чем суть элемента "Персоны" в рамках техники "10.43 Список, карта или персоны заинтересованных сторон"?
Персоной называется вымышленный образ или архетип, представляющий способ взаимодействия с продуктом типичного пользователя. Персоны полезны, когда необходимо понять потребности группы или класса пользователей. Хотя группы пользователей вымышлены, они конструируются для представления реальных пользователей. Для понимания группы пользователей проводится исследование, и персоны создаются на основании знания, а не мнений. Для проведения этого исследования могут использоваться разные техники выявления. Две техники, широко используемые для выявления этой информации: интервью и опрос/анкетирование. Описание персоны делается в повествовательной форме и фокусируется на объяснении целей группы. Это позволяет читателю увидеть историю с точки зрения группы заинтересованных сторон. Персоны помогают "оживить" пользователя, что в свою очередь дает реалистичное восприятие потребностей тем, кто проектирует и создает решения.
500
Какие преимущества использования техники "10.43 Список, карта или персоны заинтересованных сторон"?
1. Определяет конкретных людей, которых следует вовлечь в работу по выявлению требований. 2. Помогает бизнес-аналитику планировать взаимодействие, коммуникации и вспомогательные действия для вовлечения всех групп заинтересованных сторон. 3. Полезна для понимания изменений, происходящих в затрагиваемых группах с течением времени.
501
Какие ограничения использования техники "10.43 Список, карта или персоны заинтересованных сторон"?
1. Бизнес-аналитики, постоянно работающие с одними и теми же командами, могут не использовать эту технику анализа и администрирования заинтересованных сторон, поскольку в рамках соответствующих групп изменение кажется им минимальным. 2. Оценка информации о конкретном представителе заинтересованных сторон, такая как влияние и интерес, может быть сложной и может показаться политически рискованной
502
Какое назначение техники "10.44 Моделирование состояний"?
Моделирование состояний используется для описания и анализа возможных состояний сущности в системе, переходов сущности из одного состояния в другое, и того, что может происходить с сущностью в каждом из ее состояний.
503
Какое описание техники "10.44 Моделирование состояний"?
**Сущность** — это объект или понятие в рамках системы. Сущность может использоваться в нескольких процессах. Жизненный цикл каждой сущности имеет начало и конец. В модели состояний (также иногда называемой моделью перехода состояний), состояние — это формальное представление статуса. Она используется, когда необходимо иметь точное и последовательное понимание сущности, имеющей сложное поведение и сложные правила этого поведения.
504
Что описывает модель состояний?
Модель состояний описывает: 1. Множество возможных состояний сущности, 2. Последовательность состояний, в которых может находиться сущность, как сущность переходит из одного состояния в другое, 3. События и условия, заставляющие сущность изменять состояние, 4. Действия, которые сущность может или должна выполнить в каждом состоянии при прохождении ее жизненного цикла.
505
Какую полезную информацию дает модель состояний?
Тогда как модель процесса может показать все сущности, используемые или затрагиваемые этим процессом, модель состояний дает дополняющую картину: что происходит с одной сущностью во всех процессах, которые ее затрагивают или используют.
506
Из каких элементов состоит техника "10.44 Моделирование состояний"?
1. Состояние 2. Переход состояний 3. Диаграмма состояний 4. Таблицы состояний
507
В чем суть элемента "Состояние" в рамках техники "10.44 Моделирование состояний"?
Сущность имеет конечное число состояний в течение ее жизненного цикла, но, при этом, может быть в более чем одном состоянии одновременно. Каждое состояние описывается именем и действиями, которые могут выполняться при нахождении в этом состоянии. Могут существовать правила относительно действий, которые должны или могут выполняться, и событий, на которые оно может реагировать или которые может инициировать. Сложное состояние можно декомпозировать на подсостояния
508
В чем суть элемента "Переход состояний" в рамках техники "10.44 Моделирование состояний"?
То, как сущность изменяется или переходит из одного состояния в другое, может определяться шагами процесса, бизнес-правилами или информационным содержанием.
509
Какие бывают виды переходов состояний сущности?
Последовательность состояний сущности не всегда линейна; сущность может перескакивать через несколько состояний или возвращаться в предыдущее состояние, возможно, не один раз. Переход может быть условным (вызываемым конкретным событием или достигнутым условием) или автоматическим (вызываемым завершением требуемых действий в предыдущем состоянии или истечением времени). Он также может быть рекурсивным, с выходом из одного состояния и возвратом в то же состояние. Переход описывается в терминах события, которое его вызывает, условий, определяющих должна ли сущность реагировать на это событие, и действий, происходящих в связи с этим событием.
510
В чем суть элемента "Диаграмма состояний" в рамках техники "10.44 Моделирование состояний"?
**Диаграмма состояний** показывает жизненный цикл одной сущности, начиная с ее первого появления и проходя через все различные состояния, в которых сущность может находиться, до ее отбрасывания и прекращения использования.
511
Как на диаграмме состояния отображаются элементы?
1. Состояние на диаграмме состояний отображается в виде прямоугольника с закруглёнными углами. На диаграмме может быть любое количество состояний. Сложное состояние можно декомпозировать на под-состояния. 2. Переход из одного состояния в другое отображается однонаправленной стрелкой, идущей от исходного состояния к целевому, на которой опционально может указываться имя события, вынуждающего сущность перейти из одного состояния, и опционально - условия перехода и сопутствующие действия. 3. Начало и конец жизненного цикла сущности отображаются специальными символами для исходного состояния, показывающего возникновение сущности, и для конечного состояния, показывающего, что сущность отбрасывается и жизненный цикл завершён.
512
В чем суть элемента "Таблица состояний" в рамках техники "10.44 Моделирование состояний"?
**Таблица состояний** — это двумерная матрица, показывающая состояния и переходы между ними. Она может использоваться в ходе выявления и анализа в качестве альтернативы, основы для диаграммы состояний, или в качестве ее дополнения. Это простой способ начать работу над моделью состояний, чтобы выяснить у специалистов в предметной области имена состояний и событий. Каждая строка показывает начальное состояние, переход и конечное состояние. Если одно состояние может участвовать в нескольких переходах, для каждого перехода будет отдельная строка. Состояние, показанное конечным в одной строке, может быть начальным состоянием в другой строке.
513
Какие преимущества использования техники "10.44 Моделирование состояний"?
1. Определяет бизнес-правила и информационные атрибуты, применимые к моделируемой сущности. 2. Определяет и описывает действия, применимые к сущности в разных ее состояниях. 3. Является более эффективным инструментом документирования и коммуникаций, чем обычный текст, особенно если описываемая сущность имеет много состояний, переходов и условий, управляющих этими переходами.
514
Какие ограничения использования техники "10.44 Моделирование состояний"?
1. Обычно используется только для понимания и обсуждения информационных сущностей, кажущихся сложными; простые сущности можно понять, не тратя время и силы на построение модели состояний. 2. Построение модели состояний кажется простым в начале, но достижение согласия между специалистами предметной области относительно требуемых моделью деталей, может быть трудным и отнимающим много времени. 3. Для построения диаграммы состояний требуется высокая степень точности информации о состояниях и переходах; некоторые специалисты в предметной области и бизнес-аналитики испытывают трудности, пытаясь описать такой уровень детализации
515
Какое назначение техники "10.45 Опрос или анкетирование"?
Опрос или анкетирование используется для выявления информации бизнес-анализа (включая информацию о потребителях, продуктах, методах работы и отношениях) у группы людей систематическим способом и за относительно короткое время.
516
Какое описание техники "10.45 Опрос или анкетирование"?
Опрос или анкетирование представляет набор вопросов заинтересованным сторонам и специалистам предметной области (Subject Matter Experts - SME), чьи ответы затем собираются и анализируются для формулирования знания об интересующем предмете. Вопросы могут направляться в письменной форме, либо задаваться лично, по телефону, или с помощью технологии, способной записывать ответы.
517
Какие виды вопросов используются в опросниках и анкетах?
В опросе или анкетировании используются два вида вопросов: **1. Закрытый:** респондента просят выбрать из списка предопределенных ответов, таких как ответ да/нет, выбор из нескольких вариантов, определение ранга/порядка, либо утверждение относительно степени согласия. Это полезно, когда ожидаемый диапазон ответов пользователей неплохо определен и понятен. Ответы на закрытые вопросы легче анализировать, чем получаемые в результате открытых вопросов, потому что с первыми можно связать числовые коэффициенты. **2. Открытый:** респондента просят отвечать на вопросы в свободной форме, не выбирая ответа из списка преопределенных ответов. Открытые вопросы полезны, когда проблемы известны, а диапазон пользовательских ответов - нет. На открытые вопросы можно получить ответы более детальные и в более широком диапазоне, чем на закрытые вопросы. Ответы на открытые вопросы сложнее и дольше классифицировать, количественно оценивать и обобщать, поскольку они не структурированы и часто содержат субъективный язык с неполным или избыточным содержанием.
518
Как нужно формулировать вопросы?
Вопросы следует задавать таким образом, чтобы они не влияли на ответы. Они должны формулироваться на нейтральном языке, а их структура или порядок не должны настраивать респондентов давать предполагаемые желательные ответы.
519
Из каких элементов состоит техника "10.45 Опрос или анкетирование"?
1. Подготовка 2. Распространение опросника или анкеты 3. Документирование результатов
520
В чем суть элемента "Подготовка" в рамках техники "10.45 Опрос или анкетирование"?
Успешный опрос или анкетирование требуют детального планирования, чтобы обеспечить получение нужной информации эффективным образом. При подготовке опроса или анкетирования бизнес-аналитики выполняют следующие действия: **1. Определяют цель:** ясная и конкретная цель устанавливает определенное назначение опроса или анкетирования. Вопросы формулируются с намерением достичь цель. **2. Определяют целевую группу опроса:** определение обследуемой группы в терминах размера генеральной совокупности и замеченных вариаций (например, культурных, языковых, или по местонахождению) помогает выявить факторы, способные повлиять на проектирование опроса. **3. Выбирают подходящий тип опроса или анкетирования:** цель опроса или анкетирования определяет подходящее сочетание закрытых и открытых вопросов для выявления требуемой информации. **4. Выбирают испытуемую группу:** рассматривают тип опроса или анкетирования и количество людей в идентифицированной группе пользователей, чтобы определить, нужно ли и возможно ли опросить всю группу. Может быть важно опросить всех членов, даже большой группы, если их демография значительно варьируется вследствие географического распределения, нормативных различий или отсутствия стандартизации в должностных функциях или бизнес-процессах. Если генеральная совокупность большая и проводится открытый опрос, может понадобиться определить подмножество пользователей для участия в процессе анкетирования. Использование **метода статистической выборки** поможет обеспечить репрезентативность выборки относительно генеральной совокупности, чтобы результаты опроса можно было надежно обобщить. **5. Выбирают методы распространения и сбора:** определяют подходящий режим коммуникации для каждой испытуемой группы. **6. Устанавливают целевой уровень и сроки ответа:** определяют, какой процент ответов приемлем, и когда опрос должен быть закрыт или считаться завершённым. Если фактическое количество ответов меньше приемлемого порога, использование результатов опроса может быть ограниченным. **7. Определяют, есть ли необходимость дополнить опрос или анкетирование индивидуальными интервью:** поскольку опрос или анкетирование не обеспечивают той глубины данных, которую можно получить из индивидуальных интервью, стоит рассмотреть проведение интервью до или после опроса или анкетирования. **8. Составляют вопросы для обследования:** удостоверяются, что все вопросы соответствуют поставленным целям. **9. Тестируют опрос или анкетирование:** юзабилити-тестирование опроса выявляет ошибки и возможности улучшения
521
В чем суть элемента "Распространение опросника или анкеты" в рамках техники 10.45 Опрос или анкетирование"?
При распространении опросника или анкеты важно сообщить **цели опроса**, как будут использоваться его результаты, а также обеспечиваемые условия конфиденциальности и анонимности. При принятии решения относительно метода распространения (например, лично, по электронной почте или с помощью инструмента опроса) бизнес-аналитики учитывают: • срочность получения результатов, • требуемый уровень безопасности • географическое распределение респондентов
522
В чем суть элемента "Документирование результатов" в рамках техники 10.45 Опрос или анкетирование"?
При документировании результатов опроса или анкетирования, бизнес-аналитики: • объединяют ответы, • обобщают результаты, • оценивают детали и выявляют возникающие темы, • формулируют классы для кодирования данных, • разбивают данные на измеримые блоки
523
Какие преимущества использования техники "10.45 Опрос или анкетирование"?
1. Быстро и относительно недорого применять. 2. Легче собирать информацию от большей аудитории, чем с помощью других техник, таких как интервью. 3. Обычно не требует значительного времени от респондентов. 4. Действенно и эффективно, когда заинтересованные стороны географически рассредоточены. 5. При использовании закрытых вопросов, опросы действенны для получения количественных данных для использования в статистическом анализе 6. При использовании открытых вопросов, результаты опроса могут дать идеи и мнения, которые нелегко получить с помощью других техник выявления
524
Какие ограничения использования техники "10.45 Опрос или анкетирование"?
1. Для получения непредвзятых результатов при опросе подмножества потенциальных респондентов, требуются специальные знания методов статистической выборки. 2. Количество ответов может быть слишком низким, чтобы иметь статистическую значимость. 3. Использование открытых вопросов требует большего анализа. 4. Неоднозначные вопросы могут остаться без ответа или быть отвеченными неправильно. 5. В зависимости от полученных ответов могут потребоваться уточняющие вопросы или дополнительные итерации опроса.
525
Какое назначение техники "10.46 SWOT-анализ"?
SWOT-анализ — это простой, но действенный инструмент, используемый для оценки преимуществ, слабых мест, возможностей и угроз для внутренних и внешних условий организации.
526
Какое описание техники "10.46 SWOT-анализ"?
SWOT-анализ используется для определения общего состояния организации, как внутреннего, так и внешнего. SWOT-анализ использует краткий, конкретный, реалистичный и подкрепляемый доказательствами язык. SWOT-анализ служит для оценки организации относительно определённых факторов успеха.
527
На каких уровнях может проводиться SWOT анализ?
SWOT может выполняться на любом уровне, от предприятия в целом, до подразделения, бизнес-единицы, проекта, или даже отдельного человека.
528
Для чего может использоваться SWOT-анализ
Выполняя SWOT-анализ должным образом, заинтересованные стороны получают более ясное понимание влияния существующего множества условий на множество условий в будущем. * *SWOT-анализ может использоваться для:** 1. оценки текущей среды организации, 2. обмена полученной информацией с заинтересованными сторонами, 3. определения лучших возможных вариантов для удовлетворения потребностей организации, 4. выявления потенциальных препятствий для успеха и создания планов действий по преодолению препятствий, 5. корректировки и пересмотра планов в ходе проекта по мере возникновения новых потребностей, 6. определения сильных сторон, которые помогут организации в реализации новых стратегий, 7. разработки критериев для оценки успеха проекта, исходя из данного набора требований, 8. определения слабых мест, способных помешать достижению целей проекта, 9. разработки стратегий по устранению существующих угроз.
529
Из каких элементов состоит техника "10.46 SWOT-анализ"?
SWOT — это аббревиатура от "Strengths, Weaknesses, Opportunities, and Threats" (Преимущества, Недостатки, Возможности, Угрозы): **1. Преимущества (Strengths):** нечто, что оцениваемая группа делает хорошо. Может включать опытный персонал, эффективные процессы, информационные системы, отношения с клиентами или любой другой внутренний фактор, ведущий к успеху. **2. Недостатки (Weaknesses):** действия или функции, которые оцениваемая группа делает плохо или не делает совсем. **3. Возможности (Opportunities):** внешние факторы, преимущество которых может использовать оцениваемая группа. Может включать новые рынки, новую технологию, изменения на конкурентном рынке или другие силы. **4. Угрозы (Threats):** внешние факторы, способные негативно повлиять на оцениваемую группу. Они могут включать такие факторы, как выход на рынок нового конкурента, экономические спады или другие силы. SWOT-анализ начинают с возможностей и угроз, что задает контекст для определения преимуществ и недостатков.
530
Какие преимущества использования техники "10.46 SWOT-анализ"?
1. Это ценный инструмент, помогающий понимать организацию, продукт, процесс или заинтересованные стороны. 2. Дает бизнес-аналитикам возможность направить внимание заинтересованных сторон на важные для бизнеса факторы
531
Какие ограничения использования техники "10.46 SWOT-анализ"?
1. Результаты SWOT-анализа дают высокоуровневое представление часто требуется более детальный анализ. 2. Если контекст SWOT-анализа не четко определен, результат может быть несфокусированным и содержать факторы, не имеющие отношения к текущей ситуации
532
Какое назначение техники "10.47 Варианты использования и сценарии"?
Варианты использования и сценарии описывают, как человек или система взаимодействуют с моделируемым решением для достижения цели.
533
Какое описание техники "10.47 Варианты использования и сценарии"?
Варианты использования описывают взаимодействия между главным действующим лицом, решением и вторичными действующими лицами, необходимые для достижения цели главного действующего лица. Вариант использования описывает возможные результаты попыток достижения определенной цели, достижению которой способствует решение. Он детализирует разные пути, которыми можно следовать, определяя основной и альтернативные потоки.
534
В чем суть Диаграммы вариантов использования?
Диаграммы вариантов использования — это графическое представление связей между действующими лицами и одним или более вариантами использования, которые поддерживают решение.
535
Кем инициируется USE case?
Варианты использования обычно инициируются главным действующим лицом, но в некоторых случаях также могут инициироваться другой системой, внешним событием или таймером.
536
В чем суть потоков в Use case?
Основной, или базовый, поток отражает кратчайший путь достижения цели варианта использования. Особые условия и исключения, в результате которых не удается достичь цель варианта использования, документируются в альтернативных потоках или потоках исключений.
537
С чьей точки зрения пишутся Use cases?
Варианты использования пишутся с точки зрения действующего лица и избегают описания внутренней работы решения.
538
Какие есть подходы к использованию Use cases?
Некоторые подходы к вариантам использования различают бизнес-варианты использования и системные варианты использования, где бизнес-варианты использования описывают взаимодействие действующих лиц с некоторым процессом или бизнес-функцией, а системные варианты использования описывают взаимодействие действующего лица с программным обеспечением. Сценарий описывает только один способ, с помощью которого действующее лицо может достичь определённую цель. Сценарии записываются в виде серии шагов, выполняемых действующими лицами или решением, позволяющих действующему лицу достичь цели. Вариант использования описывает несколько сценариев.
539
Из каких элементов состоит техника "10.47 Варианты использования и сценарии"?
1. Диаграммы вариантов использования 2. Описание варианта использования
540
В чем суть элемента "Диаграммы вариантов использования" в рамках техники "10.47 Варианты использования и сценарии"?
**Диаграмма вариантов** использования визуально изображает скоуп решения, показывая какие действующие лица взаимодействуют с решением, с какими вариантами использования они взаимодействуют, а также связи между вариантами использования. Унифицированный язык моделирования (UML®) описывает стандартную нотацию диаграммы вариантов использования.
541
В чем суть связей между действующими лицами и вариантами использования?
Связи между действующими лицами и вариантами использования называются **ассоциациями**. Линия ассоциации показывает, что действующее лицо имеет доступ к функциональности, представляемой вариантом использования. Ассоциации не отражают входную информацию, выходную информацию, время или зависимость.
542
Какие бывают вида связей в рамках Use case диаграммы?
Между вариантами использования обычно используются два вида связей: **1. Расширение (Extend):** позволяет вставлять в вариант использования описание дополнительного поведения. Расширяемый вариант использования должен быть сам по себе полностью функциональным, и его успешное выполнение не должно зависеть от расширяющего варианта использования. С помощью этого вида связи можно показать, что в существующий вариант использования добавляется альтернативный поток (представляющий новые требования). **2. Включение (Include):** позволяет варианту использования использовать функциональность, представляемую другим вариантом использования. Включаемый вариант использования не обязан быть полным сам по себе, если он не инициируется напрямую действующим лицом. Этот тип связи чаще всего используется, когда некоторая общая функциональность нужна нескольким вариантам использования, либо для отделения сложной логической части
543
В чем суть элемента "Описание варианта использования" в рамках техники "10.47 Варианты использования и сценарии"?
1. Название - Вариант использования имеет уникальное название. Название обычно включает глагол, описывающий действие, выполняемое действующим лицом, и существительное, описывающее что делается или цель действия 2. Цель — это краткое описание успешного результата варианта использования с точки зрения главного действующего лица, обобщающее вариант использования. 3. Действующее лицо - любые внешние по отношению к решению лица или системы, взаимодействующие с этим решением. Каждому действующему лицу даётся уникальное имя, отражающее роль, которую оно играет при взаимодействии с решением. Некоторые подходы к написанию вариантов использования не рекомендуют использовать системы или события в качестве действующих лиц. Действующее лицо, инициирующее вариант использования, называется главным для этого варианта использования. Прочие действующие лица, участвующие в варианте использования во вспомогательной роли, называются вторичными. 4. Предусловие — это любое условие, которое должно быть истинным прежде, чем вариант использования сможет начаться. Предусловие не проверяется в варианте использования, а действует как ограничение на его выполнение. 5. Триггер — это событие, инициирующее поток событий варианта использования. Наиболее распространённым триггером является действие, предпринимаемое главным действующим лицом. Вариант использования может инициироваться временным событием (например, моментом времени). Это обычно используется для запуска варианта использования, который должен выполняться, исходя из времени дня или конкретной календарной даты, например, процедура в конце дня, или сверка системы в конце месяца. 6. Поток событий — это набор шагов, выполняемых действующим лицом и решением в ходе выполнения варианта использования. Большинство описаний вариантов использования выделяют базовый, первичный или главный успешный поток, представляющий самый короткий или самый простой путь достижения цели действующим лицом. Варианты использования могут также включать альтернативные потоки и потоки исключений. Альтернативные потоки описывают другие возможные пути, позволяющие действующему лицу успешно достичь цели варианта использования. Потоки исключений описывают желаемое поведение решения, когда цель недостижима и вариант использования не может быть успешно завершён. 7. Постусловия или гарантии — это любое условие, которое должно быть истинным при завершении варианта использования. Постусловие должно быть истинным для всех возможных потоков варианта использования, включая основной и альтернативные потоки. Вариант использования может описывать отдельно постусловия, которые справедливы для успешного и неуспешного выполнения варианта использования. Их можно называть гарантиями; гарантии успеха описывают постусловия успешного результата. Минимальные гарантии описывают условия, которые должны быть истинными даже если цель действующего лица не достигается, и могут решать такие вопросы, как требования безопасности или целостность данных.
544
Какие преимущества использования техники "10.47 Варианты использования и сценарии"?
1. Диаграммы вариантов использования могут прояснять скоуп и обеспечивать высокоуровневое понимание требований. 2. Описание вариантов использования легко понимается заинтересованными сторонами благодаря их описательной форме 3. Включение желаемой цели или результата гарантирует ясное выражение бизнес-ценности варианта использования 4. Описания вариантов использования выражают функциональное поведение системы
545
Какие ограничения использования техники "10.47 Варианты использования и сценарии"?
1. Гибкость формата описания варианта использования может приводить к включению информации, которую лучше фиксировать с помощью других техник, таких как взаимодействие с пользовательским интерфейсом, нефункциональные требования или бизнес-правила. 2. Решения и определяющие их бизнес-правила следует не записывать напрямую в варианте использования, а вести отдельно и ссылаться на них из соответствующих шагов. 3. Гибкий формат варианта использования может приводить к документированию неуместных или излишних деталей в попытке показать каждый шаг или взаимодействие. 4. Варианты использования намеренно не связываются с дизайном решения и, в результате, при разработке могут потребоваться значительные усилия для соотнесения шагов варианта использования с архитектурой программного обеспечения.
546
Какое назначение техники "10.48 Пользовательские истории"?
Пользовательская история представляет собой небольшую сжатую формулировку функциональности или качества, необходимых конкретной заинтересованной стороне для получения пользы.
547
Какое описание техники "10.48 Пользовательские истории"?
Пользовательские истории фиксируют потребности конкретной заинтересованной стороны и позволяют командам определять ценные для заинтересованной стороны свойства, используя краткую простую документацию. Обычно пользовательская история — это одно или два предложения, описывающие, кто имеет рассматриваемую историей потребность, цель, которую пользователь пытается достичь, и любую дополнительную информацию, критичную для понимания содержания истории.
548
Какие возможности дает US?
Они могут служить основой для выявления потребностей, а также позволяют приоритизировать, оценивать и планировать решения. Фокусируясь на ценности для заинтересованной стороны, пользовательские истории побуждают к исследованиям требований, стимулируя дополнительные обсуждения с заинтересованными сторонами и группируя функциональные требования для поставки.
549
Для чего могут использоваться US?
Пользовательские истории могут использоваться: 1. Для документирования потребностей заинтересованных сторон и приоритизации разработки решений, 2. В качестве основы для оценки и планирования поставки решения, 3. В качестве основы для создания пользовательских приёмочных тестов, 4. В качестве показателя для измерения поставки ценности, 5. Как элемент трассировки связанных требований, 6. В качестве основы для дополнительного анализа, 7. Как единица управления проектом и отчётности.
550
Из каких элементов состоит техника "10.48 Пользовательские истории"?
1. Заголовок (необязателен) 2. Формулировка ценности 3. Обсуждение 4. Критерии приёмки
551
В чем суть элемента "Заголовок (необязателен)" в рамках техники "10.48 Пользовательские истории"?
Заголовок истории описывает действия, которые заинтересованная сторона хочет выполнить с помощью системы. Как правило, это активное глагольное выражение цели, подобное названиям вариантов использования
552
В чем суть элемента "Формулировка ценности" в рамках техники "10.48 Пользовательские истории"?
Для пользовательских историй не существует обязательной структуры. Наиболее популярный формат включает три компонента: • Кто: пользовательская роль или персона. • Что: требуемое действие, поведение, функция или качество. • Почему: выгода или ценность, получаемые пользователем при реализации истории. Например, «Я, как (), мне нужно [выполнить] (), чтобы ()». Или "Дано ... Когда ... Тогда" - другой распространенный формат.
553
В чем суть элемента "Обсуждение" в рамках техники "10.48 Пользовательские истории"?
Пользовательские истории помогают командам исследовать и понимать описанное в истории свойство и ценность, которую оно представляет для заинтересованной стороны. Сама история не отражает всё, что нужно знать о потребности заинтересованной стороны и, по мере реализации истории, информация в ней дополняется в рамках дальнейшего моделирования.
554
В чем суть элемента "Критерии приёмки" в рамках техники "10.48 Пользовательские истории"?
Пользовательская история может сопровождаться разработкой детальных критериев приёмки (см. Критерии приемки и оценки (стр. 259)). Критерии приёмки устанавливают границы пользовательской истории и помогают команде понимать, что должно давать решение, чтобы приносить пользу заинтересованным сторонам. Критерии приёмки, при необходимости, могут дополняться другими аналитическими моделями.
555
Какие преимущества использования техники "10.48 Пользовательские истории"?
1. Легко понимается заинтересованными сторонами. 2. Могут разрабатываться посредством различных техник выявления. 3. Фокусируются на пользе для заинтересованных сторон. 4. В ходе совместной работы над определением и исследованием пользовательских историй, улучшается единое понимание предметной области бизнеса. 5. Связаны с небольшими, реализуемыми и тестируемыми частями функциональности, что облегчает быструю поставку и частую обратную связь от клиентов.
556
Какие ограничения использования техники "10.48 Пользовательские истории"?
В целом, пользовательские истории предназначены служить инструментом для краткосрочной фиксации и приоритизации требований, а не для длительного хранения знаний или обеспечения детального анализа. Игнорирование этого принципа может привести к следующим проблемам: 1. Этот неформальный подход может создать трудности для команды, поскольку у них нет всех заранее проработанных ответов и детальных спецификаций. 2. Требует контекста и видения общей картины; если истории не трассируются к истокам через валидацию или не сопровождаются анализом и визуальными артефактами более высокого уровня, команда может потерять видение общей картины. 3. Не могут дать документацию, достаточную для соответствия потребностям управления, точке отсчета будущей работы или ожиданиям заинтересованных сторон. Может понадобиться дополнительная документация
557
Какое назначение техники "10.49 Оценка вендора"?
Оценка вендора определяет способность вендора выполнить обязательства относительно поставки и стабильного обеспечения продукта или услуги.
558
Какое описание техники "10.49 Оценка вендора"?
Когда решения полностью или частично поставляются внешними вендорами (которые могут участвовать в проектировании, создании, внедрении или сопровождении решения или его компонентов), могут предъявляться определенные требования относительно вовлечения третьей стороны. Может потребоваться убедиться, что поставщик финансово стабилен, способен поддерживать необходимую укомплектованность штата, соответствует стандартам и может предоставить персонал должной квалификации для поддержки решения.
559
Как может проводиться оценка надежности вендора?
Для определения уровня сервиса, ожидаемого от третьей стороны, могут использоваться нефункциональные требования. Также может проводиться детальный аудит (due diligence) или запрашиваться сертификация, проводимая независимым органом. Оценка вендора проводится, чтобы удостовериться, что поставщик надежен, и что продукт и обслуживание соответствуют ожиданиям и требованиям организации. Оценка может быть формальной, посредством запроса информации (Request for Information, RFI), запроса цены (Request for Quote, RFQ), объявления тендера (Request for Tender, RFT) или запроса предложений ( Request for Proposal, RFP). Она также может быть неформальной, на основе отзывов и рекомендаций. На уровень формальности оценки вендора могут влиять стандарты организации, сложность инициативы и критичность решения.
560
Из каких элементов состоит техника "10.49 Оценка вендора"?
1. Знания и опыт 2. Модели лицензирования и ценообразования 3. Позиция вендора на рынке 4. Правила и условия 5. Опыт, репутация и стабильность вендора
561
В чем суть элемента "Знания и опыт" в рамках техники "10.49 Оценка вендора"?
Распространенная причина использования сторонних поставщиков - их способность предоставить знания и опыт, отсутствующие организации. Может быть желательно ориентироваться на поставщиков с опытом в конкретных методологиях или технологиях, с целью передачи этого опыта людям внутри организации
562
В чем суть элемента "Модели лицензирования и ценообразования" в рамках техники "10.49 Оценка вендора"?
Модель лицензирования или ценообразования рассматривается в тех случаях, когда решение или компонент решения приобретается у стороннего вендора или отдается ему на аутсорсинг. Во многих случаях модели лицензирования сходных по функциональности решений могут значительно отличаться, что требует анализа разных сценариев использования для определения варианта, дающего наилучшее соотношение затрат и выгод в тех сценариях, которые можно встретить на предприятии.
563
В чем суть элемента "Позиция вендора на рынке" в рамках техники "10.49 Оценка вендора"?
Важно иметь возможность сравнить каждого вендора с конкурентами и решить, с кем из игроков рынка организация хочет иметь дело. Фактором оценки также может быть сравнение профиля организации с клиентской аудиторией каждого вендора. Также очень важно знать динамику рыночной позиции вендора, особенно если организация намеревается установить долгосрочные партнерские отношения с этим поставщиком.
564
В чем суть элемента "Правила и условия" в рамках техники "10.49 Оценка вендора"?
Правила и условия относятся к непрерывности и целостности поставляемых продуктов и услуг. Организация исследует, могут ли условия лицензирования вендора, права интеллектуальной собственности и технологическая инфраструктура стать проблемой, если позже организация решит перейти к другому поставщику. Также может учитываться то, как поставщик использует и защищает конфиденциальные данные организации. Рассматриваются условия, на которых будет выполняться кастомизация продукта, а также наличие графика регулярных обновлений и плана поставки разрабатываемых функций.
565
В чем суть элемента "Опыт, репутация и стабильность вендора" в рамках техники "10.49 Оценка вендора"?
История взаимодействия поставщиков с другими клиентами может дать ценную информацию о том, насколько вероятно, что они смогут выполнить свои контрактные и внеконтрактные обязательства. Поставщики также могут оцениваться на соответствие и соблюдение применимых внешних стандартов качества, безопасности и профессионализма. Может потребоваться предпринять шаги, гарантирующие отсутствие рисков в случае, если поставщик столкнется с финансовыми трудностями, а также возможность поддерживать и улучшать решение, даже в случае радикального изменения ситуации вендора
566
Какие преимущества использования техники "10.49 Оценка вендора"?
1. Повышает шансы организации построить продуктивные и справедливые отношения с подходящим и надежным поставщиком, а также улучшить долгосрочную удовлетворенность сделанным выбором.
567
Какие ограничения использования техники "10.49 Оценка вендора"?
1. Может потребовать больших затрат времени и ресурсов. 2. Не предотвращает риск неудачного развития партнерства. 3. Субъективность может исказить результат оценки.
568
Какое назначение техники "10.50 Семинары"?
Cеминары объединяют заинтересованные стороны для сотрудничества в достижении определенной цели.
569
Какое описание техники "10.50 Семинары"?
Семинар — это целенаправленное мероприятие с участием ключевых заинтересованных сторон и экспертов в предметной области (Subject Matter Experts, SMEs), проводимое в сжатых временных рамках.
570
Для чего проводится семинар?
Семинар может проводиться в различных целях, включая планирование, анализ, проектирование, определение скоупа, выявление или моделирование требований, либо их комбинацию. Семинар может использоваться для генерации идей относительно новых продуктов или их свойств, для достижения согласия по некоторой теме, или для рассмотрения требований и дизайнов. Семинары способствуют доверию, взаимопониманию и хорошей коммуникации между заинтересованными сторонами, и производят результаты, структурирующие и направляющие дальнейшую работу.
571
Какая структура семинара?
Семинары, как правило, включают: • репрезентативную группу заинтересованных сторон, • определенную цель, • интерактивную совместную работу, • определенный рабочий продукт, • ведущего.
572
Как проводится семинар?
В идеале, семинар ведет опытный нейтральный ведущий; однако, в качестве ведущего также может выступать один из членов команды. Секретарь документирует принятые решения, а также все нерешенные вопросы. Бизнес-аналитик в этих семинарах может быть ведущим или секретарем. В ситуациях, когда бизнес-аналитик является специалистом в предметной области, он может выступать в роли обычного участника семинара. В этом случае необходимо соблюдать осторожность, так как это может привести других в замешательство относительно роли бизнес-аналитика.
573
Из каких элементов состоит техника "10.50 Семинары"?
1. Подготовка семинара 2. Роли в рамках семинара 3. Проведение семинара 4. Подведение итогов после семинара
574
В чем суть элемента "Подготовка семинара" в рамках техники "10.50 Семинары"?
При подготовке семинара бизнес-аналитики: 1. Определяют цель и желаемые результаты, 2. Определяют ключевые заинтересованные стороны для участия, 3. Определяют посредника и секретаря, 4. Разрабатывают программу семинара, 5. Определяют, как будут документироваться результаты, 6. Определяют время сессии и приглашают участников, 7. Организуют логистику и оборудование помещения, 8. Заранее отправляют участникам программу и другие материалы для подготовки к встрече и повышения ее продуктивности, 9. При необходимости, проводят перед семинаром интервью участников
575
В чем суть элемента "Роли в рамках семинара" в рамках техники "10.50 Семинары"?
Для успешного семинара необходимы следующие роли: **1. Спонсор:** часто не участник семинара, но в конечном счете отвечает за его результаты. **2. Фасилитатор:** задает профессиональный и объективный тон семинара, представляет цели и программу семинара, определяет структуру и базовые правила, удерживает внимание на целях и желаемых результатах, помогает принимать решения и разрешать конфликты, а также удостоверяется, что все участники имеют возможность быть услышанными. **3. Секретарь:** документирует решения в заранее установленном формате и отслеживает все вопросы или проблемы, которые откладываются в течение сессии. **4. Хронометрист:** может использоваться для контроля времени, затрачиваемого на каждый пункт повестки. **5. Участники:** ключевые заинтересованные стороны и эксперты предметной области. Они отвечают за представление своих аргументов и взглядов, выслушивание других мнений, и непредвзятое обсуждение вопросов.
576
В чем суть элемента "Проведение семинара" в рамках техники "10.50 Семинары"?
Чтобы удостовериться, что все участники имеют единое понимание, фасилитаторы обычно начинают семинар с объявления его цели и желаемых результатов. В ходе семинара ведущий поддерживает фокус, постоянно сверяя действия участников с целью и ожидаемыми результатами семинара Некоторые семинары также могут начинаться с легкой или забавной задачи, чтобы сломать лёд и сделать комфортной совместную работы участников.
577
Какие есть правила для создания продуктивной среды для совместной работы на семинаре?
Установление базовых правил может быть действенным методом создания продуктивной среды для совместной работы. Базовые правила могут включать: 1. Уважать мнения других, 2. Ожидается участие каждого, 3. Не относящиеся к теме обсуждения должны ограничиваться специально отведенным временем, 4. Обсуждать проблемы, а не людей, 5. Договоренность о том, как принимаются решения.
578
В чем суть элемента "Подведение итогов после семинара" в рамках техники "10.50 Семинары"?
После семинара, фасилитатор обрабатывает вопросы, требующие дальнейших действий, которые были записаны в ходе семинара, завершает документацию и передает ее участникам семинара и всем заинтересованным лицам, которые должны быть информированы о проделанной работе.
579
Какие преимущества использования техники "10.50 Семинары"?
1. Может быть средством достижения согласия за относительно короткий период времени. 2. Предоставляет заинтересованным сторонам средства для сотрудничества, принятия решений и достижения взаимопонимания. 3. Затраты обычно ниже, чем стоимость проведения множества интервью. 4. Участники могут моментально получать обратную связь относительно проблем или решений.
580
Какие ограничения использования техники "10.50 Семинары"?
1. Доступность заинтересованных сторон может затруднить планирование семинара. 2. Успех семинара сильно зависит от опыта ведущего и знаний участников. 3. Если участников слишком много, это может замедлить процесс проведения семинара. Напротив, слишком малое число участников может привести к упущению потребностей или проблем, имеющих важное значение для некоторых заинтересованных сторон, либо к принятию решения, не отражающего потребности большинства заинтересованных сторон