2 - Falls Flashcards

(42 cards)

1
Q

How do you take a falls history? (just presenting complaint)

A

Who? - Who witnessed the fall, need collateral

Where? - In the house? Garden?

When? - What time of day, standing up? looking up?

What? - Before, During, After

Why? - ICE

How? - Number of falls in last 6 months

How well did you know this?
1
Not at all
2
3
4
5
Perfectly
2
Q

After taking the history of a fall, what other questions do you need to ask?

A
  • Systems Review
  • PMHx
  • DHx and Allergies (Medication Review)
  • Social Hx (Alcohol, Who supports them, Mobility)
How well did you know this?
1
Not at all
2
3
4
5
Perfectly
3
Q

What are some examples of drugs that increase the risk of falls?

A
  • Any poly pharmacy
  • Beta-blockers (bradycardia)
  • Diabetic medications (hypoglycaemia)
  • Antihypertensives (hypotension)
  • Benzodiazepines (sedation)
  • Antibiotics (intercurrent infection)
How well did you know this?
1
Not at all
2
3
4
5
Perfectly
4
Q

What examinations should you perform after taking a falls history?

A
  • CVS
  • Respiratory
  • Neurological
  • Abdominal
  • MSK
  • ENT
How well did you know this?
1
Not at all
2
3
4
5
Perfectly
5
Q

What are some investigations you should do for a patient following a fall?

A
  • Bedside observations
  • Lying and Standing BP
  • Urine dipstick
  • ECG
  • BM
  • Cognitive Screening
  • FBC (look for anaemia and infection)
  • U+Es (dehydration and electrolyte imbalance)
  • LFTs (alcohol)
  • Bone Profile (Ca malignancy or oversupplementation)
  • CXR (pneumonia)
  • CT head (stroke or subdural bleed)
  • ECHO (?AS or valve issues)
  • 24h tape (if nothing else found)
How well did you know this?
1
Not at all
2
3
4
5
Perfectly
6
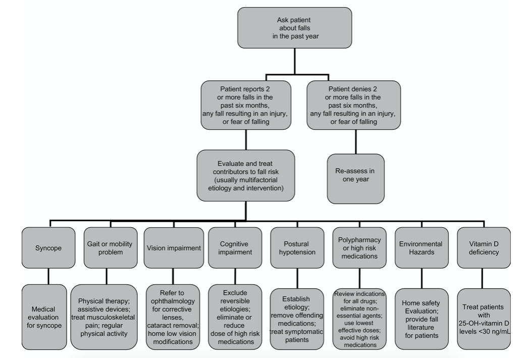
Q

What are some differential diagnoses for a fall in an elderly person?

(IMAGE IMPORTANT ON ANSWER CARD)

A

Can think about it as syncopal, non-syncopal, no LOC

Syncopal can be cardiac, neurological or acute illness

How well did you know this?
1
Not at all
2
3
4
5
Perfectly
7
Q

If a patient has a fall you need to do a falls risk assessment, what are some components involved in this?

A
  • Timed Up and Go Test
  • Turn 180 Test
  • Multifactorial Risk Assessment: (history of falls, gait, balance and mobility, muscle weakness, osteoporosis risk, fear relating to falling, visual impairment, cognitive, neurological, and cardiovascular problems, urinary incontinence, home hazards, polypharmacy)
How well did you know this?
1
Not at all
2
3
4
5
Perfectly
8
Q

What are some groups of patients at risk of falls?

A
  • Cognitive impairment
  • Visual impairment.
  • Condition that affects mobility or balance (arthritis, diabetes, incontinence, stroke, or Parkinson’s disease)
  • Fear of Falling
  • High frailty score
  • Alcohol misuse
  • Depression
  • Environmental hazards
How well did you know this?
1
Not at all
2
3
4
5
Perfectly
9
Q

How is the Timed Up and Go and Turn 180 Test carried out?

A

Timed Up and Go

Time the person getting up from a chair without using their arms, walking 3 metres, turning around, returning to the chair, and sitting down. If the person usually uses a walking aid, this can be used during the test.

Observe postural stability, gait, stride length, and sway

Score of 12—15 seconds or more indicates high risk of falls

Turn 180

Ask person to stand up and step around until they are facing the opposite direction. If the person takes more than four steps, further assessment should be considered

How well did you know this?
1
Not at all
2
3
4
5
Perfectly
10
Q

What are some interventions the falls risk assessment clinic can put into place to reduce the risk of falls?

A
  • Medication Review
  • Visual Check and Wear glasses
  • Physiotherapy
  • Strength and Balance training
  • Home Hazard Assessment: Ensure good fitting footwear and anti slip socks, roll up rugs, turn on lights
  • Alcohol cessation advice
How well did you know this?
1
Not at all
2
3
4
5
Perfectly
11
Q

What is the difference between a multifactorial and simple fall?

A

Multifactorial falls are when there are a number of risk factors and precipitating causes

How well did you know this?
1
Not at all
2
3
4
5
Perfectly
12
Q

What is the definition of postural hypotension?

A

A fall of 20mmHg or more in systolic blood pressure, or a fall of 10mmHg or more in diastolic pressure is significant

How well did you know this?
1
Not at all
2
3
4
5
Perfectly
13
Q

How do you perform a lying and standing blood pressure?

A

IMPORTANT

How well did you know this?
1
Not at all
2
3
4
5
Perfectly
14
Q

What is the aetiology of postural hypotension?

A
  • Drugs: vasodilators, diuretics, negative inotropes, antidepressants, opiates
  • Chronic hypertension: due to loss of baroreceptor reflexes
  • Dehydration
  • Sepsis
  • Autonomic nervous dysfunction: e.g. Parkinson’s, Diabetic
  • Adrenal insufficiency
How well did you know this?
1
Not at all
2
3
4
5
Perfectly
15
Q

How is postural hypotension managed?

A
  • Ensure adequate hydration
  • Evaluate polypharmacy
  • Reduce adverse outcomes from falls (e.g. fall alarm, soft flooring)
  • Behavioural changes (e.g. rising from sitting slowly, adequate hydration)
  • Compression stockings
  • Pharmacotherapy: Fludrocortisone, Midodrine (autonomic dysfunction)
How well did you know this?
1
Not at all
2
3
4
5
Perfectly
16
Q

What medications increase the risk of falls?

A

Sedating (Slows reaction times and balance)

  • Benzodiazepines
  • Z drugs
  • Opioids
  • Sedating Antidepressants (Amitriptylline, Mirtazapine)
  • Drugs for psychosis and agitation (Haloperidol, Olanzopine, Risperidone)
  • SSRIs and SNRIs (Venlaxafine/Duloxetine)
  • Dopamine Agonists (PD)
  • Phenytoin (Cerebellar damage)

Drugs acting on CVS (hypotension, bradycardia, tachycardias)

  • Alpha blockers (Tamsulosin, Doxazosin)
  • Thiazides
  • Loops (Furosemide)
  • ACEis (Lisinopril)
  • ARBs (Losartan, Candesartan)
  • B-Blockers (Atenolol)
  • Antianginals (GTN, Isosorbide Mononitrate)
  • CCBs (Nimodopine, Verapamil)
  • AChEi (Donepezil, Galantamine)
  • Amiodarone, Digoxin
How well did you know this?
1
Not at all
2
3
4
5
Perfectly
17
Q

What are some fall prevention strategies used to reduce falls in hospital?

A

Whilst in hospital:

  • Mobility assessment e.g rotunder, walk
  • Bed alarm
  • Assistance out of bed
18
Q

What are some fall prevention strategies used to reduce falls at home?

A
  • Regular medication reviews
  • Regular eye testing
  • Balance training and Falls Prevention Programmes (backward chaining)
19
Q

What are some causes of poor bone health?

A
  • Vitamin D deficiency/Osteomalacia
  • Hyperparathyroidism
  • Paget’s Disease
20
Q

If a patient has raised Calcium or bone pain, what differentials do you need to consider?

A
  • Fracture
  • Metastases to bone
  • Primary malignancy of bone
21
Q

What are the phases of bone loss in women?

A

Phase 1

  • Predominantly in trabecular bone
  • Starting at menopause
  • Menopause related bone loss
  • Reduction in BMD is about 10%

Phase 2

  • After 4-8 years, slower loss of both trabecular and cortical bone, usually just reduced bone formation
  • Age related bone loss, which is the only phase that also happens in men.

Osteoporotic fractures take place in temporal sequence, lower end of radius starting at age 50 years, followed by vertebral fractures at age 60-75 years and hip fractures beginning in the late 70s

22
Q

What investigations should you do for a bone health assessment?

A
  • History and Exam: weight, height
  • Bloods (look for metabolic bone disease): U+Es, Calcium, Phosphate, Alkaline Phosphatase, TFTs, Vitamin D
  • Q-Fracture Score (aged 33-99): Set of fracture risk factors, 10-year probability of hip fracture and major osteoporotic fracture (clinical spine, forearm, hip or shoulder fracture)
  • FRAX Score (aged 40-90): Do a DEXA scan for BMD if score 10% or more. If already had fragility fracture this confirms osteoporosis so no DEXA needed

FRAX is great for assessing risk including or excluding BMD, focusing on hip and major fractures.
QFracture is more detailed, UK-focused, includes more risk factors, and doesn’t require BMD.

23
Q

What are some risk factors for osteoporosis?

A
  • Age
  • Female
  • Smoking
  • Alcohol
  • Steroid use
  • Low BMI
  • Fragility fracture in a parent
24
Q

What is the difference in Z and T scores from a DEXA scan and how do you interpret these scores?

A
  • T-Score: how many standard deviations away the BMD is from an average 30 year old of the same sex and ethnicity
  • Z-Score: how many standard deviations away the BMD is from the average BMD of people your own, sex and ethncity

If a male and <50 or a premenopausal woman then you only get a Z-Score

25
What are some drugs that can cause bone loss?
* Glucocorticoids \>3/12 * Depo * Aromatase Inhibitors ( anastrazole) * Glitazones * PPIs
26
When should you order a DEXA scan?
The following groups of people should have their 10 year fracture risk calculated using a tool such as FRAX or Qfracture: 1. All men \>75 2. All women \>65 3. All men and women \>50 if they have: * Family history of hip fracture * Falls history * Previous fragility fracture * Low BMI * Drink \>4U per day of alcohol * Are/were on steroids * Disease associated with osteoporosis (e.g. Coeliac disease, inflammatory bowel disease, hyperparathyroidism)
27
How often should you repeat a DEXA scan?
28
How is osteoporosis managed?
**_Non-Pharmacological_** * Advice adequate intake of Ca and Vit D * Advice physical activity * Advice stop smoking and cut down alcohol * Falls Prevention Programme * Hip protectors in nursing home patients **_Pharmacological_** * Weekly Bisphosphonates * Adcal D3 * Denosumab * Raloxifene (post-menopausal women) * HRT * Strontium Ranelate
29
What are some examples of bisphosphonates, how do they work and what are the side effects?
**Examples:** Alendronic Acid (PO), Zolendronic Acid (IV/SC) **MOA:** Absorbed onto hydroxyapatite crystals causing apoptosis of osteoclasts so reduced rate of bone turn over **SE:** Ulcers, AF, Jaw Osteonecrosis, Risk of atypical stress fractures
30
What instructions would you give a patient when starting them on bisphosphonates?
* Take **once a week** on same day * **Take first thing in the morning** before any other tablets, food or drink * Drink **full glass of water** with it * **Sit up for 30 minutes** after taking (reduce risk of oesophageal ulcers) * Do not eat or take any other drugs until 30 minutes after * Have regular dental check ups
31
What is a bisphosphonate holiday?
- Think about a 2 year holiday after 5 years of Alendronic Acid and 3 years after Zolendronic Acid * Risk of osteonecrosis of the jaw and external auditory canal and atypical femoral fractures if continuing bisphosphonates * Bisphosphonate stays in the body for a few years so still has an effect
32
What is the mechanism of the following second line drugs for osteoporosis: * Denosumab * Raloxifene * Teriparatide * Strontium ranelate
**Denosumab:** monoclonal antibody which inhibit receptors which, when activated, lead to the maturation of osteoclasts **Raloxifene:** In post menopausal women, SERM, binds to oestrogen receptors **Teriparatide:** PTH that stimulates bone growth **Strontium ranelate:** reduced rate of bone turnover and stimulates bone growth Can also use HRT to be protective against osteoporosis
33
When a patient has a fall, what are the main drugs you should be looking out for in their drug history?
* Sedatives * Opiates * CVS drugs * Anticholinergics * Hypoglycaemics
34
What are some Fall Risk Assessment tools?
* TUG * 30 Second Stand Chair test * 4 stage balance test ALWAYS ASK ABOUT OTHER RECENT TOOLS
35
What Falls Screening is done in UHL and what patients is it done on?
36
Which patients are started on osteoporosis treatment?
* If \>75 with fragility fracture then straight away * If \<75 do DEXA and start if T-Score \<2.5
37
What is polypharmacy?
6 drugs or more! Use STOPP/START tool
38
What is Pitozifen?
Drug for migraine prophylaxis Can cause dizzy and drowsiness so risk of falls
39
What is Pitozifen?
Drug for migraine prophylaxis Can cause dizzy and drowsiness so risk of falls
40
What are some drugs that cause anticholinergic burden?
41
What is Baclofen?
Muscle relaxant when spasms, used in MS and spinal cord injury Can cause balance issues and therefore risk of falls
42
Why do statins cause a higher risk of falls?
Myalgia and Drug interactions