3.2 Alkanes Flashcards

(81 cards)

1
Q

What are Alkanes?

A

Compounds of carbon and hydrogen with only single bonds between them

How well did you know this?
1
Not at all
2
3
4
5
Perfectly
2
Q

Why are shorter chain Hydrocarbons in higher demand?

A

They are more useful as fuels

How well did you know this?
1
Not at all
2
3
4
5
Perfectly
3
Q

What are the two types of Cracking?

A
  • Thermal Cracking
  • Catalytic Cracking
How well did you know this?
1
Not at all
2
3
4
5
Perfectly
4
Q

What are the conditions required for Thermal Cracking?

A
  • requires high temperatures (up to 1000 C)
  • and high pressure (up to 70 atmospheres) and produces alkanes and a lot of alkenes

Remember that cracking is an endothermic reaction.

How well did you know this?
1
Not at all
2
3
4
5
Perfectly
5
Q

What are the conditions required for Catalytic Cracking?

A
  • uses a lower temperature (around 450 C)
  • and slight pressure in the presence of a catalyst such as a zeolite or aluminium oxide to produce mainly aromatic hydrocarbons

Remember that cracking is an endothermic reaction.

How well did you know this?
1
Not at all
2
3
4
5
Perfectly
6
Q

What is the Word Equation for Complete Combustion?

A
How well did you know this?
1
Not at all
2
3
4
5
Perfectly
7
Q

What conditions are necessary for Complete Combustion to occur?

A

Excess (plenty of) oxygen

How well did you know this?
1
Not at all
2
3
4
5
Perfectly
8
Q

What are the products of Incomplete combustion?

A
  • Carbon Monoxide
  • Carbon (Soot)
How well did you know this?
1
Not at all
2
3
4
5
Perfectly
9
Q

How are Oxides of Nitrogen Formed?

A

In a car engine, high temperatures and pressures are reached causing the oxidation of nitrogen to take place:

How well did you know this?
1
Not at all
2
3
4
5
Perfectly
10
Q

What are the Harmful effects of Acid Rain?

A

Acid rain can cause corrosion of buildings/statues, endangers plant and aquatic life (as lakes and rivers become too acidic) as well as directly damaging human health

How well did you know this?
1
Not at all
2
3
4
5
Perfectly
11
Q

What is the purpose of Catalytic Converters?

A

To reduce the amount of pollutants released in car exhaust fumes

How well did you know this?
1
Not at all
2
3
4
5
Perfectly
12
Q

What metal is a catalytic converter made from?

A

Platinum

How well did you know this?
1
Not at all
2
3
4
5
Perfectly
13
Q

The reactions that take place in the catalytic converter include:

  • Oxidation of CO to CO2:
  • Reduction of NO to N2:
  • Oxidation of unburnt hydrocarbons:

A
How well did you know this?
1
Not at all
2
3
4
5
Perfectly
14
Q

How do we reduce sulfur dioxide emissions?

A
  • The main way to reduce sulfur dioxide emissions is to treat the waste gases from coal fired power stations
  • The waste gases are passed into a scrubbing chamber which sprays a wet slurry of calcium oxide and calcium carbonate into the gases
  • This process is also known as sulfur scrubbing or flue gas desulfurisation
How well did you know this?
1
Not at all
2
3
4
5
Perfectly
15
Q

What is a Free Radical?

A

Any species with a free, unpaired electron

How well did you know this?
1
Not at all
2
3
4
5
Perfectly
16
Q

How can Alkanes undergo Free Radical Substitution?

A

Alkanes can undergo free-radical substitution in which a hydrogen atom gets substituted by a halogen (chlorine/bromine)

How well did you know this?
1
Not at all
2
3
4
5
Perfectly
17
Q

Why do Alkanes need UV light for Free Radical Substitution?

A

Alkanes are very unreactive

How well did you know this?
1
Not at all
2
3
4
5
Perfectly
18
Q

What are the Three steps of Free Radical Substitution?

A
  • Initiation
  • Propagation
  • Termination
How well did you know this?
1
Not at all
2
3
4
5
Perfectly
19
Q

Free Radical Substitution

What happens during the Initiation Step?

A
  • In the initiation step the Cl-Cl or Br-Br is broken by energy from the UV light
  • Each atom takes one electron from the covalent bond
  • This produces two radicals in a homolytic fission reaction
How well did you know this?
1
Not at all
2
3
4
5
Perfectly
20
Q

Free Radical Substitution

What happens during the Propagation Step? (P1)

A
  • This refers to the progression (growing) of the substitution reaction in a chain reaction
  • Free radicals are very reactive and will attack the unreactive alkanes
  • A C-H bond breaks homolytically
  • Remember: Homolytic fissions is where each atom gets one electron from the covalent bond
  • An alkyl free radical is produced
How well did you know this?
1
Not at all
2
3
4
5
Perfectly
21
Q

Free Radical Substitution

What happens during the Propagation Step? (P2)

A
  • … This can attack another chlorine / bromine molecule to form a halogenoalkane and regenerate the chlorine / bromine free radical
  • The regenerated chlorine / bromine free radical can then repeat the cycle
How well did you know this?
1
Not at all
2
3
4
5
Perfectly
22
Q

Free Radical Substitution

Why is Free Radical Substitution not suitable for preparing specific haolgenoalkanes?

A

A mixture of substitution products are formed

How well did you know this?
1
Not at all
2
3
4
5
Perfectly
23
Q

Free Radical Substitution

What happens during the Termination Step?

A
  • This is when the chain reaction terminates (stops) due to two free radicals reacting together and forming a single unreactive molecule
  • Two radicals one product

  • Multiple products are possible, dependent on the radicals involved
  • For example, in the single substitution of ethane with chlorine:
  • Exam Tip - *If you are asked to give an equation for the termination step of a free radical reaction / mechanism, you should not give the equation reforming the original halogen as this is often marked as “ignore” on mark schemes *

How well did you know this?
1
Not at all
2
3
4
5
Perfectly
24
Q

What happens when we react halogenoalkanes with aqueous silver nitrate solution?

A

This will result in the formation of a precipitate

The rate of formation of these precipitates can also be used to determine the reactivity of the halogenoalkanes

How well did you know this?
1
Not at all
2
3
4
5
Perfectly
25
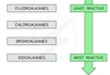
What is the trend in reactivity of halogenoalkanes?
C-F Has the **strongest** bond
26
What are the most **common** halogenoalkanes?
**chlorofluorocarbons** (CFCs) ## Footnote * *These compounds contain carbon atoms with chlorine and fluorine atoms attached to them* * *E.g. **CCl3F** and **CCl2F2***
27
Why are **CFCs** Useful?
CFCs have many uses due to their chemical inertness as they are non-flammable and non-toxic
28
Uses of **CFCs**?
* They are used as refrigerators * Propellants for aerosols * As solvents for dry cleaning
29
What are the effects of **CFCs** on the **Ozone Layer?**
* CFCs absorb a lot of UV radiation in the upper atmosphere * The CFCs are then broken down by the UV light causing the formation of chlorine radicals * These radicals react with ozone and break down the ozone layer | *Chlorine radicals and the ozone layer*
30
Why are hydrofluorocarbons (HFCs) often used as an alternative to CFCs?
As these compounds don’t contain any chlorine atoms, they will not have adverse effects on the ozone layer
31
Why are Halogenoalkanes much more reactive than Alkenes?
Due to the presence of the **electronegative halogens** ## Footnote *The carbon-halogen bond is polar causing the carbon to carry a partial positive and the halogen a partial negative charge*
32
What **Two** reactions do halogenoalkanes undergo?
* Nucleophilic substitution reactions * Elimination reactions
33
What are **Nucleophilic substitution** reactions?
* A halogen is substituted for another atom or group of atoms * The products formed when halogenoalkanes undergo this type of reaction are alcohols, amines and nitriles
34
What are **Elimination** reactions?
* A hydrogen halide is eliminated during the reaction * The key product formed from this type of reaction is an alkene
35
Fractional Distillation **(Key Points)**
* Oil is pre-heated * then passed into column * The fractions condense at different heights * The temperature of column decreases upwards * The separation depends on boiling point * Boiling point depends on size of molecules * The larger the molecule the larger the **van der waals forces** * Similar molecules (size, bp, mass) condense together * Small molecules condense at the top at lower temperatures * and big molecules condense at the bottom at higher temperatures.
36
What is **Vacuum distillation?**
* Heavy residues from the fractionating column are distilled again under a vacuum. * Lowering the pressure over a liquid will lower its boiling point. ## Footnote *Vacuum distillation allows heavier fractions to be further separated without high temperatures which could break them down.*
37
Define **Cracking**
conversion of large hydrocarbons to smaller hydrocarbon molecules by breakage of C-C bonds
38
**Thermal** Cracking Summary:
39
**Catalytic** Cracking Summary:
40
What are the **environmental** effects of Carbon (Soot) ?
Carbon (soot) can cause **global dimming** - reflection of the sun’s light
41
How can **SO2** be removed from the waste gases from furnaces?
* **flue gas desulfurisation** * The gases pass through a scrubber containing basic **calcium oxide** which reacts with the **acidic sulfur** dioxide in a **neutralisation** reaction ## Footnote *The calcium sulfite which is formed can be used to make **calcium sulfate** for plasterboard.*
42
What do Catalytic Converters Involve?
* Converters have a ceramic honeycomb coated with a thin layer of catalyst metals platinum, palladium, rhodium * to give a large surface area
43
What is a **Primary halogenoalkane?**
**One** carbon attached to the carbon atom adjoining the halogen
44
What is a **Secondary halogenoalkane?**
**Two** carbons attached to the carbon atom adjoining the halogen
45
What is a **Tertiary halogenoalkane?**
**Three** carbons attached to the carbon atom adjoining the halogen
46
Why have many of the uses (of halogenoalkanes) been stopped ?
This is due to the **toxicity** of halogenoalkanes and also their **detrimental effect** on the atmosphere.
47
What is the benefit of the **Ozone Layer?**
It filters out much of the sun’s harmful UV radiation.
48
How can we compare the **rate** of hydrolysis reactions?
* *Aqueous* **silver nitrate** is added to a halogenoalkane. * The halide leaving group combines with a silver ion to form a **silver halide precipitate.** * The precipitate only forms when the halide ion has left the halogenoalkane and so the rate of formation of the precipitate can be used to compare the reactivity of the different halogenoalkanes. ## Footnote *The quicker the precipitate is formed, the faster the substitution reaction and the more reactive the halogenoalkane.* *The rate of these substitution reactions depends on the strength of the C-X bond . The weaker the bond, the easier it is to break and the faster the reaction.*
49
**Nucleophilic substitution** with *aqueous hydroxide ions* **(Summary)**
50
What is a **Nucleophile?**
**Electron pair donator** e.g. :OH- , :NH3 , CN-
51
Why is **OH-** A better Nucleophile than Water **(H2O)?** ## Footnote This reaction (Formation of alcohols from hydrogenoalkanes) could also be done with water as the nucleophile, but it is very slow
* The hydroxide ion is a better nucleophile than water as it carries a **full negative charge** * In water, the oxygen atom only carries a **partial charge**
52
How do we name **Nitriles?**
53
Nucleophilic Substitution with **OH- (Diagram)**
54
Nucleophilic Substitution with **NH3 (Diagram)**
55
Nucleophilic Substitution with **CN- (Diagram)**
56
What happens during an **elimination** reaction? | **Halogenoalkanes**
* In an elimination reaction, an organic molecule loses a small molecule * In the case of halogenoalkanes this small molecule is a hydrogen halide (eg. HCl)
57
What is the process of an **elimination** reaction? | **Halogenoalkanes**
* The halogenoalkanes are heated with ethanolic sodium hydroxide causing the **C-X bond to break** * Forming an **X-** ion and leaving an alkene as an organic product | *For example, Hydrogen bromide is eliminated to form ethene*
58
What products can form from elimination reactions depending on the conditions?
* NaOH **(hot, in ethanol)**: an *elimination reaction* occurs to form an **alkene** * NaOH **(warm, aqueous)**: a *nucleophilic substitution* reaction occurs, and an **alcohol** is formed
59
Elimination with **OH-** (Diagram)
| *Hydrogen bromide is eliminated to form ethene*
60
What type of reaction does an **Aqueous** solvent induce?
Substitution
61
What type of reaction does an **Alcoholic** solvent induce?
Elimination
61
How does the structure of the halogenoalkane also have an effect on the degree to which substitution or elimination occurs?
* Primary tends towards substitution * Tertiary tends towards elimination
62
Outline the essential features of the fractional distillation of crude oil that enable the crude oil to be separated into fractions (4)
* Fractions or hydrocarbons or compounds have different boiling points/ separation depends on bp * bp depends on size/ Mr/ chain length * Temp gradient in tower or column / cooler at top of **column** or vice versa * Higher bp / larger or heavier molecules at bottom (of column) or vice versa
63
State what is meant by the term cracking (1)
Large molecules or compounds or long chain hydrocarbons (broken) into smaller molecules or compounds or smaller chain hydrocarbons
64
State two characteristics of homologous series (2)
* Any homologous series can be represented by a general formula * show a gradation/trend/gradual change in physical properties/ a specified property * differ by CH2 * chemically similar or react in the same way * have the same functional group
65
State what is meant by the term **molecular formula** (1)
the molecular formula gives the actual number of atoms of each element
66
Crude oil is separated into fractions by fractional distillation. Outline how different fractions are obtained by this process (3)
* Crude oil is heated to vaporise it / oil vaporised * Vapour passed into fractionating column * Top of tower cooler than bottom | or negative temperature gradient * fractions separated by b.p * **OR** condensed at different temperatures **OR** levels * **OR** low boiling fractions at the top * **OR** at the top small molecules or light components
67
Give the two main types of product obtained by **catalytic** cracking (2)
* Aromatic hydrocarbons * Branched alkanes / hydrocarbons * Cycloalkanes
68
Name a catalyst used in catalytic cracking. State the type of mechanism involved and outline the industrial conditions used in the process (4)
* Catalyst: **Zeolite** * Type of mechanism: Carbocation / **heterolytic** fission * Conditions: High temp **OR** around 450 °C | **Slight** pressure
69
Explain why poly(propene) is unreactive (1)
no **polar** bonds (in chain) / non-polar
70
Suggest why it is beneficial for some polymers to be **biodegradable** (1)
* to prevent build-up of waste (in landfill) **OR** they can be broken down by natural processes
71
Explain, in general terms, how a catalyst works (2)
* Alternative route/mechanism/pathway * With lower **activation energy**
72
Carbon monoxide is produced when incomplete combustion takes place in engines. Nitrogen monoxide is another pollutant produced in car engines. Write an equation to show how these pollutants react together in a catalytic converter (1)
2CO + 2NO → 2CO2 + N2
73
Platinum, palladium and rhodium are metals used inside catalytic converters. A very thin layer of the metals is used on a honeycomb ceramic support. Explain why a thin layer is used in this way (2)
* to reduce amount of metals needed / small amount of metal needed * produce large surface area or to give catalyst a larger surface area: volume ratio or so that high(er) proportion of atoms/metal is on surface
74
Explain why nonane has a higher bioling point than 2,4-dimethylheptane (2)
* Nonane has stronger / greater / more vdw forcess between molecules * As the molecules pack closer together **(more surface contact)**
75
Deduce an expression for the relative molecular mass (Mr) of an alkane in terms of N
14N + 2
76
How is notrogen monoxide formed (2)
* Nitrogen and oxygen from air * React together at high temperates
77
What form of cracking produces alkenes (1)
* Thermal
78
Draw the repeating unit of poly (propene) (1)
79
* Standard enthalpy of **formation** * Difficult to prevent C reacting with O2 to form some CO2
80
Give **one** reason wht ice is less dense than water (1)
* H20 Molecules in ice are held further apart, more spaces / gaps / holes