5 - Menstrual Disorders Flashcards

(49 cards)

1
Q

What is primary amenorrhea?

A

Failure of menstrual periods to start by 15 in a female with normal growth and secondary sexual characteristics

OR

Failure of periods to start by 13 years of age in girls with no secondary sexual characteristics

How well did you know this?
1
Not at all
2
3
4
5
Perfectly
2
Q

What are some differentials for primary amenorrhea?

A
  • Constitutional Delay in puberty
  • Turner syndrome (45 XO)
  • Kallmann syndrome
  • AIS
  • Anorexia
  • Excessive exercise
  • Extreme physical or psychological stress
  • Structural abnormalities e.g imperforate hymen
  • Pregnancy
How well did you know this?
1
Not at all
2
3
4
5
Perfectly
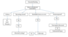
3
Q

How do you split causes of primary amenorrhea into a surgical sieve?

A
  • Hypogonadotrophic hypogonadism
  • Hypergonadotrophic hypogonadism
  • Structural Abnormalities
How well did you know this?
1
Not at all
2
3
4
5
Perfectly
4
Q

what is hypogonadatrophic hypogonadism

A

Hypogonadotropic = Low gonadotropins (↓ LH and ↓ FSH)
Hypogonadism = Underactive gonads (↓ testosterone or ↓ estrogen)

Congenital:

Kallmann syndrome (HH + anosmia)
Genetic mutations (e.g., in GNRHR, FGFR1, KISS1R)
🚨 Acquired:

Pituitary tumors
Head trauma, surgery, or radiation
Functional (e.g., anorexia, stress, excessive exercise)
Chronic systemic illness

Clinical Features:
Delayed puberty
Amenorrhoea (in females)
Infertility
Decreased libido
Small testes or breasts
Possible anosmia (if Kallmann’s)

How well did you know this?
1
Not at all
2
3
4
5
Perfectly
5
Q

what is hypergonadatrophic hypogonadism

A

when the gonads don’t respond to the LH snd FSH hormone
hence the gonads dont respond
due to previous damage
turners

How well did you know this?
1
Not at all
2
3
4
5
Perfectly
6
Q

What is congenital adrenal hyperplasia?

A

Deficiency of the 21-hydroxylase enzyme, autosomal recessive

This causes underproduction of cortisol and aldosterone, and overproduction of androgens from birth

  • Tall for their age
  • Facial hair
  • Absent periods (primary amenorrhoea)
  • Deep voice
  • Early puberty
How well did you know this?
1
Not at all
2
3
4
5
Perfectly
7
Q

What investigations can you do for primary amenorrhea?

A
  • Detailed history: of their general health, development, family history, diet and lifestyle.
  • Examination: height, weight, stage of pubertal development and features of any underlying conditions.

Initial investigations

  • FBC and ferritin for anaemia
  • U&E for CKD
  • Anti-TTG or anti-EMA antibodies for coeliac disease

Hormonal blood tests

  • FSH and LH low in hypogonadotropic hypogonadism and high in hypergonadotropic hypogonadism
  • TFTs
  • Insulin-like growth factor I is used as a screening test for GH deficiency
  • Prolactin is raised in hyperprolactinaemia
  • Testosterone is raised in polycystic ovarian syndrome, androgen insensitivity syndrome and congenital adrenal hyperplasia

Genetic testing

Imaging

  • Xray of the wrist to assess bone age for constitutional delay
  • Pelvic US
  • MRI brain to look at pituitary and olfactory bulbs in possible Kallman syndrome
How well did you know this?
1
Not at all
2
3
4
5
Perfectly
8
Q

How is primary amenorrhea managed?

A

Constitutional delay** **in growth and development: reassurance and observation

Stress or low body weight: reduction in stress, CBT, healthy weight gain.

Hypogonadotrophic hypogonadism (e.g Kallman): treatment with pulsatile GnRH can be used to induce ovulation and menstruation. If no pregnancy wanted just use COCP for sex hormone replacement

Ovarian cause of amenorrhoea: COCP may be used to induce regular menstruation and prevent the symptoms of oestrogen deficiency

How well did you know this?
1
Not at all
2
3
4
5
Perfectly
9
Q

what is the difference between a speculum and a bimanual exam

A

speculum - looks at the vagina and the cervix
bimanual - 2 handed palpitation that feels around the uterus for any abnormalities

How well did you know this?
1
Not at all
2
3
4
5
Perfectly
10
Q

What is secondary amenorrhea?

A

Cessation of menstruation for 3–6 months in women with previously normal and regular menses

or for 6–12 months in women with previous oligomenorrhoea.

How well did you know this?
1
Not at all
2
3
4
5
Perfectly
11
Q

What are some causes of secondary amenorrhea?

A
  • Pregnancy and breastfeeding
  • Menopause
  • Asherman’s Syndrome (blockage to outflow)
  • Polycystic Ovary Syndrome (PCOS)
  • Drug-induced amenorrhoea (e.g. oral contraceptive)
  • Physical stress, excess exercise and weight loss
  • Sheehan syndrome
  • Hyperprolactinaemia
  • Hypothyroidism or hyperthyroidism
How well did you know this?
1
Not at all
2
3
4
5
Perfectly
12
Q

Why do menses stop with stress?

A

Reduces the production of GnRH in response to significant physiological or psychological stress

Hypogonadotropic hypogonadism to prevent pregnancy in situations where the body may not be fit for it, for example:

  • Excessive exercise (e.g. athletes)
  • Low body weight and eating disorders
  • Chronic disease
  • Psychological stress
How well did you know this?
1
Not at all
2
3
4
5
Perfectly
13
Q

How does Hyperprolactinaemia cause secondary amenorrhea?

A

Prolactin has negative feedback on GnRH

Dopamine agonists such as bromocriptine or cabergoline can be used to reduce prolactin production.

How well did you know this?
1
Not at all
2
3
4
5
Perfectly
14
Q

What investigations are done for secondary amenorrhea?

A
  • Detailed history and examination
  • Hormonal blood tests
  • Ultrasound of the pelvis to diagnose PCOS

Hormone Tests

  • b-hCG
  • FSH and LH (if high FSH suggests primary ovarian failure, if high LH then suggests PCOS)
  • Prolactin
  • TFTs
  • Testosterone (PCOS)
How well did you know this?
1
Not at all
2
3
4
5
Perfectly
15
Q

How are people with secondary amenorrhea managed?

A

Treat underlying cause

Replacement hormones to improve symptoms

If continues for a year risk of osteoporosis as low oestrogen so need adequate vitamin D and calcium intake and HRT or COCP

How well did you know this?
1
Not at all
2
3
4
5
Perfectly
16
Q

If a woman has secondary amenorrhea and a raised prolactin, what is the next investigation to do?

A

MRI brain to look for prolactinoma

How well did you know this?
1
Not at all
2
3
4
5
Perfectly
17
Q

What is the definition of menorrhagia?

A

Heavy menstrual bleeding over 80ml

Often reported on symptoms of having to change pad every 1-2 hours, bleeding lasting longer than 7 days, passing large clots

How well did you know this?
1
Not at all
2
3
4
5
Perfectly
18
Q

What are some causes of menorraghia?

A

Split into local and systemic causes

  • Dysfunctional uterine bleeding (no identifiable cause)
  • Extremes of reproductive age
  • Fibroids
  • Endometriosis and adenomyosis
  • PID
  • Contraceptives, particularly the copper coil
  • Anticoagulant medications
  • Bleeding disorders
  • Connective tissue disorders
  • Endometrial hyperplasia or cancer
  • PCOS
  • Hypothyroidism
How well did you know this?
1
Not at all
2
3
4
5
Perfectly
19
Q

What questions do you need to ask in the history with menorraghia?

A
  • Age at menarche
  • Cycle length, days menstruating and variation
  • Intermenstrual bleeding and PCB
  • Contraceptive history
  • Sexual history
  • Possibility of pregnancy
  • Plans for future pregnancies
  • Cervical screening history
  • Migraines with or without aura (for the pill)
  • Past medical history and past drug history
  • Smoking and alcohol history
  • Family history
How well did you know this?
1
Not at all
2
3
4
5
Perfectly
20
Q

What investigations are done for menorraghia?

A
  • Pelvic Exam with Speculum and Bimanual: assess for fibroids, do not do if young
  • FBC: look for iron deficiency anaemia
  • Hysteroscopy or Pelvic US: If suspected submucosal fibroids, polyps or endometrial pathology send for hysteroscopy. If larger fibroids, adenomyosis or decline hysteroscopy send for pelvic transvaginal US
  • Additional Tests: STI screen, coagulation screen, Ferritin, TFTs. Only do these if clinically indicated e.g other signs of these
21
Q

How is menorraghia in women treated with no identified pathology, fibroids less than 3 cm in diameter, or suspected or diagnosed adenomyosis?

A

1st Line: LNG-IUS

Non-Hormonal: Tranexamic acid (no pain) or Mefenamic Acid (pain as well as HMB)

Hormonal: COCP or Cyclical oral progestogens

Make sure to remove copper coils if any present. If above do not work then refer to secondary care

22
Q

If medical management has failed for menorrhagia, what other options are available to treat this?

A

Second-generation endometrial ablation: Novosure

Hysterectomy

Hysteroscopic Removal of any fibroids

23
Q

What is some management for HMB due to fibroids larger than 3cm?

A

Non-hormonal: Tranexamic acid or NSAIDs

Hormonal: LNG-IUS, combined hormonal contraception, cyclical oral progestogens, ulipristal acetate

Uterine artery embolisation - not recommended for patients who plan to have future pregnancies as it may cause a negatuve effect.

Surgical: Myomectomy or hysterectomy

25
What is the serious side effect of ulipristal acetate?
Liver failure
26
What medication should be given before surgical procedures for fibroids if they are distorting the uterine cavity?
GnRH analogues
27
what is the role of GNRH analogues before fibroid removal surgery
the surge in LH and FSH causes a drop in oestrogen,. this causes the fibroids ti shrink. they should not be given long term due to side effects of low oestrogen
28
What are some causes of irregular menstruation?
Indicated anovulation or irregular ovulation * **Early periods or Perimenopause** * **PCOS** * **Physiological stress** * **Drugs:** POP, antidepressants, antipsychotics * **Hormonal imbalances:** thyroid abnormalities, Cushing’s, high prolactin
29
What are some investigations done for irregular menstruation?
* Pelvic examination, including speculum examination +/- cervical smear if overdue * Pregnancy test * Pelvic ultrasound
30
How is irregular menstruation managed?
If investigations rule out pathology, management options include: * **COCP** to regulate bleeding * **Mirena IUS** to reduce overall bleeding * **Norethisterone:** taken on cycle days 5-26 to prevent bleeding * **Progestogens e.g. medroxyprogesterone acetate:** will induce amenorrhoea but cannot be used long term
31
What is oligomenorrhoea and some causes of this?
**Infrequent menstrual periods** (fewer than six to eight periods per year). Regularly going over 35 days for a period * Hormonal contraception * PCOS * Anorexia * Excessive exercise * Antipsychotics and anti-epileptics * Primary ovarian insufficiency * Hyperthyroidism
32
What are some causes of dysmenorrhea?
Painful periods that are debilitating and impacting life. Can be primary or secondary * Primary dysmenorrhoea (no underlying pathology) * Endometriosis or adenomyosis * Fibroids * PID * Copper coil * Cervical or ovarian cancer
33
How is dysmenorrhea investigated?
* **STI screen** * Examination for abdominal tenderness/mass, **bimanual examination** assessing for cervical tenderness * **Pelvic ultrasound** if investigations suggest pathology (e.g. fibroids, endometriosis)
34
How is dysmenorrhea managed?
* Hot water bottle * TENS * NSAIDs (e.g. Ibuprofen, Mefenamic acid * COCP/COCP * Progesterone intrauterine device If does not improve after 3-6 months of this then refer to gynaecology
35
How can you tell the difference between primary and secondary dysmenorrhea?
**_Primary_** * Usually starts 6–12 months after the menarche, once cycles are regular. * The pain starts shortly before the onset of menstruation and may last for up to 72 hours, improving as the menses progresses. * Usually lower abdominal but may radiate to the back and inner thigh. It may be accompanied by non-gynaecological symptoms, such as vomiting, nausea, diarrhoea, fatigue, irritability, dizziness, headache, and lower back pain. * Pelvic exam normal **_Secondary_** Starts after several years of painless periods. * The pain is not consistently related to menstruation alone and may persist after menstruation finishes or may be present throughout the menstrual cycle but is exacerbated by menstruation. * Other gynaecological symptoms (such as dyspareunia) are often present. * Pelvic examination may be abnormal, but the absence of abnormal findings does not exclude secondary dysmenorrhoea.
36
What are some causes of post-coital bleeding?
RED FLAG! Need to consider speculum * Cervical cancer * Ectropion * STIs * Trauma * Atrophic vaginitis * Polyps * Endometrial cancer * Vaginal cancer
37
What examinations and investigations should be done for post-coital bleeding?
* **Abdominal Exam** * **PV Exam:** Speculum and Bimanual. See if any friability of tissues and any cervical motion tenderness * **Pregnancy Test** * **STI screen** * **Smear if overdue** * **Refer for TVUS if postmenopausal** * **Consider colposcopy or hysteroscopy**
38
What are some causes of intermenstrual bleeding?
RED FLAG NEED TO CONSIDER CERVICAL CANCER * Hormonal contraception * Cervical ectropion, polyps or cancer * STIs * Endometrial polyps or cancer * Vaginal pathology, including cancers * Pregnancy * Ovulation can cause spotting in some women * Medications, such as SSRIs and anticoagulants
39
What investigations are done for intermenstrual bleeding?
* **Abdominal Exam** * **PV Exam:** Speculum and Bimanual. See if any friability of tissues and any cervical motion tenderness * **Pregnancy Test** * **STI screen** * **Smear if overdue** * **Refer for TVUS if postmenopausal** * **Consider colposcopy or hysteroscopy**
40
What are some differential diagnoses for vaginal discharge?
* Bacterial vaginosis * Candidiasis (thrush) * Chlamydia * Gonorrhoea * Trichomonas vaginalis * Foreign body * Cervical ectropion * Polyps * Malignancy * Pregnancy * Ovulation (cyclical) * Hormonal contraception
41
What are some causes of post menopausal bleeding?
* **Endometrial cancer** * Vaginal Atrophy * Cyclical HRT or breakthrough continuous HRT * Bleeding disorders
42
How is post-menopausal bleeding investigated?
2 week wait referral to gynaecology * Abdo exam * PV exam (Speculum and Bimanual) * TVUS * Hysteroscopy * Endometrial biopsy
43
How do you take a menstrual history?
* Age of menarche * Date of LMP * Duration * Frequency * Blood loss and clots * Dysmenorrhea * Impact on life
44
How do GnRH analogues help endometriosis?
They are given SC/IM injection and then slowly released and the hypothalamus because desensitised to GnRH Initial worsening of symptoms
45
What is Tibolone?
‘Bleed free HRT’ Can only be given if no periods in 12 months. Mix of oestrogen, progesterone and testosterone Good if endometriosis and fibroids as does not stimulate these conditions
46
What are some differentials for an adnexal mass? A lump in tissue near the uterus, usually in the ovary or fallopian tube.
47
What are some psychological causes of chronic pelvic pain?
* IBS * Depression * Previous sexual, emotional or physical abuse causing PTSD
48
What is the mechanism of action of Mefenamic Acid and Tranexamic Acid?
**Mefenamic:** COX inhibitor stopping prostaglandin synthesis, stops pain **Tranexamic:** Anti-fibrinolytic. For HMB
49
What is the FIRST line for heavy bleeding
IUS - mirena coil