OBJECTIF 2.1
Décrire les symptômes de la cystite
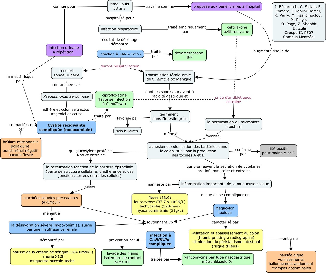
N’EST PAS ASSOCIÉE À UNE PERTURBATION DES SIGNES VITAUX OU ÉLÉVATION DE LA TEMPÉRATURE
OBJECTIF 2.1
Décrire les symptômes de la pyélonéphrite
OBJECTIF 2.2
Connaître les (4) principaux agents étiologiques des cystites
Principaux:
Rares (exemples):
Attention : L’infection urinaire associée au cathéter est une entité à part entière avec des germes différents de l’infection urinaire acquise en communauté.
Les infections urinaires nosocomiales sont souvent causées par des pathogènes multirésistants (Enteroccocus, P. mirabilis, P. aeruginosa) et sont souvent la cause d’infections compliquées.
OBJECTIF 2.3
Connaître l’indications de traiter une bactériurie asymptomatique
avant les interventions en urologie
OBJECTIF 2.4
Expliquer la physiopathologie de la diarrhée à C. difficile, incluant la formation des pseudomembranes

OBJECTIF 2.4
Expliquer la physiopathologie de la diarrhée à C. difficile, incluant la formation des pseudomembranes
comment les toxines A et B causent la perturbation de la fonction de la barrière cellulaire épithéliale
résultant en diarrhées et la formation de pseudomembranes

OBJECTIF 2.4
Expliquer la physiopathologie de la diarrhée à C. difficile, incluant la formation des pseudomembranes
laquelle des toxines A et B est le facteur de virulence le + important
la toxine B
ce qui expliquerait l’occurence des CDI en clinique causées par des souches de C. difficile toxine A-négatives
OBJECTIF 2.4
Expliquer la physiopathologie de la diarrhée à C. difficile, incluant la formation des pseudomembranes
Expliquez morphologiquement l’apparition des pseudomembranes
* SONT CONFINÉES À LA MUQUEUSE DU COLÔN
* chez 10% des patients, le rectum est épargné
OBJECTIF 2.4
Expliquer la physiopathologie de la diarrhée à C. difficile, incluant la formation des pseudomembranes
C’est quoi des pseudomembranes dans la colite pseudomembraneuse?
vues microscopiquement :
OBJECTIF 2.4
Expliquer la physiopathologie de la diarrhée à C. difficile, incluant la formation des pseudomembranes
Pourquoi les souches produisant la toxine CDT sont considérées comme plus virulentes?
possiblement qu’elles augmentent leur adhérence aux cellules épithéliales intestinales par l’induction de protrusions microtubulaires emprisonnant C. difficile
OBJECTIF 2.4
Expliquer la physiopathologie de la diarrhée à C. difficile, incluant la formation des pseudomembranes
Quels sont les 3 événements essentiels au développement de CDI?
OBJECTIF 2.4
Expliquer la physiopathologie de la diarrhée à C. difficile, incluant la formation des pseudomembranes
V ou F : la plupart des gens ne développent pas d’Ac contre les toxines de C. difficile
FAUX : la majorité des gens en développent lorsque soit:
OBJECTIF 2.4
Expliquer la physiopathologie de la diarrhée à C. difficile, incluant la formation des pseudomembranes
Pourquoi les enfants ne développent pas de CDI symptomatique?
car il leur manque des récepteurs muqueux aux toxines de C. difficile (se développent plus tard dans la vie)
OBJECTIF 2.4
Expliquer la physiopathologie de la diarrhée à C. difficile, incluant la formation des pseudomembranes
Que peut-on dire quant à la quantité d’Ac IgG chez les porteurs asymptomatiques vs ceux qui développent une CDI?
en réponse à une infection, elle est + élevée chez les porteurs asymptomatiques que ceux qui développent une CDI
* de plus, chez les personnes qui développent une CDI, de + hauts taux d’antitoxines A sont liés à un risque + faible de récurrence
OBJECTIF 2.5
Connaître les éléments pertinents du questionnaire épidémiologique qui seraient en faveur ou non d’une diarrhée à C. difficile.
facteurs liés au patient
(âge : Les personnes de > 65 ans ont 10 fois plus de chance d’attraper le C. difficile que les plus jeunes.)

V ou F: Les patients colonisés avec C. difficile sont à plus haut risque d’une infection à C. difficile.
FAUX: Les patients colonisés avec C. difficile ne sont pas à plus haut risque d’une infection à C. difficile, mais plutôt à risque moindre (pour ceux n’ayant pas eu un épisode précédent d’infection à C. difficile).
V ou F : l’IDSA (Infectious Diseases Society of America) recommande de tester pour la présence de C. difficile de façon routinière chez les enfants de 1-2 ans souffrant de diarrhées.
FAUX: Le port fécal asymptomatique de C. difficile chez les nouveau-nés en bonne santé est très fréquent, avec une colonisation répétée par plusieurs souches chez les nourrissons (< 1 an). Par contre, la maladie associée chez ces nourrissons est extrêmement rare.
À cause du haut taux de colonisation, on ne recommande pas de tester pour la présence de C. difficile de façon routinière chez les enfants de 1-2 ans souffrant de diarrhées.
OBJECTIF 2.5
Connaître les éléments pertinents du questionnaire épidémiologique qui seraient en faveur ou non d’une diarrhée à C. difficile.
facteurs médicamenteux
(Tous les antibiotiques ont un risque de causer une infection à C. difficile, mais certains agents sont associés à un plus haut risque que d’autres)

Classez les antibiotiques en fonction de leur risque (haut risque, risque moindre, rare) de causer une CDI
Haut risque (en ordre décroissant du risque):
Possible, mais risque moindre :
- Pénicillines combinées aux inhibiteurs de β-lactamase (ticarcilline/clavulanate et pipéracilline/ tazobactam)
Rares :
OBJECTIF 2.5
Connaître les éléments pertinents du questionnaire épidémiologique qui seraient en faveur ou non d’une diarrhée à C. difficile.
facteurs environnementaux
( - L’infection est acquise de façon exogène (d’un environnement ou d’une personne colonisée)

Pourquoi les infections à C. difficile se produisent souvent dans les milieux hospitaliers ou les centres de soins de longue durée (ou peu après leur sortie d’hôpital)?
car l’environnement est contaminé par la présence de spores à C. difficile
Ceux-ci peuvent être transmis par le personnel hospitalier qui n’ont pas une bonne hygiène des mains. Ils peuvent aussi être transmis via les surfaces contaminées, car les spores peuvent résister et survivre pendant des mois.
De plus, l’usage fréquent d’antibiotiques dans ces milieux augmente le risque.
Quel est le taux de colonisation fécale à C. difficile chez les patients adultes hospitalisés pour > 1 semaine?
souvent ≥ 20%
V ou F: Le risque d’avoir une infection à C. difficile augmente proportionnellement à la durée d’hospitalisation.
VRAI
Pourquoi les infections acquises en milieu communautaire en l’absence de facteurs de risques (ex : hospitalisation récente, contact avec des soins ambulatoires) représentent moins de 10% des cas de C. difficile?
Car le taux de colonisation en milieu communautaire est de 1 à 3%