What is asthma?
a chronic inflammatory disease that affects the bronchioles
Why does breathing become difficult in asthma?
when asthma is triggered the tissue of the bronchioles swells and bronchioles fill with mucus. Spasming of bronchiole smooth muscle (bronchospasm) cause further narrowing of the airway. Overall narrowing leads to difficulty exhaling
List some potential triggers to asthma
What are some risk factors or other conditions that increase the likelihood of a person having asthma?
hay fever and other allergies, eczema, and genetic predispositions
What are the main symptoms of asthma?
wheezing, breathlessness, tight chest, coughing, difficulty speaking
what are the types of preventer and controller medications typically prescribed to people with asthma?
Long acting beta-agonists and inhaled corticosteroids
What are the types of reliever medication often used by people suffering asthma?
short-acting beta agonists and anticholinergics
in basic terms how do long acting beta agonists work?
they work by causing bronchodilator to open airways and reduce resistance to air flow. They can also work to reduce inflammation but do nothing to treat the cause of an asthma attack
what are some examples of long-acting beta-agonists that might be seen on road?
salmeterol and formoterol
What are beta-2 adrenergic receptors responsible for and where are they found?
beta-2 receptors are predominately found in the smooth muscle of the airways. When activated by an agonist beta-2 receptors cause bronchcodilation, hence their use in the treatment of asthma and COPD
what are the side effects of non-selective beta-2 agonists?
As beta-1 receptors are found in areas outside of the lungs (heart, ) side effects include responses from these areas e.g. tachycardia, tremors, sweating - essentially expected sympathetic stimulation)
What short-acting beta-agonist is commonly administered on road and why?
Salbutamol is administered within SAAS, as it is a short-acting beta agonist it has a rapid onset and works to bronchodilate
What is an anticholinergic?
muscarinic receptor antagonists, essentially blocking the binding of acetylcholine to muscarinic receptors
Acetylcholine
Muscarinic receptors
G-coupled protein receptors that are found throughout the body, including in the pulmonary system. They are responsible primarily for parasympathetic responses, including bronchoconstriction, and are activated by the molecule acetylcholine.
what is airway remodelling?
The process by which the structure of cells and tissues in the airways is changed as a result of various diseases. In asthma this can mean increased smooth muscle mass, gland enlargement, epithelial alterations, sub epithelial fibrosis, etc.
What is the dosage of salbutamol given to treat asthma (SAAS)?
mild to moderate asthma
- 1200microg via spacer (12 puffs, 4 breaths in between)
Moderate
- 5mg nebulised (every 20min to max 3 doses)
Severe
- 15mg nebulised (repeat once if needed)
Life threatening
- 15mg neb continuous
What is the dosage of ipratroprium bromide given to treat asthma (SAAS)?
Mild to moderate
- 168 micro via spacer (8 puffs with 4 breaths between each)
moderate
- 500microg via neb
What is ipratroprium bromide?
An inhaled anticholinergic that works on muscarinic receptors (M3) as an antagonist to reduce parasympathetic activation in the lungs, such as bronchodilator and mucous production
what drugs can be used to treat asthma according to SAAS drug dosage chart?
salbutamol, ipratroprium bromide, adrenaline, prednisolone
when is it appropriate to administer adrenaline in the treatment of asthma and at what dose?
Adrenaline is typically reserved for severe or life threatening asthma. It is administered intramuscularly at a dose of 10microg/kg to a max of 500microg, repeated every 5 mins as needed
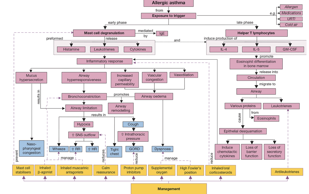
Provide an overview of the pathophysiology that occurs in allergic asthma

How many L of O2 need to be running when nebulising medicaiton?
At least 8L
In the case that a person needs assistance ventilating in asthma, what is it important to allow for?
A lengthened expiratory phase as this will reduce the chances of gas trapping and hyperinflation occuring