Autre Flashcards

(1 cards)

1
Q

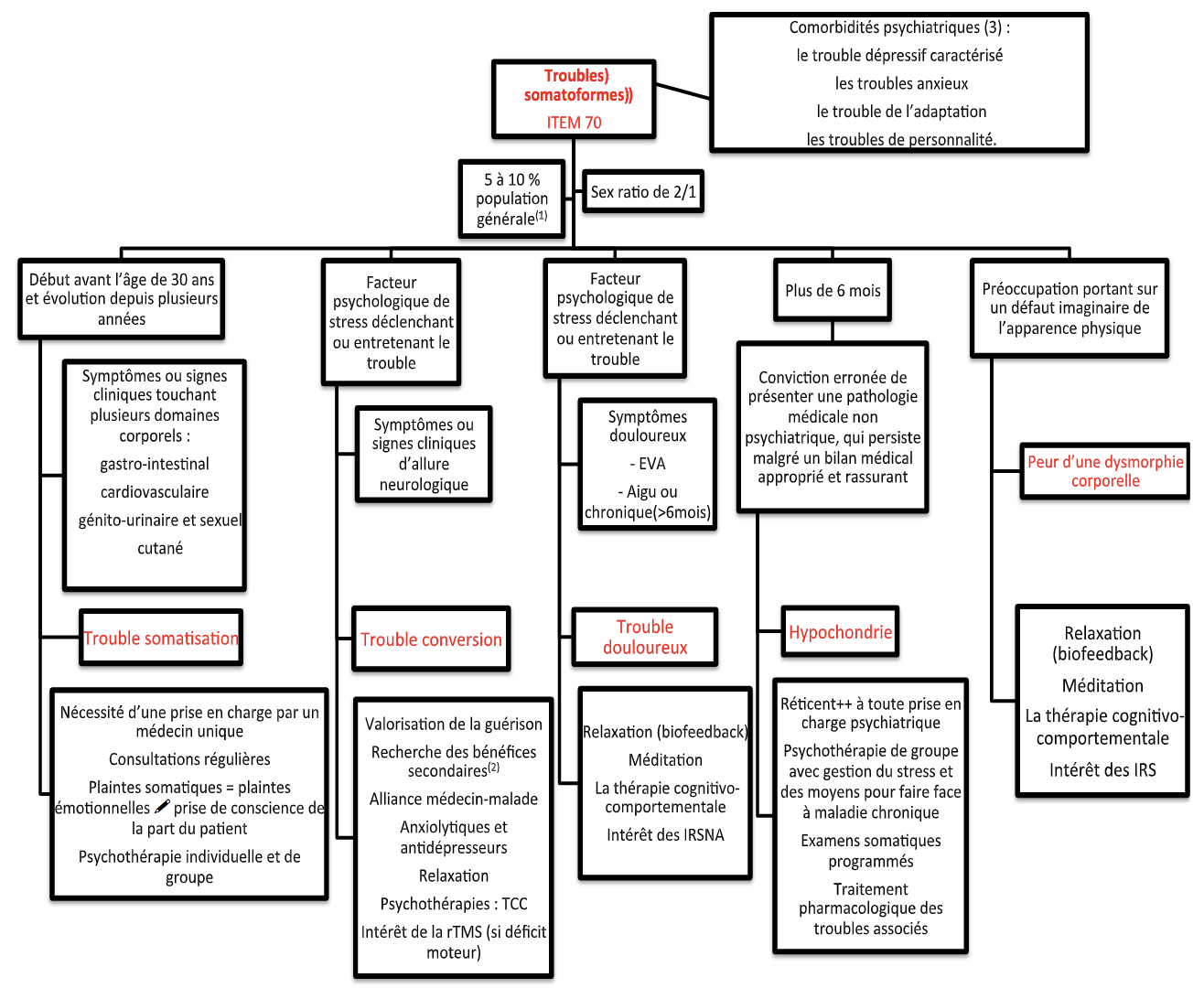
Les troubles somatoformes

A

Le « trouble de conversion » conserve la même dénomination, mais peut également être nommé « trouble à symptomatologie neurologique fonctionnelle »

How well did you know this?
1
Not at all
2
3
4
5
Perfectly