CANMAT dépression tableaux Flashcards

(77 cards)

1
Q

Quels sont les traitements AD avec une efficacité supérieure? (6)

A

Citalopram, Escitalopram, Sertraline
Venlafaxine
Mirtazapine
Agomelatine

How well did you know this?
1
Not at all
2
3
4
5
Perfectly
2
Q

Quelles sont les recommandations pharmaco de 1ère ligne en dépression? (13)

A

Citalopram, Escitalopram, Sertraline, Fluoxetine, Fluvoxamine, Paroxetine
Venlafaxine, Desvenlafaxine, Duloxétine
Bupropion
Mirtazapine
Vortioxétine
Agomelatine

How well did you know this?
1
Not at all
2
3
4
5
Perfectly
3
Q

Quelles sont les recommandations pharmaco de 2e ligne en dépression aigue? (8)

A

Amitriptyline, Clomipramine, autres TCA
Trazodone, Vilazodone
Moclobemide, selegiline transdermique
Levomilnacipram
Quetiapine

How well did you know this?
1
Not at all
2
3
4
5
Perfectly
4
Q

Quels sont les recommandations pharmaco de 3e ligne en dépression aigue? (2)

A

Phenelzine
Tranylcypromine

How well did you know this?
1
Not at all
2
3
4
5
Perfectly
5
Q

Vrai ou faux
La Vilazodone est un antidépresseur recommandé en 1ère ligne dans le CANMAT pour la dépression

A

Faux
C’est en 2e ligne.
C’est un antidépresseur ISRS + effet agoniste 5-HT1A. Études d’efficacité à court terme, mais pas encore à long terme en maintien. C’est pourquoi il n’est pas encore recommandé en 1ère ligne

How well did you know this?
1
Not at all
2
3
4
5
Perfectly
6
Q

Vrai ou faux
La vortioxetine est un antidépresseur de 1ère ligne pour la dépression dans le CANMAT

A

Vrai

How well did you know this?
1
Not at all
2
3
4
5
Perfectly
7
Q

La quetiapine est en quelle ligne de traitement de la dépression aigue?

A

2e ligne

How well did you know this?
1
Not at all
2
3
4
5
Perfectly
8
Q

Le levomilnacipran est en quelle ligne de traitement de la dépression aigue?

A

2e ligne

How well did you know this?
1
Not at all
2
3
4
5
Perfectly
9
Q

La fluvoxamine est en quelle ligne de traitement de la dépression aigue?

A

1e ligne

How well did you know this?
1
Not at all
2
3
4
5
Perfectly
10
Q

La phenelzine est en quelle ligne de traitement de la dépression aigue?

A

3e ligne

How well did you know this?
1
Not at all
2
3
4
5
Perfectly
11
Q

Le tranylcypromine est en quelle ligne de traitement de la dépression aigue?

A

3e ligne

How well did you know this?
1
Not at all
2
3
4
5
Perfectly
12
Q

Quel est le traitement pharmacologique recommandé en dépression avec détresse anxieuse?

A

N’importe quel AD avec efficacité en TAG
Pas de différence d’efficacité entre ISRS, ISRN et bupropion

How well did you know this?
1
Not at all
2
3
4
5
Perfectly
13
Q

Quel est le traitement pharmacologique recommandé en dépression avec catatonie?

A

Benzo

How well did you know this?
1
Not at all
2
3
4
5
Perfectly
14
Q

Quel est le traitement pharmacologique recommandé en dépression avec caractéristiques mélancoliques?

A

Aucun AD avec efficacité supérieure

How well did you know this?
1
Not at all
2
3
4
5
Perfectly
15
Q

Quel est le traitement pharmacologique recommandé en dépression avec caractéristiques atypiques?

A

Aucun AD avec efficacité supérieure
*Les vieilles études ont démontré que IMAO > TCA

How well did you know this?
1
Not at all
2
3
4
5
Perfectly
16
Q

Quel est le traitement pharmacologique recommandé en dépression avec caractéristiques mixtes? (2)

A

Lurasidone
Ziprasidone

How well did you know this?
1
Not at all
2
3
4
5
Perfectly
17
Q

Quel est le traitement pharmacologique recommandé en dépression saisonnière?

A

Luminothérapie en 1ère ligne
Pas d’AD avec efficacité supérieure

How well did you know this?
1
Not at all
2
3
4
5
Perfectly
18
Q

Quel est le traitement pharmacologique recommandé en dépression avec dysfonction cognitive? (5)

A

Vortioxétine
Bupropion
Duloxétine
ISRS
Moclobémide

How well did you know this?
1
Not at all
2
3
4
5
Perfectly
19
Q

Quel est le traitement pharmacologique recommandé en dépression avec altération du sommeil? (4)

A

Agomélatine
Mirtazapine
Quetiapine
Trazodone

How well did you know this?
1
Not at all
2
3
4
5
Perfectly
20
Q

Quel est le traitement pharmacologique recommandé en dépression avec sx somatiques? (3)

A

Douleur : Duloxétine ou autre ISRN
Fatigue : Bupropion ou ISRS
Énergie : Duloxétine

How well did you know this?
1
Not at all
2
3
4
5
Perfectly
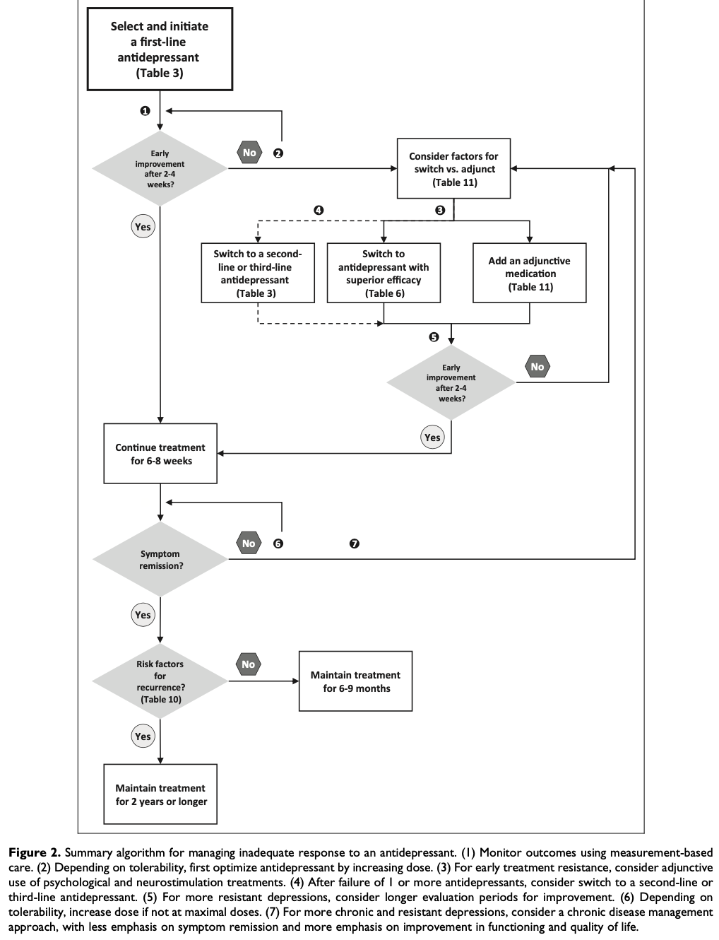
21
Q

Quel est l’algorithme de traitement de la dépression?

A
How well did you know this?
1
Not at all
2
3
4
5
Perfectly
22
Q

Comment déterminer combien de temps traiter une dépression?

A

1 épisode = 6 mois
2 épisodes = 2 ans
3 épisodes = 5 ans
4+ épisodes = à vie
+ si TS sérieuse, hx fam marquée, > 65 ans, résistance au tx

How well did you know this?
1
Not at all
2
3
4
5
Perfectly
23
Q

Quels sont les 3 AP en première ligne utilisés comme potentialisateurs en dépression?

A

Aripiprazole 2-15 mg
Quetiapine 150-300 mg
Risperidone 1-3 mg

How well did you know this?
1
Not at all
2
3
4
5
Perfectly
24
Q

Nommez des agents potentialisateurs en dépression de 2e ligne (7)

A

Brexpiprazole 1-3 mg
Olanzapine 2,5-10 mg
Bupropion 150-300 mg
Mirtazapine 30-60 mg
Lithium 600-1200 mg
Modafinil 100-400 mg
T3 25-50 mcg

How well did you know this?
1
Not at all
2
3
4
5
Perfectly
25
Quand considère-t-on un switch de médicament en traitement pharmaco de la dépression? (5)
Si 1er essai d’AD Mal toléré Pas de réponse (<25%) Si on a du temps pour attendre une réponse Préférence du patient
26
Quand considère-t-on potentialiser un traitement pharmaco de la dépression? (6)
Plus de 2+ essais d’AD Bien toléré Réponse partielle Sx résiduels spécifiques ou E2 pouvant être ciblés Besoin de réponse rapide (+ sévère, + altération fct) Préférence du patient
27
Quelle est la durée recommandée d’un traitement pharmacologique après un premier épisode dépressif?
6-9 mois après la rémission symptomatique complète
28
Quels sont les fdr pour envisager le traitement de la dépression à long terme (>2 ans)? (4)
Épisodes fréquents, récurrents, sévères (suicidalité, psychose, altération fct), chroniques Épisodes difficiles à traiter Sx résiduels Comorbidités psychiatriques ou médicales
29
Quelles sont les indications pour l’exercice en dépression? (2)
Monotx dépression légère/modérée 1e ligne Adjuvant dépression modérée/sévère 2e ligne
30
Quelle est la définition de l’exercice dans le traitement de la dépression?
30-3-0 Durée 30 min Intensité modérée Au moins 3x/sem Au moins 9 semaines
31
Quelles sont les indications pour la luminothérapie en dépression? (2)
Monotx dépression saisonnière hivernale 1e ligne Monotx ou adjuvant dépression légère/modérée non-saisonnière 2e ligne
32
Comment prescrit-t-on la luminothérapie?
10 000 lux 30 min DIE le matin ad 6 semaines Début de réponse après 1-3 semaines
33
Quelles sont les indications pour le yoga en dépression? (1)
Adjuvant dépression légère/modérée 2e ligne
34
Quelles sont les indications pour l’acupuncture en dépression? (1)
Adjuvant dépression légère/modérée 3e ligne
35
Quelles sont les indications pour la déprivation de sommeil en dépression?
Adjuvant dépression modérée/sévère 3e ligne
36
Quelle est l’indication du millepertuis en dépression? (2)
Monotx dépression légère/modérée 1e ligne Adjuvant dépression modérée/sévère 2e ligne
37
Nommez 3 produits naturels recommandés en 1-2e ligne
Millepertuis Omega-3 SAM-e
38
Quel est l’effet du millepertuis sur les CO?
Diminue leur efficacité
39
Vrai ou faux L’exercice est un traitement recommandé en 1ère ligne de la dépression légère-modérée
Vrai
40
Vrai ou faux La luminothérapie est recommandée en 1e ligne en monothérapie en dépression
Partiellement vrai : recommandée en dépression saisonnière Sinon 2e ligne en EDC modéré en monothérapie ou adjuvant
41
Vrai ou faux Le yoga est recommandé en 2e ligne monothérapie pour un EDC léger-modéré
Faux 2e ligne adjuvant
42
Vrai ou faux L’acupuncture est recommandée en 2e ligne adjuvant d’un EDC
Faux 3e ligne adjuvant
43
Vrai ou faux La privation de sommeil est recommandée en EDC modéré-sévère en 2e ligne monothérapie
Faux 3e ligne adjuvant
44
Nommez un produit naturel recommandé en 1ère ligne monothérapie pour un EDC léger-modéré
Millepertuis
45
Vrai ou faux Les acides gras oméga-3 ont le potentiel d’induire une manie
Vrai Aussi peut augmenter un effet anticoagulant et antiplaquettaire
46
Vrai ou faux Le tryptophane et inositol sont recommandés en dépression
Faux Non recommandés
47
La lavande est recommandée en quelle ligne de traitement de la dépression?
EDC léger-modéré 3e ligne adjuvant
48
Quels sont les traitements alternatifs et naturels recommandés en 1ère ou 2e ligne en monothérapie en EDC léger-modéré? (4)
Exercice Luminothérapie Oméga 3 Millepertuis
49
Quels sont les traitements alternatifs et naturels recommandés en 1ère ou 2e ligne en adjuvant en EDC léger-modéré? (6)
Exercice Luminothérapie Yoga Millepertuis Oméga-3 SAM-e
50
Après combien de temps de réponse partielle d’un AD chez un adolescent considère-t-on changer de Rx?
Après 12 semaines (continuer dose 4 sem avant d’augmenter, si réponse partielle après 12 sem changer de Rx)
51
Quelle est la durée de tx pharmaco chez un 1er EDC chez les enfants/ado?
6-12 mois
52
Quelle est la durée de tx pharmaco en cas de 2+ EDC, ou 1 EDC sévère/chronique chez les enfants/ado?
Au moins 2 ans
53
Vrai ou faux On peut envisager les ECT pour un EDC chez les ados
Vrai ECT possible avec extrême prudence chez ≥12 ans avec EDC sévère et résistant
54
Quelle est la 1ère ligne de tx de la dépression chez les ados/enfants? (3)
TCC ou IPT Psychotx basée sur internet (si moins sévère et si en personne pas possible)
55
Quelle est la 2e ligne de tx de la dépression chez les ados/enfants? (4)
Fluoxetine Escitalopram, citalopram Sertraline
56
Quelle est la 3e ligne de tx de la dépression chez les ados/enfants? (2)
Venlafaxine TCA (seulement chez les > 12 ans)
57
Advenant une réponse minimale ou absence de réponse, quelle est la 1ère ligne de tx de la dépression chez les ados/enfants? (1)
Ajouter un ISRS à la psychothérapie
58
Advenant une réponse minimale ou absence de réponse, quelle est la 2e ligne de tx de la dépression chez les ados/enfants? (1)
Switch d’ISRS (si pas de réponse à la fluoxetine)
59
Advenant une réponse minimale ou absence de réponse, quelle est la 3e ligne de tx de la dépression chez les ados/enfants? (2)
Venlafaxine TCA
60
Advenant une résistance au traitement, quelle est la 1ère ligne de tx de la dépression chez les ados/enfants? (1)
ISRS + psychotx
61
Advenant une résistance au traitement, quelle est la 2e ligne de tx de la dépression chez les ados/enfants? (3)
Switch d’ISRS (si pas de réponse à la fluoxetine)
62
Advenant une résistance au traitement, quelle est la 3e ligne de tx de la dépression chez les ados/enfants? (3)
Venlafaxine (>12a) TCA (>12a) Neurostimulation (ECT ou rTMS) (>12a)
63
Quelle est la durée de traitement d’un EDC périnatal?
6-12 mois après rémission complète ou plus selon facteurs de rechute
64
Quel est l’ATC le plus sécuritaire en grossesse?
Nortriptyline
65
Quelle est la 1ère ligne de tx d’un EDC léger-modéré en grossesse? (2)
TCC (individuelle ou groupe) IPT (individuelle ou groupe)
66
Quelle est la 2e ligne de tx d’un EDC léger-modéré en grossesse (ou 1e ligne d'un EDC modéré-sévère)? (3)
Citalopram Escitalopram Sertraline
67
Quelle est la 3e ligne de tx d’un EDC léger-modéré en grossesse (ou 2e ligne d'un EDC modéré-sévère)? (6 catégories)
Non pharmaco : Exercice structuré, acupuncture, luminothérapie Psychothérapie : TCC sur internet, TCC pleine conscience, psychotx de support, de couple, psychodyn Combinaison ISRS + TCC ou IPT AD : fluoxetine, fluvoxamine, duloxetine, venlafaxine, desvenlafaxine, Bupropion, mirtazapine, ATC ECT (sévère, psychotique, résistante au tx) rTMS
68
Quelle est la 1e ligne de tx d’un EDC léger-modéré en allaitement? (2)
TCC IPT
69
Quelle est la 2e ligne de tx d’un EDC léger-modéré en allaitement? (4)
Citalopram Escitalopram Sertraline Combinaison ISRS + TCC ou IPT
70
Quelle est la 3e ligne de tx d’un EDC léger-modéré en allaitement?
Non pharmaco : Exercice structuré, acupuncture, activation comportementale, luminothérapie Psychothérapie : TCC pleine conscience, psychotx support, couple, psychodyn, TCC internet Rx : Fluoxetine, fluvoxamine, paroxetine, ACT (excepté doxépine), bupropion, desvenlafaxine, duloxetine, mirtazapine, venlafaxine, ECT (sévère, psychotique, résistant) rTMS
71
Quelle est la 1ère ligne de tx d’un EDC en périménopause? (2)
Desvenlafaxine TCC
72
Quelle est la 2e ligne de tx d’un EDC en périménopause? (3 niveaux)
Estradiol transdermique Citalopram, escitalopram, duloxetine, venlafaxine XR, mirtazapine, quetiapine XR Sertraline, fluoxetine, paroxetine, nortriptyline, Oméga-3
73
Quelle est la 3e ligne de tx d’un EDC en périménopause? (2)
TCC pleine conscience Psychotx support
74
Quelle est la 1ère ligne de traitement des EDC à début tardif? (11)
Duloxetine, mirtazapine, nortriptyline Citalopram, escitalopram, sertraline, venlafaxine, desvenlafaxine, duloxetine, bupropion, vortioxetine
75
Quelle est la 2e ligne de tx pharmaco (monothérapie) de l’EDC à début tardif? (3)
Switch nortriptyline Switch moclobemide, phenelzine, quetiapine, trazodone, bupropion Ajouter aripiprazole, lithium, methylphenidate
76
Quelle est la 2e ligne de tx pharmaco (adjuvant) de l’EDC à début tardif? (3)
Combinaison avec aripiprazole, lithium, methylphenidate
77
Quelle est la 3e ligne de tx pharmaco de l’EDC à début tardif?
Amitriptyline, imipramine Combiner ISRS/ISRN avec bupropion, ISRS