What is pulmonary circulation?

What is systemic circulation?

What are key features of post natal circulation?
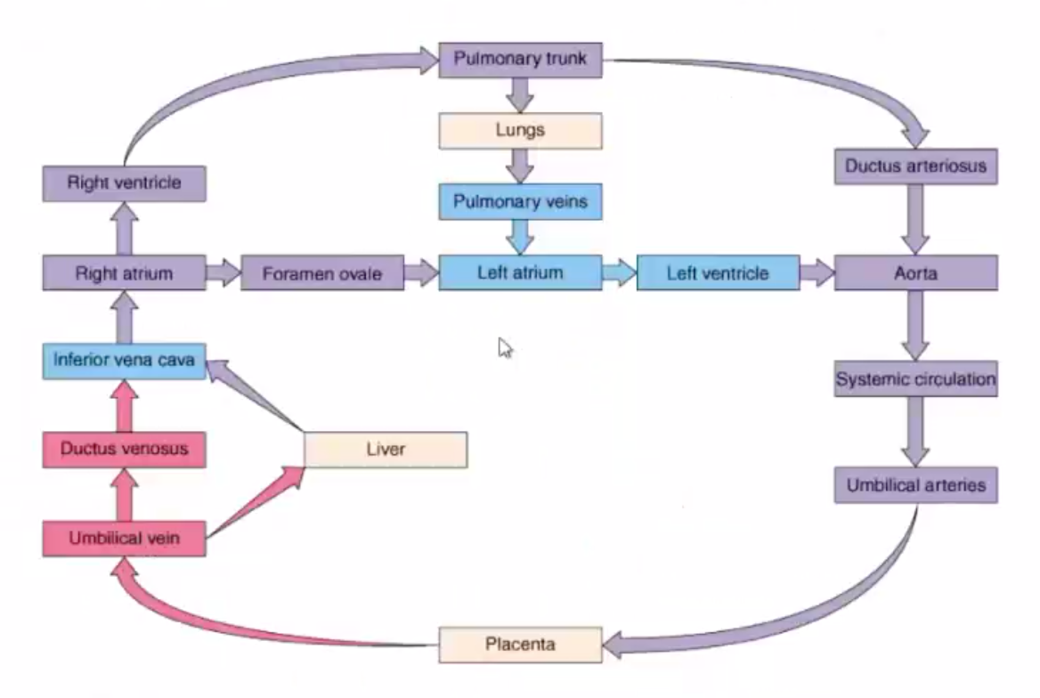
What are key distinguishing features of fetal circulation?


Describe blood flow from the placenta in fetal circulation (bypass)

What key changes happen at birth to cause a shift in circulation?

What results from the closure of the foramen ovale?
What remnant is left of closure of ductus arteriosus?
What remnant is left of ductus venosus?
What remnant is left of umbilical vein?
What remnant is left of umbilical arteries?
How does tubular heart develop ?

How does the truncus arteriosus develop into the aorta and pulmonary trunk?

Describe the development of valves in the truncus arteriosus

What results from the aorticopulmonary septum failing to develop?

What occurs with the failure of the aorticopulmonary septum to spiral?

What occurs with valve stenosis?
Baby G was born at term and seemed healthy the first few days. On the 4th day, the baby turned progressively cyanotic. Oxygen administration did not improve her colour. On chest x-ray, lungs looked dark. A harsh murmur was heard to the left of the upper sternum. What is occuring?


What is treatment for baby G’s condition?

What occurs when ductus arteriosus stays open?

What is treatment for patent ductus arteriosus?

How does the interatrial septum form?

What changes happen after birth to the valve of the foramen ovale?
