Polity > Central Information Commission > Flashcards
Central Information Commission Establishment

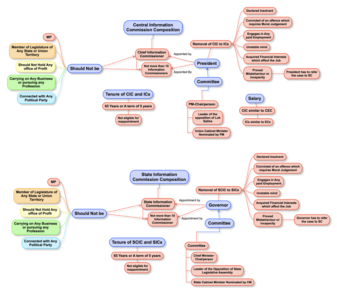
Central Information Commission Composition

Central Information Commission
Powers and Functions

Comparison between Cetral and State Information Commission
