Chapter 4: Protein Structure Flashcards

(18 cards)

1
Q

What is the isoelectric point of an amino acid? What is a zwitterion?

A
  • When the pH of the amino acid carries no net charge it is known as a zwitterion
How well did you know this?
1
Not at all
2
3
4
5
Perfectly
2
Q

How can approximate pI values be calculated?

A

pI = [pK1 + pK2]/2

How well did you know this?
1
Not at all
2
3
4
5
Perfectly
3
Q

What is an enantiomer

A

A mirror reflection of a molecule

How well did you know this?
1
Not at all
2
3
4
5
Perfectly
4
Q

Do all amino acids have chiral centers?

A

19/20 excluding glycine

How well did you know this?
1
Not at all
2
3
4
5
Perfectly
5
Q

How are amino acids joined together or split?

A

Formation of peptide bonds via condensation (hydrolysis for splitting)

How well did you know this?
1
Not at all
2
3
4
5
Perfectly
6
Q

How is energy obtained to react the unfavorable ( ΔG > 0) peptide bond formation/splitting?

A

use of ATP and GTP

How well did you know this?
1
Not at all
2
3
4
5
Perfectly
7
Q

What is used to make the stable peptide bond degrade?

A

Proteases are used to catalyze peptide bond hydrolysis

How well did you know this?
1
Not at all
2
3
4
5
Perfectly
8
Q

What does the Ramachandran plot show?

A

The allowable combinations of psi and phi angles

How well did you know this?
1
Not at all
2
3
4
5
Perfectly
9
Q

Describe the primary protein structure?

Describe the secondary protein structure?

Describe the tertiary protein structure?

Describe the quaternary protein structure

A

Primary:
- an amino acid sequence that can form energetically stable 3D structure

Secondary:
- Polypeptide backbone in repetitive rearrangements
- β strands, α helices, and β turns

Tertiary:
- polypeptide with side chains and atoms

Quaternary:
- More than one polypeptide chain with a multi-subunit protein complex

How well did you know this?
1
Not at all
2
3
4
5
Perfectly
10
Q

Describe the structure of the α-helix

A
  • Secondary structure stabilized by intrastrand H bonds
  • Right handed
  • Function groups point out from the center of the spiral
How well did you know this?
1
Not at all
2
3
4
5
Perfectly
11
Q

Where do H bonds form in amino acids

A

the carbonyl oxygen

How well did you know this?
1
Not at all
2
3
4
5
Perfectly
12
Q

How do hydrophilic and hydrophobic amino acids align along the helix?

A

The hydrophobic face is on one side while the hydrophilic face is on another

How well did you know this?
1
Not at all
2
3
4
5
Perfectly
13
Q

Describe the structure of a β strand

A
  • side chains positioned above and below the polypeptide backbone
  • a large distance from adjacent amino acids
  • unstable
How well did you know this?
1
Not at all
2
3
4
5
Perfectly
14
Q

Describe the structure of a β sheet

A
  • energetically stable
  • parallel and antiparallel to accomidate H bonding
How well did you know this?
1
Not at all
2
3
4
5
Perfectly
15
Q

Describe the structure of β turns and loops

A

Type 1 has carbonyl oxygen pointed inward while Type 2 has carbonyl oxygen pointed outward

How well did you know this?
1
Not at all
2
3
4
5
Perfectly
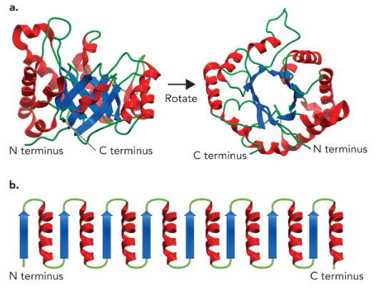
16
Q

What is the TIM barrel and what does it look like

A

alternating alpha helix and beta strands

17
Q

How can tertiary structures be stabilized?

A

Disulfide bonds and metal ions

18
Q

What is a homodimer? What is a heterodimer?

A
  • Quaternary structure that is made of two identical protein subunits
  • Quaternary structure that is made of two distinct protein subunits