Chapter 6 - Spasticity Flashcards

(46 cards)

1
Q

Define Spasticity. 5 Marks πŸ”‘πŸ”‘ EXAM

A
  1. A motor disorder
  2. Characterized by velocity-dependent increase in the tonic stretch reflexes (muscle tone)
  3. Exaggerated phasic stretch reflexes (tendon jerks, clonus)
  4. Resulting from hyperexcitability of the stretch reflex
  5. It is a component of the UMN syndrome.

Lance in 1980

How well did you know this?
1
Not at all
2
3
4
5
Perfectly
2
Q

Define rigidity, list the types.πŸ”‘πŸ”‘ EXAM

A

Rigidity

Resistance to passive movement that is not velocity dependent

Types

  1. Lead pipe
  2. Waxy
  3. Pastic
  4. Cog-wheel
How well did you know this?
1
Not at all
2
3
4
5
Perfectly
3
Q

Co-contraction. Why patient develop co-contractions in stroke? πŸ”‘

A

For i.e. Knee Extension

Voluntary muscles are excited (quadriceps) while antagonist (hamstrings) are inhibited.

But after stroke, during voluntary agonist effort, abnormal antagonist contraction occurs.

Motor units are not appropriately recruited during recovery, yielding the simultaneous co- contraction of agonist and antagonist muscles.

Stroke Rehabilitation Clinician Handbook 2020 Model 4 pg49

How well did you know this?
1
Not at all
2
3
4
5
Perfectly
4
Q

List 5 Major causes of spasticity

A

Just asking about UMN syndromes:

  1. Stroke
  2. Cerebral palsy (CP)
  3. Anoxic brain injury (Acquired brain injury)
  4. Traumatic brain injury (TBI)
  5. Spinal cord injury (SCI)
  6. Multiple sclerosis (MS).
How well did you know this?
1
Not at all
2
3
4
5
Perfectly
5
Q

List 6 Triggers of spasticity. πŸ”‘πŸ”‘

Scenario: SCI/Stroke patient c/o exaggerated spasticity in legs after he came from home

A
  1. Drug withdrawal (baclofen or ITB failure)
  2. Poor positioning (Improper wheelchair or seating)
  3. Skin: Pressure ulcer, Ingrown toenail, Tight clothing
  4. Bowel & Bladder Dysfunction: UTI, Constipation
  5. Female: Pregnancy, Postpartum, Period
  6. Emotion: Anxiety & mental stress
  7. Medical Illness: Worsening underlying condition (stroke, ms ..etc)
  8. MSK: Fracture or Heterotopic Ossification
  9. SCI: Syringomyelia
  10. Others: Deep vein thrombosis, Generalized infection

https://www.ncbi.nlm.nih.gov/pmc/articles/PMC6788672/pdf/0650697.pdf

How well did you know this?
1
Not at all
2
3
4
5
Perfectly
6
Q

List 4 Benefits of Spasticity πŸ”‘πŸ”‘

A
  1. Assist in ambulation, standing, or transfers (hypertonic lower limbs)
  2. Maintaining muscle bulk due to muscular contraction
  3. Preventing deep vein thrombosis (DVT) by providing improved venous flow secondary to muscle contractions
  4. Preventing osteoporosis
  5. Decrease of pressure ulcer formation over bony prominences
  6. Diagnostic tool as spasticity can be a sign of exposure to a noxious stimuli

Cuccurollo 4th Edition Chapter 12 Spasticity pg856

How well did you know this?
1
Not at all
2
3
4
5
Perfectly
7
Q

List 6 Complications of Spasticity πŸ”‘πŸ”‘

A
  1. Interferes with function
  2. Can cause extreme discomfort/pain
  3. Interferes with hygiene and nursing care
  4. Contractures and disfiguremen
  5. Increased risk for development of decubitus ulcers
  6. May cause bone fractures; once present, malunion may occur due to forces
  7. Joint subluxation/dislocation
  8. Increased risk of heterotopic ossification (HO)
  9. Acquired peripheral/entrapment neuropathy

Cuccurollo 4th Edition Chapter 12 Spasticity

How well did you know this?
1
Not at all
2
3
4
5
Perfectly
8
Q

60-year-old male patient with h/o CVA (left hemiparesis) 3 weeks ago

Clinically, the left lower limb tone is increased with increase in ankle and knee tendon reflex (+3) with flexor synergy.

What is the Brunnstrom stage of the left lower limb? πŸ”‘πŸ”‘

A

Stage 2

Spasticity appears, and weak basic flexor and extensor synergies are present.

PM&R, Board Review, Chapter- Stroke, page 26

How well did you know this?
1
Not at all
2
3
4
5
Perfectly
9
Q

Modified Ashworth Scale πŸ”‘πŸ”‘

A
How well did you know this?
1
Not at all
2
3
4
5
Perfectly
10
Q

Brunnstrom stages of motor recovery πŸ”‘πŸ”‘ EXAM

A

1- Flaccidity (immediately after the onset)

No β€œvoluntary” movements on the affected side can be initiated.

2- Spasticity appears

Basic synergy patterns appear

Minimal voluntary movements may be present.

3- Spasticity is prominent

Voluntary control with synergies.

4- Decrease in spasticity

Voluntary control outside the flexor and extensor synergies.

5- Further decrease in spasticity

Selective muscle activation independently from synergies.

6- Disappearance or minimal spasticity

Isolated movements are performed in a smooth, phasic, well-coordinated manner.

Braddom 5th ed Chapter 23 Spasticity

Cuccurollo 4th Edition Chapter 1 Stroke pg28

DeLisa 5th Edition Chapter 23 Stroke Rehabilitation pg565 Table 23.9

How well did you know this?
1
Not at all
2
3
4
5
Perfectly
11
Q

Three features found in spastic hemiplegic limb πŸ”‘ Dr. Salem

A

πŸ’‘ From it’s name spastic-hemiplegia

1- Muscle overactivity (Hypertonia)

2- Contracture

Shortening of soft tissue and limiting joint ROM. Starts after 6hr immobilization, 2 days later fiber type 2 starts rearrangement.

3- Paresis

Reduced motor recruitment

How well did you know this?
1
Not at all
2
3
4
5
Perfectly
12
Q

List 3 types of muscle overactivity seen in spastic hemiparesis πŸ”‘ Dr. Salem

A
  1. Spasticity
  2. Spastic dystonia
  3. Spastic co-contraction
How well did you know this?
1
Not at all
2
3
4
5
Perfectly
13
Q

What are the benefits or goals for treatment of spasticity? πŸ”‘πŸ”‘ Dr. Salem

A

TECHNICAL

  1. Reduce tone and spasm
  2. Improve alignment (Cosmoses)
  3. Increase ROM to improve seating

FUNCTIONAL

  1. Improve ADLs (Dressing, Transfer)
  2. Improve hygiene and nursing care
  3. Reduce pain
  4. Improve gait and reduce falls

PREVENTIVE

  1. Prevent contracture
  2. Prevent skin ulcer

Ref: txtbook, rehab of people with TBI.

How well did you know this?
1
Not at all
2
3
4
5
Perfectly
14
Q

Non-Pharmacological Interventions for Spasticity in SCI πŸ”‘

A

πŸ’‘ Active exercise interventions such as hydrotherapy, FES-assisted cycling and walking and robot-assisted exercise may produce short-term reductions in spasticity.

  1. Passive Movement or Stretching (i.e. Prolonged Standing)
  2. Electrical passive pedaling systems
  3. Robot-Assisted Movement [Level 1b]
  4. Functional Electrical Stimulation [Level 4] β†’ short term only
  5. Tilt Table Standing [Level 4]
  6. Body Weight Support Treadmill Training [Level 4]
  7. Segway device for dynamic standing [Level 4]
  8. Hydrotherapy [Level 4] β†’ not more effective than conventional rehabilitation alone
  9. Taping [Level 1b] β†’ short-term effects of decreasing spasticity
  10. TENS [Level1a] β†’ may last for up to 24 hours
  11. Massage [Level 4] β†’ effect lasting no longer than a few minutes, good for warmup
  12. Cryotherapy [Level 4] β†’ reduce muscle spasticity for up to 1 hour
  13. Extracorporal Shock Wave Therapy [Level 4] β†’ need 3+ sessions
  14. Repetitive Transcranial Magnetic Stimulation [Level 1a] β†’ short-term effect

https://scireproject.com/wp-content/uploads/spasticity-following-a-SCI-version-6.0.compressed.pdf

To simplify physiotherapy plan of thoughts

  1. PT: Stretch, Tilting Table, Massage
  2. Modalities: Hydrotherapy, FES, Heat & Cold, Taping, TENS
  3. Orthosis: Orthosis & Serial Casting
  4. Equipments/Devices: Cycling, Robotic, Treadmill, rTMS
How well did you know this?
1
Not at all
2
3
4
5
Perfectly
15
Q

List 2 modalities shows to be beneficial in spasticity management in stroke patient. πŸ”‘πŸ”‘

A
  1. Transcutaneous electrical stimulation
  2. Cold/hot therapy

Stroke Rehabilitation Clinician Handbook 2020 Model 3 pg52

How well did you know this?
1
Not at all
2
3
4
5
Perfectly
16
Q

What are absolute contra-indications to serial casting? πŸ”‘πŸ”‘ Dr. Maitha

A

CONTRAINDICATIONS FOR SERIAL CASTING

  1. Cognitive issues – aphasia, unable to report pain
  2. Any skin issues (infection, open wounds)
  3. Insensate skin (hemiparesis)
  4. Heterotopic ossification
  5. Osteoporosis
  6. Unable to follow up with patient 2 weeks
  7. Fractures
  8. Patient refusal or does not consent

METHOD

  • Botox (botulinum toxin)
  • Cast after 7 days
  • Follow up every 2 weeks, re-cast
  • Passive stretching, then cast at end range

Dr. Maitha Spasticity Clinic

How well did you know this?
1
Not at all
2
3
4
5
Perfectly
17
Q

List 2 Indications and 2 contraindications for casting in spasticity management.πŸ”‘πŸ”‘

A

Indications

  1. Decreased range of motion
  2. Position of the extremity impairs activities of daily living
  3. Prevention of contractures
  4. Normalization of muscle tone & spasticity reduction

Contraindication

  1. Heterotopic ossification (HO)
  2. Impaired sensory perception
  3. Cognitive dysfunction (risk of compartment syndrome)

ERABI Module 6 pg25

How well did you know this?
1
Not at all
2
3
4
5
Perfectly
18
Q

List 8 approaches in treatment of spasticity πŸ”‘πŸ”‘ (OSCE, Teaching, Lecture by Dr. Maitha)

Mention 4 drugs (different classes) treating spasticity and what is the maximum dose per day.πŸ”‘πŸ”‘ EXAM

A

EDUCATION

  1. Noxious stimuli avoidance: infection, pain, DVT, HO, pressure ulcers, urinary retention or stones, ingrown toenails.
  2. Proper positioning, daily skin inspection, adequate bladder/bowel programs

NON-PHARMACOLOGICAL

  1. Physiotherapy: Range-of-motion exercises, and/or stretching
  2. Occupational therapy: Proper positioning
  3. Modalities: Cold (ice packing) and heat modalities for short term 60-min relief
  4. Orthosis: Tone reducing orthosis, Serial Casting

SYSTEMIC - ORAL MEDICATIONS

1- Baclofen

GABA-B agonist, starting 5mg three times daily up to 80-100mg/day

S/E fatigue and drowsiness

2- Tizanidine (Sirdalud)

Ξ±2-adrenergic agonist

12-14 mg up to 36mg

S/E hypotension, contraindicated in peripheral vascular disease

3- Clonidine (Catapres)

Ξ±2-adrenergic agonist, 0.02 mg/day

Increased to an optimal level (0.05-0.25 mg/day).

S/E hypotension, contraindicated in peripheral vascular disease

4- Dantrolene (Dantrium)

Peripheral inhibition of Ca+ release

100-200 mg up to 300mg

Liver toxicity, muscle weakness

5- Benzodiazepines

GABA-A agonist

10 mg PO q6-8hr PRN

S/E Sedating and impaired memory & recovery

FOCAL - INJECTABLE MEDICATIONS

1- Intrahtecal Baclofen (ITB) Pump

100mcg/daily up to 1000mcg/daily max dose

Used in paraplegic SCI

2- Botulinum toxin type-A (BTX-A): BOTOX & Dysport

Seven main types of botulinum toxin are named types A to G

A, B, C1, C2, D, E , F and G, each has its own dose and effect

SURGICAL

  1. Tendon release
  2. Tendon lengthening
  3. Tendon transfer

Stroke Rehabilitation Clinician Handbook 2020 Model 3 pg52

https://scireproject.com/wp-content/uploads/spasticity-following-a-SCI-version-6.0.compressed.pdf

How well did you know this?
1
Not at all
2
3
4
5
Perfectly
19
Q

Baclofen MOA, Dose & Side effects πŸ”‘πŸ”‘

A

Baclofen

GABA-B receptors agonist

Dose

Max of 80mg in three devided doses (i.e. 25-25-25mg)

Side effects

  1. Fatigue
  2. Somnolence (Sleepiness)
  3. Sedation
  4. Weakness
  5. Hallucinations
  6. Confusion
  7. Lowering of the seizure threshold
  8. Constipation
20
Q

List 8 Signs of baclofen overdose πŸ”‘πŸ”‘ EXAM

A

SIGNS/SYMPTOMS OF BACLOFEN OVERDOSE

  1. Hypotonia/severe weakness
  2. Drowsiness/somnolence
  3. Lightheadedness
  4. Nausea/vomiting
  5. Bradycardia
  6. Hypotension
  7. Seizures
  8. Respiratory depression
  9. Loss of consciousness progressing to coma

πŸ’‘ The anticholinesterase physostigmine (2 mg intravenous [IV]) may be given to reverse the respiratory depression caused by baclofen overdose.

Cuccurollo 4th Edition Chapter 12 Spasticity pg864

21
Q

List 6 Signs of baclofen underdose - withdrawal πŸ”‘πŸ”‘ (OSCE & EXAM)

List 4 consequences of abruptly stopping baclofen.

A

SIGNS/SYMPTOMS OF BACLOFEN WITHDRAWAL

  1. Rebound spasticity and muscle rigidity
  2. Rhabdomyolysis & multiple organ failure
  3. Fever & Malignant Hyperthermia
  4. Hallucinations
  5. Seizures
  6. Nausea
  7. Dizziness
  8. Pruritis/itching
  9. Insomnia
  10. Altered mental status

Cuccurollo 4th Edition Chapter 12 Spasticity pg865

22
Q

Explain ITB Pump. List 4 Contraindication. πŸ”‘πŸ”‘ (OSCE Dr. Maitha)

A

Mechanism of work

Device is made up from pump and reservoir, which are implanted subcutaneously in the abdominal wall, and a catheter, which is surgically placed into the intrathecal space delivering baclofen into CSF fluid. There have been reports of effective catheter placement as high as C4. Works as infusion system with a programmable battery-powered pump.

Filling & Battery

ITB pumps are refilled via transcutaneous injection every 2-3 month.

Pump will emit an audible tone prior to the reservoir running out of medication.

Currently, battery life 7 years.

ITB Pump Trail

The recommended intrathecal bolus dose of baclofen during a screening trial is 50 ΞΌg.

If ineffective, the option is to try higher doses sequentially: 75 and 100 ΞΌg.

Some patients may experience exaggeration of the underlying weakness immediately after a screening trial, thus if spasticity was functional for them, ITB is better discontinued.

Starting daily dose

Optimal dose can be determined only by titrating the dose upward until a side effect occurs (e.g., excessive weakness, bladder retention, constipation), and then decreased to a level that does not cause the adverse event.

Benefit

The ratio of baclofen concentration at the level of the spinal cord for intrathecally administered baclofen compared to orally administered baclofen is approximately 100:1.

Precaution

  1. MRI
  2. Traveling

Contraindication

  1. Patient has functional use of his or her spasticity.
  2. No significant reduction of tone, frequency, or severity of spasms with the trial dose
  3. Noncompliance with dose titration and pump management
  4. Noncompliance with regular visits with the clinician.
  5. Poor cognitive function.
  6. Contractures more than spasticity.
  7. UE more than LE involvement.
  8. Early demise with multi medical condition β†’ poor functional outcome
23
Q

You’ve seen a SCI patient complaining of increased spasticity
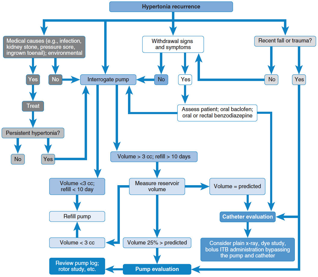
List 6 possible causes. πŸ”‘πŸ”‘ (OSCE)
List 6 causes of ITB pump failure & how to manage it πŸ”‘πŸ”‘ (OSCE)

A

RULE OUT TRIGGERS OF SPASTICITY

  1. Past History: Drug withdrawal (baclofen or ITB failure)
  2. Medical Illness: Worsening underlying condition (stroke, ms ..etc)
  3. Vitals: Generalized infection (i.e. Chest infection)
  4. CNS: Syringomyelia, Tethered Cord
  5. GIU: Bowel & Bladder Dysfunction, UTI, Constipation, Pregnancy, Postpartum, Period
  6. Skin: Pressure ulcer, Ingrown toenail, Tight clothing
  7. MSK: Fracture, Heterotopic Ossification, Poor positioning (Improper wheelchair or seating)
  8. Legs: Deep vein thrombosis

CAUSES OF ITB FAILURE

  1. DRUG: Errors in baclofen dosage
  2. DEVICE: Pump failure, Battery failure
  3. TUBE: dislodging, migration of the tip, kinking, disconnection from the pump apparatus, blockage
  4. Infection

MANAGEMENT

  1. Xray for ITB device assessment
  2. Baclofen level in blood
  3. Give ITB baclofen injection or oral

Cuccurollo 4th Edition Chapter 12 Spasticity pg865

Braddom 5th Edition Chapter 23 Spasticity

https://www.ncbi.nlm.nih.gov/pmc/articles/PMC6788672/pdf/0650697.pdf

24
Q

List 2 advantages and 2 risks of intrathecal baclofen.

A

ADVANTAGES:

  1. Avoids high doses of baclofen from reaching brain (less side effects), ratio 100:1.
  2. Baclofen dose can be adjusted to effect individually.
  3. Can be turned off when not needed.
  4. Improved spasticity control over oral medications.

DISADVANTAGES:

  1. Tube dysfunction (dislodging, migration of the tip, kinking, disconnection from the pump apparatus, blockage)
  2. Pump failure
  3. Infection
  4. Errors in baclofen dosage
  5. Battery failure
  6. Skin breakdown over pump implantation site
  7. Spinal headache due to CSF leakage around the catheter

D Hill Classification of ITB complications:

  1. PUMP failure (battery failure, catheter breakage, blockage, retraction).
  2. DRUG failure (overdose or withdrawal, tolerance).
  3. SURGICAL complications (pneumonia, bleeding, infection, CSF leak, etc).

Ref: Canadian Journal of Neurological Sciences 1995; 22:208-217.

25
How many types of botulinum toxin do we have? which one we use? πŸ”‘πŸ”‘ Dr. Maitha
* Seven serologically distinct types of botulinum toxin exist: A, B, C, D, E, F, and G * Botulinum toxin type A (BOTOX) is commonly used in Kuwait * The different types of botulinum toxin have different molecular sizes, degrees of activation, and mechanisms of action. Dr. Maitha, common question in OSCE stations
26
What is the mechanism of botulinum toxin? how much? onset and duration? πŸ”‘πŸ”‘ Dr. Maitha
πŸ’‘ β€œ3 days for initial effect, 3 weeks for peak effect, and 3 months duration.” **MECHANISM OF ACTION** Blocking the presynaptic release (but not the production) of acetylcholine (ACh) primarily at the terminal portion of a motor nerve at NMJ. **DOSING** * Initial safe dose for first treatment is likely 400 units total or 6 units per kg for an adult. * Vial has 100 iU mixed with 2 ml normal saline, each 0.5ml has 25 iU * Small muscle 25-50 iU * Large muscle 75-100 iU
27
Advantages of botox injecting muscle rather than phenol nerve block. πŸ”‘πŸ”‘
**Less side effects & easier access** 1. Reversible effects (not permanent). 2. Less technically demanding on clinicians, no need to localize motor endplate. 3. Decreased injection site pain and discomfort 4. Does not cause dysesthesia (neuralgia or sensory loss)
28
List 4 side effects of Botox injection πŸ”‘πŸ”‘ EXAM
1. Pain/soreness 2. Nerve trauma 3. Hematoma/bruising/local erythema or swelling 4. Flu-like syndrome with headache, nausea, fatigue, general malaise 5. Dysphagia may occur from cervical injection (short-lived) 6. Unwanted weakness in injected or adjacent muscles (localized)
29
What potential drug-drug interactions can occur with botulinum toxin? 4 marks πŸ”‘πŸ”‘
1. aminoglycoside antibiotics. 2. neuromuscular blocking agents (sucinylcholine, tubocurarine). 3. anticholinesterases. 4. spectinomycin. 5. magnesium sulfate. 6. clindamycin 7. polymyxins. 8. quinidine. Ref: allergan, botox monograph. [http://www.allergan.ca/assets/pdf/ca\_botox\_cosm\_pm.pdf](http://www.allergan.ca/assets/pdf/ca_botox_cosm_pm.pdf)
30
List 4 methods for botox injection, which is the best? πŸ”‘πŸ”‘ Dr. Salem
1. Anatomical land marks (worst) 2. Electrical stimulation (best) 3. Ultrasound (best) 4. EMG assisted guidance
31
List 4 nerves in lower limb for regional block and mention its benefit. πŸ”‘
**Obturator nerve blocks** – Reduce adductor tone – Diminish scissor gait (CP diaplegia) – Promote passive abduction as a means of protecting hip joint integrity **Sciatic branch blocks to the medial hamstrings (semimembranosus and semitendinosus)** – Lessen crouch gait and internal rotation deformities (CP diaplegia) **Femoral nerve blocks** – Diminish spastic recurvatum (quadriceps spasticity) **Tibial blocks** – Diminish plantar flexion tone and allow better tolerance of AFOs
32
Provide six historical or physical reasons why you wouldn't give Botox πŸ”‘πŸ”‘ List 8 Reasons not to injection botox πŸ”‘πŸ”‘ EXAM List 6 Reasons why you wouldn't give Botox in this situation.πŸ”‘πŸ”‘
1. Known sensitivity to botulinum 2. Previous botox injection with negligable outcome 3. Previous botox injection in the last 3 months. 4. Concurrent treatment with aminoglycoside or spectinomycin antibiotics 5. Neuromuscular disease. 6. Patient refusal 7. Pregnancy and lactation safety unknown 8. Infection at proposed injection site (cellulitis) 9. Joint contracture 10. No functional goals or other gains (e.g. would not decrease pain, help with hygiene or caregiver needs). 11. Functional use of spasticity thus weaken muscles and may decrease function. 12. Borderline breathing or swallowing dysfunction 13. Motor neuron disease (ALS)
33
List 4 conditions for which botulinum toxin could be used other than spasticity. πŸ”‘πŸ”‘ MOCK
1. Chronic migraine 2. Blepharospasm 3. Strabismus 4. Sialorrhea 5. Torticollis (Cervical Dystonia) 6. Focal Dystonia 7. Detrusor overactivity 8. Neuropathic Pain [https://www.researchgate.net/figure/Non-dermatological-uses-of-Botulinum-toxin\_tbl1\_272382921](https://www.researchgate.net/figure/Non-dermatological-uses-of-Botulinum-toxin_tbl1_272382921)
34
What if patient developed AB against botox injection?
Shift from serotype A to serotype B like NeuroBloc.
35
List 6 Reasons for poor outcome of Botox. πŸ”‘πŸ”‘ EXAM
1. Inactive medication (expired) 2. Incorrect dose (low) 3. Incorrect preparation (heat or cold exposure) 4. Incorrect diagnosis (contracture) 5. Incorrect muscle selection 6. Incorrect injection technique 7. Disease progression 8. Antibody formation Braddom 5th Edition Chapter 23 Spasticity Table 23-6
36
List 6 Surgical treatment for spasticity πŸ”‘πŸ”‘ EXAM
**Neurosurgical** 1- Selective posterior rhizotomy (3–8 years old) Like inducing SCI with LMN picture: Transient Hypotonia, Weakness, Hip dislocation, Hyposthesia, Bladder dysfunction 2- ITB Pump (adult) 3- Neurotomy **Orthopedic** 1. Tendon Transfer 2. Tendon Release: Tenotomy (Small incisions) 3. Tendon Lengthening: Slide & Z Lengthening 4. Osteotomies 5. Joint fusions
37
65 years old gentleman with a history of stroke and right hemiplegia. You noticed that he is having spasticity in right shoulder adduction, hip flexion and ankle inversion. You decided to inject him with Botox. Which muscles you may injectπŸ”‘πŸ”‘ EXAM
Braddom Chapter 23 Spaticity pg 492 Table 23-1 Common Postural Abnormalities Due to Spasticity and Potential Muscle Involvement
38
Spastic deformities of the upper limbs post stroke πŸ”‘πŸ”‘
1. Adducted/internally rotated shoulder (subscapularis/pectoralis major) to improve on adduction and internally rotated shoulder tightness/contracture and pain. 2. Flexed elbow (brachioradialis/biceps/brachialis) to make ADLs and hygiene easier as well as improve cosmesis. 3. Pronated forearm (pronator quadratus/pronator teres) to improve hand orientation. 4. Flexed wrist (flexor carpi radialis/brevis/ulnaris/extrinsic finger flexors) to improve ADLs and reduce pain 5. Clenched fist (flexor digitorum profundus/sublimis) to improve hygiene. 6. Thumb in palm deformity (adductor pollicis/flexor pollicis longus/thenar group) to improve thumb for key grasp Braddom 5th Edition Chapter 23 Spasticity pg492 Table 23-1
39
Spastic deformities of the lower limbs post stroke πŸ”‘πŸ”‘
1. Hip flexion (Psoas, Iliacus, Rectus femoris) 2. Knee flexion (Hamstrings, Gastrocnemius) 3. Hip adduction (Adductor complex) 4. Ankle plantar flexion (Gastrocnemius, Soleus, Tibialis posterior, Tibialis anterior, Flexor digitorum longus) 5. Ankle inversion (Tibialis posterior, Tibialis anterior, Extensor hallucis longus) Braddom 5th Edition Chapter 23 Spasticity pg492 Table 23-1
40
What interventions for spasticity are recommended by the Clinical Practice Guidelines for the Rehabilitation of Adults with Moderate to Severe TBI? πŸ”‘πŸ”‘
**Oral Medications** 1. Oral baclofen : GABA agonist 2. Tizanidine. 3. Dantrolene. modifying the release of calcium from the sarcoplasmic reticulum resulting in reduced intensity of muscle contraction **Intervention** 1. Botulinum toxin therapy (BoNT) combined with physical/occupation therapy 2. Intrathecal baclofen \*Should only be considered when spasticity is severe and other treatment options have been exhausted ERABI Module 6 pg23
41
List 4 Risk factors for spasticity development after TBI. πŸ”‘πŸ”‘
1. Age. 2. Severe injury (lower GCS) 3. Motor dysfunction (hemiplegia or tetraplegia) 4. Anoxic brain injury 5. SCI Braddom 6th Ediotion Chapter 43 TBI pg933
42
How does the management of spasticity associated with TBI differ from that in spinal cord injury? πŸ”‘πŸ”‘
**Modalities** * Same physical agents & splinting **Oral Medication** * Baclofen and diazepam tend not to be advocated as much because they have side effects like sedation and impairment of cognitive function. * Alpha-2 adrenergic agonists, such as clonidine and tizanidine, have been found to be effective in TBI. * Dantrolene sodium has been considered the oral agent of choice in managing spasticity associated with various forms of brain injury **Intervention** * Same neurolytic and motor point blocks, botulinum toxin injections. * Intrathecal baclofen therapy is now being used in the management of severe spasticity following brain injuries PMR Secrets 3th Edition Chapter 53 TBI pg436
43
First line of therapy for spasticity in TBI patient. πŸ”‘πŸ”‘
**First line of therapy for spasticity** Botulinumtoxin A produce a greater decrease in spastic symptoms and could be considered as a first line of therapy for spasticity ERABI Module 6 pg23
43
Pharmacological Interventions for Spasticity in SCI
**Oral Baclofen Level 1a evidence** GABA-B agonist Starting 5mg three times daily up to 80-100mg in 4 divided doses Oral baclofen is inferior to botulinumtoxin A injection and oral tolperisone by 6 weeks of spasticity treatment in people with SCI. [https://scireproject.com/evidence/rehabilitation-evidence/spasticity-spinal-cord-injury/pharmacological-treatment-spasticity/oral-medications-baclofen/](https://scireproject.com/evidence/rehabilitation-evidence/spasticity-spinal-cord-injury/pharmacological-treatment-spasticity/oral-medications-baclofen/) **Intrahtecal Baclofen Level 1a evidence** GABA-B agonist Up to 100mcg/daily Good for spasticity, but not functional outcome. [https://scireproject.com/evidence/rehabilitation-evidence/spasticity-spinal-cord-injury/pharmacological-treatment-spasticity/intrathecal-baclofen-reducin/](https://scireproject.com/evidence/rehabilitation-evidence/spasticity-spinal-cord-injury/pharmacological-treatment-spasticity/intrathecal-baclofen-reducin/) **Tizanidine (Sirdalud) Level 1a evidence** Ξ±2-adrenergic agonist Effective dose 12-16mg in three divided doses Starting 2mg 2-3 times daily and increase every 3-7 days [https://scireproject.com/evidence/rehabilitation-evidence/spasticity-spinal-cord-injury/pharmacological-treatment-spasticity/effect-of-medications-baclofen/tizandine/](https://scireproject.com/evidence/rehabilitation-evidence/spasticity-spinal-cord-injury/pharmacological-treatment-spasticity/effect-of-medications-baclofen/tizandine/) **Clonidine (Catapres) Level 1b evidence** Ξ±2-adrenergic agonist 0.02 mg/day and systematically increased to an optimal level (0.05-0.25mg/day). [https://scireproject.com/evidence/rehabilitation-evidence/spasticity-spinal-cord-injury/pharmacological-treatment-spasticity/effect-of-medications-baclofen/clonidine/](https://scireproject.com/evidence/rehabilitation-evidence/spasticity-spinal-cord-injury/pharmacological-treatment-spasticity/effect-of-medications-baclofen/clonidine/) **Botulinum toxin (BTX) Level 1b evidence** Good for focal muscle spasticity, but not quality of life [https://scireproject.com/evidence/rehabilitation-evidence/spasticity-spinal-cord-injury/pharmacological-treatment-spasticity/focal-neurolysis-spasticity/botulinum-toxin/](https://scireproject.com/evidence/rehabilitation-evidence/spasticity-spinal-cord-injury/pharmacological-treatment-spasticity/focal-neurolysis-spasticity/botulinum-toxin/) More Details [https://scireproject.com/wp-content/uploads/spasticity-following-a-SCI-version-6.0.compressed.pdf](https://scireproject.com/wp-content/uploads/spasticity-following-a-SCI-version-6.0.compressed.pdf)
44
Non-Pharmacological Interventions for Spasticity in SCI
πŸ’‘ Active exercise interventions such as hydrotherapy, FES-assisted cycling and walking and robot-assisted exercise may produce short-term reductions in spasticity. 1. Passive Movement or Stretching (i.e. Prolonged Standing) 2. Electrical passive pedaling systems 3. Robot-Assisted Movement [Level 1b] 4. Functional Electrical Stimulation [Level 4] β†’ short term only 5. Tilt Table Standing [Level 4] 6. Body Weight Support Treadmill Training [Level 4] 7. Segway device for dynamic standing [Level 4] 8. Hydrotherapy [Level 4] β†’ not more effective than conventional rehabilitation alone 9. Taping [Level 1b] β†’ short-term effects of decreasing spasticity 10. TENS [Level1a] β†’ may last for up to 24 hours 11. Massage [Level 4] β†’ effect lasting no longer than a few minutes, good for warmup 12. Cryotherapy [Level 4] β†’ reduce muscle spasticity for up to 1 hour 13. Extracorporal Shock Wave Therapy [Level 4] β†’ need 3+ sessions 14. Repetitive Transcranial Magnetic Stimulation [Level 1a] β†’ short-term effect [https://scireproject.com/wp-content/uploads/spasticity-following-a-SCI-version-6.0.compressed.pdf](https://scireproject.com/wp-content/uploads/spasticity-following-a-SCI-version-6.0.compressed.pdf) **To simplfy physiotherapy plan of thoughs** 1. Passive therapy: Stretch, Tilting Table 2. Active therapy: Cycling, Hydrotherapy 3. Assisted Devices: FES, Robotic, Treadmill, Orthosis
45
What is the difference between the bobath approach and brunnstrom approach to stroke rehabilitation? πŸ”‘πŸ”‘ EXAM 2021
**BOBATH APPROACH** Normalize tone by inhibition of primitive patterns of movement Encourages voluntary reactions and normal movement patterns **BRUNNSTROM APPROACH** Encourages the use of primitive patterns (synergistic patterns) to improve motor control since recovery goes in linear patter (Brunnstrom stages) Cuccurollo 4th Edition Chapter 1 Stroke pg29