Give two examples of ways to fail in getting clear signals from you sensor ( in this case an ammeter )?
1) High resistance source and low reistance detector.
2) Source that has small e.m.f and an insensitive detector.
Give two examples of ways of getting good signals from sensors.
1) Use a high reistance detector
2) Use a measurement amplifier or more sensitive detector.
Define resolution
The resolution of a sensor is the smallest charge that the sensor can detect in the quantity it is measuring.
Define sensitivity
The sensitivity of a measuring system is the ratio of change of output to change of input.
Response time
The response time is the length of time a sensor takes to reach its final reading following a sharp change in input.
Why do you place an ammeter in series in a circuit?
So that the current through the ammeter is the same as the current through the component.
What is power defined as?
Power is defined as the rate of tansfer of energy.
Draw the I/V graph for a filament and explain the graph.

Draw the R/Temp graph for a thermistor and explain it.

Draw the I/V graph for a diode.

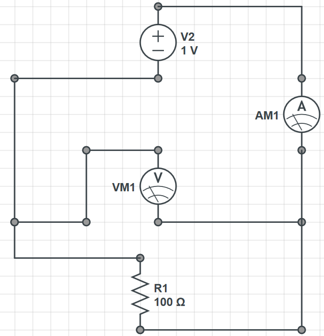
Explain how the e.m.f and internal resistance of a battery can be calculated using the following circuit.
V= E - Ir where E is the y-intercept and -r is the gradient.
What is an easier way to measure the e.m.f of a power source?
An easier way is to connect a high-resistance voltmeter across its terminals. A small current will flow through the voltmeter, so there must be some lost volts. This means you will measure slightly less than the actualy e.m.f.
What is the potential divider equation?
Vout= R1/R1+R2 x Vin