What are the 2 parts of the enteric nervous system?
What are the neurones in the ENS?
What is the clinical significance of the ENS?
What are the general effects of sympathetic stimulation in the GI tract?
What are the general effects of parasympathetic stimulation on the GI tract?
What are the main neurotransmitters used in ENS communication?
What are some additional NTs used by the ENS?
What are the types of proteins present in saliva?
What are the types of saliva?
What are the functions of saliva?
What is the process of salivary secretion?
What happens to the composition of saliva as flow rates increase?
Saliva becomes more isotonic with a greater NaCl content because transporters in salivary ducts don’t have enough time to absorb sufficient amounts of NaCl.
What are the roles of the parasympathetic nervous system in the control of salivation?
Effects include:
What are the roles of the sympathetic nervous system in the control of salivation?
What are slow waves?
Periodic depolarisations of the gut smooth muscle with amplitudes of 10-50 mV.
What are the differences between slow waves and APs?
Which cells are responsible for producing slow waves?
Interstitial cells of Cajal (ICCs)
How is the amplitude of slow waves increased?
How is the amplitude of slow waves decreased?
Opening of hyperpolarising PM K+ channels.
What is segmentation?
Contraction of smooth muscle in alternating segments of the gut aid in the mixing of food.
What causes segmentation?
Slow waves (with modifying nervous and hormonal inputs)
What are the effects of nervous inputs on segmentation?
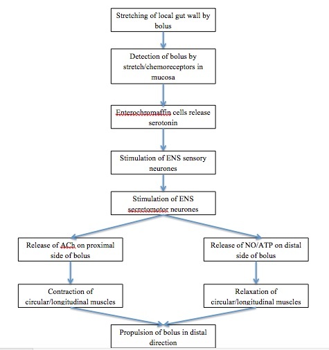
What is the peristaltic reflex?

What are the 3 types of sensory neurones associated with the GI tract?