DREAD and Attack Trees Flashcards

(39 cards)

1
Q

Who is typically the owner of Threat Model and what does he?

A

technical project manager which also schedules analysis sessions

How well did you know this?
1
Not at all
2
3
4
5
Perfectly
2
Q

Mitigation –>

A

to address or lessen a problem:
- protect users
- design secure software

How well did you know this?
1
Not at all
2
3
4
5
Perfectly
3
Q

Security by Obscurity =

A

Verstecken/Verschleiern der Security

How well did you know this?
1
Not at all
2
3
4
5
Perfectly
4
Q

Different Threats affect…

A

different types

How well did you know this?
1
Not at all
2
3
4
5
Perfectly
5
Q

Mitigation Process:

A
  • Adress each threat one by one
  • 4 ways to adress threats
How well did you know this?
1
Not at all
2
3
4
5
Perfectly
6
Q

4 ways to address threats:

A
  • redesign to eliminate
  • apply standard mitigations (what has worked for similar software packages)
  • invent new mitigations (riskier)
  • accept vulnerability in design (SDL rules about what you can accept (Bug Bar))
How well did you know this?
1
Not at all
2
3
4
5
Perfectly
7
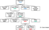
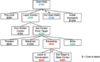
Q

Overview of Mitigation Techniques categorized in STRIDE

A
How well did you know this?
1
Not at all
2
3
4
5
Perfectly
8
Q

Inventing mitigations is…

A

hard - be careful!
- Mitigations are an area of expertise
- Amateurs make mistakes, but so do pros
- Mitigation failures may appear to work… until they don’t
- When you need to invent mitigations, get expert support

How well did you know this?
1
Not at all
2
3
4
5
Perfectly
9
Q

Any residual risk –>

A

escalated for management review if this threat is acceptable

How well did you know this?
1
Not at all
2
3
4
5
Perfectly
10
Q

Validate and Review may lead to:

A
  • higher overall code quality
  • greater management visibility of security controls
How well did you know this?
1
Not at all
2
3
4
5
Perfectly
11
Q

Validating Threat Models is…

A

important!

How well did you know this?
1
Not at all
2
3
4
5
Perfectly
12
Q

When validating the Threat Model it is important to..

A

validate the whole Threat Model!

How well did you know this?
1
Not at all
2
3
4
5
Perfectly
13
Q

What questions can be asked during validating the Threat Model:

A

o Are threats enumerated?
o Minimum STRIDE per element that touches a trust boundary
o Has Test/QA reviewed the model?
o is each threat addressed?
o Are mitigations done right?

How well did you know this?
1
Not at all
2
3
4
5
Perfectly
14
Q

Final Security Review will make …

A

shipping more predictable.

How well did you know this?
1
Not at all
2
3
4
5
Perfectly
15
Q

Validate Quality of Threats –> Do they:

A
  • describe the attack
  • describe the context
  • describe the impact
How well did you know this?
1
Not at all
2
3
4
5
Perfectly
16
Q

Validate Quality of Mitigations:

A
  • Associate with a threat
  • describe the mitigations
  • file a bug –> fuzzing is a test tactic, not a mitigation
17
Q

Put as much information as possible into the Threat Model like:

A
  • Make your flows be meaningful  specific terms
  • Name your trust boundaries  machine? Corporate? Network?
  • Process and external interactors  not “server”, better <company>.com
    --> ultimate test: outsiders understand your system without other info than the data flow diagram</company>
18
Q

Tips for Threat Modelling:

A
  • Be honest with the process
    o Model represents reality
    o Consider all types of threats
  • As with all modelling, use appropriate complexity
    o Overly simplified?
    o Overly complicated?
  • Test your model
19
Q

Risk Rating –> Each threat is graded into … categories.

20
Q

DREAD:

A
  • Damage
  • Reproducibility
  • Exploitability
  • Affected users
  • Discoverability
21
Q

Damage =

A

how bad would an attack be?

22
Q

Reproducibility =

A

how easy is it to reproduce the attack?

23
Q

Exploitability =

A

how much work is it to launch the attack?

24
Q

Affected users =

A

how many people will be impacted?

25
Discoverability =
how easy is it to discover the threat?
26
DREAD Rating Descriptions
27
DREAD Calculation =
Risk rating of total number of DREAD --> used to prioritize Threats
28
DREAD-D =
DREAD ohne Discoverability, da Messbarkeit schwierig und sehr abhängig von Skills zum Einschätzen --> immer von maximaler Discoverability ausgehen.
29
Risk Rating DREAD Result list:
Risk rating Result High 12-15 Medium 8-11 Low 5-7
30
OWASP Threat List:
- Authentication - Authorization - Configuration Management - Data Protection in Storage and Transit - Data/Parameter Validation - Error Handling and Exception Management - User and Session Management - Auditing and Logging
31
OWASP Risk Rating =
4x4 factors are evaluated (1-9 points) --> overall risk is computed - Threat Agent - Vulnerability - Technical Impact - Business Impact
32
CVSS provides...
a way to capture principal characteristics of a vulnerability
33
Benefits of CVSS:
- Provides standardized vulnerability scores - Provides an open framework - Enables prioritized risk
34
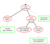
Attack Tree Aufbau der Ebenen:
1. Was ist mein Problem / Gefahr 2. Wie könnte dieses Problem / Gefahr eintreten 3. Was muss dafür konkret gemacht werden
35
Type of Nodes in Attack Trees:
- “OR” nodes represent different ways to achieve same goal e.g. pick the door lock OR break a window - “AND” nodes represent different steps in achieving a goal e.g. window need to break and climb through the opening
36
Attack tree cost of attack calculation -->
For each step write the cost of attack --> «AND» has to be added together for total costs --> you have to assume the threat with the lowest cost
37
After evaluating the Attack Tree and calculating you have to...
implment specific countermeasures to mitigate the threat
38
Possible Node values in an attack tree:
- Boolean: impossible vs. Possible - Cost (money or resources) to attack / defend - Time to achieve / Time to repulse - Probability of success of a given attack - Likelihood that an attacker will try a given attack
39
Attack Tree cost calculation regarding node types:
«OR» Nodes --> value of the cheapest child «AND» Nodes --> value of the sum of their children