Dumpster Flashcards

(13 cards)

1
Q

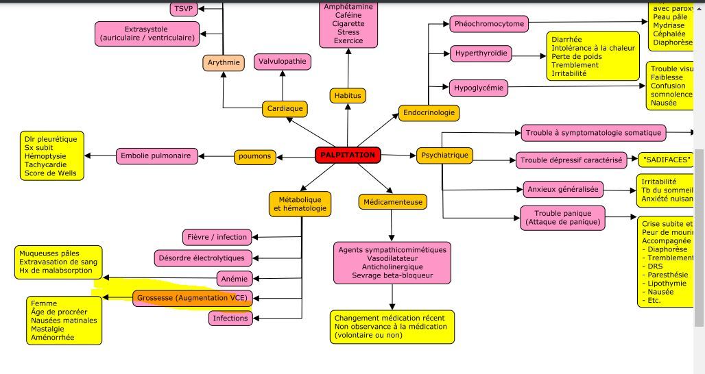
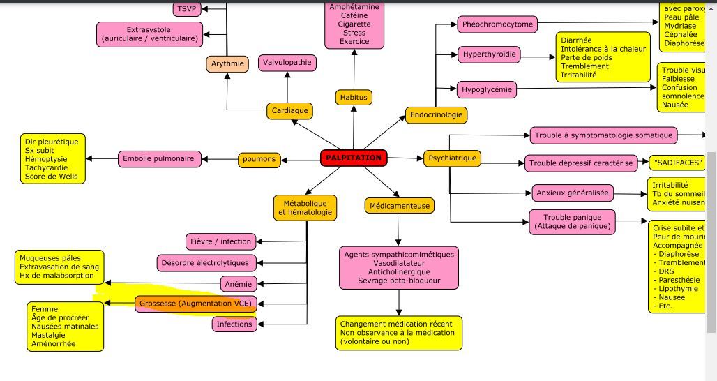
nomme moi les 4 causes de palpitations en arythmie

A

FLUTTER
TSVP ( achycardie supraventriculaire paroxystique )
Extrasystole
FA

How well did you know this?
1
Not at all
2
3
4
5
Perfectly
2
Q

Nomme moi la cause pulmonaire de palpitation à savoir

A

Embolie pulmonaire ++

How well did you know this?
1
Not at all
2
3
4
5
Perfectly
3
Q

une femme a mal au sein, des nausée et des palpitations

tu pense à quoi?

A

GROSSESSE possibly

How well did you know this?
1
Not at all
2
3
4
5
Perfectly
4
Q

Enumere moi 4 catégories de médocs qui peuvent faire des palpitations

A

sympathicomimétiques
antichollinergiques
SEVRAGE de BBLOQUANT
Agent VASODILATATEUR

How well did you know this?
1
Not at all
2
3
4
5
Perfectly
5
Q

si tu suspecte des palpitations par hypoglycémie
nomme moi 5 signe/symptome qui risque d’avoir

A

Troubles visuels
Confusions
Tremblements
Faiblesse
Somnolenece
Nausée

How well did you know this?
1
Not at all
2
3
4
5
Perfectly
6
Q

dans les causes endocrino de palpitations

la carte conceptuelle en inclut 3

lesquelles?

A

Hyperthyroidie
Phéochromocytome
Hypoglycémie

How well did you know this?
1
Not at all
2
3
4
5
Perfectly
7
Q

dans un cas de perte de poids nomme moi une condition cardiaque

et deux coditions GI que tu voudrais checker
et
1 condition pneumo

A

INS cardiaque

et
MII et Maladie coeliaque
et
MPOC

How well did you know this?
1
Not at all
2
3
4
5
Perfectly
8
Q

au niveau endocrinien , la carte conceptuelle inclut deux causes de perte de poids , lesquelles

A

Diabète et Hyperthyroidie

How well did you know this?
1
Not at all
2
3
4
5
Perfectly
9
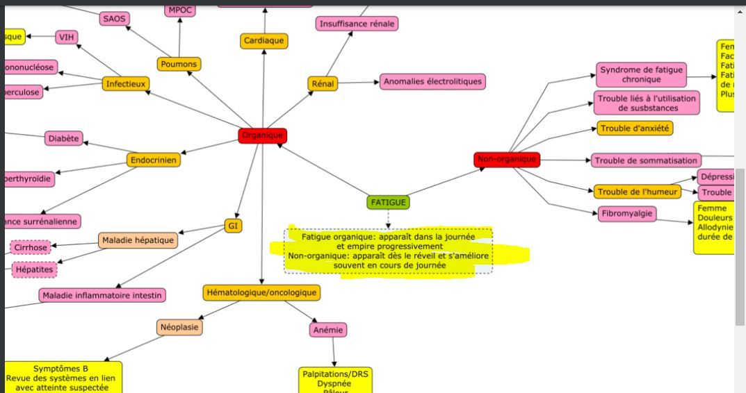
Q

la carte conceptuelle inclut 2 cause pulmonaires et 3 causes infectieuses de fatigue lesquelles?

A

Pneumo

  1. MPOC
  2. Syndrome apnée du sommeil

Infectieux

  1. VIH
  2. Mononucléose
  3. Tuberculose
How well did you know this?
1
Not at all
2
3
4
5
Perfectly
10
Q

nomme moi 4 causes endocriennnes de fatigue

A
  1. hypothyroidie
  2. Hyperthyroidie
  3. Ins. Surrénalienne
  4. Diabète
How well did you know this?
1
Not at all
2
3
4
5
Perfectly
11
Q

En général , comment départager entre de la fatigue organique et non organique

A

La fatigue organique

–) S’EMPIRE AU COURS DE LA JOURNÉE

fatigue NON organique

APPARAIT AU SOMMEIL et diminue graduellement au cours de la journée

How well did you know this?
1
Not at all
2
3
4
5
Perfectly
12
Q

nomme moi 3 causes GI de fatigue

A

MII

et

CIRRHOSE et HÉPATITE

How well did you know this?
1
Not at all
2
3
4
5
Perfectly
13
Q

patient a de l’oedeme facial , au niveau du sacrum et des MI

et

¨résente des No/vo

En plus d’etre fatigué

Why?

A

Probably INs. Rénale

How well did you know this?
1
Not at all
2
3
4
5
Perfectly