What is the auto transfer logic for the Startup transformers?

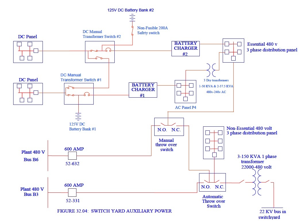
What are the power sources for switch yard control power?

What is the purpose of dynamic disturbance recording panel (C002)?
Monitor and record potential grid disturbances. (Provides no control functions)
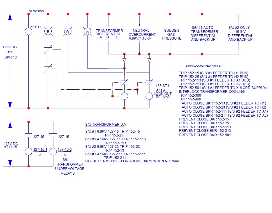
What will cause a startup 1 transformer lockout?
1) phase volt differential
2) neutral over current
3) sudden gas pressure
4) Volt reg LO
5) Auto xfmr LO

What are the power sources for RCPs?
H-1: A & C
H-2: B & D
What provides DC control power to H bus feeder breakers? Load breakers?
Feeder: D-46
Loads: D-11/21
What functions do the DC control breakers in breaker cubicle provide?
Control power and protective relay functions
What causes a SU2 load shed and what occurs?
A-1 OR A-2 tie on
H-1 & H-2 tie on
Trips: - RCPs (Trips A & D)

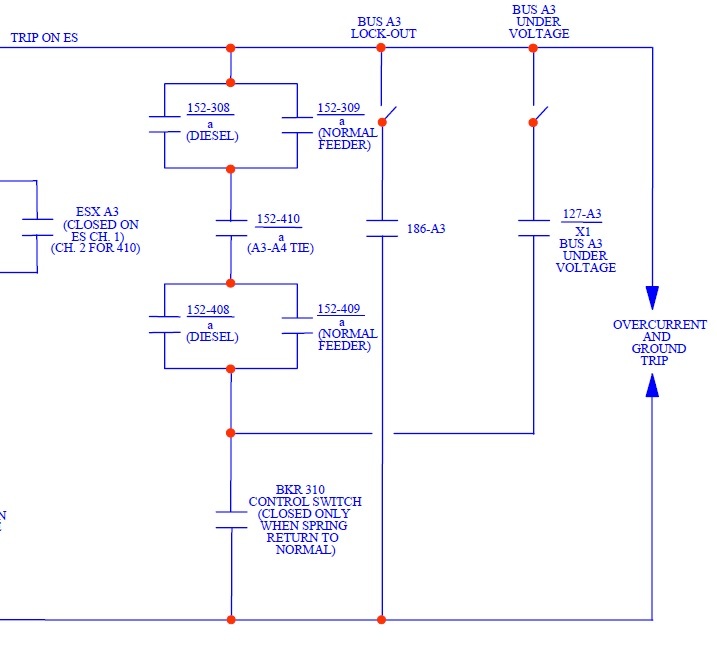
What is the effect of a Lockout and Undervoltage condition on a bus?

What is the logic to manually close A-309/A-409?
(If A-3 dead, must hold close until UV clears)

What causes A-309/A-409 breakers to trip?

What will cause EDG output breakers (A-308/A-408) to auto close?
A-3/A-4 UV (2 seconds < 2450 V)
B-5/B-6 UV (8 seconds < 429 V)

What will cause EDG output breakers to trip?

What causes A-3/A-4 cross-tie breakers (A-310/410) to trip?

What is the voltage band for B-5/B-6 and what are effects on equipment when operating outside of these limits?
460-500 Volts
Low Voltage - increase in amperage resulting in overheating of motors
High Voltage - results in magnetic portions of motors into saturation and possible overheating
Why do we have a B-5/B-6 undervoltage bypass and how long is the time delay associated with it?
What is the low voltage alarm for D-01/D-02?
< 105 Volts
What are the D-01/D-02 ground alarms and what actions are required when these values are met?
What are the power supplies for the battery chargers?
D03A - B-51
D03B - B-57
D04A - B-61
D04B - B-65
What is the purpose of the 120V AC electrical distribution system?
Provides an uninterrupted 120 V AC to important systems and indications (RPS, ESAS, EFIC, etc)
What causes vital inverter to swap over to AC source?
Which inverter supplies C540?
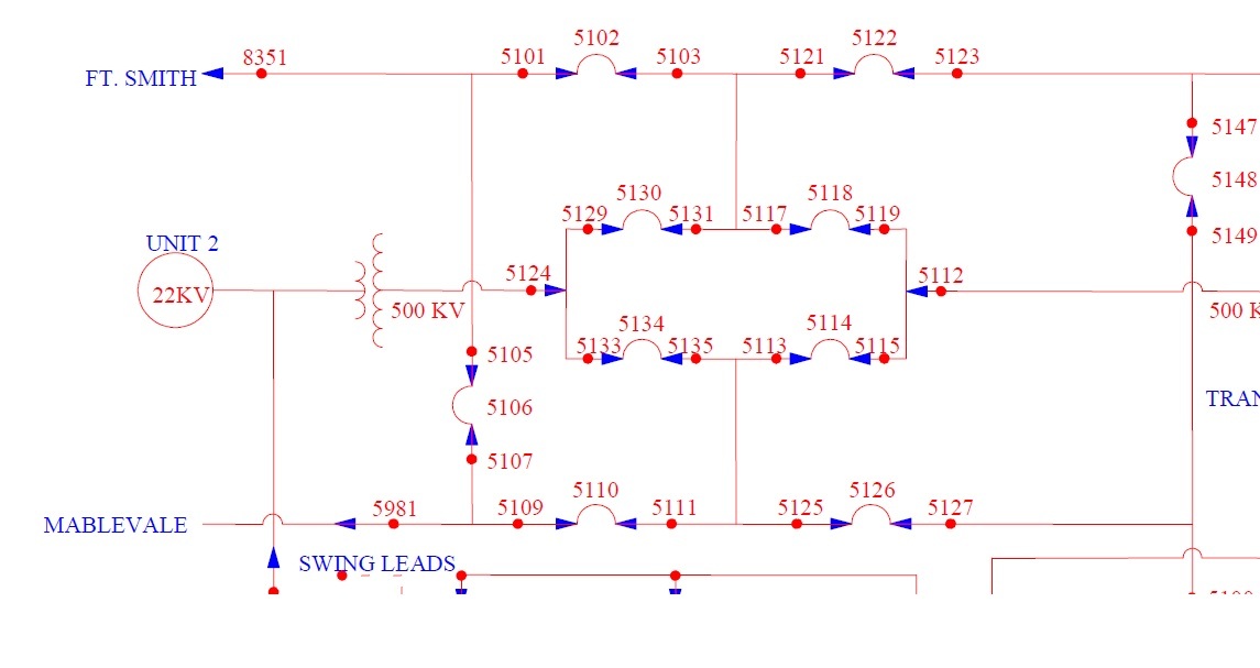
How is the autotransformer constructed and what does it supply?
-The autotransformer consists of 3 windings. The primary winding is 500 KV, the secondary winding supplies 161 KV Ring bus to SU2, and the 3rd 22 KV tertiary winding supplies SU1 and SU3 provides DC control power to the switchyard.

What does the term “breaker and a half” mean?
