ER /DFD /Modelo Relacional Flashcards

(58 cards)

1
Q

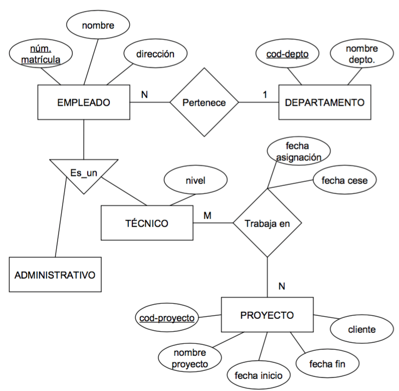
¿Qué elementos tiene un diagrama E/R?

A
How well did you know this?
1
Not at all
2
3
4
5
Perfectly
2
Q

¿Qué tipos de atributos existen en E/R?

A
How well did you know this?
1
Not at all
2
3
4
5
Perfectly
3
Q

¿Que tipos de jerarquía hay en E/R?

A
How well did you know this?
1
Not at all
2
3
4
5
Perfectly
4
Q

¿Qué es la cardinalidad en E/R?¿Cómo se representa?

A

El número de ocurrencias de una entidad que se relaciona con una del otro extremo.

Cliente–(0,m)———-< compra N:M>———–(0,m)–Producto

How well did you know this?
1
Not at all
2
3
4
5
Perfectly
5
Q

¿Qué tipos de entidades hay en E/R?

A

Fuertes o regular: Existen por si solas
Debiles: Necesitan una entidad fuerte para existir. Existencia o de Identidad

How well did you know this?
1
Not at all
2
3
4
5
Perfectly
6
Q

¿Qué es el grado en modelo E/R?

A

El número de tipos de entidad que participan en una relación. Recesiva, binaria, ternaria….

How well did you know this?
1
Not at all
2
3
4
5
Perfectly
7
Q

En que consiste la técnica de la descomposición funcional en DFD

A

Se trata de englobar (burbuja) la funcionalidad atendiendo a las entradas y salidas. Entonces ‘explotamos’ la burbuja en otras más pequeñas hasta que la ‘burbuja’ se pueda realzar con un código sencillo y no tenga sentido seguir explotando

How well did you know this?
1
Not at all
2
3
4
5
Perfectly
8
Q

¿Qué reglas de construcción DFD ?

A
  • Los flujos son direccionales
  • Los flujos permitidos son: proceso-proceso // proceso-almacen // proceso-entidad externa
  • Los flujos de datos y los almacenes también se descomponen
  • Todos lo niveles de un DFD han de estar balanceados
How well did you know this?
1
Not at all
2
3
4
5
Perfectly
9
Q

¿Qué tipos de flujogramas existen?

A
  • Diagrama de actividad UML
  • Diagrama de Nassi-Shneiderman
  • Método Warnier
  • Método de Jackson
  • Método de Bertini
  • Método Tabourier
How well did you know this?
1
Not at all
2
3
4
5
Perfectly
10
Q

En que consiste la arquitectura ANSI/SPARC

A

Para sistemas de BBDD (DBMS). Tres niveles:

  • Nivel externo: Lo que los usuarios ven. Vistas
  • Nivel coceptual: tablas / relaciones
  • Nivel interno: indices, detalles de almacenamiento, tipos datos …

Wiki:

Nivel externo (Vistas de usuario)
En el nivel externo, se encuentra la vista de la base de datos que tienen los usuarios finales. Una vista de usuario describe una parte de la base de datos que es relevante para un usuario en particular. Permite definir y acceder a subconjuntos específicos de datos según las necesidades de cada usuario, el cual puede tener una vista personalizada de la base de datos, lo que mejora la seguridad y la simplicidad de uso.

Nivel conceptual
En el nivel conceptual, se representa la estructura lógica global de la base de datos. Es una forma de describir los datos que se almacenan dentro de la base de datos y cómo los datos están relacionados entre sí. Aquí se definen las entidades, las relaciones y las restricciones de integridad que se aplican a todos los usuarios. Este nivel no especifica cómo se almacenan físicamente los datos, la representación es independiente de cualquier implementación física.

Algunos datos importantes acerca de este nivel son:

El DBA (Administrador de la base de datos) trabaja en este nivel.
Describe la estructura de todos los usuarios.
Solo el DBA puede definir este nivel.
Visión global de la base de datos.
Independiente de hardware y software.
Nivel interno (Almacenamiento Físico)
El nivel interno implica la forma en que la base de datos se representa físicamente en el sistema informático de almacenamiento. Aquí se define cómo se almacenan y acceden los datos a nivel más bajo, se describe cómo los datos se almacenan en la base de datos y en el hardware del equipo. Se incluyen detalles como la estructura de almacenamiento, los índices y los mecanismos de acceso a los datos.

How well did you know this?
1
Not at all
2
3
4
5
Perfectly
11
Q

Modelo E/R vs Modelo Relacional

A

El módelo E/R es un modelo conceptual de alto nivel mientras que el modelo Relacional ya es un módelo lógico de diseño de BBDD.

How well did you know this?
1
Not at all
2
3
4
5
Perfectly
12
Q

Elementos fundamentales del Modelo relacional

A

En este modelo SOLO hay relaciones.

How well did you know this?
1
Not at all
2
3
4
5
Perfectly
13
Q

¿En el MR, que es ‘Esquema’ o ‘Intensión’ de una relación?

A

Conjunto de los atributos que define una relación

How well did you know this?
1
Not at all
2
3
4
5
Perfectly
14
Q

¿En el MR, que es la ‘Extensión’?

A

Conjunto de tuplas de la relación.

How well did you know this?
1
Not at all
2
3
4
5
Perfectly
15
Q

¿En el MR, que es el ‘Grado’?

A

Número de atributos de una relación.

NOTA: No confundir con Intensión que se refiere al conjunto y no al número concreto.

How well did you know this?
1
Not at all
2
3
4
5
Perfectly
16
Q

¿En el MR, que es la ‘Cardinalidad’?

A

Número de tuplas

NOTA: No confundir con Extensión que se refiere al conjunto de tuplas y no al número concreto.

How well did you know this?
1
Not at all
2
3
4
5
Perfectly
17
Q

Grado en E/R vs Grado en MR

A
  • En E/R es el número de entidades que forman parte de la relación
  • En MR el grado es el número de atributos de una relación
How well did you know this?
1
Not at all
2
3
4
5
Perfectly
18
Q

Cardinalidad en E/R vs Cardinalidad en MR

A
  • En E/R la cardinalidad marca la cantidad de entidades que pueden estar relacionadas con otra entidad. N:M, 1:M…
  • En MR la cardinalidad es el número de tuplas que existe en una relación
How well did you know this?
1
Not at all
2
3
4
5
Perfectly
19
Q

¿Qué reglas hay que seguir para pasar de un módelo E/R al Módelo Relacional?

A
How well did you know this?
1
Not at all
2
3
4
5
Perfectly
20
Q

Como se convertiría una relacion 1:N en E/R al Modelo Relacional

A

Mediante la técnica de la propagación de clave. Propagamos la clave desde el lado del ‘1’ hacia el lado de la ‘N’

PRODUCTO (1,N) ——-<1:N>———–(1,1)PROVEEDOR

Producto(id, precio, nombre, id_dni_proveedor) –> clave = id
(10, 123, nombre1, 1111)
(20, 456, nombre1, 1111)
(30, 789, nombre1, 2222)
(40, 321, nombre1, 3333)

Proveedor(dni, nombre, dirección) –> clave = dni
(1111, Prov1, calle1)
(2222, Prov2, calle2)
(3333, Prov3, calle3)

How well did you know this?
1
Not at all
2
3
4
5
Perfectly
21
Q

Como se convertiría una relacion N:M en E/R al Modelo Relacional

A

Mediante una nueva relación que nos una las dos. En esta nueva relación apareceran OBLIGATORIAMENTE las claves de las otras dos relaciones, formando así una clave compuesta en la nueva relación

CLIENTE(0,N) ———<compra>-----------(0,N)PRODUCTO</compra>

Cliente(id, nombre) –> clave = id
(1, Pepe)
(2, Maria)
(3, Juan)
(4, Ana)

Compra (id_cliente, id_producto, fecha_compra, cantidad)
(1, 20, 01/01/2024, 3)
(2, 30, 02/01/2024, 10)
(2, 10, 03/01/2024, 50)

Producto(id, precio, nombre, id_dni_proveedor) –> clave = id
(10, 123, nombre1, 1111)
(20, 456, nombre1, 1111)
(30, 789, nombre1, 2222)
(40, 321, nombre1, 3333)

How well did you know this?
1
Not at all
2
3
4
5
Perfectly
22
Q

Como se convertiría una relacion de herencia en E/R al Modelo Relacional

A

Cliente(id, nombre) –> clave = id
(1, Pepe)
(2, Maria)
(3, Juan)
(4, Ana)
Cliente_vip(cod_socio, descuento)
Cliente_normal(tarjeta_puntos)

Tenemos tres formas de hacerlo:

1) 1 sola relación
Cliente(id, nombre, cod_socio, descuento, tarjeta_puntos, tipo)
(1, Pepe, 1234, 20%, NULL, “vip”)
(3, Juan, NULL, NULL, aaa-0987, “normal”)

  • Esto da lugar a campos NULL en función de a que hijo pertenezca la tupla

2) 1 relación para cada subtipo
Cliente_vip(id, nombre, cod_socio, descuento)
(1, Pepe, 1234, 20%)
Cliente_normal(id, nombre, tarjeta_puntos)
(3, Juan, aaa-0987)

  • Duplicamos la estructura ‘base’ (dni, nombre) . Si la relación es solapada nos puede aparecer el mismo ‘padre’ en las dos relaciones.

3) 1 relación para cada subtipo y otra para el supertipo

Cliente(dni, nombre)
(1, Pepe)
(3, Juan)
Cliente_vip(cod_socio, descuento, id_cliente)
(1, Pepe, 1234, 20%, 1)
Cliente_normal(tarjeta_puntos, , id_cliente)
(3, Juan, aaa-0987, 3)

How well did you know this?
1
Not at all
2
3
4
5
Perfectly
23
Q

Caracteristicas del MR

A
  • Atomicidad de los valores de los atributos. No se pueden tener atributos con varios valores
  • No repetición de tuplas. Claves que hacen la tupla única
  • No orden de tuplas.
  • No orden en atributos.
  • Valores NULL. Ausencia de valor en un campo
How well did you know this?
1
Not at all
2
3
4
5
Perfectly
24
Q

Integridad de entidad en el MR

A

Ningún atributo de la PK puede tomar valor NULL.

25
Integridad referencial en el MR
En las relaciones donde existe el atributo clave ajena (FK), sus valores deben coincidir con los de la clave primaria (PK) de la relación referenciada en ese atributo. O en su defecto ser NULL pero nunca otro valor que no exista en la relación referenciada. En propagación de clave es donde pueden aparecer NULL, si una relación existe pero todavía no está asociada. Para los casos de relaciones intermedias que la clave de la relación es compuesta por las PK de las otras dos relaciones, en este caso no puede ser NULL.
26
Que tipos de clave existen en el MR
Tenemos tres tipos de claves, de mayor abstracción a menor: 1) Superclave: Es cualquier conjunto de atributos que identifican univocamente a una tupla. - {dni} - {nss} - {dni, nombre} - {nss, nombre} - {dni, nss, nombre} *NOTA: puede haber atributos de 'relleno' que sumados a atributos únicos pueden formar superclave. 2) Clave candidata: Del conjunto de superclases las que no se puedan reducir más. Que no se puede eliminar ningún atributo más sin dejar de ser univoca. - {dni} - {nss} 3) Clave primaria: Es la selección de una clave dentro de las claves candidatas. - {dni}
27
Las 12 Reglas de Codd
0. Regla 0 (regla fundamental) Para gestionar la base de datos, el sistema gestor debe emplear únicamente sus capacidades relacionales. 1. Regla 1 (de la información) Toda la información almacenada en la base de datos debe estar representada como valores en tablas, lo cual incluye, por tanto, la propia información del diccionario de datos. 2. Regla 2 (del acceso garantizado) Cualquier información almacenada en la base de datos debe poder ser accesible de manera unívoca mediante un nombre de tabla, un nombre de columna y el valor de la clave primaria para la fila en la que está almacenada la información en cuestión. 3. Regla 3 (del tratamiento sistemático de los valores nulos) Los valores nulos se soportan por el gestor de base de datos para representar la falta de información o información desconocida, independientemente del tipo de datos. 4. Regla 4 (catálogo en línea dinámico basado en el modelo relacional) A nivel lógico, la descripción de la base de datos se representa de la misma forma que los datos normales y, por tanto, los usuarios autorizados podrán consultar dicha descripción empleando el mismo lenguaje relacional que emplean para consultar los datos. 5. Regla 5 (del sublenguaje completo de datos) El sistema gestor puede soportar varios lenguajes y modos de uso de terminal, pero debe existir al menos uno cuyas sentencias sean expresables como cadenas de caracteres, mediante una sintaxis bien definida, y que sea completo, es decir, que permita los siguientes tipos de operaciones: * Definición de datos. * Definición de vistas. * Manipulación de datos (interactiva y por programa) * Restricciones de integridad. * Gestión de autorizaciones. * Limitantes de transacción (inicio-fin, confirmar, deshacer) (begin-end, commit, rollback) 6. Regla 6 (de actualización de vistas) El sistema gestor debe ser capaz de actualizar todas las vistas que sean teóricamente actualizables. 7. Regla 7 (inserción, actualización y borrado de alto nivel) El sistema gestor debe proporcionar operadores no sólo para recuperar, sino también para insertar, actualizar y borrar conjuntos de datos (de una o más filas y procedentes de una o varias tablas) y no sólo filas una a una. 8. Regla 8 (independencia física de datos) Los cambios que puedan producirse en la base de datos a nivel físico (ficheros que almacenan los datos, discos en los que se ubican, etc.) no deben implicar cambios en las aplicaciones que consultan o manipulan los datos, es decir, las aplicaciones son independientes de la infraestructura que soporta la base de datos y el sistema gestor. Desde el punto de vista de la arquitectura ANSI/X3/SPARC, esta regla se refiere a la abstracción que permite que los cambios en el nivel interno no supongan tener que modificar el nivel conceptual. 9. Regla 9 (independencia lógica de datos) Los cambios que puedan producirse en la base de datos a nivel lógico (tablas, filas, columnas) no deben implicar cambios en las aplicaciones que consultan o manipulan los datos. La independencia lógica es más compleja de implementar que la física, siendo las vistas el método más habitual para facilitar esta abstracción. Desde el punto de vista de la arquitectura ANSI/X3/SPARC, esta regla se refiere a la abstracción que permite que los cambios en el nivel conceptual no supongan tener que modificar el nivel externo. 10. Regla 10 (independencia de integridad) Las restricciones de integridad deben poder especificarse en un sublenguaje relacional y almacenarse en el catálogo, no siendo por tanto necesario implementarlas en las aplicaciones que manipulan los datos. Esto permite que los cambios en dichas reglas de integridad no obliguen a modificar las aplicaciones. 11. Regla 11 (independencia de distribución) La consulta o manipulación de los datos almacenados debe hacerse de la misma manera independientemente de si la base de datos está centralizada o distribuida. Esta regla implica que el sistema gestor soporta los siguientes tres tipos de transparencia: * De localización: Los datos se consultan o manipulan siempre igual, sea la base de datos local o remota. * De fragmentación: Los datos se consultan o manipulan siempre igual, estén las tablas o no fragmentadas. * De replicación: Los datos se consultan o manipulan siempre igual, estén los datos o no replicados en varias ubicaciones. 12. Regla 12 (de la no subversión) Si el sistema gestor proporciona un lenguaje de bajo nivel para manipular los datos, éste no puede permitir saltarse (subvertir) las reglas de integridad definidas sobre la base de datos en lenguajes de más alto nivel.
28
¿Que significa que haya una DEPENDENCIA FUNCIONAL (X-->Y) entre dos atributos o conjunto de atributos?
Que siempre que aparezca un valor de X vamos a tener el mismo valor de Y, sin que X sea clave. X = Determinante Y = Dependiente
29
Señale la respuesta correcta relativa al Modelo Entidad/Relación Extendido según establece METRICA v3: a) Un atributo se define sobre diversos dominios. b) El dominio no tiene existencia propia y depende de las entidades, las relaciones o los atributos. c) La entidad es aquel objeto, real o abstracto, acerca del cual se desea almacenar información en la base de datos. d) La clave candidata es el conjunto de atributos que garantizan la unicidad de las ocurrencias e identífican la ocurrencia univocamente.
c) La entidad es aquel objeto, real o abstracto, acerca del cual se desea almacenar información en la base de datos. NOTA: LA d) estaria bien para el Modelo Relacional, pero estamos en modelo E/R
30
¿Qué es el Dominio en el MR? ¿y en el E/R?
Cojunto de valores que puede tomar ese atributo, tanto en MR como en E/R
31
La arquitectura ANSI/SPARC define para un sistema de gestión de bases de datos tres niveles de abstraccion. Indicar la afirmación INCORRECTA: a) El nivel externo contiene las vistas externas de la base de datos y permite a cada tipo de usuario ver sólo aquella parte del esquema que le interesa. b) El nivel físico define cómo se almacenan los datos y los métodos de acceso. c) El nivel contextual (conceptual) define el formato de los campos. d) El nivel interno también recibe el nombre de nivel lógico.
d) El nivel interno también recibe el nombre de nivel lógico.
32
¿Cuál de las siguientes opciones NO se corresponde con una de las 12 Reglas de Codd? a) Regla de la no subversión. Si el sistema ofrece una interfaz de acceso a bajo nivel, dicho acceso no se podrá usar para subvertir el sistema (por ejemplo para sortear restricciones de integridad o seguridad). b) Tratamiento sistemático de valores nulos. El sistema debe permitir que haya campos nulos. Se debe disponer de una representación de valores desconocidos y no aplicables diferente de los valores nomales. c) Dependencia de la distribución. Que la base de datos se almacene o gestione de forma distribuida en varios servidores afecta al uso de la misma y a la programación de las aplicaciones de usuario. d) Catálogo dinámico en línea basado en el modelo relacional. El sistema debe soportar un catálogo en línea, el catálogo relacional, que da acceso a la estructura de la base de datos y que debe ser accesible a los usuarios autorizados.
c) Dependencia de la distribución. Que la base de datos se almacene o gestione de forma distribuida en varios servidores afecta al uso de la misma y a la programación de las aplicaciones de usuario.
33
Según Metrica 3, en la teoría de la normalización se define el término de Dependencia Funcional como: a) Un atributo Y depende funcionalmente respecto de otro X, si depende funcionalmente de él en su totalidad, es decir, no depende de ninguno de los posibles atributos que formen parte de X. b) Un atrbuto Y se dice que depende funcionalmente de otro X, si y solo si, a cada valor de X le corresponde un único valor de Y c) Un atibuto depende funcionalmente de otro si, y sólo si, depende de él a través de otro atributo. d) Un atributo X sólo puede tomar un único valor de dominio simple.
b) Un atrbuto Y se dice que depende funcionalmente de otro X, si y solo si, a cada valor de X le corresponde un único valor de Y
34
Su equipo está estudiando la info existente dispersa en distintas fuentes de datos con el fin de consolidarla. En una base de datos antigua, hay una tabla que contiene el siguiente registro: NIF: 123456787 Nombre: Emilia PrimerApellido: Pardo SegundoApellido: Bazán Direccion: Atocha 106 Telefonos: 916666666;917777777 ¿En qué forma normal está la tabla? a) En primera forma normal. b) En segunda forma normal. c) Entercera forma normal. d) No está en ninguna forma normal.
d) No está en ninguna forma normal.
35
Según Métrica v3, en el modelo Entidad/Relación extendido las relaciones se definen por: a) Categoría, nombre, tipo de correspondencia. b) Atributo, cardinalidad, nombre. c) Atributo, dominio, nombre. d) Cardinalidad, nombre, tipo de correspondencia.
d) Cardinalidad, nombre, tipo de correspondencia.
36
En el contexto del modelo relacional, ¿qué regla de integridad determina que los atributos de la clave primaria de una relación no puedan tener valores nulos? a) Integridad referencial. b) Integridad de propagación. c) Integridad de entidad. d) Integridad de negocio.
c) Integridad de entidad.
37
Al transformar la jerarquía existente en la entidad AccionFormativa al modelo físico, ¿cuál de las de las siguientes opciones es correcta? (PK es Primary Key y FK es Foreign Key). a)AccionFormativa (idAccionFormativa (PK), denominacion, numAlumnos) Curso (horasTeoricas, horasPrecticas) Taller (especalidac, material) b)AccionFormativa (idAccionFormativa (PK), denominacion, numalumnos, horasTeoricas, horasPraciicas, especialidad, material) c)AccionFormativa (idAccionFormativa (PK), idCurso (FK), idTaller (FK), denominacion, numAlumnos) Curso (horasTeoricas, horasPracticas) Taller (especialidad, material) d)AccionFormativa (idAccionFormativa (PK), denominacion, numAlumnos) Curso (idAccionFormativa (FK), horasTeoricas, horasPracticas) Taller (dAccionFormativa (FK), especialidad, material)
d)AccionFormativa (idAccionFormativa (PK), denominacion, numAlumnos) Curso (idAccionFormativa (FK), horasTeoricas, horasPracticas) Taller (dAccionFormativa (FK), especialidad, material)
38
¿Qué es una dependecia funcional completa?
Cuando tenemos una conjunto (clave) y el resto de atributos tienen una dependencia funcional con todos los miembros del conjunto y no con un subconjunto de ellos
39
¿Qué es una dependecia funcional multivaluada?
Cuando a cada valor de un atributo A le corresponde un conjunto definido de valores de B A-->--> B
40
En que consiste La Primera Forma Normal (1FN)
Estará en 1FN si no contiene grupos repetitivos, cada atributo de una tupla tiene a lo sumo un valor. NOTA: R(234, pepe, 675434343, "C/ angustias 34, 54678, poblacion, provincia, pais") --> en este caso tampoco estariamos en 1FN por exceso de información en un campo.
41
En que consiste La Segunda Forma Normal (2FN)
Si esta en 1FN. Si todos los atributos no principales tienen dependecia funcional completa de la clave principal. Si la clave es simple ya está en 2FN. R1(A,B,C,D) => {A,B} (10, a, *, 1) (10, b, :, 2) (20, a, *, 3) (30, a, *, 4) (30, b, :, 5) B-->C Podemos ver dependencia funcional entre B y C pero no con A, con lo que no habría dependencia funcional completa. Desacemos el problema con una nueva relación. R1(A,B,C,D) => {A,B} R2(B, C) => {B} (10, a, 1) (10, b, 2) (20, a, 3) (30, a, 4) (30, b, 5) (a, *) (b, :)
42
En que consiste La Tercera Forma Normal (3FN)
Si está en 2FN Si no tiene dependencias transitivas, es decir, si cada atribto no principal depende solo de la clave y no de otro atributo no principal. NOTA: Parecido a la 2FN pero con la dependencia entre atributos no claves R1(A,B,C,D) => {A} (10, a, *, 1) (20, b, :, 2) (30, a, *, 3) (40, a, *, 4) (50, b, :, 5) B-->C Podemos ver dependencia funcional entre B y C con lo que habría una depencia funcional entre dos atributos no principales. Desacemos el problema con una nueva relación. R1(A,B,C,D) => {A} R2(B, C) => {B} (10, a, 1) (20, b, 2) (30, a, 3) (40, a, 4) (50, b, 5) (a, *) (b, :)
43
En que consiste Forma Normal de Boice Codd (BCFN)
Si está en 3FN Los determinantes de todas las Dependencias Funcionales son clave. Ej.: R(A, B, C, D) = {A} A --> B B--> C (No se puede si ya está en 3FN) B --> A ¿?¿? (Dependencia de un atributo clave de uno no principal, se les pasó en la 3FN)
44
En que consiste La Cuarta Forma Normal (4FN)
Que esté en 3FN. Si toda Dependencia Multivaluada no trivial está implicada por una clave candidata. Si no hay Dependencias Multivaluadas. Asignatura Profe Curso Cálculo Ana primero Cálculo Ana segundo Cálculo Paco primero Cálculo Paco segundo Asignatura -->--> Profesor Asignatura -->--> Curso Hay que romper la relacion en dos: R1(Asignatura, profesor) R2(Asignatura, curso)
45
En que consiste la Quinta Forma Normal (5FN)
Está en 4FN. Si toda Dependencia de Combinación (proyección- unión) está implicada por claves candidatas.
46
¿Cuál de las siguientes opciones NO se corresponde con una de las 12 Reglas de Codd? a) Regla de la no subversión. Si el sistema ofrece una interfaz de acceso a bajo nivel, dicho acceso no se podrá usar para subvertir el sistema (por ejemplo para sortear restricciones de integridad o seguridad). b) Tratamiento sistemático de valores nulos. El sistema debe permitir que haya campos nulos. Se debe disponer de una representación de valores desconocidos y no aplicables diferente de los valores nomales. c) Dependencia de la distribución. Que la base de datos se almacene o gestione de forma distribuida en varios servidores afecta al uso de la misma y a la programación de las aplicaciones de usuario. d) Catálogo dinámico en línea basado en el modelo relacional. El sistema debe soportar un catálogo en línea, el catálogo relacional, que da acceso a la estructura de la base de datos y que debe ser accesible a los usuarios autorizados.
c) Dependencia de la distribución. Que la base de datos se almacene o gestione de forma distribuida en varios servidores afecta al uso de la misma y a la programación de las aplicaciones de usuario.
47
Una tabla se encuentra en Tercera Forma Normal (3FN) si: a) Está en 2FN y todo atributo que no forma parte de una clave candidata depende de ella al completo. b) Está en 2FN y no existe ninguna dependencia transitiva de atributos no principales respecto de las claves. c) Está en 2FN y no existen relaciones de dependencia de reunión no triviales que no se generen desde las claves. d) Está en 2FN y los atributos que no forman parte de ninguna clave dependen de la clave principal.
b) Está en 2FN y no existe ninguna dependencia transitiva de atributos no principales respecto de las claves.
48
Correspondencia VS Cardinalidad
Correspondencia se refiere a los tipos de cardinalidad que hay: * 1:1 * 1:N * N:M Cardinalidad es la correspondencia concreta de cada parte de una relación (1, n), (0,n), (1,1), ....
49
Concepto de entidad debil
Aquella cuya existenica depende de otro tipo de entidad llamada Fuerte o Regular. NOTA: Existen dos tipos de 'dependencia': Existencia e Identidad
50
Tipos de relaciones de geeralizacion/especializacion
Dos clasificaciones combinadas: a) Total (Al menos de un subtipo) b) Parcial (No es necesario que sea de un subtipo) b) Exclusiva/Disyuntiva (Solo puede ser de un subtipo) c) Solapada / No Disyuntiva (Puede ser de varios subtipos)
51
Concepto de grado de una relacion en E/R
Numero de (tipo) entidades que participan en una relación. Podemos tener grado 1 o reflexivas, grado 2 o binarias, 3 o ternarias
52
Concepto de cardinalidad de una relacion en E/R
Numero (máximo y mínimo) de entidades de un extremo de una relacion que se relaciona con una entidad del otro extremo NOTA: Tipo de Correspondencia, serían las cardinalidades máximas de cada extremo (encima del rombo)
53
Concepto de grado de una relacion en Modelo Relacional
Número de ATRIBUTOSde una relación NOTA: Una forma de referirse al conjunto y no al número es la Intensión
54
Concepto de cardinalidad de una relacion en Modelo Relacional
Número de TUPLAS de una relacion NOTA: Una forma de referirse al conjunto y no al número es la Extensión
55
Cómo se transforma una relación 1:N en Modelo Relacional
1.- No se crea una relación nueva 2.- Se propaga la clave primaria, PK, del lado del '1' al lado del 'N'. Este nuevo atributo será un foreign key, FK.
56
Concepto de superclave
Conjunto de atributos que identifican univocamente a cada tupla NOTA: Recordar que una clave con campos de relleno es superclave. Las que no sean reducibles serán también claves candidatas.
57
Concepto de Integridad Referencial
En una relación, si existe un atributo que es clave ajena en la relación, tendrá que tener el mismo valor de la PK de la referenciada o ser NULL. NOTA: en una relación 1:N es parte de la técnica de transformación. En una relación N:M también se da una propagación hacia la tabla 'pivote'.
58
Concepto de Integridad de Entidad
Ningún atributo que forme parte de la PK puede ser NULL.