Evaluating Audit Data Analytics and Audit Sampling for Substantive Tests Flashcards

(29 cards)

1
Q

When would audit sampling be a good choice?

A
  1. When certain audit procedures are required by professional standards. Example: select a sample of inventory to observe.
  2. When internals controls are weak and reliable data does not exit to support ADA. Example is vouching.
  3. When the auditor will need to have data that is relevant to the audit test. Example: Client may have perpetual inventory info, but no the value of each item sold because they use the periodic inventory method. This limits the ADA.
  4. It may be more effective and efficient to use then ADA.
How well did you know this?
1
Not at all
2
3
4
5
Perfectly
2
Q

When would ADA be a good choice?

A
  1. Evidence to support the audit test is available in electronic form.
  2. The population is large, and the auditor’s tests are supported by reliable and relevant data in electron form.
  3. Relevant data is reliable and internal controls are strong
  4. Relevant data is clean or can be cleaned up easily.
How well did you know this?
1
Not at all
2
3
4
5
Perfectly
3
Q

What is audit sampling?

A

It occurs when an auditor selects less than 100% of a population that the auditor expects is likely to provide a reasonable basis for drawing a conclusion about an entire population.

How well did you know this?
1
Not at all
2
3
4
5
Perfectly
4
Q

How does audit sampling relate to audit risk?

A

Whenever an auditor draws a conclusion about an entire population there is some level of uncertainty about the auditor’s conclusion. The auditor’s conclusion based on the sample may be different than the conclusion drawn if the auditor had audited an entire population. This uncertainty is referred to as sampling risk.

How well did you know this?
1
Not at all
2
3
4
5
Perfectly
5
Q

What is sampling risk?

A

It is the risk that the sample chooses by the auditor is not representative of the population of transactions or items within an account balance.

How well did you know this?
1
Not at all
2
3
4
5
Perfectly
6
Q

What are the two consequences of sampling risk?

A
  1. The risk that the audit will be ineffective (fail to find material misstatements)
  2. The risk that the audit will be inefficient (the auditor will do more work then is necessary)
How well did you know this?
1
Not at all
2
3
4
5
Perfectly
7
Q

What are the types of sampling risk?

A
  1. Risk of incorrect acceptance (the risk that the auditor says that a material misstatement does not exist when it does). The audit is ineffective.
  2. Risk of incorrect rejection (the risk that the auditor says that a material misstatement exists when it does not) The audit is inefficient.
How well did you know this?
1
Not at all
2
3
4
5
Perfectly
8
Q

What is non sampling risk?

A

It is the risk that an auditor arrives at an inappropriate conclusion for a reason unrelated to sampling issues.
The auditor relies too heavily on less persuasive or unreliable evidence.

How well did you know this?
1
Not at all
2
3
4
5
Perfectly
8
Q

What is non sampling risk?

A

It is the risk that an auditor arrives at an inappropriate conclusion for a reason unrelated to sampling issues.
The auditor relies too heavily on less persuasive or unreliable evidence.

How well did you know this?
1
Not at all
2
3
4
5
Perfectly
9
Q

What is statistical sampling?

A

It is the approach to sampling that involves a random selection of sample items and the use of an appropriate statistical technique to determine sample size and evaluate the sample results, including measurement of sampling risk.

How well did you know this?
1
Not at all
2
3
4
5
Perfectly
10
Q

What is nonstatistical sampling?

A

It involves any sample selection and evaluation method for which the auditor does not use a formal statistical technique to select the sample or to evaluate the sample results.

How well did you know this?
1
Not at all
2
3
4
5
Perfectly
11
Q

What is population?

A

It consists of the class of transactions of the account balance to be tested.

How well did you know this?
1
Not at all
2
3
4
5
Perfectly
12
Q

What is a sampling unit?

A

It is a subset of a population that is the basis for sampling.

How well did you know this?
1
Not at all
2
3
4
5
Perfectly
13
Q

What is random selection?

A

It requires that the person selecting the sample does not influence the choice of items.

How well did you know this?
1
Not at all
2
3
4
5
Perfectly
14
Q

What is stratification?

A

A process of dividing a population into groups of sampling units with similar characteristics that are more homogeneous.
It can be used prior to random selection to improve audit efficiency.

How well did you know this?
1
Not at all
2
3
4
5
Perfectly
15
Q

What is systematic selection?

A

It involves the selection of a sample for testing by dividing the number of items in a population by the sample size, resulting in the sampling interval.

16
Q

Formula for sampling interval and what does it mean.

A

Population size / Sample size

This means that every “sampling interval” (say 30th) item will be selected for testing.

17
Q

What is haphazard selection?

A

It involves the selection of a sample by an auditor without using a methodical technique.

18
Q

What is the desired level of assurance?

A

The level of assurance that the sample is representative of the population. The auditor wants to choose a level of assurance so tolerable misstatement is less likely to be exceeded by the actual misstatement in the population.

19
Q

What is tolerable misstatement?

A

The max amount of misstatement that an auditor is willing to accept within the population tested, and conclude that the population is presented fairly when performing a substantive test.

20
Q

What is expected misstatement?

A

The amount of misstatement the auditor expects in a transaction class or account balance when performing a substantive test.

21
Q

What are the factors that influence sample size when conducting substantive procedures?

A
  1. The desired level of assurance
  2. The tolerable misstatement
  3. The expected misstatement
  4. The stratification of the population
22
Q

Why does effective stratification reduce sample size?

A

When there is a wide range in the monetary size of items in the population, stratification of the population is a way to group the population into more homogenous subgroups, which will result in more efficient sampling and reduce the sample required.

23
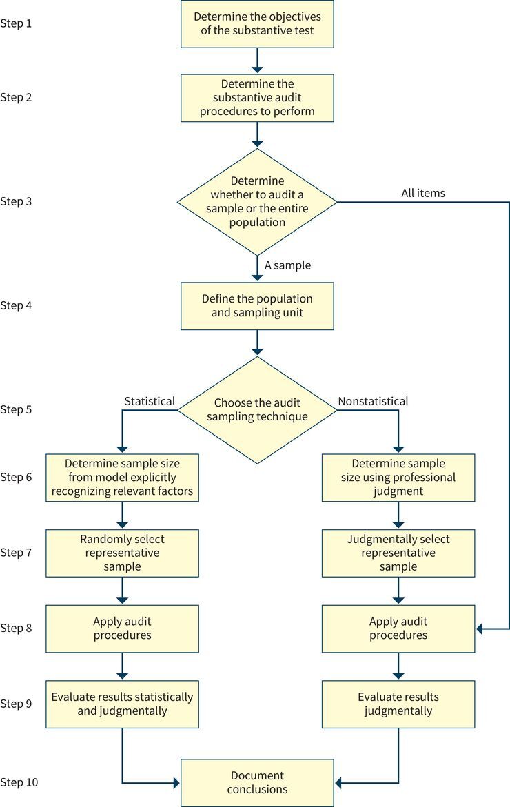
Q

What are the steps in planning and executing a statistical or non statistical sample?

24
What is a reciprocal population?
It is a population that is overstated if the population of interest is understated (vice versa).
25
What is Probability-proportioate-to-size (PPS) sampling?
An approach to sampling that uses attribute sampling theory to express a conclusion in dollar amounts; with this sampling technique, the probability that a particular sampling unit will be chosen in the sample is proportionate to the monetary size of the item.
26
Explain PPS sampling.
In PPS sampling, the sampling unit is the individual dollar, and the population is considered a number of dollars equal to the total dollar amount of the population. Each dollar in the population is given an equal chance of being selected in the sample.
27
What is logical sampling unit?
An item snagged by the sampling plan for audit, such as an individual customer or individual sales invoice; auditing procedures are performed on the logical sampling unit.
28
What is upper misstatement limit (UML)?
A statistical estimate of the max misstatement in the population based on the sample