EVC Flashcards

(24 cards)

1
Q

OMS, Definición de EVC :

A

“Afección neurológica caracterizada por un rápido desarrollo de signos focales de la alteración en las funciones cerebrales, de aparición súbita, que perdura más de 24 horas o de curso fatal y sin otra causa aparente distinta a la vascular”.

How well did you know this?
1
Not at all
2
3
4
5
Perfectly
2
Q

Accidente isquémico transitorio vs EVC:

A
  • AIT: Signos neurológicos focales con duración menor a 24hrs. Sin evidencia de infarto agudo.
  • EVC: Signos o sintomas foclaes neurológicos con duración mayor a 24hrs. Con evidencia de un infarto patológico.
How well did you know this?
1
Not at all
2
3
4
5
Perfectly
3
Q

Tipos de EVC

A
  • Isquémico
  • Hemorrágico
How well did you know this?
1
Not at all
2
3
4
5
Perfectly
4
Q

EVC Isquémico:

A

Oclusión súbita de arterias que irrigan al cerebro debido a un trombo, embolo o hipoperfusion.

How well did you know this?
1
Not at all
2
3
4
5
Perfectly
5
Q

EVC por Trombosis:

A

Evento en el que el proceso patológico que da lugar a la formación de trombos en una arteria produce un accidente cerebrovascular.

  • De vasos grandes: sistema arterial extracraneal e intracraneal
  • De vasos pequeños: arterias penetrantes que surgen de la arteria vertebral distal, la arteria basilar, el tallo la cerebral media y las arterias del poligono de Willis.
How well did you know this?
1
Not at all
2
3
4
5
Perfectly
6
Q

EVC por Embolo:

A

Partículas de escombros que se originan en otros lugares y que bloquean el acceso arterial a una región cerebral en particular.

How well did you know this?
1
Not at all
2
3
4
5
Perfectly
7
Q

Clasificación de EVC por Embolo

A
  1. Aquellos con una fuente conocida de tipo cardíaca.
  2. Aquellos con una posible fuente cardíaca o aórtica basada en hallazgos ecocardiográficos transtorácicos y/o transesofágicos.
  3. Aquellos con una fuente arterial.
  4. Aquellos con una fuente verdaderamente desconocida en los que estas pruebas son negativas o no concluyentes.
How well did you know this?
1
Not at all
2
3
4
5
Perfectly
8
Q

EVC por Hipoperfusión:

A

Disminución del flujo sanguíneo que pasa por el cerebro y posiblemente otros órganos.

How well did you know this?
1
Not at all
2
3
4
5
Perfectly
9
Q

Causas de la hipoperfusión:

A

Insuficiencia de la bomba cardíaca causada por:
- Paro cardíaco o arritmias.
- Reducción del gasto cardíaco relacionado a isquemia miocárdica aguda, embolia pulmonar, derrame pericárdico o sangrado.

How well did you know this?
1
Not at all
2
3
4
5
Perfectly
10
Q

Factores de Riesgo de EVC Isquémico:

A

HAS, Diabetes, Edad, Ateroesclerosis, Fibrilación auricular, Trombosis venosa profunda, Hiperlipidemia, Insuficiencia cardiaca y renal, Angiopatia mielodie, Obesidad, Arteritis, Infecciones …

How well did you know this?
1
Not at all
2
3
4
5
Perfectly
11
Q

Tipos de EVC Hemorrágico:

A
  • Intracerebral
  • Subaracnoideo
How well did you know this?
1
Not at all
2
3
4
5
Perfectly
12
Q

EVC Intracerebral:

A
  • Generalmente se deriva de arteriolas o arterias cerebrales pequeñas.
  • Se infiltra directamente sobre el tejido cerebral formando un hematoma localizado.
How well did you know this?
1
Not at all
2
3
4
5
Perfectly
13
Q

EVC Intracerebral Causas:

A
  • Hipertensión, trauma, diátesis hemorragica, angiopatía amiloide, consumo de drogas y MAVS.
How well did you know this?
1
Not at all
2
3
4
5
Perfectly
14
Q

EVC Subaracnoideo

A
  • La ruptura de aneurismas arteriales es la principal causa de hemorragia subaracnoidea
  • La ruptura del aneurisma libera sangre directamente en el LCR bajo presión arterial. La sangre se propaga rápidamente dentro del LCR, aumentando así la presión intracraneal.
How well did you know this?
1
Not at all
2
3
4
5
Perfectly
15
Q

Sangrado por aneurisma vs no aneurisma

A
  • Aneurisma: suele durar solo unos segundos, pero el resangrado es común.
  • No aneurisma: el sangrado es menos abrupto y puede continuar durante un período de tiempo más largo.
How well did you know this?
1
Not at all
2
3
4
5
Perfectly
16
Q

No aneurisma tipos:

A

Malformaciones vasculares, diátesis hemorrágicas, traumatismo, angiopatía amiloide y consumo de drogas ilícitas.

17
Q

EVC Signos y sintomas

A
  • Deficiencia motora unilateral o bilateral (incluida la falta de coordinación)
  • Deficiencia sensitiva unilateral o bilateral
  • Afasia o disfasia (habla no fluida)
  • Hemianopsia (deficiencia visual en uno de los hemicampos visuales)
  • Desviación conjugada de la mirada
  • Apraxia de aparición aguda
  • Ataxia de inicio agudo
  • Déficit de percepción de presentación aguda
  • Cefalea localizada
18
Q

Dx: Escala FAST

A

FACE: Identificar asimetrías
ARMS: Elevación comparativa de ambos brazos
SPEECH: Alteraciones de la pronunciación
TIME: Tiempo transcurrido (debe ser subito)

19
Q

Dx: Escala NIHSS

20
Q

Dx: Escala NIHSS

21
Q

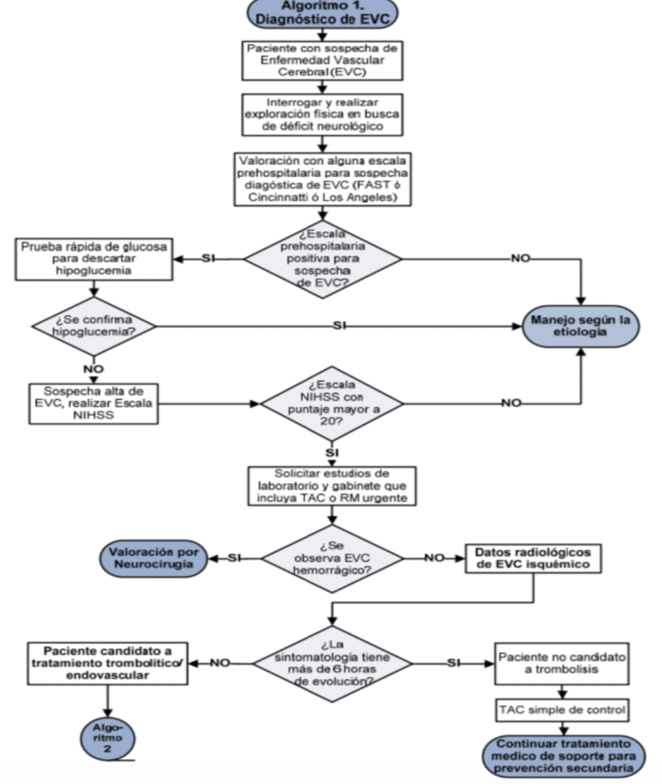
Algoritmo de DX

22
Q

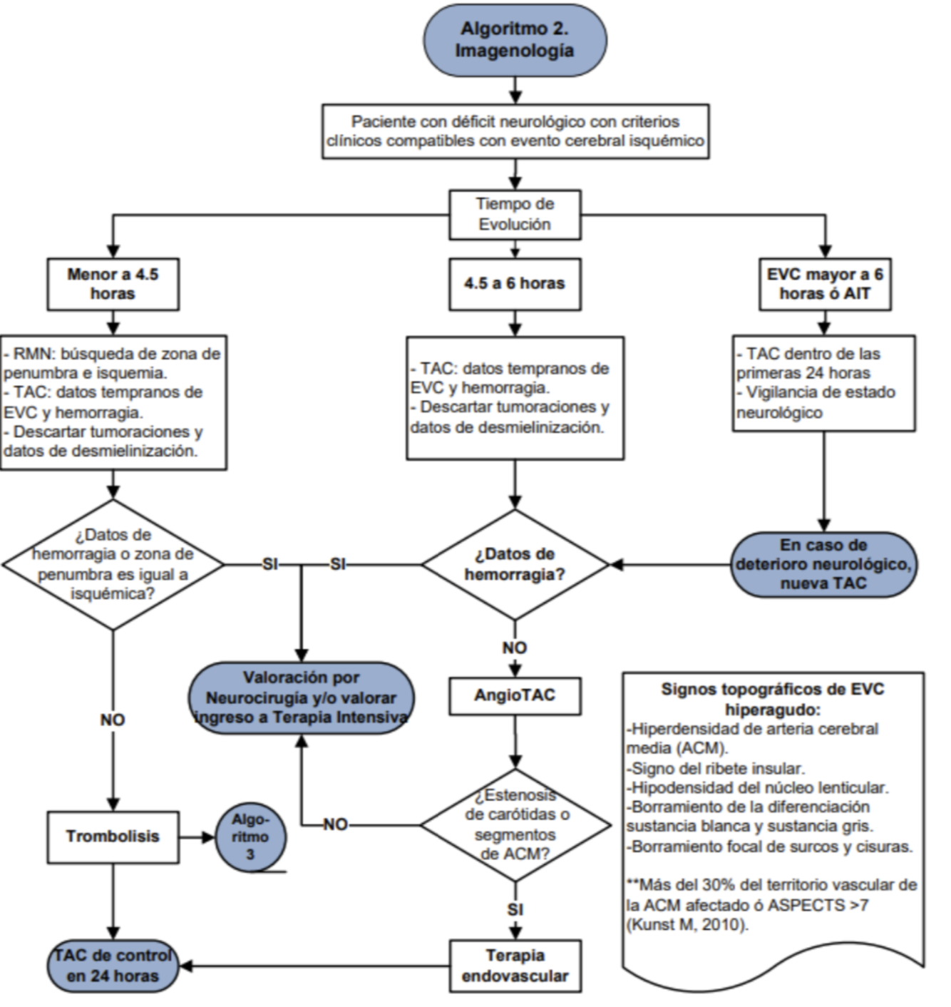
Algoritmo de Dx por Imagen

23
Q

Tx:

A
  • Anti-hipertensivos
  • Acido Acetilsalicílico
  • Clopidogrel
  • Anticoagulantes
  • Activador del Plasminógeno tisular vía IV (tPA)
24
Q

Tx: Quirúrgico

A
  • Trombectomía Mecánica
  • Embolectomía Mecánica
  • Engrapado quirúrgico de aneurisma
  • Embolización para aneurisma
  • Cirugía arteria carótida
  • Angioplastia carotídea y la colocación de “stent”