Exam 1 Pre-Op Evaluation Flashcards

(148 cards)

1
Q

Goals of pre-op evaluation include

A
  1. Obtaining pt’s medical hx
  2. Formulate an assessment of pt’s peri-operative risk / mitigate risk
  3. Develop a plan for any clinical optimization
  4. Plan post-op pain management
  5. Lay out expectations for patient.
How well did you know this?
1
Not at all
2
3
4
5
Perfectly
2
Q

What are the benefits of Pre-op Evaluation from the Patient’s standpoint?

A
  1. Reduce Anxiety
  2. Provide Education (Options)
  3. Discuss Meds
  4. Reduce Post-op Morbidity
  5. Answer Q’s
  6. Advocate what CRNAs do

Patient Centered (CRNA approach)

How well did you know this?
1
Not at all
2
3
4
5
Perfectly
3
Q

What are the benefits of Pre-op Evaluation from Anesthesia’s standpoint?

A
  1. Learn Medical Conditions.
  2. Devise an anesthetic plan (Intra/Post-op)
  3. Time for consultants
  4. DNR

DNR might suspend for intraOp but not always

How well did you know this?
1
Not at all
2
3
4
5
Perfectly
4
Q

What are the benefits of Pre-op Evaluation from the surgeon/hospital’s standpoint?

A
  1. Decrease cost of peri-operative care
  2. Improve **efficiency **
  3. Decreases cancellation/delays
How well did you know this?
1
Not at all
2
3
4
5
Perfectly
5
Q

Surgical procedures performed under anesthesia requires _________.

A

Preoperative Evaluation

Even if Pre-Op assessment is performed outpatient. We are still responsible.

How well did you know this?
1
Not at all
2
3
4
5
Perfectly
6
Q

Correct diagnosis can be made in ____% of cases on the basis of history alone.

A

56%

How well did you know this?
1
Not at all
2
3
4
5
Perfectly
7
Q

What are the components of a medical history?

A
  1. Functional capacity
  2. Review of systems
  3. ETOH/Illicit drug use/Tobacco
  4. History - surgical/anesthetic
  5. Surgery reason?
  6. Complications - anesthetic related
  7. Allergies
  8. Medications
  9. Past medical issues/problems

FRESH CAMP

How well did you know this?
1
Not at all
2
3
4
5
Perfectly
8
Q

What are some examples of anesthetic-related complications?

A
  1. MH
  2. AChesterase deficiency
  3. Difficult airway
  4. PONV
How well did you know this?
1
Not at all
2
3
4
5
Perfectly
9
Q

What is the formula for BMI in both metric and imperial

A

Metric (BMI = kg / m2)
Imperial (BMI = 703 x lbs / in2)

How well did you know this?
1
Not at all
2
3
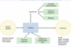
4
5
Perfectly
10
Q

What BMI is considered underweight

A

BMI < 18.5

How well did you know this?
1
Not at all
2
3
4
5
Perfectly
11
Q

What BMI is considered normal

A

BMI 18.5 - 24.9

How well did you know this?
1
Not at all
2
3
4
5
Perfectly
12
Q

What BMI is considered overweight

A

BMI 25.0 - 29.9

How well did you know this?
1
Not at all
2
3
4
5
Perfectly
13
Q

What BMI is considered obese

A

BMI 30.0 and above

How well did you know this?
1
Not at all
2
3
4
5
Perfectly
14
Q

What are the components to emergent physical examination (AMPLE)?

A
  • Allergies
  • Medications
  • Past Medical History
  • Last Meal Eaten
  • Events leading up to need for surgery/ procedure
How well did you know this?
1
Not at all
2
3
4
5
Perfectly
15
Q

What are the components of an airway examination?

A
  1. Mallampati classification
  2. Inter-incisors gap
  3. Thyromental distance
  4. Forward movement of mandible
  5. Range of cervical spine motion: flexion and extension
  6. Document loose or chipped teeth, tracheal deviation

MIT MNT

How well did you know this?
1
Not at all
2
3
4
5
Perfectly
16
Q

Cardiovascular complications account for ____ perioperative mortalities

A

Almost half

How well did you know this?
1
Not at all
2
3
4
5
Perfectly
17
Q

What court case in 1957 established what the practice of informed consent was suppose to look like in the practice of modern medicine?

A

Salgo v Trustees of Leland Standford Hospital

How well did you know this?
1
Not at all
2
3
4
5
Perfectly
18
Q

What are the three goals of shared decision making?

A
  • Communicating with pts about risk/benefits of possible interventions
  • Elicit pt’s goals, values, and concerns
  • Assist pts in how to conceptualize the risk and benefits/ how to approach the decision.

Talk about common goals, not everything on the consent form

How well did you know this?
1
Not at all
2
3
4
5
Perfectly
19
Q

What are THREE types of DNR orders in the perioperative period, and what do they entail

A
  1. Full attempt at resuscitation
  2. Limited attempt at resuscitation defined with regard to specific procedures
    a) May refuse certain resuscitation procedures
    b) Anesthesia should inform pt/surrogate about which procedures are essential and not essential for the success of the anesthetic and proposed surgery
  3. Limited attempt at resuscitation defined with regard to the pt’s goals and values
    a) Allows anesthesia and surgical teams to use clinical judgement in determining appropriate resuscitation procedures
How well did you know this?
1
Not at all
2
3
4
5
Perfectly
20
Q

What is the percent chance of mortality in a high risk procedure?

A

Greater than 5%

How well did you know this?
1
Not at all
2
3
4
5
Perfectly
21
Q

What is the percent chance of mortality in an intermediate risk procedure?

A

1%-5%

How well did you know this?
1
Not at all
2
3
4
5
Perfectly
22
Q

What is the prediction tool used to estimate risk of cardiac complications after surgery?

A

Revised Cardiac Risk Index

How well did you know this?
1
Not at all
2
3
4
5
Perfectly
23
Q

What is the percent chance of mortality in a low risk procedure?

A

Less than 1%

How well did you know this?
1
Not at all
2
3
4
5
Perfectly
24
Q

What are examples of a high risk procedure?

A
  • Aortic and major vascular
  • Peripheral vascular

Vascular

How well did you know this?
1
Not at all
2
3
4
5
Perfectly
25
What are examples of an intermediate risk procedure?
- Intraabdominal surgery - Intrathoracic surgery - Carotid endarterectomy - Head/neck surgery ## Footnote IICH
26
What are the six components of the the Revised Cardiac Risk Index recommended by the American College of Cardiologist (ACC) and American Hospital Association (AHA)?
- High ** risk ** surgery - **Ischemic** heart disease - Hx of **CHF** - Hx of cerebrovascular disease - **DM** requiring insulin - **Cr > 2.0** mg/dL
27
What are examples of a low risk procedure?
- Ambulatory surgery - Breast surgery - Endoscopic procedures - Cataract surgery - Skin surgery - Urologic surgery - Orthopedic surgery
28
What is the purpose of a functional capacity assessment
- Assessment of cardiopulmonary fitness - Estimates pt risk for major post-op morbidity or mortality - Determines if further testing is necessary
29
A Revised Cardiac Index Score of 0 has a _______% risk of cardiac complications after surgery.
0.4%
30
A Revised Cardiac Index Score of 1 has a _______% risk of cardiac complications after surgery.
1.0%
31
A Revised Cardiac Index Score of 2 has a _______% risk of cardiac complications after surgery.
2.4%
32
A Revised Cardiac Index Score of >3 has a _______% risk of cardiac complications after surgery.
5.4%
33
What is functional capacity measured in?
METs (metabolic equivalent of task)
34
What situations would a surgery be considered an emergency?
Life or limb would be threatened if surgery did not proceed within 6 hours or less. ## Footnote No delay
35
What situation will allow the patient to proceed to the surgery without pre-op cardiac assessment?
Emergent Surgery
36
What is a MET? What is 1 MET = to? What is the cut off?
MET is the rate of energy consumption 1 MET = 3.5 mL/kg/min Greater than 4 METs
37
What 4 cardiac conditions will likely result in postponement of surgery?
1. Acute coronary syndrome 2. Significant arrhythmia (Irregular rythmm) 3. Decompensated heart failure 4. Severe valvular disease ## Footnote AIDS
38
What situations would a surgery be considered urgent?
Life or limb would be threatened if surgery did not proceed within 6 to 24 hours.
39
What situations would a surgery be considered time-sensitive?
Delay in surgery exceeding **1 to 6 weeks ** would adversely affect patient outcomes. (etc. EGD, colonoscopy)
40
What are the 6 steps in the preoperative cardiac risk assessment algorithm?
1. Emergency surgery 2. Active cardiac conditions 3. Estimate risk of perioperative death or MI 4. Assess functional capacity 5. Assess whether further testing will impact care 6. Proceed to surgery or consider alternative strategies
41
How many classes of ASA Physical Status are there?
6
42
What are the additional components Meyer Sakland added onto the ASA PS?
- The planned surgical procedure - The ability and **skill of the surgeon** in the partciular procedure contemplated - The attention to **postoperative care** - The **past experience** of the anesthetist in similar circumstances
43
What type of individual will be classified as ASA 1?
A normal healthy patient. Healthy non-smoker, little to no EtOH use.
44
What type of individual will be classified as ASA 2 ?
A pt with **mild** systemic disease. Mild disease only, w/o substantial functional limitations: current smokers, social drinkers, pregnancy, BMI 30-40, well-controlled DM/HTN, mild lung disease.
45
What type of individual will be classified as ASA 3?
A pt with **severe systemic disease** Substantive functional limitations: one or more moderate to severe disease. Poorly controlled DM, HTN, COPD, morbid obesity BMI >40, hepatitis, severe EtOH, pacemaker, moderately reduced EF, ESRD w/ dialysis, premature infants <60 weeks, Hx (greater than 3 months) of MI, CVA, TIA, CAD/stents
46
What type of individual will be classified as ASA 4?
A patient with severe systemic disease that is a **constant threat to their life** Recent (<3 months) MI, CVA, TIA, CAD/stents, ongoing cardiac ischemia, severe valvular disorder, severe reduced EF, sepsis, DIC, ARDS, ESRD w/o dialysis.
47
What type of individual will be classified as ASA 5?
A pt **not expected to survive w/o operation**. Ruptured AAA, massive trauma, intracranial bleeding with mass effect, ischemic bowel with multi-organ dysfunction.
48
What type of individual will be classified as ASA 6?
A declared **brain-dead** patient whose organs are being removed for donor purposes.
49
What influences perioperative outcome in terms of the anesthesia provider?
- Provider characteristics - Error in judgement - Mishaps
50
What influences patient outcomes in terms of the entire surgery?
- Anesthesia - Patient disease - Errors in judgement - Location of postoperative care
51
What should pre-op testing satisfy in order to be considered useful?
- Diagnostic efficacy - Diagnostic effectiveness - Therapeutic efficacy - Therapeutic effectiveness ## Footnote Will it change the plan or outcome?
52
When is preop CBC/H&H warranted?
1. Hx of increased bleeding, hematologic disorders, anti-coag therapy, poor nutritional status 2. ASA-PS 3 or 4 undergoing intermediate-risk procedures 3. All pts undergoing major procedures ## Footnote Hgb, Hct, PLT, WBC
53
When is preoperative Renal function testing warranted?
1. DM, HTN, cardiac disease, dehydration, renal disease, fluid overload 2. ASA-PS 3 or 4 undergoing intermediate-risk procedures 3. ASA-PS 2, 3, or 4 undergoing major procedures
54
When are preoperative electrolyte labs warranted?
1. Suspected undiagnosed or worsening condition that will affect peri-op management 2. Renal or hepatic disease, malnutrition, malabsorption, ETOH abuse, HF, arrhythmias, medications that may cause an imbalance ## Footnote i-stat vs complete panel? Mg is not in i-stat
55
When is preoperative liver function testing warranted?
1. Liver injury and physical exam findings 2. Hepatitis, jaundice, cirrhosis, portal HTN, biliary disease, gallbladder disease, bleeding disorders 3. GI bleed (indirect) ## Footnote Liver pts, coagulopathies
56
When is preoperative coagulation testing warranted?
1. Known or suspected coagulopathy indentified on pre-op eval 2. Known bleeding disorder, hepatic disease, and anticoagulant use 3. ASA-PS 3 or 4; undergoing intermediate, major or complex surgical procedures; known to take anticoagulant meds or chronic liver disease
57
When are preoperative serum glucose and HbA1c testing warranted?
- Known DM (or family Hx) - Obesity (BMI >50) - CV or intracranial disease - Steroid history ## Footnote Long Cases
58
When is preoperative urinalysis warranted?
Suspected UTI and unexplained fever or chills
59
What cases are contraindicated with active UTI?
Orthopedic surgeries (with implants)
60
When is preoperative pregnancy testing warranted?
1. Sexual activity, birth control use, and date or last menstrual period 2. All women of childbearing potential
61
When is preoperative ECG warranted?
1. Ischemic **heart disease**, HTN, DM, HF, chest pain, palpitations, abnormal valvular murmurs, DOE, syncope, arrhythmia. 2. Significant **arrhythmias**, PAD, CV disease, significant structural heart disease undergoing intermediate risk or high risk procedures. 3. ECG routine in ASA-PS **3 or 4** undergoing intermediate risk procedure. 4. ECG routine in ASA-PS **2, 3, or 4 undergoing major/high-risk** procedure.
62
When is a preoperative CXR warranted?
1. Based on abnormalities identified during pre-op evaluation. 2. Advanced COPD, bullous lung disease, pulmonary edema, pneumonia, mediastinal masses, suspicious physical exam findings (rales, trachea deviation), fx rib.
63
What are four types of anesthesia?
1. General 2. IV/Monitored Sedation 3. Regional 4. Local
64
Short Hand Lab Values
Short Hand Lab Values
65
What level of consciousness is general anesthesia? What are examples of procedures that utilize general anesthesia?
Total loss of consciousness and airway control Examples: Major surgeries (total joints, open-heart, bowel surgeries, etc) ## Footnote ET or LMA used
66
What level of consciousness is IV/Monitored sedation? What are examples?
Minimal (drowsy, able to talk) to deep (sleeping, may not remember surgery/procedure) Example: Minor surgeries or shorter less complex procedures (Biopsies, colonoscopy) ## Footnote NC or face mask used
67
What is the number 1 group of drugs that cause anaphylaxis?
Neuromuscular Blockers **(Rocuronium #1)** (followed by latex, chlorohexidine, antibiotics, then opioids)
68
What is regional anesthesia? What are examples of when this would be used?
Pain management method that numbs a large part of the body using a local anesthetic Example: Childbirth or joint replacement in elderly patients ## Footnote Epidural or Spinal
69
What NMBA is the number 1 cause of anaphylaxis?
Rocuronium
70
What is local anesthesia? What are examples of when this would be used?
Pain management method, usually a one-time injection of local anesthetic that numbs a small area of the body Example: Skin or breast biopsy, bone/joint repair
71
What antihypertensive medications should be DC'd prior to surgery?
ACE inhibitors and ARBs DC'd 24 hours before surgery
72
People with Spina Bifida are at high risk for __________ allergies.
Latex
73
What are risk factors for latex allergies?
- Hx of multiple surgery - Occupation Exposure to Latex (condom factory) - Food allergies that cross react (kiwi, mango, passion fruit, banana, avocado, chestnuts).
74
What two antibiotics are the most common cause of anaphylaxis?
PCN and cephalosporin
75
What are some considerations to implement when administering vancomycin?
- Give the abx at a slow rate. - Pre-medicate with an anti-histamine. - Watch for red man syndrome.
76
What are the two classes of local anesthetics?
Amides and Esters
77
What class of local anesthetic is lidocaine?
Lidocaine is an amide *Local anesthetics with two i's are usually amides.*
78
What preservative in local anesthetic are people allergic to?
Para-aminobenzoic acid (PABA) ## Footnote Ester Reaction, not amine reaction (lidocaine)
79
____________ in local anesthetic causes adverse reaction, not an allergy.
Epinephrine
80
Most neuromuscular blockers are ___________ compounds.
Quaternary ammonium
81
Cross-reactivity possibility with allergy to neostigmine with ___________.
Morphine
82
True allergy to opioids are rare, many patients complain about the side effects such as _________ and __________.
Nausea and Vomiting
83
During Pre-op what anti-hypertensive meds would be discontinued? When will theses drugs be stopped?
ACE inhibitors and ARBs (*cause horrible hypotension*) Stop 24 hours before surgery
84
Drugs to continue taking before surgery include:
Antihypertensives Cardiac Meds Oral Contraceptives MAOI Anti-depressants Thyroid Medication Opioids Seizure Meds Eye Drops GERD medications Asthma meds Corticosteroids ## Footnote *A COMATOSE GAC*
85
A core measure in anesthesia is that patient taking beta-blockers. They need to taken the medications within _______ hours before surgery.
24 hours
86
Oral contraceptives are high risk for ____________. If you were to d/c, stop __________ weeks prior to surgery.
High risk for blood clots Stop 4 weeks prior to surgery
87
What medication used in anesthesia can void the action of oral contraceptives?
Sugammadex
88
What group of medication decrease the duration of action of neuromuscular blockers?
Anti-convulsant medications.
89
If statins are abruptly stopped, there is an increase in _________ risk.
Cardiac
90
What are pre-op considerations for patients taking aspirin? How long before surgery, would you ask the patient to d/c their aspirin?
Figure out why they are taking aspirin and if it warrants as a medication to continue to d/c prior to surgery. 7-14 days before surgery.
91
What is the main concern with patients taking COX-2 inhibitors prior to surgery?
Prolong use of COX-2 inhibitors can affect wound or bone healing
92
What two medications do we want to avoid when a patient is on a MAOI?
1. Meperidine - can result in seizures or serotonin syndrome 2. Vasopressors (Ephedrine) - BP don't respond as well Fentanyl - poor interactions also
93
What are meds to d/c prior to surgery?
Sildenafil (depends) - 24 hrs - Not in severe PH P2Y12 inhibitors (depends/consult cardio) ASA (depends) - 7-14 days Warfarin - 5 days before NSAIDs - 48 hrs before Non-insulin anti-diabetic meds - day of surgery Diuretics (except thiazides for BP) - day of surgery Post-menopausal HRT - 4 wks before Topical medications - ## Footnote SPAWN DDHT
94
How many days out before surgery would you d/c the following P2Y12 inhibitors: Clopidogrel and Ticagrelor: Ticlopidine: Prasugrel:
Clopidogrel and Ticagrelor: d/c 5-7 days before surgery Ticlopidine: d/c 7-10 days before surgery Prasugrel: d/c 7-10 days before surgery
95
Do not d/c P2Y12 inhibitors in drug eluting stents until ________ months of dual anti-platelet therapy is completed.
6 months
96
P2Y12 inhibitors should be continued in patients for _________ surgery with topical or general anesthesia.
Cataract
97
Why would you want to d/c diuretics during the day of the surgery? What is the exception to this?
So the patient won't be volume depleted when they get to the OR. Thiazide diuretics for blood pressure management
98
When would you want a patient to continue taking their sildenafil?
If they are taking it for pulmonary hypertension
99
How far out will NSAIDs be d/c before surgery?
48 hours
100
How many days will warfarin need to be stopped prior to surgery?
5 days, substitute warfarin for heparin if needed.
101
How far out will post-menopausal hormone replacement therapy need to be d/c prior to surgery?
4 weeks
102
Non-insulin anti-diabetic medications are d/c **on the day of the surgery.** The only exception is what group of anti-diabetic meds? When are these medications stopped prior to surgery?
SGLT2 inhibitors stop **24 hours** prior to surgery.
103
What are anesthesia considerations to take into account with diabetic patients that take insulin?
Clearly explain and write down what you want the patient do so there is no confusion about their insulin management on the day of their surgery.
104
When do we d/c short-acting (regular) insulin prior to surgery? What happens if it is an insulin pump?
Day of the surgery If it is an insulin pump, continue at basal rate.
105
Who has wider swings of blood sugar during surgery? Type 1 or Type 2 DM?
Type 1
106
Type 1 DM: Take ____________ of usual dose of morning long-acting insulin on the day of the surgery.
one-third
107
Type 2 DM: Take none or up to __________ of long-acting or combination insulin on day of surgery.
half
108
Cortisol is produced by the ___________ .
adrenal gland
109
______________ suppresses cortisol secretions at HPA axis. What is given in to increase to increase cortisol level?
Exogenous Glucocorticoids Hydrocortisone
110
What is the pre-op management for no HPA suppression using steroids?
Start with short-duration low-dose steroids. 4 to 8 mg Dexamethasone
111
What is the pre-op management for HPA suppression with >20 mg prednisone/day >3 weeks and in pt with Cushingnoid appearance.
Give 100 mg hydrocortisone q8 hrs.
112
Appx ______% of pts take multiple herbs/ vitamins Out of these patients, ________% will take prescription drugs while taking multiple herbs/ vitamins.
50% take multiple herbs/ vitamins 25% take prescription drug
113
What are pharmacologic effects of Echinacea? What Peri-operative concerns?
Activation of cell mediated immunity. Allergic reactions, decrease effectiveness of immunosuppressants, potential for **immunosuppression** with long-term use.
114
What are pharmacologic effects of Ephedra (ma huang)? What are Peri-operative concerns? When to d/c?
Increase HR and BP through direct and indirect sympathomimetic effects -Risk of MI and CVA from tachycardia and HTN -Ventricular arrhythmias with halothane -**Depletes catecholamines** leading to unstable hemodynamics -Life threatening with MAOIs **D/c 24 hours prior** to surgery
115
What are pharmacologic effects of Garlic? What are Peri-operative concerns? When to d/c?
Inhibit platelet aggregation, increase fibrinolysis May increase risk of bleeding 7 days
116
What are pharmacologic effects of Ginger? What are Peri-operative concerns?
Antiemetic, anti-platelet aggregation May increase risk of bleeding.
117
What are pharmacologic effects of Ginkgo Biloba? What are Peri-operative concerns? When to d/c?
Inhibit platelet activating factor May increase risk of bleeding 36 hours
118
What are pharmacologic effects of Ginseng? What are Peri-operative concerns? When to d/c?
Lowers blood glucose, inhibit platelet aggregation Hypoglycemia, increase risk of bleeding, may decrease anticoagulant effect of warfarin. -7 days
119
What are pharmacologic effects of Green Tea What are Peri-operative concerns? When to d/c?
Inhibits platelet aggregation, inhibits TXA2 formation May increase risk of bleeding, may decrease anticoagulant effect on warfarin - 7 days
120
What are pharmacologic effects of Kava? What are Peri-operative concerns? When to d/c?
Sedation and Anxiolysis May increase sedative effects or anesthetics -24 hours
121
What are the pharmacologic effects of Saw Palmetto? What are Perioperative concerns?
Inhibits 5a-reductase and inhibit cyclooxyrgenase Increase risk of bleeding
122
What are the pharmacologic effects of St. John's wort? What are Peri-operative concerns? When to d/c?
**Inhibits NT re-uptake** Induction of cytochrome P450 enzymes, affects cyclosporine, warfarin, steroids, protease inhibitors. May also affect BZD, CCB. Decrease Serum digoxin level. Delayed emergence **5 days**
123
What are pharmacologic effects of Valerian? What are Peri-operative concerns?
Sedation May increase sedative effect of anesthetic, BZD like acute w/d, may increase anesthetic requirements with long-term use.
124
List all herbs that have peri-operative concerns for bleeding.
Garlic Ginger Ginkgo Ginseng Green Tea Saw Palmetto
125
List all herbs that have peri-operative cardiac concerns.
Ephedra
126
List all herbs that have peri-operative concerns for sedation?
Kava Valerian
127
A full meal or something with high fat can be consumed how many hours before surgery?
8 hours before surgery
128
What kind of meal is milk and infant formula considered? When should they be NPO?
A light meal. 6 hours before surgery.
129
How many hours NPO for breast milk?
4 hours
130
How many hours NPO for clear liquids?
2 hours
131
____________ tube feeds may be continued to the time of nonabdominal surgery.
Post pyloric
132
What is Mendelson syndrome?
A condition that increases the risk of aspiration. Aspiration of >25 mL of gastric residual content with a pH < 2.5
133
List aspiration prophylaxis.
-Decrease gastric volume and acidity (NPO) -Give non-particulate antacids (sodium citrate) to increase gastric pH -**H2 blockers** (ranitidine) increase gastric pH -**PPI** (omeprazole), decreases gastric secretion -**dopamine-2 antagonist** (metoclopramide), reduce gastric volume. ## Footnote Reduce gastric volume Increase gastric pH
134
PONV scoring system: Name the four components of the Apfel Score. What Apfel score would be considered a moderate risk? What Apfel score would be considered a severe risk?
Female gender History of PONV/motion sickness Nonsmoker Postoperative opioids Moderate risk: 1-2 Severe risk: 3-4, avoid general anesthetics or use total intravenous anesthetic (TIVA)
135
PONV scoring system: Name the five components of the Kiovuranta Score.
Female gender History of PONV/motion sickness Nonsmoker Age (less than 50) Duration of surgery (less than 1 hr or greater than 4 hrs)
136
PONV premedication Scopolamine Patches Class: Side Effects: Consideration:
Scopolamine Patches Class: ACh muscarinic antagonist, crosses BBB Side Effects: **Confusion**, sedation, **dry** mouth, blurry vision Consideration: Avoid use in confused old people, apply 2-4 hours beforehand
137
PONV premedication Pregabalin Class: S/E: Considerations:
Pregabalin Class: GABA analog S/E: visual disturbances, risk of respiratory depression Considerations: administer pre-induction, visual disturbances, and respiratory depression.
138
PONV premedication Ondansetron Class: S/E: Considerations:
Ondansetron Class: serotonin antagonist S/E: **prolong QTc** Considerations: give before pt is nauseated, before the conclusion of surgery ## Footnote Not very effective in active N/V
139
PONV premedication Promethazine Class: S/E: Considerations:
Promethazine Class: histamine H1 antagonist S/E: **prolong QTc** , sedation Considerations: administer small doses, dilute, really burns
140
PONV premedication Dexamethasone Class: S/E: Considerations:
Dexamethasone Class: Steroid S/E: perineal irritation/burning Considerations: give slowly
141
All patients should receive prophylactic abx within _________ before surgical incision.
1 hour
142
Pt who receives ____________ or a ________ for prophylactic abx should have the abx initiated within 2 hours before surgical incision.
Vancomycin Fluoroquinolone ## Footnote Abx need to reach tissue before infection starts
143
Which medication is the most commonly administered abx before surgery?
Cefazolin (cephalosporin) - Broad spectrum Beta-lactam antimicrobial agent -some cross-reactivity to PCN allergies
144
If a patient is allergic to cefazolin what medication can be given instead?
Clindamycin
145
What is the most powerful abx used routinely (MRSA)?
Vancomycin
146
The ____________ clinic is a visible partnership among the departments of anesthesia, surgery, nursing, and hospital administration to achieve common goals.
preoperative evaluation
147
What is the redosing interval for Cefazolin
4 hrs
148
What can also be used as an antiemetic?
Propofol - Faster acting than other options Low dose benadryl