Exam 2 Flashcards

(159 cards)

1
Q

Respiratory system

A

Learning Objective
Explain the portals of entry into the respiratory tract.

Diagnose and describe inflammation of the various parts of the respiratory tract. Explain and diagnose the types of transudates and exudates that commonly occur at these sites.
Explain the types of cells responsible for defense against pathogens and how they function in addition to the importance of the mucociliary apparatus.
Identify and describe lobulation vs lobation and the pathologic / physiologic significance of collateral ventilation
Diagnose respiratory anomalies/ diseases in domestic animals.
 Brachycephalic airway syndrome
 Tracheal hypoplasia /Tracheal collapse
 Epiglottic entrapment
 Dorsal displacement of the soft palate
 Laryngeal hemiplegia
Diagnose nasal and sinus disease in domestic animals and describe the pathogenesis
 Ethmoid hematomas
 Streptococcus equi spp. Equi / gutteral pouch empyema
 Gutteral pouch mycosis
 Infectious bovine rhinotracheitis
 Calf diphtheria
 Oestrus ovis
 Arophic rhinitis
 Feline and canine upper respiratory diseases
Describe and diagnose types and causes of atelectasis
Describe, diagnose the mechanisms, lesions and characteristics of circulatory disturbances of the respiratory system (including specific mechanisms of edema formation)
Classify pneumonias based on distribution pattern and likely etiologic agent, portal of entry
Diagnose pneumonia in ruminants:
 Bovine enzootic pneumonia (Pasteurella multocida)
 Mannheimia haemolytica
 Respiratory histophilosis
 Mycoplasma bovis
 Shipping Fever
 Tuberculosis
 IBR
 BRSV
 Atypical interstitial pneumonia
 ARDS
 Paraquat
 OPP /CAE

How well did you know this?
1
Not at all
2
3
4
5
Perfectly
2
Q

Lung Anatomy

A

Lobes: defined by ramification of the bronchial tree. Ex: Cranial and caudal lobes.

Lobules: each pulmonary lobe is further subdivided by connective tissue into pulmonary lobules. Cattle and pigs prominent

Degree of lobation: external fissure
Degree of lobulation: connective tissue between lobules.

Lobated vs. Lobulated
Collateral ventilation: movement of air between lobules and between adjacent alveoli (PORES OF KOHN). Septae an connective tissue make it hard for air to pass through

Cattle and pigs are well lobated and well-lobulated: POOR COLLATERAL VENTILATION
Sheep and goats: well-lobated, poorly lobulated.
Horses: poor lobated, poor lobulated.
Dogs and cats: well lobated, not well lobulated. GOOD COLLATERAL VENTILATION
The degree of lobulation determined the degree of air movement between the lobules

Pulmonary interstitial compartments

-Bronchovascular
-Interlobular
-Alveolar
Pulmonary changes such as emphysema, edema, and inflammation may affect one or more of these compartments

How well did you know this?
1
Not at all
2
3
4
5
Perfectly
3
Q

Explain the portals of entry into the respiratory tract.

Diagnose and describe inflammation of the various parts of the respiratory tract. Explain and diagnose the types of transudates and exudates that commonly occur at these sites.
Explain the types of cells responsible for defense against pathogens and how they function in addition to the importance of the mucociliary apparatus.
Identify and describe lobulation vs lobation and the pathologic / physiologic significance of collateral ventilation

A

General Structure

  1. Conducting: includes nostrils, nasal cavity, paranasal sinuses, nasopharynx, larynx, trachea, extra and intra pulmonary bronchii.
    All lined by PSEUDOSTRATIFIED CILIATED COLUMNAR epithelium.

-Goblet cells
-Serous cells

  1. Transitional: not as equally well developed in all species. Cilia begins to disappear
    -Respiratory bronchioles
    CLUB CELLS: contain numerous biosynthetic organelles detoxification and xenobiotics (foreign substances) role, similar to hepatocytes. Stem cells critical in remodeling and and repair.
    -Primary, secondary, and tertiary bronchioles.
  2. Exchange: Alveolar system. Millions of alveoli lined by

TYPE I cells: membranous pneumonocytes
TYPE II cells: granular pneumonocytes, which are precursor cells and more resistant to injury.

Portals of Entry

Hematogenous: blood-borne microbes, toxins, and emboli. 9% of total blood volume Rt ventricle goes to lung. Pulmonary capillary bed is largest in the body = human 2400 km, 1 ml occupying 16 km.

Aerogenous: airborne injury due to extensive alveolar area, large volume of air passing continuously, and high concentration of noxious elements that can be present in the air.

Direct injury: wounds, trauma.

Explain and diagnose the types of transudates and exudates that commonly occur at these sites.

Bronchitis can be
1. Fibrinous
2. Catarrhal
3. Purulent
4. fibrinonecrotic (diphtheric)
5. Granulomatous
6. Sputum (e.g., chronic smokers)

How well did you know this?
1
Not at all
2
3
4
5
Perfectly
4
Q

Club Cells Upper respiratory defense mechanism (Trachea, bronchus)

Secrete surfactant and collecting (protective proteins)
Mucociliary escalator: cilia, mucus.
Double layer: outer gel, inner in a fluid or sol phase

A

Lower respiratory defense mechanism (Bronchi, bronchioles, alveoli)

Mucociliary escalator, modified epithelial cell, at bifurcation of Bronchi and Bronchioles overlaying BALT.
Bronchioles: no cartilage.
Type I and Type II Pneumonocytes

How well did you know this?
1
Not at all
2
3
4
5
Perfectly
5
Q

Conductive system: Nose, paranasal sinuses, larynx, trachea, and bronchi

Example of viral infections that cause extensive mucosal ulceration
-Bovine herpesvirus 1 (Bovine rhinotracheitis)
-Feline rhinotracheitis (feline herpesvirus 1)
-Canine infectious respiratory disease group such as canine adenovirus 2 (CAV-2) and canine parainfluenza (CPIV)

A

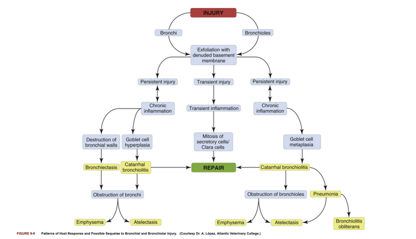
-Injury to pseudo stratified columnar epithelium: viral infection, trauma, inhalation of toxic gases, cells swell, lose attachment to basement membrane and exfoliate, cell migration (conciliated secretory cells/preciliated cells), mitosis and finally attachment. TRANSIENT MILD EXUDATE: fluid, plasma proteins, and neutrophils.

-Injury to olfactory epithelium: limited capacity for regeneration, results in HYPOSMIA (reduction) ANOSMIA (loss of function), neurons regenerate but slow and less efficient.
-Injury to Squamous epithelium (MUCOCUTANEOUS JUNCTION) located in vestibular region of the nose, similar pattern of necrosis and inflammation as the oral mucosa.

Chronic Injury = Goblet cell hyperplasia leads to excessive mucus production (hyper secretion) and reduced mucociliary clearance, when there is loss of basement membrane then fibrosis repair and granulation tissue take place.

**Severe cases = Squamous cell metaplasia

How well did you know this?
1
Not at all
2
3
4
5
Perfectly
6
Q

What are some organisms normally present in the respiratory tract?
Laryngeal hemiplegia picture

A

Cattle: Mannheimia hemolytica (shipping fever)
Cats, cattle, and pigs: Pasteurella multicocida
Dogs and Pigs: Bordetella bronchiseptica

How well did you know this?
1
Not at all
2
3
4
5
Perfectly
7
Q

Defense mechanisms

A

Cells and secretions

How well did you know this?
1
Not at all
2
3
4
5
Perfectly
8
Q

Congenital Anomalies

A

Most commonly reported in cattle and sheep

-Accessory lungs are one of the most common anomalies and consist of distinctively lobulated masses of incompletely differentiated pulmonary tissue present in the thorax, abdominal cavity, or subcutaneous tissue virtually everywhere in the trunk.

-Ciliary dyskinesia (immotile cilia syndrome, Kartagener’s syndrome) defective ciliary movement = reduced mucociliary clearance. Chronic recurrent rhino sinusitis, pneumonia, and infertility in dogs.

-Congenital melanosis: common incidental findings in pigs and ruminants, usually seen at slaughter. It has no clinical significance.

-Congenital emphysema is sporadically seen in dogs.

-Brachycephalic Airway Syndrome: Stenotic airways. bulldog, boxers, pugs, pekingese.

-Tracheal collapse/stenosis: Toy, mini, brach dogs. Horse, cattle, goats. Dorsoventral flattening reverberation of tracheal membrane = decreased lumen. Most commonly the defect extends the entire length of the trachea and only rarely in cervical portions alone. Froth and even covered by diphtheric membrane In some cases is an acquired lesion that fallows trauma, compression caused by extraluminal masses, peritracheal inflammation, and flawed tracheotomy or transtracheal aspirate techniques.

-Laryngeal Hemiplegia: paralysis or roaring in horses, common disease characterized by atrophy of the dorsal and lateral cricoarytenoid muscles (abductor and adductor of the arytenoid cartilage), particularly on the left side. Primary denervation (recurrent laryngeal neuropathy) of unknown cause (idiopathic axonopathy) of cranial laryngeal nerve. Medial retropharyngeal lymph nodes are located immediately ventral to the floor of the guttural pouches. As a result of this close anatomic relationship, swelling or inflammation of the guttural pouches or retropharyngeal LNs often results in secondary damage to the laryngeal nerve. Grossly, muscle is pale, smaller than normal. It also occurs in dogs (Siberian Husky and bouvier Flanders), or secondary to choke chain trauma, or secondary to hepatic encephalopathy in horses.

-Epiglottic entrapment: undersized epiglottis entrapped below the arytenoepiglottic fold.

-Dorsal displacement of the soft palate: during exercise, narrows lumen of nasopharynx and creates abnormal air turbulence in the conducting system of horses.

How well did you know this?
1
Not at all
2
3
4
5
Perfectly
9
Q

Rhinitis

A

The occurrence of infectious rhinitis presupposes an upset in the imbalance of the normal microbial flora of the nasal cavity. Competitive exclusion maintains balance, but disruption caused by viruses, pathogenic bacteria, fungi, irritant gases, environmental changes, immunosuppression, local trauma, stress, or prolonged antibacterial treatment.
Bronchoaspiration of exudate leads to bronchopneumonia, chronic rhinitis leads to destruction of nasal concha, deviated septum, and eventually craniofacial deformations. Spread to sinus = sinusitis, can cause osteomyelitis through cribriform plate meningitis, otitis media or guttural pouch empyema in horses, otitis internal and vestibular syndrome. Severe cases present emaciation.

-Serous rhinitis: mildest form of inflammation, hyperemia, increased production of clear fluid produced by serous glands. Mild irritants and cold air culprits, or during early stage of viral infection. Upper respiratory tract infection, allergic reactions.

-Catarrhal Rhinitis: is a slightly more severe, additional increase in mucous production by hypersecretion of goblet cells. Mucous exudate is a thick, translucent, or slightly turbid viscous fluid, with exfoliated cells, leukocytes, cellular debris. Chronically = hyperplasia of goblet cells, as it becomes more severe inflammation with neutrophils give exudate cloudy appearance = MUCOPURULENT.

-Purulent (suppurative) rhinitis: neutrophilic exudate, nasal mucosa severe injury with necrosis and secondary bacterial infection. Cytokines, leukotrienes, complement activation, and bacterial products cause exudation of leukocytes, especially neutrophils. Thick, opaque, but it can vary from white to green to brown. In severe cases the nasal passages are completely blocked.

-Fibrinous rhinitis: reaction when nasal injury is severe in vascular permeability, resulting in abundant exudation of plasma fibrinogen, which coagulates into fibrin. Grossly, yellow, tan, gray, rubbery exudate mat on nasal mucosa “pseudomembrane.”diphtheric or fibrinonecrotic rhinitis presents destructive inflammatory process of the nasal, tonsil, pharyngeal, and laryngeal mucosa. Necrotic and ulcerated epithelium. fungal infections such as aspergillosis can cause fibrinonecrotizing rhinitis.

How well did you know this?
1
Not at all
2
3
4
5
Perfectly
10
Q

Ganulomatous Rhinitis/pneumonia

A

It is a reaction in the nasal mucosa and submucosa that is characterized by infiltration of numerous activated macrophages mixed with a few lymphocytes and plasma cells.
In come cases chronic inflammation leads to polyps nodules large enough to cause obstruction. It is associated with chronic allergic inflammation or infection such as fungal, tuberculosis, systemic mycosis and rhinosporidiosis.

How well did you know this?
1
Not at all
2
3
4
5
Perfectly
11
Q

Sinusitis
Nasal Amyloidosis

A

It occurs sporadically in domestic animals and is frequently combined with rhinitis (rhinosinusitis) or it occurs as a sequela to penetrating or septic wounds of the nasal frontal sinus, maxillary tooth infection in horses and dogs. It can be serous, catarrhal, fibrinous (rare), purulent, or granulomatous. Paranasal sinuses have poor drainage, exudate tends to accumulate causing mucocele (accumulation of mucus) or empyema (accumulation of pus). chronic sinusitis may extend to adjacent bone (osteomyelitis) or through ethmoidal conchae into meninges and brain (meningitis and encephalitis)

Nasal Amyloidosis

The deposition of Amyloid Protein (fibrils with a Beta-pleated configuration) in various tissues localized in lesion of the nasal cavity in horses AMYLOID AL, opposite of the common amyloid AA. Affected horses have epistaxis and reduced athletic performance. Large firm nodules resembling neoplasm can be observed in the alar folds, rostral nasal septum, and floor of nasal cavity. Confirmed by Congo-REd.

How well did you know this?
1
Not at all
2
3
4
5
Perfectly
12
Q

Diagnose pulmonary diseases/ pneumonia in horses:
 EIPH
 COPD
 Rhodococcus equi
 Equine influenza
 Equine viral rhinopneumonitis
 Hendra virus
 EVA
 African horse sickness
 Equine multinodular pulmonary fibrosis 

A

Circulatory disturbances

-Progressive ethmoidal hematoma: single soft, tumor-like, pedunculate, dark, red mass arising from mucosa of ethmoidal concha. Important in older horses C/S: chronic, progressive, often unilateral nasal bleeding. Microscopically abundant macrophages. Unilateral epistaxis.

-Equine viral rhinopneumonitis: aerogenous viral transient infection. Caused by Equine herpesvirus 1 (EHV-1). Mild respiratory disease in weanling foals and young race horses as neurologic disease (myeloencephalopathy) or abortion in mares. Lesions in lungs not seen in necropsy unless secondary bacterial infection rhinitis, pharyngitis, or bronchopneumonia. Stress, immunosuppression, susceptible (latency).

-Equine influenza: highly contagious and self-limiting type A. (H7N7) and H3N8. High morbidity, low mortality. Occasionally severe pneumonia with pulmonary edema. Often conjunctivitis, serous nasal discharge, fever. 2-3 year old horses mostly at racetrack. Opportunistic secondary infections (Streptococcus zooepidemicus, Staphylococcus aureus, or Bacteroides sp.) found in the normal flora. H3N8 jumped to canine.

-Strangles: Streptococcus equi (NOT NORMAL FLORA).
Mucopurulent rhinitis, lymphadenitis. Bastard Strangles: metastatic abscesses in the lungs, liver, spleen, kidneys, brain or joints. It is often fatal. Sequela: bronchopneumonia, horners, roaring, purport hemorrhagic, guttural pouch empyema. Horner’s syndrome results from damage to the cranial cervical ganglion and sympathetic fibers located in the caudodorsal aspect of the pouches (guttural pouch mycosis, Aspergillus spp.) Empyema of guttural pouches is a sequale to suppurative inflammation of the nasal cavities, most commonly from Streptococcus equi infection. Purulent exudate in severe cases, possible internal carotid artery erosion. Nasal discharge, enlarged retropharyngeal lymph node, painful swelling of the parted region, dysphagia, and respiratory distress.

-Glanders/Pseudoglanders: Glanders eradicated in most countries. Burkholderia mallei, Gram (-) It can be fatal in humans from eating infected horse meat. Pyogranulomatous -stellate scars. skin: farcy
Notifiable disease
Pyolgranulomatous nodules in the submucosa, lesions ulcerate releasing copious amounts of Burkholderia mallei.
Severe suppurative lymphangitis nodular thickening lymph vessels in subcutaneous tissue, eventually rupture.
-Pseudoglanders: (meliodiosis) similar to ganders but disseminated. Lots of species affected. Abscesses in organs, liver, spleen, kidneys, lymph nodes.

-Rhinosporidium seeberi: Granulomatous rhinitis in horses and dogs. AQUATIC PROTISTAN.
Polypoid nodules that may be mistaken as tumors present in nasal mucosa close to nares.

How well did you know this?
1
Not at all
2
3
4
5
Perfectly
13
Q

Notifiable disease horses’s infected meat = human infection?

A

Glanders
Burkholderia mallei gram negative bacteria.

How well did you know this?
1
Not at all
2
3
4
5
Perfectly
14
Q

Bovine/Small ruminant Upper Respiratory Diseases

A

Bovine Herpesvirus-1

-“Red nose”
-Bovine abortion
-Infectious pustular vulvovaginitis (IPV)
-Infectious balanoposthitis (IBP).
-Fibronecrotizing tracheitis (IBR)

Calf Diphtheria

-Necrotic Laryngitis: common disease of feedlot cattle and cattle affected with nutritional deficiencies, or housed under unsanitary conditions.
-Fusobacterium necrophorum causes necrotic laryngitis = NECROTIC SSTOMATITIS, lesions in cheeks, palate, tongue, and pharynx.
-Opportunistic organism produces potent ends and exotoxins.
Entry through lesions of viral infections or feed or careless use of specula or balling guns
-Necrotizing ulcerative laryngitis
-It occurs periodically in sheep and pigs
-Sequela: overwhelming fusobacterimia. Sometimes copious exudate can cause obstruction asphyxiation or be aspirated and cause bronchopneumonia.
-Fever, anorexia, depression, halitosis, moist painful cough, dysphagia, inspiratory dyspnea and ventilation failure because of fatigue muscles.

How well did you know this?
1
Not at all
2
3
4
5
Perfectly
15
Q

Nasal Bots Myiasis (Oestrus Ovis)

A

Diptera: Oestridae; nasal bot
Brownish fly about the size of a honeybee deposits first stage larvae in the nostrils of sheep in most areas of the world. Myiasis = parasitism in which larvae invades live tissue
It can affect dogs and humans.
-Mucopurulent rhinitis and sinusitis, rarely penetrate cranial vault and cause bacterial meningitis.

How well did you know this?
1
Not at all
2
3
4
5
Perfectly
16
Q

Diagnose pneumonia in pigs:
 Pasteurella multocidea
 Porcine pleuropneumonia
 Haemophilus parasuis
 Streptococcus suis
 Porcine enzootic pneumonia
 PRRS
 PCV-2

A

Porcine Inclusion Body Rhinitis

Disease of young pigs < 5weeks old
High morbidity, low mortality
Virus: porcine cytomegalovirus said herpivirus-2 (PHV-2)
Incidental findings in euthanized animals, transient viremia.
Lesions: hyperemia of nasal mucosa, secondary bacterial infections, mucopurulent rhinitis with giant basophilic intranuclear inclusion bodies in nasal epithelium.

Atrophic rhinitis

-6-12 weeks old, obligate nasal breather.
-Inflammation and atrophy of nasal conchae (turbinates)
-Facial deformities in growing pigs because of deviation of nasal septum and nasal bones.
-Environmental factors and nutritional deficiencies
-Osteoclastic hyperplasia and osteopenia of the conchae are key microscopic features.
-Mucopurulent exudate. Hyperplastic or metaplastic changes can occur.
-Sneezing, coughing, nasal discharge. Accumulation of secretions on the skin inferior to the medial cants of the eye from obstruction of the nasolacrimal duct.
Bordetella bronchiseptica
Pasteurella multicocida type A and D, cytotoxins, destruction of turbinate.

How well did you know this?
1
Not at all
2
3
4
5
Perfectly
17
Q

Diagnose pneumonia in dogs and cats:
 Canine distemper
 Canine parvovirus
 CHV-1
 Endogenouus lipid pneumonia
 Feline Asthma syndrome
Diagnose granulomatous pneumonia in domestic animals to include:  Higher order bacteria
 Fungal agents
 Parasitic agents
Diagnose the types and causes of thoracic transudates and exudates in domestic species
Diagnose nasopharyngeal polyps in cats.

Diagnose the most common primary and secondary respiratory and pleural neoplasms.

A

Viral infections: dogs do not have specific viral infections affecting exclusively the nasal cavity or sinuses. Acute rhinitis and sinusitis occurs as part of the canine infectious respiratory disease (CIRD) caused by
-Canine distemper virus
-CAV-1, 2
-Canine parainfluenza virus
-Reovirus
-Canine Herpesvirus (CHV)

Bacterial infections: secondary to rhinitis, sinusitis, and pneumonia.
-Bordetella bronchiseptica
-Escherichia coli
-Pasteurella multicocida

-Protozoal: Rhinosporidium seeberi
-Fungal: Aspergillus
-Parasitic: Oslerus (Filaroides) osleri. Nematode parasite that causes characteristic protruding nodules into the lumen at the tracheal bifurcation. Seen in endoscopic examination or necropsy. When the parasite dies an intense foreign body reaction develops with neutrophils and giant cells. From asymptomatic to Chronic cough that can be exacerbated by exercise or excitement. Dyspnea, cyanosis, exercise intolerance, emaciation, even death in young dogs.

Feline

-FHV-1
-Feline Calcivirus

How well did you know this?
1
Not at all
2
3
4
5
Perfectly
18
Q

Examples of suppurative rhinitis and conjuctivitis in cats

A

Viral

-Feline calicivirus: acute, multifocal vesicular glossitis. Infections cause ulcerative stomatitis (ulcers and inflammation of the oral cavity), glossitis (vesicles, ulcers, and inflammation in tongue), conjunctivitis and interstitial pneumonia. Lesions vary from subclinical to lethal depending on the strain of the virus and include rhinitis, conjunctivitis, acute diffuse interstitial pneumonia with necrotizing bronchiolitis. “Limping kitten syndrome” self-limiting arthritis. High mortality 50% and febrile hemorrhagic syndrome. Laboratory tests are always required for a definitive diagnosis.

-Feline Viral Rhinotracheitis: FeHV-1 causes impairment of pulmonary defense mechanisms predisposing cats to secondary bacterial pneumonia. Low maternal immunity, stress, kittens. Lesions are fully REVERSIBLE. Secondary interstitial pneumonia can occur.

Bacterial

-Bordatella bronchiseptica
-Escherichia coli
-Streptococcus spp.
-Mycoplasma felis
Sequela can be severe suppurative rhinitis and also conjunctivitis. Intranuclear inclusion bodies are rarely seen in cats with FVR bc they are only present during the early stages of viral infection. Conchal atrophy, permanent damage to olfactory epithelium, and secondary bacterial pneumonia can occur

Mycotic

-Cryptococcus neoformas: lesions are characterized by mucosal granulomas containing acid-Schiff (PAS)-positive fungal organisms, and the infection is clinically characterized by mucopurulent nasal discharge. Lesions vary from nasal granulomas to large confluent masses of mucopurulent exudate entire nasal cavity and paranasal sinuses. PAS-positive organisms.

Viral rhinitis in cats often together with conjuctivitis. Note exudate in nostrils and conjunctiva.

Feline Chlamydiosis

-Persistent respiratory infection caused by Chlamydophila feels. Conjunctivitis, mucopurulent rhinitis, bronchointerstitial pneumonia.

How well did you know this?
1
Not at all
2
3
4
5
Perfectly
19
Q

Patterns of Pneumonia

A

Debate on classification, but roughly

  1. By cause: viral, bacterial, ex Pasteurella pneumonia, distemper pneumonia
  2. Type of exudate, ex suppurative pneumonia, fibrinous and pyogranulomatous pneumonia.
  3. Morphologic features, ex gangrenous, proliferative, and embolic
  4. Distribution of lesions, ex focal, diffuse, cranioventral, lobar
  5. Epidemiological attributes, ex Montana progressive pneumonia
  6. Miscellaneous, farmer’s lung, etc.

Inflammatory lesion of the lungs regardless of whether it is exudative, proliferative, alveolar or interstitial in this chapter

On the basis of texture, appearance, and exudation pneumonias can be grossly diagnosed into four

  1. Bronchopneumonia
  2. Interstitial pneumonia
  3. Embolic Pneumonia
  4. Granulomatous pneumonia

overlapping of this four types is possible but helps predict most likely etiology

The distribution of the inflammatory lesions can be

  1. Cranioventral
  2. Multifocal
  3. Diffuse
  4. Locally extensive

Texture

  1. Firm
  2. Hard
  3. Rubbery (elastic)
  4. Nodular feeling
    Consolidation is comparable to the texture of the forehead = firm or hard lung filled with exudate.
How well did you know this?
1
Not at all
2
3
4
5
Perfectly
20
Q

What are the types of Atelectasis?

A
  1. Congenital
    -Aspiration of meconium
    -Decreased quantity or quality of surfanctant
  2. Acquired
    -Obstructive: edema, inflammation, mucus plugs, exudate, foreign material, parasites.
    -Compressive: space occupying masses, transferred pressure (bloat, pnuemothorax, etc). Alveolar collapses
How well did you know this?
1
Not at all
2
3
4
5
Perfectly
21
Q

Pores of Kohn

A

The pores of Kohn are apertures in the alveolar septum, which allow the communication of two adjacent alveoli. Their existence has been most disputed, but was lastly supported in man and adult mammalians by observations from electron microscopy

How well did you know this?
1
Not at all
2
3
4
5
Perfectly
22
Q

What is Emphysema? What type of gross lesions can be present and seen during necropsy?

A

The permanent enlargment of air spaces distal to terminal bronchioles

Secondary to obstruction of outflow of aour or agonal at time of slaughter. More air entering than leaving.

Lesions:
-Equine emphysematous bullae

How well did you know this?
1
Not at all
2
3
4
5
Perfectly
23
Q

Bronchopneumonia Suppurative Lobar

What is the portal of entry?
Distribution of lesions?
Texture of the lung?
Gross visible exudate?
Disease Example
Common pulmonary Sequela

A

Aerogenous (Bacteria)

Cranioventral consolidation

Hard lung

Purulent exudate in bronchi

Enzootic pneumonia

Cranioventral abscesses, adhesions, bronchiectasis (chronic inflammatory or degenerative condition of the bronchi marked by dilation and loss of elasticity)

-The inflammatory process takes place in the bronchial, bronchiolar, and alveolar lumens. It is the most common type of pneumonia in domestic animals and with a few exceptions is characterized by cranioventral consolidation of the lungs.
-As a rule the pathogen arrives at the lungs via aerosols or via nasal flora. The initial injury is centered on the mucosa of bronchioles. Exudate accumulates in lumen and leaves the interstitium unchanged except for hyperemia and possible edema.
The lesion tends to spread centrifugally, with older lesions in the center, an exudate can be coughed up and then aspirated into other lobules, where the inflammatory process starts again.

Bronchopneumonias are generally caused by bacteria and mycoplasmas, by bronchioaspiration of feed or gastric contents, or by improper tubing.
-The initial injury is centered on the mucosa of bronchioles; then spreads downward to distal portions of the alveoli and upward to the bronchi.
-Alveolar interstitium typically unchanged except for possible hyperemia and edema.
-Consolidated lungs sink to the bottom of container when placed in fixative due to replacement of air by exudate. Texture firm or harder than normal. HEPATIZATION bc the texture is firm like the liver and hyperemia present.
-It can be suppurative or fibrinous bronchopneumonia
Cattle and pigs obvious pattern CHECKBOARD due to admixture of normal and abnormal (consolidated) lobules

-First 12 hours: hyperemic and edematous
-By 48 hours: parenchyma starts to consolidate, firm in texture
-By 3-5 days: neutrophils and macrophages fill, lung sinks when placed in formalin. Gray-pink color lung at this stage, purulent exudate at cut surface from bronchi.
-Resolution face when infection regresses, 1-2 weeks.
-Chronic phase, 7-10 days after infection, pale gray lungs “fish flesh” appearance. Purulent and catarrhal inflammation, obstructive atelecsis, mononuclear cell infiltration, peribronchial and peribronchiolar lymphoid hyperplasia, and early alveolar fibrosis
Complete resolution is unusual and lungs scar, pleural and pulmonary fibrosis. Bronchioectasis as a consequence of chronic destructive bronchitis, atelectasis, pleural adhesions, abscesses may remain unresolved for a long time

ENZOOTIC PNEUMONIA of ruminant and pigs = chronic suppurative bronchopneumonias

How well did you know this?
1
Not at all
2
3
4
5
Perfectly
24
Q

Chronic bronchopneumonia, Pleural adhesions

A

Hyperplasia of BALT (bronchial associated lymphoid tissue) is also seen in chronic suppurative bronchopneumonia. It appears as conspicuous white nodules (cuffs) around bronchial walls (cuffing pneumonia). Hyperplastic change indicates normal reaction of lymphoid tissue to infection.

Bronchiectasis: affected bronchus is dilated and has lost its normal projections of the mucosa into the lumen, loss of mucosa, destruction of bronchial wall, fibrosis with atrophy of cartilage and bronchial glands

-Pulmonary abscesses
-Pleural adhesions
-Atelactasis
-Emphysema from bronchioectasis

Most common pathogens associated with chronic suppurative bronchopneumonias

-Pateurella multocida
-Bordatella bronchiseptica
-Trueperella pyogenes
-Streptococcus spp.
-Escherichia coli
-Several species of mycoplasmas
Mostly secondary pathogens, initial preceding impairment of pulmonary defense
It can also result from aspiration of bland material (e.g., milk), pulmonary gangrene may ensue when lungs invaded by saprophytic bacteria

How well did you know this?
1
Not at all
2
3
4
5
Perfectly
25
Bronchopneumonia Fibrinous Lobar What is the portal of entry? Distribution of lesions? Texture of the lung? Gross visible exudate? Disease Example Common pulmonary Sequela
Aerogenous (bacteria) Cranioventral consolidation (Porcine pleuropneumonia is an exception because it often involves the caudal lobes) Hard Fibrin in lung and pleura = LOBAR PNEUMONIAS *Pneumonic mannheimiosis = shipping fever* BALT hyperplasia, "sequestra," pleural adhesions, abscesses -Similar to suppurative bronchopneumonia except that exudate is FIBRINOUS rather than neutrophilic, it also involves numerous lobules and exudate moves quickly through tissue until lobe is entirely affected. -Pleural surface involved -DEATH EARLIER than suppurative bronchopneumonia -C/S severe toxemia and sepsis -Gross appearance depends on age and severity of lesion. -Early: Externally = severe congestion and hemorrhage, intense red discoloration. -A few hours later: fibrin starts to accumulate in pleural surface = GROUND GLASS appearance. Eventually forms plaques of fibrinous exudate over red, dark, lung. -Yellow fluid starts to accumulate in the thoracic cavity, color can be variable, bright yellow, tan when mixed with blood, gray when leukocytes and fibroblasts are part of fibrinous plaque in more chronic cases. -Red consolidation on the cut surface ->24 hours, dilation and thrombosis of lymph vessels and edema of interlobular septa. MARBLE appearance. Focal areas of COAGULATIVE NECROSIS in parenchyma. -Shipping fever and Contagious bovine pleuropneumonia -Survivors develop pulmonary "sequestra" pieces of lung with necrosis encapsulated by connective tissue due to toxins (LEUKOTOXIN Mannheim hemolytica) or severe ischemia from thrombosis Common pathogens -Mannheimia haemolytica = shipping fever -Histophilus somni (septicemia, TME, reproductive infertility, heart myocarditis, ear otitis, suppurative and fibrinous bronchopneumonia) -Actinobacillus pleuropneumoniae (porcine) -Mycoplasma bovis -Mycoplasma mycodes spp. -Bacillus anthracis: sudden death, acute fibrinohemorrhagic pneumonia, splenomegaly, multi systemic hemorrhages.
26
Interstitial Pneumonia What is the portal of entry? Distribution of lesions? Texture of the lung? Gross visible exudate? Disease Example Common pulmonary Sequela
Aerogenous or hematogenous (virus, toxin, allergen, sepsis) Diffuse Elastic with rib imprints Not visible, trapped in alveolar septa Influenza, extrinsic allergic alveoli's, PRRS, ARDS Edema, emphysema, type II pneumonocyte hyperplasia, alveolar fibrosis. -Injury and inflammatory process takes place primarily in any of the three layers of alveolar walls (endothelium, basement membrane and alveolar epithelium) **Requires microscopic confirmation, the most difficult to diagnose** -Lesions are more diffusely distributed -Involve all pulmonary lobes generally -Sometimes pronounced in the dorsocaudal aspects of the lungs 1. Failure of lungs to collapse when thoracic cavity is opened 2. Occasional rib impressions on the pleural surface indicating poor deflation 3. Lack of visible exudates, unless complicated secondary bacterial infection -Color of lungs vary from diffusely pale gray to a mottled red, pale appearance in chronic ones. -Severe obliteration (total destruction) of alveolar capillaries (reduced blood-tissue ratio), especially evident when is fibrosis of the alveolar walls. -Elastic with rib imprints, "meaty" on cut surface, pale, no evidence of exudate -Acute pulmonary edema in cattle (exudative phase) and interstitial emphysema secondary to partial obstruction of bronchioles by edema fluid and strenuous air gasping before death. **Edema tends to gravitate to the cranioventral portions, and emphysema (air sacs damaged, some parts of lung filled with air) is more obvious in the dorsocaudal aspects, in acute interstitial pneumonia pattern is cranioventral, so may resemble bronchopneumonia, but texture is different. Pathogenesis -Alveolar epithelium injury, Type I and type II pneumocystis -Aerogenous or hematogenous injury entry -Toxic gases: Ozone, NO2, toxic fumes, Influenza, herpesvirus, canine distemper. -Fungal spores, combine with circulating antibodies and form deposits of antigen-antibody complexes (type III hypersensitivity) in the alveolar wall. ALLERGIC ALVEOLITIS -Hematogenous injury to the vascular endothelium occurs in septicemias, sepsis, DIC, larva migraines (Ascaris scum), toxins absorbed in the alimentary tract (endotoxin) or toxic metabolites locally generated in the lungs (3-methylindole and paraquat), Release of free radicals in alveolar capillaries (ARDS), and infections with endotheliotropic viruses (canine adenovirus and classical swine fever "hog cholera") "Atypical Interstitial Pneumonia" -Severe interstitial edema and alveolar with interlobular emphysema -Histologically: hayline membranes, hyperplasia of type II pneumocytes, edema, emphysema. -Lots of causes with similar lesions -Fog fever, Hypersensitivity pneumonitis to Dictyocaulus sp., or BRSV, Milk allergy -Ingestion of moldy potatoes -Paraquat toxicity -Mycotoxins -Others Fog Fever Pathogenesis -Grasses with L-tryptophan - converted in rumen to 3 methylindole - hematogenous spread to lungs - 3 methylindole transformed by cytochrome P-450 of Clara Club cells to 3-methylindolenine - damage to cells and cell membranes of bronchioles and alveoli - out pouring of protein rich fluid into the alveolus - hyaline membrane formation ( protein rich edema fluid mixed with surfactant) - alveolar walls fibrosis -Irreversible lesion lead to development of CONGESTIVE HEART FAILURE (for pulmonate) in prolonged chronic cases
27
Acute vs. chronic interstitial pneumonias **Not a grossly diagnoses disease**
Acute -Type I pneumocystis injury or alveolar capillary endothelium -Disruption to blood-air barrier -Subsequent exudation of plasma proteins into the alveolar space = exudative phase -Sometimes surfactant mixes with lipids and plasma proteins and become attached to alveolar basement membrane and bronchiolar walls. Inflammatory edema and neutrophils accumulate in alveolar interstitium and cause thickening of alveolar wall. -Few days of proliferative hyperplasia of type II pneumocytes to replace the type I lost. This is the reason why lungs don't collapse and become rubbery and why the cut surface is "meaty" -Often transient and mild, especially when cause by respiratory virus -Examples: Equine and porcine influenza -Not usually significant sequelae and rarely seen in postmortem -Severe cases, animals dies of respiratory failure due to pulmonary edema Examples: ARDS in all species, Bovine pulmonary edema Chronic -Alveolar injury persists, exudative and proliferative lesions progress from acute into morphologic stage. **Hallmark is fibrosis of the alveolar walls, with or without intraalveolar fibrosis* precedes of lymphocytes, macrophages, fibroblasts, and myofibroblasts in the alveolar interstitium** -Hyperplasia and persistence of Type II pneuomocytes, microscopic granulomas, hyperplasia of smooth muscle and squamous epithelium of alveolar. Examples -Ovine progressive pneumonia -Hypersensitivity pneumonitis in cattle and dogs -Silicosis in horses -Asbestosis -Paraquat toxicity -Pneumotoxic antone-plastic drugs (bleomycin) -Extrinsic allergic aleolitis (farmer's lungs) -Massive pulmonary migration of ascaris larvae in pigs also causes interstitial pneumonia -Canine distemper -Influenza in pigs and horses -Respiratory syncytial virus infections in cattle and lambs when uncomplicated
28
Granulomatous Pneumonia What is the portal of entry? Distribution of lesions? Texture of the lung? Gross visible exudate? Disease Example Common pulmonary Sequela
Aerogenous or hematogenous (Mycobacteria, systemic mycosis). Multifocal Nodular Pyogranulomatous caseous necrosis, calcified nodules. Tuberculosis, blastomycosis, cryptococcosis Dissemination of infection to lymph nodes and distant organs. -Aerogenous or hematogenous injury caused by organisms that scape phagocytosis and evoke local inflammation with numerous alveolar and interstitial macrophages, lymphocytes, a few neutrophils and sometimes giant cells. Th1 response. Acid fast (+) -Anatomic pattern characterized by the presence of granulomas -Similarities with interstitial and embolic pneumonias **Unique type of inflammatory response** -Formation of granulomas easily recognized at gross and microscopic examination As a rule intracellular killing by phagocytosis resistant agents include: -Cocidioides immitis (coccidiomycosis) -Cryptococcosis (Cryptpcoccus neoformans, Cryptococcus gatti) -Histoplasmosis (Histoplasma capsulatum) -Blastomycosis (Blastomyces dermatitis) -Systemic fungals disease spreads to lymph nodes, liver, and spleen. -Filamentous fungi such as Aspergillus spp. or Nucor spp. can also reach the lung via hematogenous route. **Tuberculosis (Mycobacterium bovis) in all species and Rhodococcus equi in horses. ** -Fasciola hepatica in cattle -Aspiration of foreign bodies -Feline infectious peritonitis (FIP) is one of a few viral infections of domestic animals that result in granulomatous pneumonia CASEOUS or NONCASEOUS granulomas randomly distributed in the lungs CASEOUS: "cheesy, pale yellow-white" -Lungs may be firm if calcification has occurred. -Granulomas can be confused with neoplasm. PAS reaction microscopically allows identification or GMS stain for fungi or by Acid-fast stain for mycobacteria.
29
Embolic Pneumonia What is the portal of entry? Distribution of lesions? Texture of the lung? Gross visible exudate? Disease Example Common pulmonary Sequela
Hematogenous (septic emboli) Multifocal Nodular Purulent surrounded by hyperemia. Vegetative endocarditus, raptured liver abscesses. Abscesses randomly distributed in all pulmonary lobes. -Gross and microscopic lesions are multifocally distributed in all pulmonary lobes. -Hematogenous route -Inflammatory response typically in arterioles and alveolar capillaries -Sterile thromboembolism, unless extremely large, are rapidly dissolved and removed from the pulmonary vasculature by fibrinolysis, causing little if any ill effects. **Most types of bacteria when IV are phagocytosed by intravascular macrophages, so to cause pulmonary infection the bacteria must first be attached to the pulmonary endothelium with specific binding proteins or intravascular fibrin and then evade phagocytosis.** -Septic thrombi facilitates entrapment of bacteria in the pulmonary vessels and provide a favorable environment to escape phagocytosis. -Offending bacteria disrupt endothelium and basement membranes, spreads from vessels to interstitium and then surrounding lung. -Multifocal, randomly distributed lesions in all pulmonary lobes. -Early lesions (always focal or multifocal, unlike interstitial which is diffused) are characterized by grossly by presence of 1-10mm, white foci surrounded by discrete, red, hemorrhagic halos. -Rarely fatal unless massive in numbers causing embolic pneumonia edema. -Most unresolved acute lesions progress to pulmonary abscesses, which are randomly distributed in all pulmonary lobes and not restricted to cranioventral aspects, unlike suppurative pneumonia. -Early microscopic lesions are different from those in endotoxemia or septicemia, where endothelial damage and interstitial reactions are diffusely distributed.
30
What is a sequela of embolic pneumonia? What are the most common sources of septic emboli?
-Abscesses are a sequela commonly found at necropsy -An attempt should be made to locate the source of septic emboli Most common sources -Hepatic abscesses that have ruptured into the caudal vena cava in cattle -Omphalophlebitis in farm animals -Chronic skin or hoof bacterial infections -Contaminated catheter in all species. **Valvular or mural endocarditis in the right heart is common source of septic emboli and embolic pneumonia** Most common bacterial Isolates -Truepella pyogenes (Cattle) -fusobacterium necrophorum (Cattle, pigs, human) -Erysipelothrix rhusiopathiae (pigs, cattle, dogs) -Streptococcus suis (pigs) -Staphylococcus aureus (dogs) -Streptococcus equi (horses)
31
What does ARDS and BALT stand for? PRRS stands for?
Acute Respiratory Distress Syndrome Bronchial-associated Lymphoid Tissue Porcine Reproductive and Respiratory Syndrome
32
Equine Bacterial Pneumonias
Rodococcus equi Escherichia coli Klebsiella pneumonia Streptococcus equi Streptococcus zooepidemicus Staphylococcus aureus
33
Equine Rhodococcus equi
-Gram (+) facultative intracellular Present in soil and feces of herbivores (particularly foals) -Morbidity and mortality, Foals -First causes ulcerative enterocolitis -Second, Severe and often fatal bronchopneumonia -Infection disseminates to lymph nodes, joints, bones, genital tract, and other organs. -Often becomes enzootic "hot spots" on farms -Severe immunosuppression present in affected adult horses **vapA gene responsible for survival of bacteria in macrophages** -Sometimes affected cattle, pigs, dogs, cats -Experimental studies suggest infection begins aerogenously, not enteric via swallowed septum **Rhodococus equi is easily killed by neutrophils but not by macrophages** -Vary from pyogranulomatous to granulomatous pneumonia -Suppurative cranioventral bronchopneumonia, within a few days small size abscesses formed. Then become pyogranulomatous nodules, some later caseous exudate. -Early lesion neutrophilic infiltration, influx of alveolar macrophages into bronchoalveolar spaces. -Chornic cases: large caseoonecrotic masses with extensive fibrosis of the surrounding pulmonary edema. **Can be acute, rapid death caused by severe bronchopneumonia, chronic depression, cough, weight loss, respiratory distress. Diarrhea, arthritis, osteomyelitis or SQ abscess formation**
34
Equine Lower Respiratory Diseases
EIPH -Racehorses -Epistaxis -Pathogenesis controversial -Laryngeal paralysis, bronchiolitis, extremely high pulmonary vascular and alveolar pressure during exercise, alveolar hypoxia and preexisting pulmonary injury as possible causes **Hemosiderophages (yellow-brownish granular pigment formed by the breakdown of hemoglobin by macrophages) but not due to heart failure** COPD Recurrent Airways Obstruction/Heaves -Asthma like syndrome in horses -Recurrent respiratory distress, chronic cough, airway neutrophilia, bronchoconstriction, mucus hyper secretion, airway obstruction -Pathogenesis obscure, genetic predisposition, Th2 (allergic) immune response, sensitivity to environmental allergens: basic underlying mechanisms -GROSSLY UNREMARKABLE except extreme cases alveolar emphysema -HISTOLOGICALLY REMARKABLE goblet cell metaplasia (bronchioles) plugging of bronchioles (mucus, eosinophils, neutrophils) peribronchiolar infiltration (lymphocytes, plasma cells +/-) hypertrophy of smooth muscle (bronchi and bronchioles) Bronchiolitis Obliterans -In severe acute injury to bronchioles (e.g., aspiration pneumonia) or highly pathogenic microorganisms -Exudate attaches and cannot be removed from the basement membrane of bronchioles. -Exudate becomes infiltrated by fibroblasts, which forms small nodular masses of fibrovascular tissue that develop into well-organized, MICROSCOPIC POLYPS inside bronchiolar lumen = AIRWAY FLOW IMPAIRMENT = Chronic obstruction Pulmonary Disease -The external surface of the exudate eventually becomes covered by ciliated cells Summer pasture-associated Obstructive Pulmonary Disease (SPAOPD): is a seasonal airway disease with similar clinical and pathological findings. Inflammatory Airway Disease (IAD) has been the new term to describe RAO-like syndrome in young horses 2-4 years old.
35
Porcine Bacterial Pneumonias
Most common opportunistic organisms -Streptococcus suis -Salmonella Choleraesuis -Mycoplasma hyopneumoniae -Haemophilus parasuis -Bordetella bronchiseptica -Pasteurella multicida Porcine PLeuropneumonia **Actinobacillus pleuropneumonia** -High mortality in naive farms -FIBRINOUS bronchopneumonia: cranioventral, dorsocaudal -Coagulative necrosis -Sepsis, shock -Sequestrum -Diffuse fibrinous pleurites and peritonitis (polyserositis) -HAEMOPHILUS PARASUIS -MYCOPLASMA HYPNEUMONIAE: porcine enzootic pneumonia. suppurative-catarrhal bronchopneumonia, Ciliostasis, BALT hyperplasia -Streptococcus suis -E. coli
36
Viral lesions
Most viral lesions can be summarized as Cell injury (14 days) 1. Degeneration 2. Detachment 3. Exfoliation - ulceration - exudation 4. Inflammation 5. Mitosis 6. Repair (7-14 days) **All levels of conducting system** Bronchointerstitial Pneumonia Most common viruses: predispose to secondary bacterial infection -Influenza: pigs and horses -BRSV in cattle -Canince distemper virus Bovine/small ruminant interstitial pneumonias -"Shipping fever" = Bovine Respiratory Disease Complex (BRDC) -BRSV -IBR - infectious bovine rhinotracheitis -Atypical interstitial pneumonia (lack of exudate and productive cough) IBR -Infectious bovine rhinotracheitis -One component of shipping fever -Bovine Herpes virus-1 -Often accompany Mannheimia haemolytica -Latency in ganglia -Abortion, upper respiratory disease -Lesions: hyperemia "red nose" nose, pharynx, tonsils. - Viral inclusions only observed in initial phase of disease Atypical Interstitial Pneumonia 4 Ipomeanol (Fusarium solani on moldy sweet potatoes), stinkwood, Perilla mint ketone, rapeseed, kale, pyrrolizidine alkaloid intoxication from a variety of plants (Crotalaria, Trichodesma, and Senecio) Acute Respiratory Distress Syndrome (ARDS) -Lisons are very similar to toxic pneumonia (like atypical interstitial) -Causes : sepsis, major trauma, aspiration of gastric contents, extensive burns, pancreatitis -Pulmonary hypertension -Intravascular aggregation of neutrophils in the lungs -Diffuse Alveolar damage -Edema: hayline membranes - plasma, proteins, fibrin, surfactant, cell debris. Paraquat -Herbicide -Fatal toxic interstitial pneumonia (pneumonitis) -Paraquat metabolites produced by Clara (Club) cells produce free radicals -Acute: heavy, edematous and hemorrhagic lungs, extensive endothelial and epithelial necrosis -Chronic: pulmonary fibrosis -Bullus emphysema, pneumomediastinum
37
Acute fibrinous bronchopneumonia Ovine Pneumonic Mannheimosis PIV3 facilitation
Acute bronchopneumonia, lamb, Maenheimia hemolytica
38
Ovine Chronic Progressive Pneumonia (OPP)
OPP -Maedi Visna -Lifelong infections -Monocytes, macrophages -2+ years of incubation period Goats -Caprine arthritis-encephalitis virus (CAEV). -Proliferative interstitial pneumonia (lymphoid hyperplasia) Both are LENTIVIRUSES -Arthritis, mastitis, encephalomyelitis, or interstitial pneumonia -Young goats <4 its: neurological disease, interstitial pneumonia -Adults: nonsuppurative arthritis and synovitis (most common presentation), mastitis (usually subclinical), chronic interstitial pneumonia (usually subclinical).
39
Porcine Respiratory Disease Complex
-Bacterial + viral Common microbes -Porcine reproductive and respiratory syndrome virus (PRRSV) -Swine Influenza virus (SIV) H1N1, H1N2, H3N2. -Porcine Circovirus 2 (PCV2) -Porcine respiratory coronavirus (PRCoV) -Mycoplasma hyopneumoniae -Pasteurella multocida
40
Influenza PRRS
Influenza -Bronchointerstitial pneumonia -Potential zoonoses PRRS -Arterivirus -Late term abortion, stillbirths, respiratory disease -Pulmonary alveolar and intravascular macrophages are major targets for PRRS virus - apoptosis -Dual viral infections with PRRSV and porcine Circovirus 2, SIV, and porcine respiratory conoravirus are common.
41
Porcine Circovirus 2
Associated with PMSWS -PORCINE MULTISYSTEMIC WASTING SYNDROME -PCV2 enteritis, pneumonia, dermatitis and nephropathy syndrome (PDNS) -PCV2 reproductive failure, cerebellar vasculitis **Collectively known as PCVAD porcine circovirus-associated disease ** -Part of the respiratory disease complex -Overlap of symptoms, affects multiple organs
42
Equine Viral Pneumonias
-Equine viral pneumonitis: EHV-1, EHV-4, also neurological disease and abortion. -Influenza -Adenovirus - SCID arabians -African Horse Sickness: orbivirus, pulmonary, cardiac endothelium, EDEMA -Hendra virus: Paramyxovirus, EDEMA, SYNCYTIAL cells, INIB/ICIB nor usually observed -Equine viral Arteritis: horses, donkeys, mules, macrophages, endothelial cells, vasculitis, EDEMA -Equine fetus abortion
43
Equine Multinodular Pulmonary Fibrosis (EMPF) -EHV-5 -Fibrotic nodules can look like neoplasia -INIB
Bronchioestasis, severe
44
Canine Lower Respiratory Diseases
Kennel cough - non-specific: -Bordetella bronchiseptica -CAV-1/2 -Canine influenza -Canine parainfluenza virus-2 -CHV-1 -Canine respiratory coronavirus (CRCoV) -Mycoplasma Canine Viral Pneumonias -CHV-1 -Distemper -Adenovirus -Parvovirus -Others Canine Young -Wild dogs, coyotes, wolves **Morbillivirus (paramyxovirus) related to rinderpest and Pests de Petit ruminant** -Pantropic: particular epithelial cells -Respiratory, GI or neurologic signs -Gross lesions: conjunctivitis, nasopharyngitis (mucopurulent to catarrhal) -Enamel hypoplasia (affecting ameloblasts) -Hard palate disease (hyperkeratosis) -INIB, ICIB -Bronchointerstitial pneumonia
45
Felina Lower Respiratory Diseases
-Endogenous Lipid Pneumonia: cats>dogs -Lipids from pulmonary surfactant accumulate in macrophages -Often found in vicinity of cancerous lesions **Horses can get exogenous lipid pneumonia from mineral oil administration as aspiration pneumonia** Feline Asthma Syndrome -Episodes of bronchoconstriction, cough, dyspnea -Type 1 Hypersensitivity -Self-limiting -Responds to steroids -Eosinophils, leukocytes, edema
46
Granulomatous Pneumonias
-Aerogenous or hematogenous Fungal -Cryptococcus neoformans (cats mostly) -Coccidiomycosis (coccidioides immitis) -Histoplasmosis (histoplasma capsulatum) -Blastomycosis (blastomyces dermatitidis) dogs mostly Bacteria that resist intracellular killing -Tuberculosis (M. bovis) -Rhodococcus equi Viral -Feline Infectious Peritonitis due to Ag/Ab deposition, one of the few viruses that cause granulomatous pneumonia
47
Canine Aspergillus spp.
-Immunosuppressed or prolonged Ab -Dogs: dolichocephalic breeds (GSDs) -Not usually a systemic fungi, but can be sometimes
48
Cryptococcus neofromans (cats mostly)
Cat: ovoid or spherical, 5-20 um, thick walled, yeast like bodies that occasionally show single narrow based budding and are surrounded by a thick 5-10 um, gelatinous capsule. Masses of organisms surrounded by clear capsules have a "soap bubble" appearance **Mucicarmine stain**
49
Histoplasma Capsulatum
-Dogs, cats, horses -Droppings from bats and birds -2-4 um round yeasts (1-2 um basophilic nuclei surrounded by a clear halo)
50
Case Report
2 yr old female lab -History of histoplasmosis, primarily in lungs from Dec 2009- October 2010 -Presented 11-30-10 for photophobia and seizures
51
Blastomyces dermatiditis
Dogs>cats -Ohio - Mississippi River Valley -Severe multifocal granulomatous pneumonia. -Small nodules in all areas of the lung typical -Histopathology often required to differentiate from neoplastic nodules -Giant cell containing several PAS + Blastomyces dermatitides
52
Coccidiodes immitis
Pyogranulomatous - granulomatous HUGE!! 10-100 + um spherules Endospores within spherules
53
Parasitic Pneumonias
Trachea Bronchi Dog -eucoleus aerophila -Spurocerca lupi -Filaroides hirthi -Andersonstrongylus milks -Dilofilaria immitis -Linguatala serrata (pentastome) Horses -Dictycaulus arnfeldi Pig -Metastrongylus apri -M. salmi -Bronchi, bronchioles Cat -Aelustringylus abstrussus -Paragonamus kellicoti (fluke) -Toxoplasma gondii -Eucoleus aerophila -Filaroides rostratus Cattle -Dictycaulus viviparous -Bronchi Sheep Goat -Dictyocaulus filaria -Prostostrongylus rufescens -Muellerius capillari -Cystocaulus ocreatus -Oestrus ovis (bots)
54
Case Report
2.5 yr old male DSH -4 day history of lethargy, tachycardia and tachypnea. -Pyrexia -Treated with antibiotics and fluids -Died while being hospitalized Histology Diagnosis -MDX: severe diffuse intravascular pulmonary histiocytosis with intralesional intrahistiocytic protozoa -Et Dx: Pulmonary cytauxzoonosis -Et: Cytauzoon felis Cytauxzoon felis -Apicomplexan protozoa -Order Piroplasmida -Family Theileridae -Related to Babes and Theileria spp. -Infection limited to felids. Rapidly fatal disease in domestic cats. Natural host is the bobcat (Lynx rufus) -Persistent and asymptomatic infection **Lone star tick (Amblyomma americanum), dog tick (Dermacentor variabilis) ** -Life Cycle: Erythrocytic phase. -Tissue: Leukocytic phase Differential diagnosis -Mycoplasma haemofelis: rod or ring-shaped organisms at the periphery of erythrocytes; does not have tissue phase -Babesia spp: single or paired piriform bodies in erythrocytes; does not have a tissue phase; no cases of feline babesios reported in US Differential Diagnosis Intraleukocytic parasites in cats -Theileria spp: erythrocytic and tissue phase, which involves lymphocytes -Toxoplasma gondii: Tachyzoites in cytoplasm of many cells (Fibroblasts, macrophages, pneumocytes, bronchiolar epithelium, bronchiolar smooth muscle, endothelium, neutrophils, eosinophils, and circulating monocytes) -Leishmania: intrahistiocytic primarily; rare in cats
55
Thoracic transudates, exudates/Neoplasia
Pneumothorax -Spontenous: air leaks into cavity without known underlying disease or trauma -Secondary pneumothorax: caused by underlying pulmonary or thoracic wall disease. Iatrogenic, improper intubation
56
Pyothorax
Cellular infiltrate -can be pyogranulomatous as well -Dogs, cats: Nocardia, Actinomyces, bactericides, others! "Tomato soup" Cats: FIP (granulomatous dry form)
57
Hydrothorax
Serous Fails to coagulate - why? Think of mechanisms of edema Picture red lungs: case of Cytauxzoonosis
58
Hemathorax mechanisms?
59
Chylothorax
Rat Chyle composition? What would be a ddx?
60
Nasal Polyps Neoplasm of the Respiratory tract
Cats: nasopharyngeal Horse: ethmoidal Not neoplastic, but expansive can deform or destruct tissue Firm, pendunculated, smooth or ulcerated +/- hemorrhagic Neoplasia of the Respiratory Tract -Osteoma/sarcoma -chondroma/sarcoma -Hemangioma/sarcoma -Fibroma/sarcoma -Adenoma/ACA -Dogs: Papilloma/ SCC: larynx. Rhabdomyoma: larynx **Medium to large breed dogs**
61
Enzootic (endemic) ethmoidal tumors
Sheep/goats Nasal adenocarcinoma associated with betaretroviral oncovirus Invasive, do not metastasize
62
Mesothelioma
Primary neoplasia of the pleura and peritoneum
63
7443-11-CJ Case
12 year old mix breed dog -acute seizure, atonal breathing and died Dx Lung torsion -Rt middle lung lobe is the most common and likely to worse -Ischemic necrosis
64
The Ear
Anatomy Response to injury Portals of entry Defense mechanisms Disease of External, Middle, Internal ear
65
Anatomy of the ear
External Ear -Auricle (pinna) -External acoustic meatus terminates at tympanic membrane. -Elastic cartilage, bone, sebaceous glands, hair follicles, ceruminous glands. Middle Ear -Tympanic Membrane (Tympanum) -Auditory Ossicles: embedded in tympanum, manubrium of malleus, Incus, Stapes. -Eustachian tube: connects middle ear with pharynx. Guttural pouches are enlarged diverticula of auditory tubes Internal Ear -Membranous labyrinth that contain endolymph: compartments include cochlear duct, sacculus, utriculus, three semicircular canals (vestibular system). -Osseous labyrinth (petrous portion of temporal bone) lack epithelium lining, filled with perilymph
66
Dysfunction/Response to Injury
Otitis externa: inflammation of the external ear Myringitis: inflammation of the tympanic membrane External Ear -Inflammation acute or chronic -epithelial and adnexal hyperplasia -Fibrosis -Osseous metaplasia -Neoplasia (occasionally) Defense: integumentary, epithelial migration, Cerumen barrier, acidity, immunoglobulins, commensal organisms, structural Middle Ear -Inflammation (myringitis) -Healing of the tympanic membrane -Goblet cell metaplasia -Impaired mucociliary clearance (likely atrophy of ciliated epithelial cells) -Osteosclerosis of the tympanic bulla -Formation of inflammatory polyps -Homer's syndrome/Pourfous du Petit syndrome Defense: Mucociliary apparatus, surfunctant, auditory tube associated lymphoid tissue, commensal organisms Internal Ear -Sensory cell degeneration/death -Inflammation: auditory ossicular chain damage (osteolysis osteonecrosis). Defense: structural from petrous portion of temporal bone, acoustic reflex.
67
Otitis externa
-Predisposing factors: conformation, breed, moisture Primary causes -Hypersensitivities (atopic dermatitis, food) -Systemic IM disorders affecting the skin -Ectoparasites -Foreign bodies Secondary causes -Bacterial, fungal -Chronic infections: fibrosis, cartilage remodeling, osseous metaplasia, stenosis -Gross: discharge (otorrhea) hemorrhage (ottorrhagia) pain (otodynia or otalgia) Vascular injury of the External Ear -Ischemic necrosis -Bacterial septicemia, IM vasculitis, frostbite, toxins (ergot) Pigs: septicemic salmonellosis (diamond shape) -Red painful, dry gangrene, scabbed, slough Cats: FIP wet form type III German Shepherds: familial vasculopathy (autosomal recessive) -Drug/vaccine reactions, type II hypersensitivities: Ischemic Cyanosis
68
Aural Hematomas
-Most common in dogs and pigs -Auricles swollen, warm, hyperemic, painful, heavy, droop. Large breeds: Goldens, labs, middle-aged to older dogs with ear disease **Cavity filled with clotted blood and fibrin** -If untreated it heals by FIBROSIS - firm to hard, thickened, permanently malformed auricle. -Microscopic: cartilage fractures, splitting, cartilage erosion, granulation tissue, hemorrhage
69
Bacterial Diseases of External Ear
Dermatophilosis: Dermatophilus congolesi -Zoonotic filamentous bacteria -Skin, mucocutaneous junctions, distal/proximal limbs, ears. -Prefers moist areas; requires skin barrier to be impaired -Colonization: flagellated zoospores penetrate epidermis - basement membrane - transform to filamentous structure. -Can penetrate into dermis - acute inflammation halts further invasion -Residual bacteria invade regenerated epidermis -Cycle: bacterial growth, inflammation, epidermal regeneration **multilaminated pustular crusts typical of dermatophilosis** -Gross: exudative epidermis/dermatitis Aural chewing (Ear cannibalism) -Piglets: chew ears of pen mates. Appearance and taste of serum probably attract them to chew. -Linked to intensified confinement, inadequate nutrition, stress, restlessness -Gross: painful, typically bilateral, torn, crusted, abscessed Ear Necrosis - Ulcerative Spirochetosis of Ear -6-9 wk old piglets -Spirochetal bacterium of genus Treponema -Transmitted between animals through skin broken by bitting of ears -Gross: ulcers, hemorrhage, crusts -Histo: thick crusts, coccobacilli, ulcerated-hyper plastic epidermis, vasculitis, thrombosis **Wartin-Starry to identify spirochetes**
70
Pinnal Alopecia
Congenital in Cattle -Polled hereford calves -Inherited mode unknown **Epidermal maturation, keratinization defects** -Birth: coat wiry, curly, epilated, allelic muzzle, ear margins, base -3 month old: generalized alopecia -Wrinkling of skin over face on neck as cattle age Acquired in dogs, cats -Daschund, Chihuahua, Boston -Symmetrical, convex surface hair miniaturized - auricles become alopecic **Remaining body coat unaffected ** **Siamese cats, unlike dogs, spontaneously resolves**
71
Developmental Anomalies of Middle Ear
Primary Ciliary Dyskinesia (Immotile Cilia Syndrome) -Dogs > horses, ruminants, pigs, cats -Persistent, chronic respiratory disease. Recurrent disease unresponsive to antibiotics -Dogs defects: DYNEIN ARM Deficiency, abnormal random orientation of microtubules (9x2 framing) -Horses: total number of cilia decreased, many central microtubule pair defects -Middle ear needs functioning ciliated cells: abnormal cilia = abnormal auditory tube clearance -Frequent unilateral/bilateral otitis media. Tympanic bull thickened or sclerotic -Affected males are frequently infertile (CILIA) Otitis Media -Inflammation of middle ear -Ruminants, pigs > cats -Noasopharyngeal ascent of bacteria through auditory tubes -Pigs: P. multicida, Truepella pyogenes, M. hyorhinins -Ruminants: H. somni, P. multicida, T. oyogenes, M. bovis, Streptococcus spp. -Dogs, cats: E. coli, Enterobacter spp., Enterococcus spp., Strep spp., B-hemolytic Strep, Staph, Proteus spp., Clostridium spp. Gross: unilateral/bilateral exudative, bacteria, pseudo stratified ciliated columnar epithelium of tympanic bulla ulcerated, forms pseudo glands, cholesterol clefts, fibrosis, osseous proliferation (tympanic bulla) > bony erosions C/S: facial nerve paralysis, head tilt, dropping ears, epiphora, mucopurulent nasal discharge D/C, tympanic membrane rupture, meningitis. HORNER's Syndrome -Denervation to eye -Miosis -Enophthalmos -Narrowed palpebral aperture -Protrusion of third eyelid -Otitis media in dogs and cats believed to induce injury to these axons, resulting in Horner's syndrome Inflammation of Internal Ear Otitis internal (Labyrinthitis) -Results from extension of otitis media -+/- osteomyelitis (petrous portion of temporal bone) -Lesions progress retrograde through internal acoustic meatus into cranial cavity - meningitis, ventriculitis, encephalitis. -Gross: middle ear exudate (serosanguineous - suppurative - granulomatous)
72
Developmental Anomalies of Middle Ear
Primary Ciliary Dyskinesia (Immotile Cilia Syndrome) -Dogs > horses, ruminants, pigs, cats -Persistent, chronic respiratory disease. Recurrent disease unresponsive to antibiotics -Dogs defects: DYNEIN ARM Deficiency, abnormal random orientation of microtubules (9x2 framing) -Horses: total number of cilia decreased, many central microtubule pair defects -Middle ear needs functioning ciliated cells: abnormal cilia = abnormal auditory tube clearance -Frequent unilateral/bilateral otitis media. Tympanic bull thickened or sclerotic -Affected males are frequently infertile (CILIA) Otitis Media -Inflammation of middle ear -Ruminants, pigs > cats -Noasopharyngeal ascent of bacteria through auditory tubes -Pigs: P. multicida, Truepella pyogenes, M. hyorhinins -Ruminants: H. somni, P. multicida, T. oyogenes, M. bovis, Streptococcus spp. -Dogs, cats: E. coli, Enterobacter spp., Enterococcus spp., Strep spp., B-hemolytic Strep, Staph, Proteus spp., Clostridium spp. Gross: unilateral/bilateral exudative, bacteria, pseudo stratified ciliated columnar epithelium of tympanic bulla ulcerated, forms pseudo glands, cholesterol clefts, fibrosis, osseous proliferation (tympanic bulla) > bony erosions C/S: facial nerve paralysis, head tilt, dropping ears, epiphora, mucopurulent nasal discharge D/C, tympanic membrane rupture, meningitis. HORNER's Syndrome -Denervation to eye -Miosis -Enophthalmos -Narrowed palpebral aperture -Protrusion of third eyelid -Otitis media in dogs and cats believed to induce injury to these axons, resulting in Horner's syndrome Inflammation of Internal Ear Otitis internal (Labyrinthitis) -Results from extension of otitis media -+/- osteomyelitis (petrous portion of temporal bone) -Lesions progress retrograde through internal acoustic meatus into cranial cavity - meningitis, ventriculitis, encephalitis. -Gross: middle ear exudate (serosanguineous - suppurative - granulomatous) -Histo: middle ear infiltrate neutrophils, macrophages L/PCs
73
Congenital hearing loss
Congenital Inherited Sensorineural Deafness -Dogs, Cats -Dalmations: defect in micropthalmia - associated transcription factor (MITF) and blue iris color -Dogs: (Both piebald coat color alternates between white and dark) and merle genes (merle color) cause: **Blue eye phenotype: suppresses melanocytes in iris** **Deafness surpasses marginal cells stria vascularis of cochlea** -Congenital sensorineural deafness classified into: Albinotic -A.K.A Scheibe deformity, cochleosaccular degeneration -Hypopigmentation and stria vascularis abnormal intermediate cell dysfunction -Unilateral/bilateral deafness -Up to 50% of white=coated, blue eyed CATS affected -Dalmatians : 30% incidence of albinotic form; autosomal dominant Abiotrophic -Typically bilateral -Hair cells of vestibular system and cochlea are affected -Progressive, often recognized at a larger age: cause of deafness in cavalier king charles spaniels
74
Acquired, Conduction and Neurosensory Deafness
Acquired Sensorineural Deafness Amminoglycosides include: TANGS Tobramycin Amikacin Neomycin Gentemicin Streptomycin AMINO Against aerobic gram (-) Mainly bacterial Inhibit protein synthesis at 30s subunits Nephrotoxin Ototoxic NANO Neurotoxicity Allergic reactions Nephrotoxicity Ototoxicity -Hearing is normal then loss secondary to otitis media -Presbycusis: age-related loss (multifactorial) -Acustic noise trauma Ototoxicity -Aminoglycosides, chemotherapeutic agents, otic cleansers -Ototoxins must reach internal ear to be toxic. Hematogenous, diffusion/perforated tympanic membrane -Ototoxicant target: hair cells -Permanent or transient Causes of Conduction deafness (healing by fibrosis) -External acoustic meatus stenosis (congenital/acquired secondary to otitis externa) -Auditory ossicle damage or tympanic membrane injury from otitis media -Damage from neoplasm Neurosensory Deafness -Interference with neural pathways, injury to mechanosensory spiral organ (endolymph, sensory hair cells) and stria vascularis
75
Parasitic Diseases
Octedectes Cynotis -External ear -Domestic, wild cats, dogs, ruminants -Nonburrowing: feed on cerumen, keratin, lipids -Primary cause of otitis externa -Intense pruritus -Secondary bacteria Noteodres cati -Restricted to auricles, head, face, neck, shoulders -Alopecia, pruritus, thick crusting, excoriation
76
Mites
Raillieta spp. -Cattle -Buffalo -Goats: often concurrent infection with R. capra and Mycoplasma spp. CNS signs: heavy infestations, penetrate middle ear, internal ear Otitis Externa: more severe with secondary bacteria or if infected with **Rhabditis spp.** Nematodes. Psoroptes funiculi: sheep, goats, deer, horses, donkeys, mules, antelope; prefers ear in goats, sheep, horses, rabbits.
77
Ticks
-Disease vectors -Many species have preferred sites -Ears **Rhipicephalus species Brown Ear Tick** -R. appendiculatus: saliva reacts with host, form cement. Cement anchors feeding tick. Minimally injured to very deformed/shredded -Brown ear tick toxicosis: poorly understood in cattle, presumably result of tick saliva toxins, immunosuppressive effect, some tick toxicosis can be fatal **Amblyomma maculatum, Gulf Coast Ear Tick** -North, Central, and South America, and Golf Coast -Adults prefer to feed on adult cattle, sheep, horses, mules. -Heavy infestations: intense inflammation, swelling, destruction of auricular cartilage, resulting in a droopy ear (gotch ear) **Spinose Ear Tick, Otobius megnini** -Ungulates, sheep, goats, cattle, horses, dogs -Adults are free living and nonparasitic; nymph, larval stages
78
Auricular Parasitic Dermatitis
a.k.a Flybite Dermatitis -Dogs: outdoors during summer in regions with black flies, deer flies, stable flies. -Can spontaneously resolve, seasonal reoccurrence -Histo: intense perivascular to interstitial dematitis, necrosis, eosinophils, PCs, macrophages, epidermis is acanthodii with hyperkeratosis +/- ulcers
79
Developmental Anomalies of Horses
Dentigerous Cysts -a.k.a Temporal Odontomatas, temporal teratomas, temporal cysts, ear/aural fistulas. -Rare, non heritable, congenital cysts -Rostral and ventral to base of ear -Flak-Shaped: fistula; drains to surface -Unilateral -Histo: fistula lined by stratified squamous epithelium, teeth: various stages of differentiation (dentin, cementum, enamel) -Teeth loosely / firmly attached to underlying temporal or parietal bones of skull +/- salivary gland tissue -Sheep: mandibular incisor region (ovine odontogenic cysts)
80
Disorders of Cats
Developmental Anomalies Auricular Chondritis (Relapsing Polychondritis) -Manifestation of broader inflammatory condition called relapsing polychondritis -Most only manifest only auricular chondritis -<3 years old Gross: bilateral swollen, erythematous, painful, pruritic, variable alopecic, curled, permanently deformed, thickened, firm. Histo: virtually pathognomic: transformation of normally basophilic hayline cartilage to eosinophilic matrix. Inflammation: lymphocytes, PCs, macrophages, MNGC, neutrophils -Lymphoid follicles may form in periphery -Chronic: necrotic cartilage, regenerative or dysplastic chondroid nodule formation, neovascularization.
81
Feline Ceruminous Cystomatosis
-Unknown cause -Benign, cystic, nonneoplastic proliferation of ceruminous glands; medial or base of auricle, extends to external ear -Glands: markedly dilated, clustered, filled with inspissated ceruminous secretion -Often misdiagnosed as melanocytes or vascular neoplasm -Clinical sigs: inapparent to progressive irritation
82
Aural Inflammatory Polyps (Nasopharyngeal Polyps)
-Most common nonneoplastic inflammatory masses in cats -Inflammatory hyperplasia responses induced otitis media -<2 years of age -Causes: chronic URIs, otitis media, congenital defects. -Pedunculated, polypoid, smooth surface -Histo: fibrovascular core with L, PC, macs, ulcerated epithelium -Auditory tube, nasopharynx polyps, dysphagia, dyspnea -Tympanic membrane, external acoustic meatus polyps > otitis externa -C/S: nasal, otic, ocular, discharge, sneezing, dyspnea; voice change, dysphagia (difficulty swallowing), head tilt, Horner's; ataxia
83
Neoplasms of External Ear
-Mostly unilateral -Dogs: most common sebaceous gland tumors, most often benign. -Sebaceous gland hyperplasia, sebaceous adenoma, sebaceous epithelium, sebaceous adenocarcinoma. -Histiocytomas -Plasmacytomas -MCT -Differentiating between histiocytomas, plasmacytomas, MCT requires biopsy. -Cats: trichoblastomas, vascular tumors, SCC most common Acustic Meatus Neoplasms -Most common: ceruminous gland tumors, sebaceous tumors, epithelial neoplasms of undetermined origin -K9 ceruminous gland hyperplasia vs. adenomas. Difficult to differentiate. Obstruct external ear - secondary otitis externa -85% feline, 60% canine -Ceruminous gland adenocarcinomas: most common in external ear of dogs and cats -Middle-aged to older animals -Locally invasive, expansile -Cats: ceruminous gland adenocarcinomas > adenomas (especially aged male cats) -Histo: neoplastic cells form acini, small ducts, irregular tubular structures
83
Neoplasms of External Ear
-Mostly unilateral -Dogs: most common sebaceous gland tumors, most often benign. -Sebaceous gland hyperplasia, sebaceous adenoma, sebaceous epithelium, sebaceous adenocarcinoma. -Histiocytomas -Plasmacytomas -MCT -Differentiating between histiocytomas, plasmacytomas, MCT requires biopsy. -Cats: trichoblastomas, vascular tumors, SCC most common Acustic Meatus Neoplasms -Most common: ceruminous gland tumors, sebaceous tumors, epithelial neoplasms of undetermined origin -K9 ceruminous gland hyperplasia vs. adenomas. Difficult to differentiate. Obstruct external ear - secondary otitis externa -85% feline, 60% canine -Ceruminous gland adenocarcinomas: most common in external ear of dogs and cats -Middle-aged to older animals -Locally invasive, expansile -Cats: ceruminous gland adenocarcinomas > adenomas (especially aged male cats) -Histo: neoplastic cells form acini, small ducts, irregular tubular structures
84
Squamous cell carcinomas
-SCC -Can be solarly induced -Base, tips of ears -Neutrophils likely to cause necrosis -Locally invasive: concurrent vascular invasion with metastasis via regional lymphatic vessels. Initially can be misdiagnosed as exudative dermatitis lesions
85
Aural Melanomas of Angora Goats
-UV radiation -Dorsal Surface of auricle of Angora goats, base of horse, coronary band, -Gross: single multiple black nodules; highly aggressive, local invasion to frontal sinuses > disseminated metastases to regional LN and others. -Histo: polygonal to spindle shaped neoplastic cells, heavily pigmented numerous mitotic figures -Neoplastic cells stain strongly for melanin A
86
Female Repro
Anatomy differences -Bicornuate uterus -Equine: endometrial folds (cups): plaque-like structures in the endometrium that form when trophoblasts invade the endometrium early in pregnancy. They are present between 37-150 days of pregnancy and secure equine chorionic gonadotropin. The chorionic surface opposite each cup is called chorioallantoic pouch and is avillous. -Cervix: Transverse folds (ruminants, sows) -Mare: "loose" not form as tight and impenetrable barrier as in other species, important in the pathogenesis of endometritis and placentitis Placenta -Horse: Microcotyledonary, diffuse -Ruminants: cotyledonary, caruncles -Pigs: difuse -Dogs/ cats: zonary Normal structures confused with lesions -Amniotic plaques: all species, on umbilical cord and amniotic membrane -Hippomane: rubbery concentrations of allantoic precipitates -Yolk sac: remnant of remaining yolk sac (mineralized, fluid filled) -Cervical star: contact area between chorion and endocervix (on placenta)
87
Portals of entry: Female Genitalia and Mammae Defense mechanisms
1. Ascending -Insemination/breeding -Vaginal contamination -Postpartum and retained fetal membranes -MAMMAE: ASCENDING infection 2. Hematogenous -Maternoplacental interface 3. Descending -From ovary via uterine tube 4. Transneural -As in herpesviral infections Defense Mechanisms -Cervical barrier -Conformation -Myometrial tone and contraction, etc.
88
Uterine, Mammae, Placental Dysfunction/Response to Injury
Uterus -Endometritis: acute = neutrophils, necrosis. Chronic: squamous metaplasia, fibrosis, granulation Mammae -Glands are usually sterile -Hyperplasia, often squamous metaplasia -Necrosis, fibrosis, granulation Placenta **Trophoblasts are phagocytic** -Debris, blood, microbes phagocytosed -Fibrosis, granulation, edema
89
Congenital Disorders
All anomalies of Repro System are disorders of SEXUAL DEVELOPMENT (DSD) Categories: 1. Abnormal or missing sex chromosome (sex chromosome DSD) 2. Normal female karyotype (XX DSD) **focus of chapter** 3. Normal male karyotype (XY DSD) Chimera -Sex chromosome DSD -Genetically distinct cell types that come from different individuals -FREEMARTIN calf: anastomoses of placental blood vessels which allows exchange of blood between fetuses. Twins, the internal genitalia consists o f bulbourethral and vesicular glands, deferent duct, and short incomplete segments of uterus. the gonads are testis with epididymis attached. Male = anti-Mullerian hormone and testosterone overrides female development. Minimally affected Female: small ovaries, uterine, vaginal hypoplasia, large clitoris. Infertile Mosaics: is a different chromosomal constitution from altered mitosis = Cats with different color eyes
90
Common syndromes of DSD
Sex Chromosome DSD -Freemartinism, bovine, ovine. Chimerism in twinning XX SRY ( - ) Testicular DSD -XX sex reversal -American crocker spaniels -Autosomal recessive inheritance XX SRY ( - ) Testicular DSD -XX sex reversal -Polled goats -Linked to poll gene XY SRY (+) Testicular DSD 1. Male feminization syndrome -All species -Lack of testosterone receptors 2. Persistent Mullein duct syndrome - Miniature schnauzer -Complete internal female tubular genitalia 3. Failure of testicular descent -All species -Discussed under male genital system XX SRY (-) Ovarian DSD or XY SRY (+) Testicular DSD -Segmental aplasia -Gonadal hypoplasia -All species -Males specially
91
XX DSDs Pic A. Ovotesticular, gilt ovotestis (left) and testis (right) Pic B. dog ovotestis, no spermatogenesis
-Usually true hermaphrodites, both male and female gonads -Phenotypically female with masculinization (enlarged clitoris) **American crocker spaniels** autosomal recessive trait **Goats: associated with poll gene -Majority of XX disorders are minor or incidental in nature (otherwise normal females with normal ovaries) -These cases are XX SRY - ovarian DSD and female phenotype
92
XY DSDs Pic A. Testis and epididymis present on each side, no ovarian tissue present Pic B. Clitoral enlargement Gonads = male Rest female, So Male pseudohermaphrodite
Divided into subcategories based on gonadal type Presence of testis, ovary, ovotestis, gonadal dysgenesis Majority of disorders are XY SRY + testicular DSD -incidental or minor in nature, including cystic remnants of embryonic ducts -These disorders were called **male pseudohermaphrodite, testicular feminization or XY sex reversal **
93
Useful pathology for healthy animals
-Endometrial biopsy for breeding soundness exam -Capable of conceiving? likely to carry of full term? Kenney Grading System -Severity of endometritis and fibrosis (correlated directly with inability to fertilized ovum to attach or remain attached to endometrium and carry fetus to full term) Grade I 80% chance of conceiving and maintaining until full term Grade II A 50-80% Grade II B 10-50% Grade III < 10%
94
What is the most common ovarian tumor is LA?
Ganulosa Cell Tumors (GCTs) -Mare and cow usually benign -Bitch: sometimes malignant -Queen: often malignant -Prognostic criteria not established -Unilateral, solid cysts or polycystic neoplastic cells **Can lead to cystic endometrial hyperplasia** -Call-Exner bodies (rosettes of granuloma cell around central space) may be present
95
Disorders of the Uterine Tube
Hydrosalpinx -Dilated and fluid-filled uterine tube Pyosaplinx -Pus-filled uterine tube -Bacterial cause usually Salpingitis -Inflammation, bacterial usually -Ascending infection, often bilateral -Can cause obstruction
96
Disorders of Uterus, Cervix
1. Ascending infections (most common) -Bacteria, viruses, protozoa, Ureplasma, Mycoplasma spp. -Open cervix: estrus, parturition, postpartum period -Ascending route: Streptococcus zooepidemicus (mare), other species mix bacteria 2. Hematogenous usually during pregnancy -Less common -Brucellosis -Salmonellosis -Pestivirus -fungal (placenta) 3. Endometritis -Commonly from mating (insemination) 4. Cervicitis -Rare in domestic animals, anomalies rare -Cow hypoplasia, aplasia -Usually concurrent with endometritis or vaginitis
97
Cysts in and around the Ovary
Periovarian -Cats/dogs common -External to the ovary -Cystic remnants of embryonic paramesophrenic ducts or mesophrenic tubules or ducts -Cow, mare. Intraovarian -Numerous, many derived from Graafian follicles, others from epithelial cysts or from intraovarian rete ovary - that is, embryonic structures of mesophrenic tubular origin. **Most common in mares is epithelial inclusion cysts**
98
Isolated cysts not derived from embryonic elements Pic ovary
Serial Inclusion Cysts of Uterus -Bitches -Arises from group of mesothelial cells trapped beneath serial surface during involution of uterus -Grape-like thin-walled cysts are located on serial of uterus
99
Cystic Endometrial Hyperplasia (CEH) Pyometra
-Bitch -Queen -Ewe -Cow -Rare in mares **Response to inflammation or hormonal estrogen** Estrogen -Bitches and queens response during diestrus **Secondary to GTCs in cows** -Estrogenic plants: red clover, ewes, cows. -Estrogenic toxins: mycotoxin zeralenone: sows -Localized or generalized -Bacteria almost always present in uterus of dogs with CEH - pyometra: reduced fertility, hypotonicity and prolapse Pyometra -Pus in uterine lumen -Occurs as a sequela to endometritis, metritis, CEH -Exudate: viscid and brown, E. coli; creamy yellow = Streptococcus spp. ** Because prostaglandins contract uterus, it is possible for uterus to rapture and spill infection into abdomen, likely when cervix is closed Never let the sun set on a pyometra**
100
Non-Inflammatory disorders of Uterus
Torsion -Pregnant animals (especially cow) -Secondary to pyometra, mucometra -Ischemic necrosis Rupture -Sequela to torsion -Often fatal Retained fetal membrane -Cows: if not expelled in 12-24 hours -Mares > 3 hours Prolapse -Post parturition -Prolonged dystocia, hypocalcemia, ingestion of estrogenic plants.
101
Non-inflammatory disorders Subinvolution of Placental Sites Unique to Bitches
-Incompletely involuted (shrinkage or return of organ to normal size) -Red transversal stripes are placental sites of hemorrhages, fibrin, and necrotic debris. -Pink layers are normal myometrium -Distended lumen is filled with large irregularly sized clots of blood, fibrin, and necrotic debris around which are endometrial epithelium and trophoblasts (A thin layer of cells that helps a developing embryo attach to the wall of the uterus, protects the embryo, and forms a part of the placenta) **It is the persistence of placental sites in the uterus after parturition beyond the normal 12 weeks** -C/S: Excessive bloody vagina discharge that lasts for weeks or months after delivery instead of the normal 1-6 weeks -Can become anemic, can exsanguinate if underlying clotting disorder, can develop ascending infection, endometritis, open pyometra. -Gross: identical to normal except more fibrin, segmental thickening of wall of uterine horse visible from serosal surface. -Mucosa: each side raised, rough, ragged, hemorrhage, fibrin **Trophoblasts appear to be numerous in sub involution sites, abundant at deepest portion of matrix, cells invade myometrium, penetrate full thickness of and perforate wall of uterus**
102
Uterine Neoplasia Leiomyoma, arises from myometrium, gelatinous content
-Uncommon in domestic animals Lymphoma -Common in cow (BLV associated) -Enzootic bovine lymphoma -Heart abomasum, uterus, LN, spinal canal, others Leiomyoma/sarcoma -Bitches: rare, solitary. Well demarcated, unencapsulated, spheric, vary in size. -Estrogens: roles in maintaining neoplasms, ovariectomy can shrink tumors -Cervix, vagina -Luminal neoplasms susceptible to trauma or necrosis: firm, pink or white, occasionally calcified or edematous. -Majority are benign; metastasis is rare **Prognosis is the same, regardless if being or malignant** Endometrial carcinoma -Cow -Rarely identified clinically or at necropsy; found at meat inspection -Unknown cause
103
Disorders of Vulva and Vagina
1. Infectious and inflammatory -Herpesvirus -Many more 2. Non-inflammatory conditions -Mucometra: mucus in uterus -Hydrometra: clear fluid in uterus. Congenital or acquired obstruction of outflow of fluid/mucus from endometrium and released when cervix opens. **Both develop with hyperestrogenism and occur in pseudopregnancy (resolves spontaneously) ** Hyperestrogenism: estrogen producing ovarian neoplasms or exposure to estrogenic substances -Many more!
104
Pigs Vaginal and vulval Hypertrophy
**Fusarium spp fungus. MYCOTOXIN ZEARALENONE** -Toxin: non steroidal estrogen; binds to estrogen receptor -Infected grain, corn. -Vaginal, vulval hypertrophy (edema) especially prepubertal gilts. Other effects of mycotoxin -Altered time of first estrous (early and late) -Reduced number of live embryos -Prominent ovarian follicles -Endometrial hyperplasia -Precocious mammary development Vulva and Vagina Neoplasia -SCC: cow, mare, ewe -Exposure to sunlight (UV light) -Hairless, non pigmented areas vulnerable Canine transmisible Ventral Tumor -Transmitted ar coitus -CTVT cells: **59 chromosomes (normally 78) -IHC suggests histiocytic phenotype -Both sexes affected -Begins in dorsal wall of vagina, bulges into lumen; protrude through vulva as ulcerated, friable mass. -Histo: large, round or oval uniform in size cells with occasional bizarre nuclei; cytoplasm pale staining, may have peripheral vacuoles. **Lymphocyte - mediated cytotoxicity occurs in some areas - regression of tumors** -Neoplasm is sensitive to vicristione -Metastases to other sites (skin) common
104
Pigs Vaginal and vulval Hypertrophy
**Fusarium spp fungus. MYCOTOXIN ZEARALENONE** -Toxin: non steroidal estrogen; binds to estrogen receptor -Infected grain, corn. -Vaginal, vulval hypertrophy (edema) especially prepubertal gilts. Other effects of mycotoxin -Altered time of first estrous (early and late) -Reduced number of live embryos -Prominent ovarian follicles -Endometrial hyperplasia -Precocious mammary development
105
Failure of Pregnancy: Fetus and Placental
Fetal Characteristics 1. Early embryonic mortality occurs < 35-45 days post conception in large animals -20 days in dogs and cats 2. Fetal loss (abortion) at the stage of fetal development when the fetus is not independently viable 3. Stillbirth occurs when the fetus is potentially viable Maternal characteristics -Exact outcome on the dam is unpredictable and influenced by cause of failure, species, stage, etc. Outcome -embryonic death and return to estrus at normal intervals, delayed return to normal estrus, fetal loss with no autolysis, with autolysis, mummification of fetus, maceration of the fetus, stillbirth. Mummification -Fetus retained, dehydrated mass -Infectious or non-infectious -Bacteria that promotes lysis of dead tissue must be absent and the cervix closed -Twin pregnancy of mare, both aborted together -Parvovirus: SOW mummified fetus retained, or born at term along with live fetus. -Any species with "single fetus" pregnancy, fetus can be expelled or retained indefinitely Maceration -Fetus becomes liquified -Fetal bacterial etiology -Bacteria could be cause of fetal death or could be contaminants that entered uterus via open cervix
106
Non-infectious causes of failure of pregnancy
Obvious -Hydrocepahlus -Athrogryposis -Cyclopia -Infectious -Dietary -Toxic -Genetic -Unknown causes -Iodine deficiency -Vitamin E deficiency -Selenium deficiency -Thyroid gland -Heart -Skeletal muscle Less Obvious -Cleft palate -Cardia anomalies -Congenital hematological disease -Hyperthermia -Seasonal infertility of pigs **Genetic testing nor routinely done, if done both paternal and maternal samples are collected** **Exam of herd records and knowledge of environment, management practices essential to identify noninfectious causes **
107
Non-infectious causes of failure of pregnancy Ruminants
Veratrum californium -On day 14 of gestation -Pituitary gland may be absent, prolonged gestation Amorphous globosus -Type of cardiac monster; severely anomalous second fetus -Gross: Spheric, covered in hair, attached to placenta by cord Hydromnios -Cows -Excessive accumulation of fluid in amniotic Hydroallantois -Cows -Excessive fluid in allantoic sac -Allantoic fluid formed in part from fetal urine through urachus; thus excessive urination is implicated -Occurs in conjunction with adventitial placentation and in some twin pregnancies.
108
Ruminant fetus/placental diseases and abortions
-Adventitial placentation: formation of additional placentomes. Cows with higher parity. Hyperplastic response to inadequacy of existing placentae surface area
109
Infectious causes of failure of pregnancy in all species
-Herpesvirus -Brucella spp. Affinity for reproductive tract, every domestic species, FECO-ORAL transmission then HEMATOGENOUS spread, some venereal transmission. -Campylobacter spp. Maternal intestinal disease, if bacteremic, can cause placental, fetal infections. -Coxiella brunette -Leptospira interrogans: Affinity for reproductive tract, every domestic species, FECO-ORAL transmission then HEMATOGENOUS spread, some venereal transmission. -Listeria monocytogenes: Maternal intestinal disease, if bacteremic, can cause placental, fetal infections. -Mycoplasma and Ureaplasma spp. -Neospora caninum: domestic animals -Salmonella spp. Maternal intestinal disease, if bacteremic, can cause placental, fetal infections. -Toxoplasma gondii: failure except in cattle. Mostly cotyledonary necrosis (ovine). Lesions with both protozoa multifocal placental necrosis with inflammation of fetal organs especially brain
110
Non-infectious causes of pregnancy failure unique to Horses
-Twining -Umbilical cord abnormalities excessive length, torsion, too short. -Inadequate villus development: endometrial fibrosis -Thyroid hyperplasia and musculoskeletal disease -Premature placental separation -Body pregnancy **Umbilical cord > 85 cm increases chances of torsion ** **Funisitis = inflammation of umbilical cord ** Equine premature separation of placenta 1. Red bag : cervical star intact, chorioallantoic appears at vulva. FESCUE TOXICOSIS possible 2. Chorioallantois tears at body of placenta (instead of cervical star) occurs before parturition -Both fetal death and abortion occur as a result of placental insufficiency and fetal malnutrition or with infection of placenta
111
Infectious Failures of Pregnancy Pic. EHV-1
Equine herpes virus-1 -Respiratory epithelium - LN - Uterus (other tissues) in WBC - uterine arteries - thrombosis, edema, hemorrhage, infarction. -Focal hepatic and other organs necrosis Equine Viral Arteritis Virus -Arteritis (family Arteriviridae, genus Arterivirus) -Generally no lesions in the fetus -Mechanism probably is fetal hypoxia caused by compression (obstruction) of uterine vessels caused by edema and inflammation secondary to virus-induced myometritis -Less common fetal chorionitis, myocarditis Bacterial -Loose cervix = lots of bacteria -Strep equi subspecies zooepidemicus, E. coli, other G (-) bacteria -Inflammation of chorioallantoic at cervical star opposite cervix -Fetal expulsion
112
Ruminants Infectious Failures of Pregnancy
Infectious Pustular vulvovaginitis BoHV-1 or BHV interchangeable -IPV caused by BoHV-1 which is similar to BoHV-1 of rhinotracheitis (IBR) -Occurrence can overlap but both diseases behave as separate entities -Tranmission: coitus, AI, nose to vulva contact?? -Petechia, nodules, edema, vagina, vulva -Eosinophils INIB -+/- vesicles, pustules -Bulls have similar lesions -Lesions similar to capHV-1 rare in sheep -Also causes abortion! -BHV-1 fetal autolysis, multifocal necrosis, hemorrhage, INIB **Postpartum endometritis, E. coli, Trueperella pyognes, F. necrophorum common in dairy cattle ** -Ureplasma BVDV
113
Ruminants Neospora caninum Tritrichomonas foetus
Neospora caninum -Abortions 3-9 its -No gross lesions -Fetal brain multifocal necrosis especially around capillaries -Extra/intracellular zits: endothelial cells, myofibers Tritrichomonas foetus -Vaginitis, cervicitis, endometritis, infertility, EDD (rare abortions) -No gross lesions -Histo: mild lymphocytic hystiocytic chorionitis, focal necrosis of trophoblasts, numerous trichomonads -Fetal pneumonia: intrabronchiolar neutrophils, macrophages, MNGC. -Confirmed Dx fetal abomasum or placental tissue presence of trichomonads
114
Pestivirus and other viruses
-Cattle : BVDV -Sheep: Border disease -Pigs: CSF Produce a similar spectrum of lesions -Fetal death, malformation -Depends on virus strain, fetal age, stage of developments of fetal immune system -Placental/fetal lesions: absent or are restricted to microscopic lymphocyte aggregates in heart and brain BHV-1 Bunyaviruses -Schmallenburg -Akabane -Bluetongue Fetal infection, abortion Range of lesions in developing fetal CNS: Hydraneccephaly, microencephaly, cerebellar hypoplasia, lack of spinal cord ventral horn neurons **Spinal lesions - muscle atrophy - arthrogryposis, skeletal deformities (torticollis and scoliosis)
114
Pestivirus and other viruses
-Cattle : BVDV -Sheep: Border disease -Pigs: CSF Produce a similar spectrum of lesions -Fetal death, malformation -Depends on virus strain, fetal age, stage of developments of fetal immune system -Placental/fetal lesions: absent or are restricted to microscopic lymphocyte aggregates in heart and brain BHV-1 Bunyaviruses -Schmallenburg -Akabane -Bluetongue Fetal infection, abortion Range of lesions in developing fetal CNS: Hydraneccephaly, microencephaly, cerebellar hypoplasia, lack of spinal cord ventral horn neurons **Spinal lesions - muscle atrophy - arthrogryposis, skeletal deformities (torticollis and scoliosis)
115
Ruminant Bacterial failures of Pregnancy
Brucella abortus (cattle) -Exposure to infected placental fluids, ingestion, inhalation, systemic infection, localization in pregnant uterus, testes, mammae -Gross: fibrinonecrotizing, edematous cotyledonary and intercotyledonary chorioallentois (placentitis) -Macrophages in the draining mucosal, local, and regional lymph nodes. Unique mechanism of intracellular parasitism. -Placentitis, thickening , edema -Lesions similar to b. abortus and B. bovid Brucella suis -Differs from brucellosis in ruminants -Suppurative endometritis, granulomas, hyperplastic endometrial lymphoid nodules (non pregnant sows) -Ulcerated, squamous metaplasia -Pregnant uterus mucopurulent, trophoblasts with intracellular bacteria -Chorioallantois edema, focal hemorrhage Brucella canis -Oral ingestions, nasal, conjunctival, or vernal transmission -Adult dogs: lymphadenitis of head, neck and bacteremia. -Males epididymitis, testicular degeneration, fetal endocarditis, pneumonia, hepatitis -Histo: coagulative necrosis of placenta + neutrophils, macrophages Leptospira uinterrogans serovar "hardjo" Ruminant -Seldom clinical -Localized in kidneys after bacteremic phase -Last trimester abortion (sporadic) -Placental lesions edema/fetus interstitial nephritis, hepatitis, **Warthin starry stain or IHC ** Leptospira uinterrogans serovar "Pomona" Porcine -Pathogenesis similar to bovine -Abort after bacteremic phase; NO placental lesions -Fetuses: septicemic, dies, are autolytic - +/- nephritis
116
Epizootic bovine abortion (EBA)
-a.k.a FOOTHILLL ABORTION -Novel Deltaproteobacterium -California and adjacent states -Tick Ornithodoros coriaceus -Gross; fetal disease chronic lesions fetuses over 100 days old -Petechial hemorrhage oral cavity enlarged LN, spleen, nodular liver, ascites. -Histo: lymphoid follicles hyperplastic, numerous histiocytes -Atrophied thymus -Foci of necrosis lymph nodes, spleen, pyogranumolas, vasculitis Ureplasma Diversum -Failure at different times of gestation in cattle -Characteristic abortion is AMMIONITIS a change only occasionally seen in other bacterial or fungal infections of fetal membranes. -Early in the process, focal or diffuse reddening of the amnion and also the chorioallantois. -Lesions chronic ongoing fibrosis, edema, inflammation, necrosis of cotyledons and intercotyledonary chorioallantoic -Fetuses have lymphocytic bronchopneumonia
117
Campylobacter fetus var. venerealis Campylobacter fetus sap fetus
-Long term inhabitant of preputial cavity of bulls -Transmitted venereally **survive vaginal mucosa, cow must be pregnant to establish in uterus ** -EARLY embryonic death, abortions, irregular estrus cycles -Cows resistent to subsequent infections -Gross/histo: similar to brucellosis Campylobacter fetus sap fetus -Sheep -Primary intestinal bugs -Fecal oral route, ourbreaks, continual cycles -LATE TERM abortions -Live sick lambs -Ewes immune after first infection -Intercotyledonary and cotyledonary (similar to brucella) -Hepatic necrosis
118
What are some organisms as potential causes of placentitis, fetal pneumonia, hepatitis, failure of pregnancy?
-Salmonella spp -Mannheimia spp -Pasteurella spp. -Histophilus somni
119
Other Infectious causes of failure of pregnancy in Small Ruminants
Chlamydia abortus -Enzootic abortion -LATE TERM abortion -Outbreaks or enzootic (ewe lambs) -Abort once, then remain CARRIERS Coxiella brunettii (Q fever) -Goats > sheep -Abortion, birth of dead or weak lambs/ kids -Ingestion, inhalation -Intercotyledonary chorioallantoic: thick leathery yellow, exudative, necrosis -No gross fetal lesions Listeria monocytogenes -Sporatic abortions (cattle sheep goats) -LATE TERM abortions -Cotyledonary and intercotyledonary lesions
120
Types of placentas
121
Fungal Infections
-Aspergillus spp -Zygomycetes (Absidia, Mortierella, Rhizomes, Mucor) -Hematogenous spread to placenta **Random cotyledonary and intercotyledonary -Fetal dermatitis -Multifocal involvement, in some lesions the placenta tip of the horn has a degree of fibrosis suggesting caudal movement and descending intrauterine spread.
122
Porcine Infectious failures of pregnancy Porcine Reproductive and Respiratory Syndrome (PRRS)
**Arterivirus** -Transmitted horizontally (bodily fluids), vertically (fetuses of sows without immunity -LATE STAGE abortion -Dx evidence of herd exposure, maternal serology, virus isolation -Seldom gross or hits lesions (fetuses or placentas) -If present lesions: segmental or diffuse hemorrhagic and necrotizing umbilical arteritis -Ascites, hydrothorax, edema Histo: segmental arteritis (umbilicus and fetal lungs, heart, kidneys) -Interstitial pneumonia: L/PCs, histiocytes, type 2 pneumocytes hyperplasia -ENDOMETRITIS, MYOMETRITIS
123
Porcine Parvovirus Porcine Circovirus Porcine Pseudorabies Virus
Parvovirus -SMEDI!! -Sows not ill, but fetuses infected and die at varying stages -Characteristic findings fresh fetus and then varying stages of autolysis, mummification (smallest fetus) -Histo: features infected after immunocompetence has developed have widespread L/PCs in liver, lungs, kidneys, cerebellum. Circovirus -Repro failure at any stage of gestation -Crosses placenta, replicates in Lymphoid tissues -Death/expulsion of fetus without lesions -Some have fresh autolyzed mummified fetuses -Some interstitial edema of heart, lymphocytic interstitial myocarditis, ascites, hepatic congestion (heart failure) Pseudorabies Herpes Virus -PHV (Said herpesvirus-1; SHV-1) -INIB
124
Disorders of Mammae
Mastitis -Inflammation of mammary gland -Most are benign with GALACTOPHORITIS (inflammation of lactiferous ducts) -Economically important in cattle Agalactia -Failure of milk production -Rare -Manifestation of CAEV (goats); made-visna virus (ewes) -Udders are hard called HARD UDDER no milk is produced Galactorrhea -a.k.a inappropriate lactation and precocious lactation -Unusual -Male goats of high milk producing lines -Part of pseudopregnancy in bitches, occurs at termination of diestrus -Occasionally occurs after ovariohysterectomy during diestrus
125
Mastitis of Cows
-Divided into overlapping groups -Bacteria either obligate mammary pathogens or environmental contaminants **Strep agalactiae, Staph aureus, Mycoplasma spp. Persist or reside in mammae, do not survive long outside of gland ** -Overlap persistent group is either mamma or environment: streptococcus uterus, Strep dysgalactiae. Transmitted cow to cow. -Environmental contaminants include: Coliform microbes such as E. coli. Contaminate end of papilla, acquired from environment
126
Bovine Granulomatous Mastitis Severe Mastitis
When drugs introduced through teat and contaminated with -Nocardia asteroids -Cryptococcus neoformans (pyogranulomatous) -Atypical Mycobacterium spp. other than M. bovis - Candida spp. Microbes can also cause spontaneous mammary disease Nocardial mastitis -Outbreaks -Pyrexia for several weeks -Weight loss; glands hot, swollen, abscesses or granulomas -Galactophoritis is prominent lesion; lesions centered in lactiferous ducts, sinuses -Chronic ascending infection: lobules variably affected Severe Mastitis -Severe mastitis without apparent necrosis of tissue: Gram + and Gram - but less damage to tissue -Gram (+) exotoxins -Gram (-) endotoxins -Local edema, fibrin exudation, neutrophils -Death of ductular, glandular tissue -No formation of necrotic sequestra -Systemic affect: mild or absent
127
Suppurative Mastitis Gram (+) bacteria -Trueperella pyogenes -Mycoplasma bovis -Streptococcus dysgalactiae -Bacteroides -Peptostreptococcus -Fusobacterium genera **Purulent lesions centered on lactiferous ducts, sinus ** Dry cows: mastitis is typically chronic, thick intramammary exudates, fibrosis**
Chronic Mastitis
128
Streptococcus agalactiae Mastitis
-Resistance of cows varies and decreases with age -mammae only affected -Once infection is acquired, organism persists in lactiferous sinus with periodic wave of multiplications, increase virulence and tissue invasion -Usually more than one mammae involved -Different stages occur concurrently in different areas -Initial stage: hyperemia of lactiferous sinus, milk quality altered, strands/clumps of debris or pus in milk. Parenchymal edema (gray, turgid). Retained secretion because of duct obstruction resembles small abscesses -Involuting parenchyma and fibrotic parenchyma look similar (granular, thickened)
129
Staphylococcus aureus Mastitis
-Similar to Step but greater propensity to invade tissue, more severe disease -Nonpathogenic to highly pathogenic; subclinical or moderate form -Most severe form is gangrenous Predisposing conditions -High producing cow with poor mammary gland hygiene -Lesions on ends of papillae -Mammae with contaminated feces -Fly contact of mammae Less pathogenic strains: non hemolytic coagulates negative strains. Slow progress, no obvious abscesses but same granulation tissue - fibrosis, obstruction, pressure - atrophy of lobules -Sometimes bacteria is surrounded by club-shaped material of Splendore Hoeppli (botryomycosis) **Life threatening endotoxemia** -susceptible to secondary pyogenic pathogens -Strep and Staph enter mammae: neutrophils, glandular tissue death. Adhesion PROTEIN A, and capsular polysaccharides. Extracellular secretory (leukotoxins, enzymes, coagulase) products of microbes contribute. = Inflammation, hemorrhage, necrosis, GANGRENOUS cold, blue-black, fluid exudation, vascular leakage. -Severe: systemic effects of acute phase response (cytokine induced fever, anorexia, weight loss, leukopenia, hyperfibrinogenemia, hypocalcemia)
130
Coliform Mastitis
-Gram (-) -Ascending infection (environment contamination) -E. coli, Enterobacter aerogenes, Klebsiella pneumonia. -Numerous in alveoli, epithelium -Necrotic mammary tissue becomes sequestered or sloughs -Less severe mastitis: superlative or subclinical mastitis -Histo: hyperplasia, disorganization, filiform processes of epithelial lining of papillary duct, lactiferous sinus.
131
Mycoplasma bovis Mastitis
-Individual sporadic or outbreaks -Most prevalent -One, some, all mammae; often spread -HEMATGENOUS -Gross: enlarged firm nodular parenchyma (abscesses) +/- squamous metaplasia, granulation tissue, eggs of lymphocytes in lobular interstitium around ducts. -Interstitial fibrosis, lobular atrophy -Others: otitis, arthritis, pneumonia
132
Trueperella pyogenes Mastitis
-Lactating or non-lactating immature bovine -Common environment. BO pathogen -Abscesses !! fistulas from abscesses can form at base of papilla -Fibrosis > loss of small unaffected ducts, involution
133
Mastitis in Sheep and Goats
Sheep -Staphylococcus aureus: unexpected death (severe necrotizing or gangrenous mastitis) -Mannheimia hemolytic: same as above -Maedi-visna virus (MVV): similar to CAEV in goats. Respiratory secretions (not milk like CAEV) replicates in macrophages lymphoplasmacytic infiltrates Goats -Mycoplasma agalactiae or mycoses sap. mycoides -CAEV: "HARD UDDER" milk production is reduced. Lymphoplasmatic infiltrates. Virus grows in mammary epithelium and is present in milk -Newborn is infected through milk (infected)
134
Neoplasia of Mammary glands
-Dog: highest incidence, common, but benign, low carcinomas metastatic rate. -Unknown cause -Ovariohysterectomy after second estrus cycle dramatically increases prevalence -Susceptible up to 2 years of age -Diverse group: epithelial and combined with my-epithelial tumors -Sarcomas: less common but aggressive metastatic -Embryology of mammary glands: close association between epithelium and mesenchyme -Tumors of stroma and epithelium often combined into complex adenomas and carcinomas Mixed Mammary tumor -Dog -Myoepithelium and epithelium cartilage bone -A bitch that develops a mammary tumor will often subsequently develop multiple mammary masses -Prognosis poor if metastasis present Worst to Better significant features 1. Lymph node metastasis: short survival, 2 year survival low 2. Intavascular invasion. Prelude LN metastasis. Survival much shorter with lymphatic invasion 3. Peripheral invasion: poorly circumscribed more likely to develop metastasis > well-circumscribed. Invasive carcinomas: 2 years survival (1/2 of well-demarcated tumors) 4. Histological phenotype of neoplasms: carcinomas with very poor prognosis lipid-rich carcinomas, comedocarcinoma, micro papillary invasive carcinoma, anapestic carcinomas Histological grade: Grade based on: percentage of tubule formation, nuclear pleomorphism, mitotic count. Grade III: very poor prognosis Tumor size > 3cm, especially 5 cm in diameter have poorer prognosis Male dogs can develop mammary tumors but are usually benign
135
Feline Mammary disorders
1. Fibroadenomatous Hyperplasia (mammary hypertrophy) -very common -<2 years old mostly -In spring and it is the first several estrous cycles -Coincides with luteal phase of estrus cycle, early pregnancy, or after progestin therapy -High concentrations of progesterone or like substances -Older neutered queens on a progesterone require drug withdrawal and sometimes mastectomy -diffuse focal to mammae or mammary gland -Dysregulation of tissue growth with stimulation of receptors by progesterone -Hemorrhages, coagulative necrosis, ulcers. -Young queens: spontaneous resolution or ovariohysterectomy is effective Neoplasia -Uncommon -No relationship with early neutering as there is with Dogs -Rapid progression -Majority are carcinomas that metastisize (75% to 96% are adenocarcinomas) -11 years old average but 7-9 yr old risk plateau -Poorest prognosis older cats with metastasis to regional LN, lymphovascular invasion, grade III, neoplasm > 3cm in diameter -Interval b/t diagnosis and death is short, < 1 year but wide range
136
Male Repro
Testes spermatogenesis: spermatozoa - rete tubules - efferent ductules - epididymis (maturation/concentration) - vas deferens -Scrotum, vaginal tunics, spermatic cord: protect and maintain spermatogenesis at a temperature slightly lower than body temperature -Accessory genital glands: ampullae of deferent duct, vesicular glands, rotates, bulbourethral glands. -Penis and prepuce Cell types -Germ cells -Spermatozoa -Sertoli cells: supporting cells, FSH receptors -Interstitial endocrine (Leydig cells): produce testosterone -Epithelial cells: absorption, phagocytosis, secretion -Accessory genital glands Portals of entry -Direct penetration -Ascending infection -Hematogenous localization -Peritoneal spread
137
Dysfunction Responses to Injury
Scrotum and Contents -Most injuries result in germ cell degeneration, death or depletion -Germ cells sensitive to injury -Sertoli cells: relatively resistant to injury -Testis: specialized immunologic environment. Inflammatory response within testis often sustained. Injury - free radicals - inflammation, damage, constriction granulomas - permanent damage, infertility. fibrosis, adhesions common, alters ability to thermoregulate. -Accessory glands: injury not common. Heat but reduced function -Penis and prepuce: direct trauma during coitus or urination. Healing response exaggerated, edema, eversion, granulation tissue formation. Fibrosis, stenosis of prepucial orifice: prevents extrusion of penis, prevent urination. Urine irritates tissues.
138
Cyprorchidism
-Common -Incomplete descent of the testis -Usually unilateral but can be bilateral -The testis can be anywhere caudal to the kidney: commonly found within the abdomen near internal inguinal ring or within the inguinal canal or subcutaneous location just outside external inguinal ring -Gross: hypoplasia, more likely to develop neoplasia
139
Testicular Hypoplasia
-Common -Epididymis is usually also hypo plastic -Lesion one or more testis does not develop fully at puberty -can happen with Disorders of sexual development Cryptorchidism Poor nutrition Zinc deficiency Genetic disease Endocrine disturbance **In most cases you can not tell hypoplasia from atrophy grossly: use cause and microscopic findings to help **
140
Testicular Degeneration and Atrophy & Segmental Aplasia of the Mesophric Duct
-Common -Testis reduce in size after puberty -Gross: small firm testes Histo: degeneration of seminiferous tubules Many causes: fever, heat from inflammation being most common, Degeneration in older animals Segmental Aplasia of the Mesophric Duct -Unilateral -Missing epididymis (body and tail) -May also be missing the deferent duct, ampulla, vesicular gland -Bulls -Dogs -epididymal duct becomes filled with spermatozoa and ruptures
141
Other Congenital disorders
Ciliary Dyskinesia ( Immotile cilia syndrome) -Respiratory system disease also -Structural defects of the flagellum of spermatozoa -Dogs, pigs, mice, rats Cysts -Usually of no consequence Hypospadia -The urethra opens on the ventral side of the penis Hemangiomas -In the scrotum Miscellaneous Lesions -Trauma: bites, kicks, scratches - hemorrhage or hematoma -Frosbite -Dermatitis -Persistent frenulum -Spermatic granulomas
142
Disorders of Sexual Development
Persistent Frenulum -Bulls and boars -Band of tissue between ventral raphe of penis and prepuce -Common and minor anatomic abnormalities -Limits extent to which penis can be protruded from sheath -Erect penis is curved instead of straight
143
Spermatic Granulomas
-Inflammatory lesion -Occur with disruption of seminiferous tubule or duct rupture -Spermatozoa are technically foreign -Severe inflammation - granulomatous -Immune response to germ cells (self perpetuating) = infertility
144
Inflammation
Epididymitis; inflammation of the epididymis -Causes: infectious organisms, spermatic granulomas that rapture Rams -Brucella ovis -Actinobacillus seminis -Histophilus somni -E. coli Dogs -Brucella canis -Escherichia coli Orchitis: inflammation of the testis -Not as common as epididymitis -Brucella -Corynebacterium Prostatitis: inflammation of the prostate gland
145
What drug can cause paraphimois?
Acepromazine
146
Terminology
-Phimosis: the inability to extrude the penis -Paraphimosis: the inability to retract the penis into the prepuce -Priapism: persistent erection (can also lead to paraphimosis) -Phallitis: inflammation of the penis -Balanitis: inflammation of the glans of the penis -Posthitis: inflammation of the prepuce
147
Phaloposthitis or Balanosposthitis
-Inflammation of the glands and prepuce -Herpesvirus: many species **Equine herpesvirus-3: equine coital exanthema** Habronema muscle or Draschia megastoma larvae -Horses -Ulcerated granulation tissue on penis -DDx: SCC Strongyloides papillosus: cattle Papillomaviruses many species: fibropapilloma tumors in bulls
148
Penile Habronemiasis
-Summer Sores -Habronema muscle larval lesions -Urethral process or preputial orifice -Larva stimulate granulomatous reaction -Yellow caseous granules -May impede urination -Often a Ddx with SCC
149
Testicular tumors
-Common in dogs, but occasionally in horses -Rare in other species -Germ cell neoplasms: Seminoma, Teratoma -Interstitial endocrine (Leydig) cells neoplasms: interstitial cell tumor: Well demarcated yellow-tan mass which has bulged on incision. -Sertoli cell tumors: white, firm, often lobulated, and the lobules are surrounded by fibrous bands. Canine Interstitial (Leydig) Cell Tumor -Almost always benign -Can produce hormones. estrogenic -Spherical, well demarcated, tan-orange with hemorrhage -Histo: noninvasive, finely encapsulated -Cells arranged in sheets or small groups by a fine fibrous stroma -In dogs cells can be large, round, polyhedral or spindle shaped -Abundant finely vacoulated cytoplasm + lipofuscin -Nuclei are round, minimal anisokaryosis -HEMORRHAGE and NECROSIS are common Canine Sertoli Cell tumor -Prevalent in cryptorchid testes -Well circumscribed, expansile, firm, white, lobulated mass -Abundant fibrous connective tissue - Rare to met -Histo: intratubular or diffuse arrangement, palisade along fibrous stroma or form tubular structures -1/3 produce estrogens (feminizing effect) gynecomastia, alopecia, squamous cell metaplasia of prostate, Myelotoxicity - poorly regenerative anemia, granulocytopenia, thrombocytopenia.
150
Canine Seminoma
-Germ cell neoplasm -Prevalent in cryptorchid testes -Homogenous, white-pink-grey, firm, bulges when cut, has fine fibrous trabeculae -Histo: Intratubular or diffuse -Large round cells, scant cytoplasm, large nucleus, prominent nucleolus, anisokaryosis, but most cells are large and uniform in size -Mitotic rate: high -+/- giant cells , single nucleus or multiple nuclei -Aggregates of CD8+ T-lymphocytes around blood vessels; useful diagnostic feature because they are not seen in other testicular neoplasm Teratoma -Germ cell tumor -Arise from totipotential germ cells -Large, cystic, polycystic -Contain hair, mucus, bone, teeth, etc. -Derivatives of 2/4 embryonic layers (ectoderm, mesoderm, and endoderm)
151
Testicular tumor table
152
Canine Prostate Enlargement
Benign prostatic hyperplasia -Older intact male dogs -Can cause defecation obstructions -Castration prevents it -Lesions symmetric enlargement of the prostate Prostate Carcinoma -Castsration is not protective -Poor prognosis - 80% metastasize -Lesions asymmetric enlargement of the prostate What would cytology look like for each?
153
Canine Prostate Hyperplasia
Canine Prostate Carcinoma
154
Penile Tumors
Equine - SCC -Firm mass with ulcers Bovine - Fibropapilloma -Caused by bovine papilloma virus-1 -Young animals -Self-limiting Canine -transmissible venereal tumor -Allotransplantation to penis, especially proximal penis -Spread by contact -Focal or multifocal -Sometimes they regress, sometimes they metastasize Equine Penile Squamous Cell Carcinoma -Metastasis: superficial inguinal (scrotal), deep inguinal, medial iliac LN -Edematous (from lymphatic obstruction) and ulcerative prepuce -Prepucial cavity distended by retained smegma, inflammatory debris, urine. -Keratin Pearls
155
Bovine - Penile Fibropapilloma
-Bovine papilloma virus-1 -Young first breeding season -Gross: single or multiple warty masses have papillary epithelial covering and a fibrous core, ulceration -Histo: epithelial and stroll hyperplasia and long projections of epithelium into fibrous tissue -INIB seen in epithelium of some cases
156
Canine - Transmissible Venereal Tumor (TVT)
-Allotransplantative tumor (can be transplanted) -Dog to dog direct contact -Arise from canine histiocytes -External genitalia (penis), extragenital and metastases also occur -Stray dogs, sick dogs -Single/multiple, red, ulcerated, multi nodular -Histo: diffuse sheets, minimal stroma; cells are large, round-oval, uniform; cytoplasm: pale staining, peripheral vacuoles readily identified on cytology preparations -Can spontaneously regress TVTs: round cells, more cytoplasm than in lymphoma, look just like histiocytoma: location location location!!!