Extractions Flashcards

(9 cards)

1
Q

Objectives

A
  • ​Serous Membranes
    • Understand and recognize the structure of a serous membrane
    • Identify the tunica serosa on various organs
    • Explain the nomenclaute fo the serous membranes of body cavities.
  • Be able o define the following terms:
    • (Tunica) serosa, pericardium, pleura, peritoneum, visceral, parietal
How well did you know this?
1
Not at all
2
3
4
5
Perfectly
2
Q

Serous Membranes

A
  • Lines body cavities
  • Cover the outer surface of the organs in those cavities
    • They are the Tunica serosa of those organs
    • They also have specific names depending on the body cavity (Pleura, pericardium, peritoneum)
  • Have simple squamous epithelium
  • Connective tissue holding them to the organs or to the wall of the body cavity (sometimes very thin)
How well did you know this?
1
Not at all
2
3
4
5
Perfectly
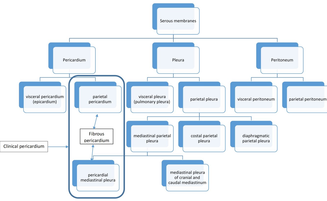
3
Q

Serous Membrane breakdown

A
How well did you know this?
1
Not at all
2
3
4
5
Perfectly
4
Q

Mesenteries

A
  • Double-sided fold of the peritoneumwhich attaches the stomach, small intestine, pancreas, spleen, and other organs to the wall of the abdomen (usually dorsal wall)
  • Named for the organ (mesogastrium, mesoduodenum, etc.) The greater omentum is a mesentery
  • Usually contain some fat, vessels and verves; sometimes lymph nodes
How well did you know this?
1
Not at all
2
3
4
5
Perfectly
5
Q

Mesovarium

A
  • Peritoneum on the ovary is a little different in appearance. It is cuboidal
  • It is the Tunica Serosa of the ovary
How well did you know this?
1
Not at all
2
3
4
5
Perfectly
6
Q

Mesosalpinx

A
  • Part of the broad ligament covering and attached to the uterine tube
How well did you know this?
1
Not at all
2
3
4
5
Perfectly
7
Q

Visceral Vaginal Tunic

A
  • On the surface of the testis or epididymis = “Mesochium”
  • On the ductus deferens = “Mesoductus deferens”
How well did you know this?
1
Not at all
2
3
4
5
Perfectly
8
Q

Mesometrium

A
How well did you know this?
1
Not at all
2
3
4
5
Perfectly
9
Q

Specifially named serous membranes

A
  • Visceral pleura - “pulmonary pleura” - covers Lung
  • Visceral pericardium - “eipicrdium” - covers Heart
  • Visceral Peritoneum - covers other organs
How well did you know this?
1
Not at all
2
3
4
5
Perfectly