final Flashcards

(72 cards)

1
Q

AA nn fiber

A

mylienated, position/fine touch

How well did you know this?
1
Not at all
2
3
4
5
Perfectly
2
Q

AB fiber

A

mylienated, proprioception

How well did you know this?
1
Not at all
2
3
4
5
Perfectly
3
Q

AD fiber

A

thin myelin, superficial pain/temp

How well did you know this?
1
Not at all
2
3
4
5
Perfectly
4
Q

C fiber

A

unmyleinated, deep pain/temp

How well did you know this?
1
Not at all
2
3
4
5
Perfectly
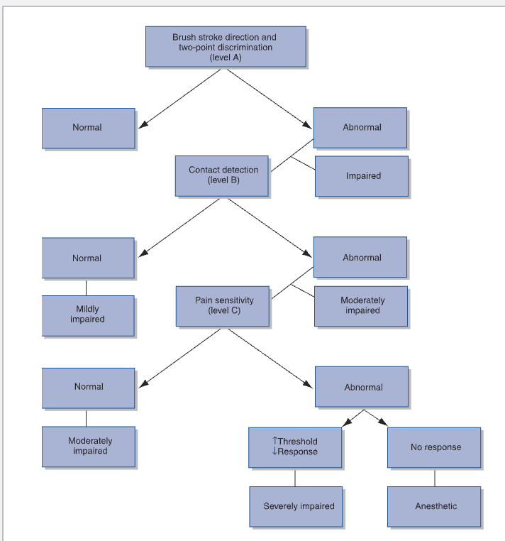
5
Q

Levels ABC nn testing

A
How well did you know this?
1
Not at all
2
3
4
5
Perfectly
6
Q

level A testing tests

A

Two Point Discrimination Testing
Level A Test - This test is used to determine the response of the slowly adapting larger myelinated fibres (A-α)
The patient’s ability to discriminate between two points is measured using caliper with increasing D
WNL; 6mm

Brush Stroke Directional Discrimination
* This test is used to determine the response of the slowly adapting larger myelinated fibres (A-α) and A-β myelinated axons.
* The sensory modalities for these receptors are vibration, touch and flutter.
use of camel brush

How well did you know this?
1
Not at all
2
3
4
5
Perfectly
7
Q

Level B testing

A

contact detection

How well did you know this?
1
Not at all
2
3
4
5
Perfectly
8
Q

LEvel C testing

A

pain/temp

How well did you know this?
1
Not at all
2
3
4
5
Perfectly
9
Q

Surgical Nerve Repair.. How you do it?

A

Surgical Nerve Repair.. How you do it? How you put the segmented nerve back together?
8-0 nylon epineural
Graft if not tension free (sural or greater auricular)
Conduits up to 5 mm spacing, option for decell nn allograft

How well did you know this?
1
Not at all
2
3
4
5
Perfectly
10
Q

best nn for graft

A

Sural (BEST)
or greater auricula

How well did you know this?
1
Not at all
2
3
4
5
Perfectly
11
Q

seddons class for nn injury

A

neuropraxia, axonemtesis, neurometesis

How well did you know this?
1
Not at all
2
3
4
5
Perfectly
12
Q

neuropraxia

A

Neurapraxia: It is a Conduction block resulting from mild insult to nerve trunk.
Temporary paralysis of a nerve caused by lack of blood flow or by pressure on the affected nerve with no loss of structural continuity.
There is no axonal degeneration, and sensory recovery is complete and occurs in a matter of hours to several days.
The sensory deficit is usually mild and characterized by paresthesia

How well did you know this?
1
Not at all
2
3
4
5
Perfectly
13
Q

axonemetis

A

Neural tube intact, but axons are disrupted.
Axonotmesis: It is a more severe injury as compared to Neurapraxia. Afferent nerve fibers undergo degeneration, but the nerve trunk is grossly intact.
Sensory recovery is good but incomplete.
The period of recovery is related to the rate of axonal regeneration and usually takes several months.
The sensory deficit is characterized by severe parasthesia

How well did you know this?
1
Not at all
2
3
4
5
Perfectly
14
Q

neurotmesis

A

Neurotmesis: This is the most severe kind of nerve injury where complete disruption of the nerve takes place.
The sensory deficit is characterized by anesthesia.
Injuries are likely permanent without repair
The neural tube is severed

How well did you know this?
1
Not at all
2
3
4
5
Perfectly
15
Q

sunderlands class and relation to seddon

A

I: neuropraxia
II-IV: axonotmesis
V: neurotmesis

How well did you know this?
1
Not at all
2
3
4
5
Perfectly
16
Q

What’s in the incident of Inferior alveolar nerve injury vs Lingual nerve injury (Know the average?)

A

What’s in the incident of Inferior alveolar nerve injury vs Lingual nerve injury (Know the average?)
IAN - 1.2%
Lingual - 0.9%

How well did you know this?
1
Not at all
2
3
4
5
Perfectly
17
Q

How do you injury inferior alveolar nerve and Lingual nerve? In another word, what procedure or
movement you have to do to CUT and mess it up? Dude, you are the one with the 15 blade so don’t tell
me “I don’t know what happened”.

A

Injure lingual cortex, Pathology, Local anesthetic, flap, 3rd molar extraction (MC) , implants, RCT

canal usually buccal and inferior to roots (IAN)

How well did you know this?
1
Not at all
2
3
4
5
Perfectly
18
Q

There are several criteria need to meet before performing Secondary Alveolar Bone grafting. (Slide 89/93?)

what does this provide

A

Before canine eruption (1/2-2/3 root formation)
Age 9-11
3 layer closure (nasal, bone graft, oral layer)

    • Provide bone for the eruption and/or orthodontic repositioning of
      teeth
  • Closure of oro-nasal fistulas
  • Support and elevation of the alar base
  • Stabilization of the pre-maxilla in bilateral cases
  • Provide continuity of the alveolar ridge
How well did you know this?
1
Not at all
2
3
4
5
Perfectly
19
Q

VPI Velopharyngeal Incompetence. What is it? Why do you need to do Pharyngoplasty procedure?
(Slide 83/93)

A

Cannot separate oral and nasal cavities during swallowing and speech with velopharyngeal mechanism. Hypernasality.
Recommended to resolve
velopharyngeal incompetence after patients prove unable to
achieve significant speech improvements through speech therapy
alone.
* Other requirements to qualify for
* The goals of surgery are to eliminate the symptoms of
hypernasality and eliminate audible nasal emissions without
causing complete obstruction of the velopharyngeal port,
allowing for nasal breathing and nasal resonance.
* The pharyngeal flap has been the most common method for secondary management of VPI . the surgery include a short and immobile or easily fatigued palate.

Age 6-9

How well did you know this?
1
Not at all
2
3
4
5
Perfectly
20
Q

What’s special about Palatoplasty? There are layered closure. What are the layers?

what time is it done?

A

11-12 months
Nasal, muscle, oral

How well did you know this?
1
Not at all
2
3
4
5
Perfectly
21
Q

palatoplasty techniques

A
  • Various Techniques available
  • Von Langenbeck Technique and it’s modifications
  • Wardill Technique
How well did you know this?
1
Not at all
2
3
4
5
Perfectly
22
Q

palatoplasty scarring

A

Trend is towards less scarring and less tension on the palate.
* Scarring of the palate may cause impaired midfacial growth
(Alveolar arch collapse, midface retrusion, malocclussion)
* Facial growth may be less affected if surgery is delayed until 18 -24
months, but feeding, speech, socialization may suffe

How well did you know this?
1
Not at all
2
3
4
5
Perfectly
23
Q

how can midface hypoplasia be tx

A

lefort 1

How well did you know this?
1
Not at all
2
3
4
5
Perfectly
24
Q

OMFS timeline for CLP pts

A

3-4 months: Primary lip closure
11-12 months: Primary palate closure
6-9 years: Pharyngoplasty
9-11 years: Alveolar bone grafting
14 years: Orthodontics
18 yrs: orthognathic

How well did you know this?
1
Not at all
2
3
4
5
Perfectly
25
# …. What is the most commonly used surgical technique to close a cleft lip….
Millard’s Rotation Advancement Flap
26
Left lip develops when there is a failure of fusion of what fetal structures?
Medial nasal process and maxillary process
27
Anatomical classification of the CLP is based on?
Location, completeness, extent
28
Incidence of CLP in USA according to different ethnic groups are?
Native North American, Asians, Caucasians, Africans (NACA) | in this order
29
What are the 3 major glands and what do they secrete?
Parotid (serous), SM (mostly serous, mucous), SL (mostly mucous)
30
Facial nerve is associated with what gland?
Parotid
31
Wharton’s duct and Stenson’s duct, what are they and who do they work for?
Excretory ducts Parotid = Stenson SM = Wharton
32
Name the 3 benign salivary gland tumor and which one is more commonly seen?
Pleomorphic adenoma (MC) Warthin’s tumor (adenolymphoma) Canalicular adenoma
33
What are the 4 common Malignant Salivary gland tumors?
Mucoepidermoid carcinoma (MC) Adenoid cystic carcinoma Acinic cell tumor SCC
34
which salivary gland tumnor has perineural spread
adenoid cystic carcinoma
35
How to treat Sialoadenitis? (Know the various treatments)
ABx and sialogogues, moist heat, fluids +/- I and D and culture Chronic - depends on severity, gland excision significant inflamm/destruction may require excision
36
Mucocele is usually found at..?
Lower lip (MC) and buccal mucosa Children/adolescents
37
What is Ranula and know its characteristics.
mucoceleof FOM causing swelling involving SL gland, translucent/blue dome Typically lateral to midline Rupture of mucin from trauma (mucin accumulates), could also be caused by sialolith could be plunging if they dissect mylohyoid mm Asymptomatic (aside from elevation sensation), FOM elevation in children Tx withj SL removal
38
What may cause or things associated with Sialorrhea?
Psychosis, retardation, neurological diseases, rabies, mercury poisoning
39
Treatment for smaller Sialolith includes?
Gentle massage, sialogogues, moist heat, fluid, NSAIDs, possible ABx
40
Most common cause of Mandible fracture?
MVC (43%)
41
Types of Mandibular Fracture?
Greenstick, simple, compound, comminuted
42
Common sites for mandible fracture? Hint… SITES.
Condylar (MC) Angle, symphysis/parasymphysis, body Condylar (29.1%) Mandibular Angle (24.5%) Symphysis and Parasymphysis (22%) Mandibular Body (16%) Alveolar (3.1%) Ascending Ramus (1.7%) Coronoid (1.3%
43
What muscles attaches to mandible?
* Masseter, * temporalis, * lateral pterygoid, * anterior digastric (outer) * Medial pterygoid, * mylohyoid, * geniohyoid, * genioglossus (inner)
44
Anterior open bite with trauma =
Anterior open bite = Bl condylar Fx
45
Posterior open bite with trauma =
anterior alveolar process or parasymphysis Fx
46
Unilateral condylar Fx =
Unilateral condylar Fx = contralateral open bite and deviation of chin towards Fx
47
Intraoral Examination of mandibular fracture patient (slide 26/64) what to look for?
* Anesthesia of lower lip (IAN), * trismus/unable to close, * step defects, * lacerations, * hematoma, * ecchymosis, * loose teeth, * bleeding
48
Secondary Bone Healing, What area the stages of healing? (Slide 34/64)
Hematoma/inflammation, soft callus, hard callus, remodeling (endochondral ossification)
49
What’s Primary Bone Healing? (Slide 35/64)
Involves a direct attempt by the cortex to re-establish itself after interruption without the formation of a fracture callus. (Open reduction and Internal Fixation – ORIF) ) * Primary healing only works when the fracture edges are touching exactly. * This principle is used for rigid surgical fixation as in ORIF or in “green-stick” fractures.
50
Main Objective of surgical Treatment of Mandibular Fracture are (Slide 38/64): Restoration of? using what as a guide? 1. what is key 2. Anatomical reduction of fragments i? 2.Immobilization? 3.Soft tissue?
Main Objective: Restoration of functional alignment of the bone fragments in anatomically precise position utilizing the present teeth for guidance’ 1. Normal occlusion is key 2. Anatomical reduction of fragments in good position 2.Immobilization until bony union occurs (IMF = OR – Internal fixation with plates and screws) 3.Soft tissue repair
51
mm vectors for mn fx
52
favorable/ unfavorable fx for masseter
53
favorable/unfavorable fx for medial/lat pterygoids
54
man fx flowchart
55
what are the tx for favorable/unfavorable fx s
favorable: IMF/ arch bars unfavorable: requires ORIF
56
What are the common indications to perform Orthognathic Surgery?
* DF deformities, * growth disturbances, * malocclusion from skeletal dishormony or not abot to be corrected with ortho * skeletal discrepancies, * OSA
57
Pre-Surgical Growth Assessment includes? (Slide 35/98) for orthognathic
Health history (shoe size, sexual dev. etc) hand/wrist radiographs, serial lateral cephalometric, technetium bone scans (for condylar growth monitoring)
58
Principles of Orthognathic Surgery (Slide 31/98):  Main Goal of orthognathic surgery is to restore?  Correction of dento-facial deformities using? can provide dramatic changes in?  The key to a successful outcome is?  Dental compensation can often?
 Main Goal of orthognathic surgery is to restore form and function.  Correction of dento-facial deformities using combined orthodontic and surgical treatment can provide dramatic changes in both cosmetic and functional aspects of the face  The key to a successful outcome is correct diagnosis of both dental and skeletal abnormalities  Dental compensation can often mask an underlying skeletal deformity
59
molar occ classes
60
canine occ classes
61
LeFort I osteotomy can be used to ….. ( 5 things) (Slide 75/98) I need you guys to understand what hard tissue is cut for LeFort I and think about that structure that you have move about. In this case, you are only freeing up maxilla right?
- To advance Maxilla (Maxillary Retrognathia) - To set back Maxilla (Maxillary Prognathia - To correct Maxillary occusal Canting or tilt (Facial Aymmetry) - To Superioroly reposition Maxilla (Vertical Maxillary Excess) - To Inferioroly reposition Maxilla (Vertical Maxillary Deficiency)
62
Bilateral Sagittal Split Osteotomy Indications (Slide 84/98)
Mn advancement, setback, or rotation
63
Components of Nasal Complex (Slide 7/65)
Ethmoid, vomer, maxilla, palatine Anterior bony septum, posterior cartilaginous septum posterior bony septum: ethmoid and vomer Floor: maxilla/palatine septum=midline support
64
Anatomy of the Orbit, Bones forming the orbit (Slide 12/65)
Maxilla, ethmoid, lacrimal, palatine, sphenoid, zygomatic, frontal (MELPS-ZF) Concave to convex (A to P) floor shape
65
Epidemiology of midface Fracture (Slide 23/65): * Males : Females * ages? * Cause: * Site: * In altercations what if often fx??
* Males : Females - 4:1 * Predominantly in 20’s or 30’s * Cause: MVA > altercation > fall * Site: Nasal > Zygoma > other * In altercations left zygoma fractured more often
66
During physical examination of midface fracture, what are the common clinical findings? (Slide 27/65) | what needs to be ruled out?
* Facial asymmetry * Peri-orbital ecchymosis * Subconjunctival hemorrhage and chemosis * Widened intercanthal distance * Crepitation and step-deformity * Maxillary mobility and malocclusion * Rule out Battle’s sign (mastoid ecchymosis – skull base fracture)
67
Pattern of Fractures of Mid-Facial Skeleton (Slide 30/65)
* LeFort, * orbital wall fx (MC) * Zygomatic complex * Nasal-Orbital-Ethmoid
68
LeFort I, II, III fracture patterns. How are they different? Which bone that all LeFort Fractures have in common? (Slide 32-35/65)
All involve pterygoid plate LF I - above the nasal floor LF II - NF suture, medial+inferior orbital walls LF III - zygomatic arch (craniofacial disjunction)
69
3 types of NOE fractures. What’s the difference? (Hint, notice the red accented wordings) (Slide 44/65)
NOE I - single, non-comminuted NOE II - comminuted, no disruption of medial canthal tendon NOE III - comminuted, avulsion of medial canthal tendon (can lead to telecanthus)
70
# LeFort 1
Horizontal fracture through the maxilla above the level of the nasal floor and alveolar process * Piriform rims * Anterior maxilla * Zygomatic buttresses * Pterygoid plates
71
# LeFort 2
* Separation of NF suture, medial orbital walls (lacrimal bone), inferior orbital floor and rim (adjacent to Infraorbital canal and foramen), anterior maxilla below zygomatic buttress and pterygoid plates. * Separation of the block from the base of skull is completed via the nasal septum and may involve the floor of the anterior cranial fossa
72
# LeFort 3
* Separation of NF suture, medial orbital walls (involve the depth of the ethmoid bone and cribriform plate, pass below optic foramen and cross the inferior orbital fissure), inferior orbital floor, lateral orbital wall, ZF suture, zygomatic arch, root of pterygoid plate