FSSL Flashcards

(26 cards)

1
Q

Localização do centro termorregulador

A

Área pré-óptica do hipotálamo

How well did you know this?
1
Not at all
2
3
4
5
Perfectly
2
Q

Teoricamente, qual a temperatura definida como febre

A

37,3 oC (porém na prática é considerado 37,8)

How well did you know this?
1
Not at all
2
3
4
5
Perfectly
3
Q

Métodos físicos são recomendados para abaixar febre (VERDADEIRO/FALSO)

A

FALSO, exceto de hipertermia acima de 40 graus

How well did you know this?
1
Not at all
2
3
4
5
Perfectly
4
Q

Em que pacientes a intensidade da febre pode-se associar a infecção bacteriana

A

Menores de 3 meses

How well did you know this?
1
Not at all
2
3
4
5
Perfectly
5
Q

Antitérmicos podem prevenir convulsão febril (VERDADEIRO/FALSO)

A

FALSO

How well did you know this?
1
Not at all
2
3
4
5
Perfectly
6
Q

Definição de FSSL

A

Febre há menos de 7 dias, em que história e exame físico não revelaram causa

How well did you know this?
1
Not at all
2
3
4
5
Perfectly
7
Q

Conceito de FOI

A

Febre maior que 37,8 (ou 38,3 se aferição oral), aferida em várias ocasiões, com PELO MENOS 3 SEMANAS, sem diagnóstico após 7 DIAS DE INVESTIGAÇÃO HOSPITALAR

How well did you know this?
1
Not at all
2
3
4
5
Perfectly
8
Q

Conceito de bacteremia oculta

A

Presença de bactéria em hemocultura, em criança febril, sem infecção localizada e com pouco ou nenhum achado clínico (maioria tem resoução espontânea, mas pode complicar)

How well did you know this?
1
Not at all
2
3
4
5
Perfectly
9
Q

Critérios de Rochester, objetivo e quando utilizar

A

Objetiva separar os pacientes em baixo e alto risco para infecção bacteriana grave.
Utilizado em FSSL em menores de 3 meses

How well did you know this?
1
Not at all
2
3
4
5
Perfectly
10
Q

Toda criança com comprometimento do estado geral e FSSL deve ser hospitalizada, investigada e tratada com ATB empírico (VERDADEIRO/FALSO)

A

VERDADEIRO

How well did you know this?
1
Not at all
2
3
4
5
Perfectly
11
Q

Toda criança sem comprometimento do estado geral e FSSL deve ser hospitalizada, investigada e tratada com ATB empírico (VERDADEIRO/FALSO)

A

FALSO, essa conduta para pacientes sem comprometimento do estado geral cabe apenas se paciente < 30 dias

How well did you know this?
1
Not at all
2
3
4
5
Perfectly
12
Q

Exames a serem solicitados na FSSL

A
  • Hemograma
  • Hemocultura
  • Urina 1
  • Urocultura
  • Se indicado: LCR, raio-x tórax e coprocultura
How well did you know this?
1
Not at all
2
3
4
5
Perfectly
13
Q

Qual a antibiótico terapia empírica na FSSL

A
  • Ampi + genta ou;
  • Ampi + cefalosporina de 3a (alguns autores consideram apenas a cefalosporina de 3a suficiente)
How well did you know this?
1
Not at all
2
3
4
5
Perfectly
14
Q

Quais são os critérios de Rochester (8) e como interpretá-los

A

Para a criança ser de baixo risco deve preencher todos os critérios (4 clínicos e 4 labs):
- Criança previamente saudável;
- Nascido a termo e sem complicações durante hospitalização no berçário;
- Sem aparência tóxica e sem evidência de infecção bacteriana ao
exame físico;
- Sem doença crônica;
- Contagem de leucócitos entre 5 e 15.000/mm3;
- Contagem absoluta de bastonetes <1.500/mm3;
- Microscopia de sedimento urinário com contagem ≤ 10 leucócitos/campo;
- Microscopia de fezes com contagem ≤ 5 leuco/campo em criança com diarreia

How well did you know this?
1
Not at all
2
3
4
5
Perfectly
15
Q

Conduta em criança de 1-3 meses com critérios de rochester mostrando baixo risco

A

Alta sem ATB com reavaliação diária até resolução do quadro com resultados de cultura

How well did you know this?
1
Not at all
2
3
4
5
Perfectly
16
Q

Passo inicial na avaliação de uma criança de 3-36 meses com FSSL

A

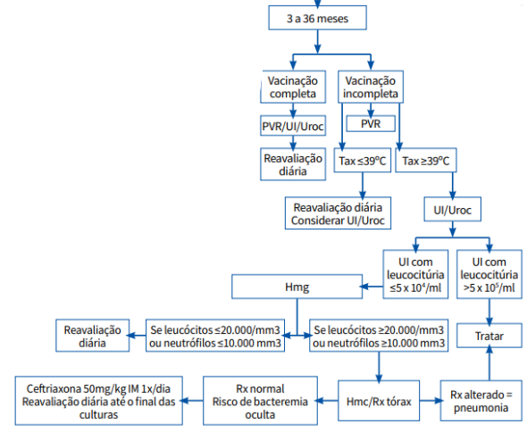
Checar se vacinação atualizada/completa

17
Q

Exames obrigatórios para pacientes com FSSL de 3-36 meses

A

Painel viral, urina 1 e urocultura (alto risco de ITU nessa faixa)

18
Q

Conduta mediante paciente sem vacinação completa (3-36 semanas) e FSSL

A

Avaliar temperatura
- <= 39: reavaliação diária + exames
- > 39: exames

19
Q

Pacientes entre 3-36 meses, com FSSL, vacinação incompleta e Tax > 39, quando fazer apenas avaliação diária sem ATB

A

Se:
- Neutrófilos < 10000 (hemograma)
- Leuco < 20000 (hemograma)
- Leucocitúria < 50000

20
Q

A presença de PCR e procalcitonina elevadas estão associadas a maior risco de infecção bacteriana grave em crianças (VERDADEIRO/FALSO)

A

VERDADEIRO, principalmente em menores de 3 meses

21
Q

Definição de convulsão febril

A

Crise convulsiva
na vigência de febre com Tax maior ou igual a 38ºC, não decorrente de
infecção de SNC ou desordem metabólica; ocorre por um desequilíbrio
entre neurotransmissores excitatórios e inibitórios.

22
Q

Faixa etária mais acometida pela convusão febril

A

6 meses a 5 anos

23
Q

Difença de convulsão febril simples e complexa

A

Simples: convulsão tônico-clônica generalizada por < 15 minutos, com breve estado pós-ictal, sem recidiva em 24h
Complexa: início focal, por tempo > 15 minutos, estado pós-ictal prolongado e recorrência em 24h

24
Q

Tratamento medicamentoso de primeira linha se crise presenciada

A

Benzodiazepínico: diazempam 0,1-0,3 mg/kg/dose se acesso garantido, ou via retal 0,5 mg/kg com máximo de 10 mg (não se pode fazer IM), pode-se repetir a cada 5 minutos duas vezes

25
Conduta em caso de paciente refratário a benzoadiazepínico com crise convulsiva
Hidantalização: fenitoína 20mg/kg em SF, após 24h da dose de ataque: manutenção com 5-7 mg/kg/dia
26
Quando coletar LCR em convulsão febril (5)
- < 6m - Entre 6 e 12 meses com vacinação atrasada contra pneumococo e haemófilos - Uso de ATB nos últimos 30 dias - Clínica de infecção do SNC - Sonolência excessiva e persistente no pós-ictal