The GAD experience
Epidemiology and background factors
Adult stresses
Childhood stresses
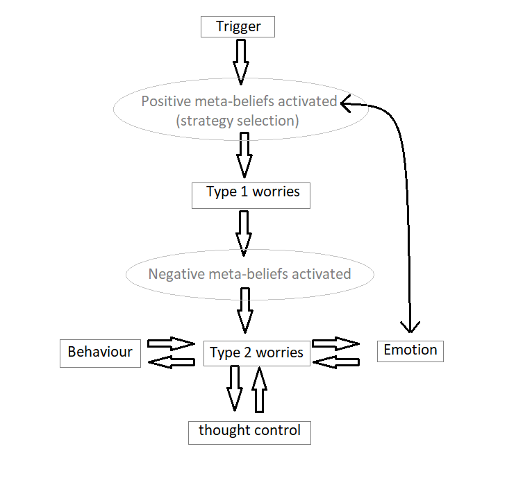
Wells’ S-REF model
Ineffective coping
Type 1 worries
Type 2 worries

Problem-focused and emotion-focused coping
Problem-focused
Emotion-focused
Different coping strategies work better in different situations
Barkovec’s model of GAD
Need to worry is driven by perceived benefits of worrying
Insecure attachment styles are a dispositional characteristic

Dugas’ model :
Intolderance of uncertainty
Intolerance of uncertainty
key intervention components
Key intervention components
Multipath model of GAD
Multiple things influence and are influenced by GAD:
Psych, social & sociocultural can be changed - focus formulation on these
Mennin’s model:
emotional dysregulation
Proplematic relationship with internal experiences of perceived threats –> experiential avoidance (worry) –> short term distress reduced but long term increased
Students with GAD report:
Emotional dysregulation model
key intervention components
Panic and GAD
High anxiety situation
High sympathetic nervous system activity - fight/flight
Catastrophic beliefs - “I’ll faint and make a fool of myself,” “I’m going to die”
Avoidance of this situation/location as it subsequently produces the same response after first time
Panic response gradually generalises to multiple situations/locations –> GAD
Treat GAD that arose from panic situation
Graded exposure to feared stimuli
Relaxation/breathing exercises
Cognitive restructuring or self-instruction training
Brown paper bag (immediate relief - recycle CO2)