bar
change in height/magniutde

cosmograph
creates an image of the movement or flow of materials/resources, contrasting the source with the destination

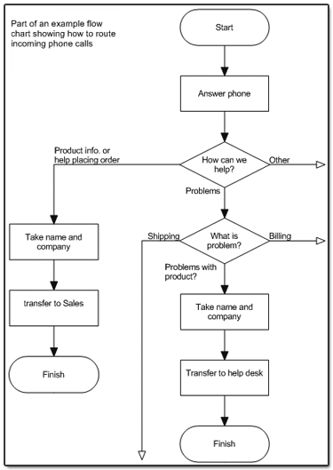
flow chart
creates an image of a process, splitting events into smaller steps; consists of start points, end points, inputs, outputs, and routes which are commonly represented by basic symbols that are labeled

line graph
used to display the comparison between 2 variables which are plotted on the horizontal x- and vertical y-axes of a grid; summarize how two pieces of information are related and how they vary depending on one another; the x-axis usually represents measures of time, while the y-axis usually represents percentage or measures of quantity; commonly used as time series graph that shows differences in direction.

line of best fit
When graphing data that has a known linear relationship, or to determine if 2 variables have a linear relationship, a best fit line or regression line is commonly drawn. The purpose of a best fit line is to average out errors that experimental data may present. Although there are mathematical ways for calculating a regression line, in this course, a graphing program will be used to draw the line. Here is an example of a line graph with a regression line drawn by a computer program. Notice that some of the data points are found above the line, while others are below the line. The line represents the average of the errors.

organizational chart
diagrams that reveal the overall structure of a group or organization; indirect and direct relationships between the positions in the group or organization are shown

pictograph
diagrams that show and compare data by using picture symbols; pictures are used as data; each of the symbols corresponds to a specific quantity and is repeated a number of times

pie chart
used to represent categorical data or values of variables; circles that are divided into segments or categories which reflect the proportion of the variables in relation to the whole; percentages are used to compare the segments, with the whole being equal to 100%
