HTN Flashcards

(76 cards)

1
Q

JNC 8 guidelines

A
How well did you know this?
1
Not at all
2
3
4
5
Perfectly
2
Q

AHA/ACC

A
How well did you know this?
1
Not at all
2
3
4
5
Perfectly
3
Q

When do we treat HTN?

A
How well did you know this?
1
Not at all
2
3
4
5
Perfectly
4
Q

Do differences exist among different populations for the tx of blood pressure?

A

HTN pathophys: low renin htn, high/medium htn
Plasma renin activity used to predict bp response to antihypertensive agents
AA: have higher salt sensitivity and MARKEDLY LOWER PLASMA RENIN LEVELS= DECREASED RAAS =use CA CHANNEL BLOCKER AND DIURETICS
South Asians: higher central obesity and insulin resistance-> htn driven by higher sympathetic activity
Caucasian: respond better to BB- ACE or ARBs

How well did you know this?
1
Not at all
2
3
4
5
Perfectly
5
Q

Age and HTN tx

A

Younger pts (under 50)= better with ACE, ARB, or BB
Older (over 60)= Diuretic or CCB

How well did you know this?
1
Not at all
2
3
4
5
Perfectly
6
Q

Factors that lead to BP elevations

A

Please Think About Common Sources When Practicing

Primary HTN
Technique- bp cuff, back supported
Anxiety
Compliance
Secondary HTN
Withdraw
Pain

How well did you know this?
1
Not at all
2
3
4
5
Perfectly
7
Q

Common therapies for htn

A

*1ST LINE. ACE, ARB, THIAZIDES, CCB
*ALTERNATIVE: ALDOSTERONE ANTAGONISTS, bb, alpha blocker

How well did you know this?
1
Not at all
2
3
4
5
Perfectly
8
Q

1st line htn jnc 8 guidelines

A

ACE and ARB DONT MIX BC HYPERKALEMIA

How well did you know this?
1
Not at all
2
3
4
5
Perfectly
9
Q

Targets for reducing bp

A
  1. BP=CO* TPR-> reduce CO or TPR
  2. decrease bp by reducing HR
  3. decrease bp by reducing SV
  4. decrease bp by reducing PR
How well did you know this?
1
Not at all
2
3
4
5
Perfectly
10
Q

Antihtn drug classes

A

A- ACE- pril- inhibit ACE= decrease SVR, SV
A- ARBS- sartan- block angiotensin 2 receptors= SVR, SV
A-Alpha blockers-osin- Doxazosin- block alpha receptors- SVR
B- Beta blocker- lol- Block beta receptors- HR, SV
C- CCB- dipine- block Ca channels- SVR
D- Diuretics- ide- SV

How well did you know this?
1
Not at all
2
3
4
5
Perfectly
11
Q

What can I expect from BP meds?

A
  1. Monotherapy @ mean doses= SBP reductions btwn 10-15 mm hg
  2. DBP w/ monotherapy= 5-10 mm hg
How well did you know this?
1
Not at all
2
3
4
5
Perfectly
12
Q

Agents that block the production of action of Angiotensin 2

A
  1. ACE
  2. ARBS
  3. Renin Inhibitors
How well did you know this?
1
Not at all
2
3
4
5
Perfectly
13
Q

Why do we use ACE inhibitors in htn?

A
  1. increase Vasodilation
  2. most useful when renin is Elevated or when Diuretics/CCB renders bp renin dependent
  3. INDIRECTLY DECREASES ALDOSTERONE SECRETION- higher volume, higher SV
  4. reduce risk of stroke
  5. Slow progression of diabetic nephropathy
    VD OF AFFERENT VESSELS OF KIDNEY= DECREASE DIABETIC NEPHROPATHY
How well did you know this?
1
Not at all
2
3
4
5
Perfectly
14
Q

When do we use ACE inhibitors?

A

PPPHHD
Pediatric HTN- doc w/ HTN
Post MI-1st line for all pts to reduce mortality- EVEN IF AA
Proteinuria- 1st line all pts- EVEN IF AA
Hypertension- 1st choice for non AA pts, and YOUNG PTS
Heart failure- 1st line for all pts with reduced Ejection fracture to reduce mortality
Diabetes Mellitus- 1st line for all pts

90% bp effect @ 20 mg lisinopril (dont go up-> add med)

How well did you know this?
1
Not at all
2
3
4
5
Perfectly
15
Q

ACE inhibitors- Renal disorders

A
  1. Renally protective= decrease proteinuria, stabilize kidney fxn, decrease pressure in afferent and efferent arterioles thru dilation (improve intraglomerular cap pressure)
  2. Good for HTN pts with renal disease-> Diabetic nephropathy and CKD
  3. Caution with AA pts
How well did you know this?
1
Not at all
2
3
4
5
Perfectly
16
Q

ACE inhibitors- Heart disease

A

Prevents LV remodeling after MI and in HF- 1st drug used in pts with LVDysfunction= Reduce preload/afterload/ slows progression of HF

How well did you know this?
1
Not at all
2
3
4
5
Perfectly
17
Q

ACE inhibitors- Adverse Effects

A

HACH
COUGH- SECONDARY TO INCREASED BRADYKININ LEVELS
ANGIOEDEMA- SECONDARY TO BRADYKININ
CONTRAINDICATED: PREGO AND BILAT RENAL ARTERY STENOSIS
HYPOTENSION- DIZZINESS
Hyperkalemia
Transient increases in Serum Creatinine at initial therapy-> DC if INCREASE OVER 30% IN 1ST 2 MONTHS OR IF HYPERKALEMIA DEVELOPS ANYTIME-> will decrease GFR and increase Creatinine bc decrease volume

How well did you know this?
1
Not at all
2
3
4
5
Perfectly
18
Q

ACE drug interactions

A

PLAN B
Potassium-sparing diuretics/potassium supplements- higher risk of HYPERKALEMIA
Bactrim-> increased HYPERKALEMIA
NSAID-> antagonism
Lithium levels increase
Additive effects with other hypertensives
MONITOR CREATININE AND SERUM POTASSIUM

How well did you know this?
1
Not at all
2
3
4
5
Perfectly
19
Q

Angiotensin Receptor Blockers ARBS -sartans

A

Use 1st instead of ACE
MOA: block binding of Angiotensin 2 to AT1 receptor
Target: Renin-angiotensin-aldosterone system (RAAS)
USED FOR DIABETIC NEPHROPATHY and CANT TOLERATE COUGH OF ACE
for AA due to angioedema w/ ACE (lower risk of bradykinin issues)
*Telmisartan (Micardis)- 24 hr half life so less peaks adn troughs
*Olmesartan (Benicar)- 12 hr half life

How well did you know this?
1
Not at all
2
3
4
5
Perfectly
20
Q

ARB adverse effects

A

PAL- Potentiate, antagonize, Lithium
No bradykinin effects
Hypotension- monitor
Hyperkalemia
insomnia, cramps, rare rhabdomyolysis
Antagonize NSAIDS-> potentiate CCB, digoxin, lidocaine, lithium levels increased
Monitor Cr/K- initial start increase- slight risk of angioedema

How well did you know this?
1
Not at all
2
3
4
5
Perfectly
21
Q

Diuretics

A

Thiazides
loop
Potassium sparring

How well did you know this?
1
Not at all
2
3
4
5
Perfectly
22
Q

Thiazides - Water pills

A

thiazides, loop diuretics, potassium sparing diuretics, carbonic anhydrase inhibitors, osmotic diuretics, Antidiuretic hormone antagonists
- increases Urine Volume by acting on diff parts of nephron
- natriuretic causes increase in renal sodium excretion
-lower bp by increasing secretion of sodium and decrease BV

How well did you know this?
1
Not at all
2
3
4
5
Perfectly
23
Q

Clinical uses of diuretics

A

Edematous states- loops work
-hf
-kidney disease and renal failure
-hepatic cirrhosis
-idiopathic edema

Non-edematous states- thiazides work
-htn
-nephrolithiasis
-hypercalcemia
-renal and cardiac protection

How well did you know this?
1
Not at all
2
3
4
5
Perfectly
24
Q

Common diuretics used in HTN

A
  1. Thiazides
  2. Loop diuretics
  3. Potassium sparing diuretics, including mineralocorticoid receptor antagonist
    CKD ALWAYS NEED DIURETICS, some people hide fluid well
How well did you know this?
1
Not at all
2
3
4
5
Perfectly
25
Thiazides and Thiazide like
*hydrochlorothiazide (HCTZ)(dont use) and chlorthalidone (thalitone)(24h half life and better bp control) Indications: *HTN, peripheral edema, HF -Mainstay of htn tx -> most widely used diuretic -1st line: ALL RACES, AA TOO -*Sulfonamide derivative-> caution w/ sulfa allergy -diminish the use of NSAID bc inhibit prostaglandins which decrease renal bf -*Diuresis immediately but effect bp may take 1-2 months - give in AM
26
Thiazides MOA
MOA: early part of Distal Convoluted Tubule (DCT)-> inhibit NACL- channel (cotransporter) - reduce PVR by reducing BV-> reduce CO -BV returns to normal in few months but antihypertensive effects continue What happens in the distal convoluted tubule? 5-10% of NACl- reab via the cotransporter-> impermeable to water so filtrate becomes more diluted
27
Which thiazide should you use?
*1. Chlothalidone -half life 40 hr due to slow absorption rate -*preferred bc of longer half life and improve bp control over entire day 2. Hydrochlorothiazide HCTZ- 6-15 hr half life current tx guidelines do not recommend one thiazide over another
28
Thiazide Side effects
-*Hypokalemia -Hyponatremia -Hypomagnesemia -Hyperuricemia- higher dose diur assoc w/ gout -Hyperglycemia- unknown- pt specific - may increase total serum cholesterol and LDLs Allergic rxn- being sulfonamides
29
What should you do if the pt develops hypokalemia while taking a thiazide diuretic?
-start Potassium Chloride supplement -change to Dual therapy med-> add ACE or ARB, Triamterene/hydrochlorothiazide (Maxzide) -stop thiazide and change to a Potassium Sparing Diuretic- can be on multiple diuretics
30
Thiazide drug interactions
1. Additive/synergistic effects-hypovolemia, electrolyte abnormalities 2. NSAIDS- decrease diuretic efficacy 3. Digoxin- see arrhythmias if hypokalemic 4. Dofetilide (special class 3 antiarrhythmic)- Contraindicated due to life threatening arrhythmias 5. Li- increased levels with long term use
31
Loop Diuretics OVERVIEW
Furosemide (Lasix), Torsemide (Demadex) (better bioavail, greater potency), Bumetanide (Bumex)(better bioavail, greater potency) MOA: inhibit NA/K/2Cl transporter int he thick ascending loop of Henle's loop Effect: increase Sodium in filtrate -> more water in filtrate-> and Potassium-> decreases water reabsorption - hepatic metabolism/renal elimination -pts bcome REFRACTORY TO RX- sometimes add thiazide -highly PROTEIN BOUND -GREATEST DIURETIC EFFECTS bc 25% of sodium gets reabsorbed in ascending loop -ABILITY TO CAUSE DIURESIS IN PT W/ RENAL IMPAIRMENT -DOSING IS DEPENDENT UPON RESPONSE THRESHOLD- PT SPECIFIC
32
Loop Diuretic Side Effects
Diuresis related issues -Hypokalemia, Hypomagnesemia, Hyperuricema = Electrolytes -Hypotension -Hyperglycemia OTOTOXICITY-> reversible- pts in renal failure/impairment hypersens rxn bc sulfonamides
33
Potassium Sparing Diuretics overview
Mineralcorticoid receptor antag= Spironolactone (Aldactone) Na+ ion channel inhibitors (ENaC channels)= Amiloride (Midamor) MOA: antagonists of the effects of Aldosterone in collecting tubules via 2 paths 1. Direct antagonism of mineralcorticoid receptors-> prevent exchange of sodium for potassium- spironolactone 2. Inhibit sodium entrance via ion epithelial sodium channels (ENaC) in luminal mem- Amiloride GOOD FOR RESISTANT HTN- 3 MEDS AND 1 IS A DIURETIC
34
Why are we targeting aldosterone?
-Increases resorption of sodium -Increases Resorption of water -Increases renal excretion of potassium -Causes myocardial and vascular fibrosis
35
Potassium- sparing diuretic indications
- Weak diuretic/antihypertensives when Monotherapy For pts with significant edema where two diuretics are needed for htn 1.Triamterene- Triamteren/hctz (Maxzide) 2. Amiloride- Amiloride/HCTZ (Moduretic) MINERAL CORT ANTAG- USED OFTEN IN RESISTANT HTN AND HF= EFFECTIVE WHEN ASSOC W/ EDEMA FROM *HYPERALDOSTERONISM* (tumor on adrenal glands, bilateral renal hyperplasia spironolactone- diuretic for hepatic cirrhosis w/ascites, breast growth in male to female transgender transition, acne (androgen effects), PCOS
36
Potassium sparing diuretic - Adverse Effects
-*Hyperkalemia- specifically with Amiloride= caution with DM and Renal disease-> monitor pts on ACE inhibitors/ARB, Bactrim -Blue urine= Triamterene -GYNECOMASTIA- Spironolactone
37
Carbonic Anhydrase inhibitors overview
one of 1st diuretics inhibits carbonic anhydrase-> increase amount of sodium remaining in lumen of PCT->decrease reabsorption of Bicarbonate->increases Secretion Shortcomings: diuretic effect decreases significantly with use over days bc Na reabsorption back into plasma-> reduced bicarb enhances NaCl reabsorption by remainder of nephron
38
Carbonic Anhydrase Inhibitor MOA
MOA: diuretic by reducing reabsorption of bicarb in the pct (retained in lumen)->bicarb uses sodium hydrogen exchanger so significant reduction in Na+->Na reabsorbed in distal parts where its exchanged for potassium-> late reabsorption leads to increased potassium secretion- HYPOKALEMIA-> loss of bicarb thru urine= developing METABOLIC ACIDOSIS
39
Urine Acidification and Carbonic Anhydrase
1. In the PCT: H+ combines w/ HCO3- to form carbonic acid (H2CO3) 2. CAH converts H2CO3 into Water and CO2. CO2 freely diffuses back into the cell. 3. In the renal tubular cell: CAH converts the CO2 and cytoplasmic H2O into H2CO3. H2CO3 readily dissociates into H+ and HCO3-. 4. HCO3- transported through cell's basolateral membrane into the bloodstream Decrease Bicarb in blood = Acidic-> no H+ exchange for Na-> pee it out tho= Metabolic acidosis-> breathe out CO2 = use for altitude sickness Blood pH maintained= 7.4 altering urine pH=-> recycle bicarb= stops swing of pH
40
Carbonic Anhydrase uses
*Altitude sickness *Glaucoma *Idiopathic intracranial htn - pseudotumor cerebri
41
Carbonic Anhydrase inhibitors- Glaucoma tx
Dorzolamide opthalmic 2% susp TID *Acetazolamide- oral tab MOA: block carbonic anhydrase in the ciliary body of the eye which secretes bicarb-> blocks water flow into eye stopping aqueous humor production-> reduces intraocular pressure by 26%-> TX is Lifelong
42
Carbonic Anhydrase inhibitor- Altitude sickness tx
*Acetazolamide - oral- 24hours prior to ascent USED FOR TX AND PREVENTION OF ALTITUDE SICKNESS prevents minor and major SE: pulmonary and cerebral edema, dizziness, weakness, n/v - makes all soda taste flat IS A SULFA DRUG= USE WITH SALICYLATES CAN CAUSE METABOLIC ACIDOSIS
43
Carbonic anhydrase inhibitors SE
*Hypokalemia and makes carbonated beverages taste flat -type 2 renal tubular acidosis, metabolic acidosis
44
Osmotic Diuretics MOA
MOA: increase in urine flow by pulling fluid-> elevates glomerular filtrate osmolarity-> interferes directly with osmosis
45
Antidiuretic Hormone Antagonists
Conivaptan (V1a and V2), Tolvaptan (V2) ----- Nephrology prescribe Indications: Syndrome of Inappropriate Antidiuretic Hormone Secretion (SIADH) and HF MOA: inhibits effects of antidiuretic hormone in collecting tubule 3 vasopressin receptors: V1a, V1b, and V2= V1 is vasculature and CNS, ****V2 receptors in Kidney
46
antidiuretic Hormone Antagonists (ADH) - explanation
LAST DITCH EFFORT ADH secretion-> stim by HYPONATREMIA -adh stops diuresis naturally bc causes significant water retention SIADH shows elevated levels where dangerous levels of Hyponatremia due to plasma dilution: -small cell lung cancer-> secretes adh -2ndary cause of HTN -Amiodarone ADH antagonists: -stop the affects of ADH-> used for HYPONATREMIA
47
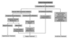
Where Meds work in the nephron?
48
Vasodilators
Relax smooth of arterioles-> decreased sys vascular resistance some relax veins as well - nitroprusside and nitrates
49
Calcium Channel blockers overall
Indications: Antianginal effects, antiarrhythmic effects, antihypertensive effects 1. Dihydropyridines (Arteries/arterial) -Amlodipine (angina, HTN) -Nifedipine (angina, htn, raynaud, prego) 2. Non-Dihydropyridines (Rate & rhythm) -Verapamil (angina, htn, ARRYTHMIAS) -Diltiazem
50
Calcium channel blocker classes
1. dihydropyridines - POTENT vasodilators -preferred for HTN 2. non dihydropyridines - LESS VD EFFECT -Greater inotropic effects-> NOT FOR HF
51
How calcium blockers tx htn, angina, and arrhythmia
52
CCB SE/ Toxicity
Verapamil and Diltiazem: -Brady -AV block -HF worsen and cause TOXICITIES-> may require D/C therapy -PERIPHERAL EDEMA, headache, dizziness-> secondary to DIHYDROPYRIDINES (amlodipine) diuretics wont tx
53
CCB vs CCB with RAS
CCB= VD arteries, veins remain VC-> capillary overload forces fluid into surrounding tissue CCB w/ ACE= RAS inhibitor dilates Arteries and Veins-> reduces CCB induced peripheral edema
54
CCB additional info
- ALL are effective for HTN - Doses for angina are similar to HTN doses -Best to work in combos -best for low renin state Used in other conditions: -Migraine prophyl= Verapamil -Preterm labor inhibition- nifedipine
55
Other Vasodilators
1. Hydralazine- Severe HTN and HF -SE: HA, NAUSEA, ANOREXIA, PALPITATIONS, FLUSHING -pts with IHD-> reflex tachycardia and symp stim can provoke angina -highdoses= Lupus like syndrome (arthralgia, myalgia, skin, rashes, fever)-> MONITOR ANA/CBC 2. Minoxidil -TX resistant HTN -SE: hypertrichosis- Wolf man syndrome 3. Nitroprusside -HTN emergencies, severe heart failure SE: cyanide toxicity and methemoglobinemia
56
Sympathoplegic (Sympatholytic) agents- alter the sympathetic nervous system function
Catecholamines-> Adrenoceptors-> alpha, beta, dopamine A1: VC A2: decrease symp B1: BP B2: VD
57
Sympathoplegic agents: Peripheral alpha (A1) blockers
Doxazosin (Cardura), PRAZOSIN (MINIPRESS), Terazosin (Hytrin) Indications: -HTN- combo with first-line agents -BPH- Tamsulosin Alpha1a target Nightmares in PTSD (Prazosin off label use) MOA: Selectively blocks Alpha1 adrenoceptors= blockade leads to relaxation of vascular sm-> VD and Decreased BP (receptors are in sm and heart) SE: -FIRST DOSE PHENOMENON: orthostatic hypotension, dizziness, palpitations, especially on 1st dose (give at bedtime) -HA, NERVOUSNESS, NASAL CONGESTION NOT FIRST LINE ANTI HYPERTENSIVES
58
Centrally acting alpha 2 agonist agents
Clonidine (Catapres TTS) or Methyldopa (Aldomet) Indications: alt med for htn in non prego adults, htn in PREGO, prego induced hypertension MOA: Stim alpha 2 in the brain-> decreased symp outflow and increased vagal tone (block norepi) Benefits: decreased HR< CO, PVR, Renin AE: CNS DEPRESSION, SLEEP DISTURBANCE, NIGHTMARES Sodium and water retention Anticholinergic effects: sedation, dry mouth, constipation Drug interactions: CNS depressants, Antihypertension= BETA Blockers= compounding DO NOT STOP ABRUPT-> REBOUND HTN AND TACHY (compensatory norepinephrine release after D/C-> ALWAYS TAPER Other uses: ANXIETY, ADHD, withdrawl from alcohol and narcotics
59
Beta Blockers -lol= not 1st line unless HF post MI
(Preferred for htn) Cardioselective: Atenolol, metoprolol tartrate mixed alpha and beta: Labetalol= 1st line prego
60
Vasodilating Beta Blockers
Carvedilol & Labetalol= also block alpha 1 receptors-> blunting VC effects of norepinephrine Nebivolol= antagonist on cardiac beta 1 receptors-> increase NO availability Diabetes: Nebivolol and Carvedilol best choices of beta blocker to add in diabetics
61
Beta blockers in general
Common uses: htn, hf, arrhythmias, Post MI, MIGRAINE PROPHYL & tremors (PROPRANOLOL) AE: hypotension, bradycardia, FATIGUE, SEXUAL DYSFXN, MASKED HYPOGLYCEMIA Interactions: other cardiac drugs-> hypotension and iatrogenic heart failure
62
Sympathoplegic agents: BB and HTN- not 1st line BP
MOA: reduce bp by reducing CO and inhibit renin angiotensin aldosterone system Indications w/ htn: NEVER 1ST LINE-> only 1st line with Compelling indications= HFrEF or stable ischemic heart disease (chronic stable angina) AVOID IN PTS OVER 60 YRS OF AGE UNLESS COMORBIDITY-> falls, depression, fatigue MORE SENS TO SYMP INHIBITION-> ORTHOSTATIC HYPOTENSION, DIZZY-> INCREASED FALLS
63
Specific indications for BB- all highlighted
htn: Atenolol and Metoprolol Cardiac dysrhythmias: Metoprolol HF: Bisoprolol, Carvedilol, Metoprolol sustained release Glaucoma: Timolol MI: Carvedilol, metoprolol (tartrate or succinate), bisoprolol Pre eclampsia: Labetalol MIGRAINE PROPHYL, TREMORS, PORTAL HTN, BLEEDING ESOPHAGUS, MARFAN'S, PHEOCHROMOCYTOMA: Propanolol
64
BB relative contraindications
active asthma av block brady COPD Labile diabetes
65
Med combos to avoid if possible
1. no ACE AND ARBS 2. No direct renin inhibitor should be with ACE or ARB 3. BB not with CCB 4. No Alpha blocker and central alpha2 agonists
66
Hypertensive Urgency
>180/120 mm Hg w/ no acute end organ injury MC is not taking meds Goals: lower bp <160/100 mm hg -> adjust maintenance therapy, add one, treat compound factors (pain anxiety) Agents used: any normal long term meds or short acting to lower quickly -clonidine -captopril -nifedipine -hydralazine
67
Hypertensive Emergency
bp > 180/120 mm Hg w/ Organ Damage: encephalopathy, nephropathy, MI, aortic dissection, vision disturbance, HA, dizziness, nausea #1 CAUSE IF FORGETTING TO TAKE BP MEDS OR UNABLE TO AFFORD MEDS Goals: tx primary site of end organ damage SBP < 180/120 in first hour -> <160/110 for the next 24 hours <100-120 for pts with Aortic Dissection w/in 20 min Ischemic stroke= not lowered unless >= 185/110 who are candidates for reperfusion therapy IV agents: hospital specific
68
HTN in pregnancy
antihypertension in pregnant w/ chronic htn= bp < 140/90 Maintenance therapy: Labetalol- beta blocker Nifedipine- CCB Acute therapy of severe htn: -labetalol -hydralazine Pre-eclampsia= NO ACEs or ARBs
69
HTN special populations
1. CKD/DM= ACE or ARB 2. African Americans= diuretics and CCB vs ACE/ARB 3. No BB for pulmonary issues 4. 4 meds for Prego= labetalol, methyldopa, hydralazine, nifedipine 5. NO ACE OR ARB FOR PREGO 6. No ACE/ARB for bilateral renal artery stenosis 7. NO ACE AND ARBS TOGETHER
70
Special populations
71
meds that benefit lowering B/P and managing secondary condition
72
supplements that may show reductions
CoQ10 Soluble fiber Vitamin C Omega- 3 Magnesium Garlic cloves
73
Summary ACE and ARBs
74
Summary aldost, diuretics
75
summary bb and ccb
76
summary alpha blockers