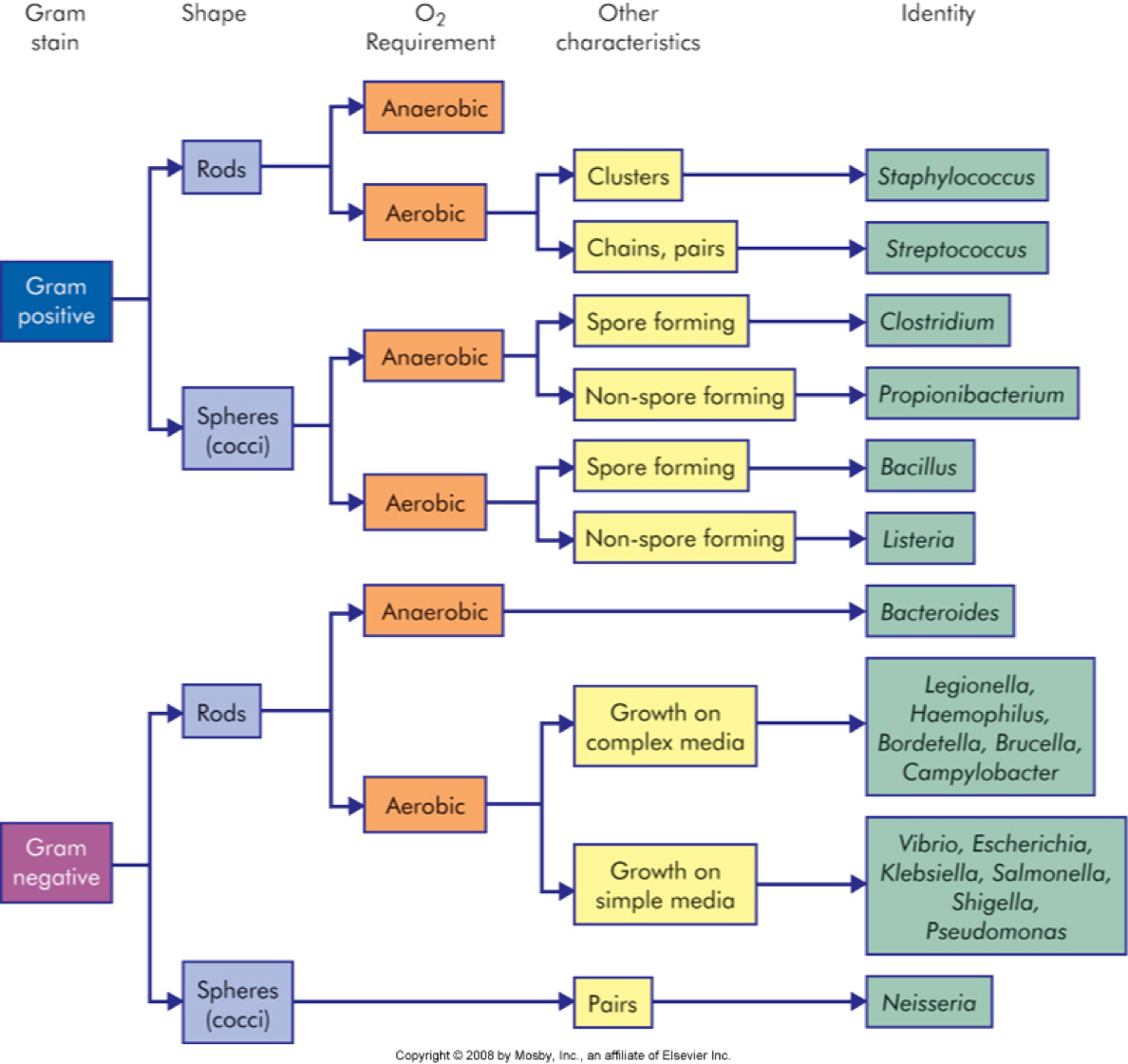
What is the difference between a gram + and a gram - bacteria?
Gram - has an extra cell wall which prevents the dye (ethyl violet) from changing the color of the peptidaglycan layer

What is the difference between a cocci and a bacillus bacteria?
cocci- sphere shaped
bacillus- rod shaped
What type of climate would be ideal for an aerobic bacteria?
What type of climate does a microaerobic bacteria need?
What type of climate does a Facultative anaerobic bacteria need?
What type of toxin do gram - and gram + bacteria release?
What is a spore?
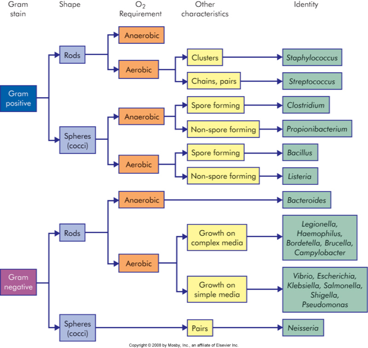
Staphylococcus
gram stain
O2 req
shape
characteristic
Gram +
Aerobic
cocci
clusters
1st and 2nd most common bact. b/c of MRSA

Streptococcus
gram stain
O2 req
shape
characteristics
gram +
aerobic
cocci
chains, pairs

Clostridium
gram stain
O2 req
shape
characteristic
Gram +
anaerobic
bacilli
spore forming

What are the 4 clostridiums that cause disease in humans?
perfingens
difficil
botulinum
tetanus
Bacillus
gram stain
O2 req
shape
characteristics
Gram +
aerobic
bacilli
spore forming

Bacteroides
gram stain
O2 req
shape
characteristic
Gram -
anaerobic
bacilli
Most common cell in body

What is a plasmid?
DNA found in bacteria that is separate from it’s chromosomal DNA. Contains genes that give the bacteria a genetic advantage (superpower).
Can be easily shared to other bacteria via a Pilus

How does a virus infect a host cell?

What are the three most medically relevant Fungi and what do that do?
What happens after a Mast cell has been activated?

What are the stages of inflammation?
epitope
the part of the antigen (a large polysaccharide or protein) that is recognized by the antibody.
IgA
IgE
IgG
IgM
Describe the structure of an Antibody
An antibody is made up of a light chain and a heavy chain. The light chain is made specifically to bind with an antigen. The heavy chain is constant and easy for the macrophages to recognize.

How is a parasite destroyed (with IgE)?

What is the difference between primary and secondary immune response?

What is a Peyer’s patch and how does it function?
