Important pathways - Visual, auditory and olfactory pathways Flashcards

(14 cards)

1
Q

I. Eye
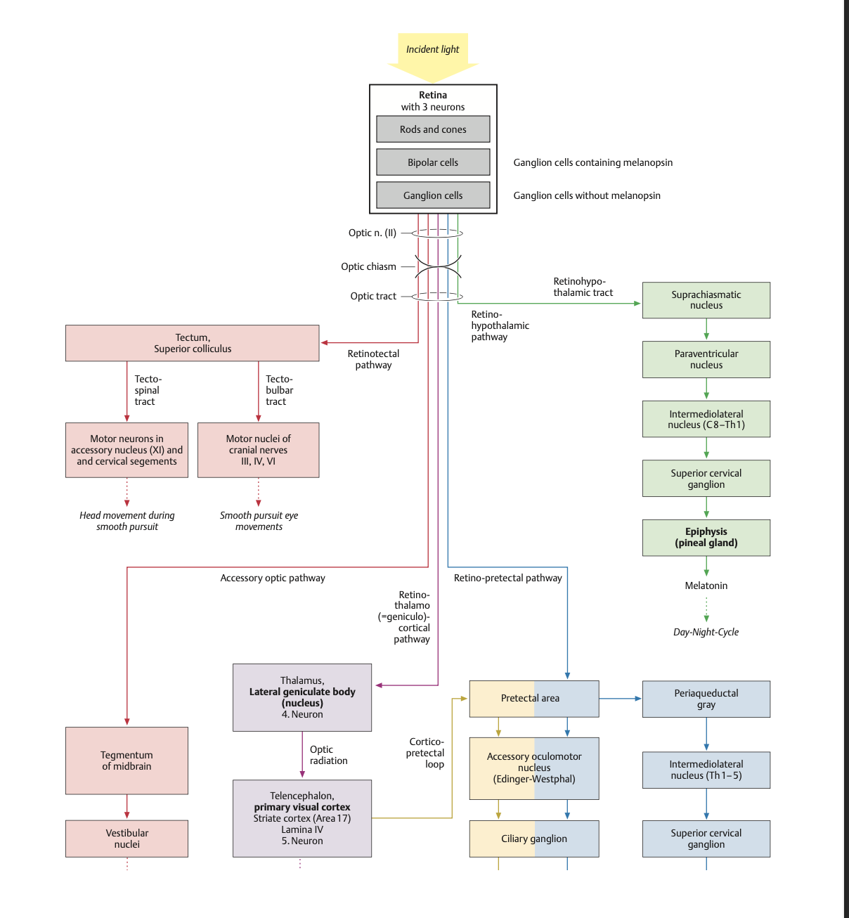
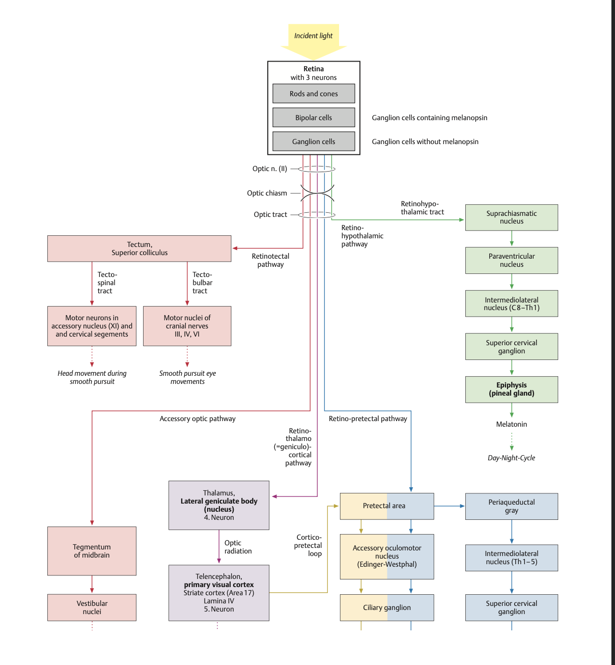
1. Visual pathway

A

Mediates conscious perception and processing of visual impression (color, shape, size, position, movement, etc. of an object)

Passes through the thalamus
- 4th order neuron in the LGB
- 1st - 3rd neuron in the retina

And from the thalamus to the primary visual cortex, where it ends above and below the calcarine sulcus in the striate cortex of cuneus and lingual gyrus.

From the primary visual cortex, association pathways run to the secondary and tertiary visual cortical areas for further processing of complex visual information (not shown here).

How well did you know this?
1
Not at all
2
3
4
5
Perfectly
2
Q

I. Eye
2A. Retinopretectal pathway

A

Through control of the visceral motor innervation mediates the pupillary light reflex for which smooth muscles are respon- sible.

Extends to the pretectal area, a nuclear region rostral to the superior colliculi of the mesencephalon, which topographically is part of the diencepahlon (epithalamus).

The pretectal area projects to the parasympathetic Edinger- Westphal nucleus in the mesencephalon and via the periventricular gray matter of the brainstem (periaqueductal gray) to sympathetic neurons in the spinal cord (C8–Th1).

The Edinger- Westphal nucleus mediates pupil constriction (miosis) and lens accomodation and the sympathetic neurons are responsbile for contraction of pupillary dilator muscle (mydriasis).

How well did you know this?
1
Not at all
2
3
4
5
Perfectly
3
Q

I. Eye
2B. Retinopretectal pathway - The role of pretectal area

A

Neuronal cirucits: one without the participation of the thala- mus and visual cortex (retinopretectal pathway) and one invol- ving the participation of the visual cortex (corticopretectal loop).

  • In the first case, the information is related to the amount of light that enters the eye, which causes the pupil to dilate or constrict. Since the cerebral visual cortex is not involved, this response can also be triggered in an unconscious patient.
  • In the second case, information about image sharpness is trans- mitted which causes the lens to adjust to shift focus between near and far objects (and thus leads to focusing of the image). This requires a perception of the actual sharpness by the visual cortex, which means that only fully conscious people can res- pond adequately.
How well did you know this?
1
Not at all
2
3
4
5
Perfectly
4
Q

I. Eye
3. Retinotectal system

A
  • Responsible for reflex tracking eye movements and accomodation
  • Passes through the superior colliculi of the mesencephalic tec- tum and the tectospinal and tectobulbar tracts to motor neu- rons that innervate various striate muscles, involved in head or eye movements.
  • This way, the head and eyes automatically “follow” the moving object so that the image always falls on the site of the sharpest vision in both eyes.
How well did you know this?
1
Not at all
2
3
4
5
Perfectly
5
Q

I. Eye
4. The role of accessory optic system

A

Transmits visual information via the mesencephalon to the vestibular system (to analyze head motion).

This way, balance and eye movements are coordinated (e.g., reflex head turning to compensate for eye movement).

The accessory optic system thus supports (accessory) the retinotectal system.

How well did you know this?
1
Not at all
2
3
4
5
Perfectly
6
Q

I. Eye
5. The role of retina-hypothalamic system

A

Influences the circadian rhytm (e.g., day/night cycle) by measuring the daily light levels. Information relayed to the hypothalamus passes through several relay stations to reach the epiphysis (melatonin production and release).

How well did you know this?
1
Not at all
2
3
4
5
Perfectly
7
Q

II. Auditory pathway
1. Definition and function of auditory pathway

A

Pathway for the perception of acoustic stimuli including information about the amplitude, frequency and spatial location of a sound.

How well did you know this?
1
Not at all
2
3
4
5
Perfectly
8
Q

II. Auditory pathway
2. Characteristics of auditory pathway

A

(special) somatosensory (sensory); afferent.
Note: The information is processed by a sensory organ (organ of Corti) in the cochlea (in the temporal bone), which contains specialized sensory cells (hair cells). The mechanic stimulation of these cells result in impulses that are transmitted via the cochlear part of the vestibulocochlear nerve (VIII).

How well did you know this?
1
Not at all
2
3
4
5
Perfectly
9
Q

II. Auditory pathway
3. Topography of auditory pathway

A

First neuron: Bipolar neuron in the cochlear ganglion (spiral gan-glion). It receives the information from the receptor cells (inner hair cell in the organ of Corti).

Second neuron: Is located in the ipsilateral anterior/posterior cochlear nuclei of the brainstem
- Axons of the second neurons travel crossed and uncrossed to the third neuron.
- All ascending fibers that leave the cochlear nuclei are collectively called lat- eral lemniscus.

Third neuron: Superior olivary nucleus (axons of the second neuron predominantly originate in the anterior cochlear nucleus).
- From the superior olivary nucleus and the anterior cochlear nucleus, fibers travel to the opposite side.
- When crossing over, they can (but not necessarily have to) terminate in a small nuclear group (not shown) called trapezoid body nuclei. All of these small nuclei together with the crossing fi- bers are collectively called the trapezoid body.

Additional stations of the neuronal circuit:
– Nuclei of the lateral lemniscus (receive input from both cochlear nuclei)
– Nucleus of the inferior colliculus (in the inferior colliculus of the mesencephalon); from here, axons travel to the thala- mus via the brachium of the inferior colliculus.
– Medial geniculate nucleus (in the medial geniculate body of the thalamus). From here, axons travel as acoustic radiation to the primary auditory cortex.

Target neuron: Primary auditory cortex, internal granualr layer (layer IV) in the transverse temporal gyri (Heschl’s gyri), Brodmann area 41

How well did you know this?
1
Not at all
2
3
4
5
Perfectly
10
Q

II. Auditory pathway
3. Describe 1st order neuron of auditory pathway

A

First neuron: Bipolar neuron in the cochlear ganglion (spiral gan-glion). It receives the information from the receptor cells (inner hair cell in the organ of Corti). The axon travels via the eights cranial nerve and enters the brainstem at the cerebello- pontine angle.

How well did you know this?
1
Not at all
2
3
4
5
Perfectly
11
Q

II. Auditory pathway
3. Describe 2nd order neuron of auditory pathway

A

Second neuron: Is located in the ipsilateral anterior/posterior cochlear nuclei of the brainstem, in the floor of the fourth ven- tricle close to the lateral recess.
- Axons of the second neurons travel crossed and uncrossed to the third neuron.
- All ascending fibers that leave the cochlear nuclei are collectively called lateral lemniscus.

How well did you know this?
1
Not at all
2
3
4
5
Perfectly
12
Q

II. Auditory pathway
3. Describe 3rd order neuron of auditory pathway

A

Superior olivary nucleus (axons of the sec- ond neuron predominantly originate in the anterior coch- lear nucleus).
- From the superior olivary nucleus and the ante- rior cochlear nucleus, fibers travel to the opposite side. When crossing over, they can (but not necessarily have to) terminate in a small nuclear group (not shown) called trapezoid body nuclei.
- All of these small nuclei together with the crossing fi- bers are collectively called the trapezoid body.

How well did you know this?
1
Not at all
2
3
4
5
Perfectly
13
Q

II. Auditory pathway
3. Describe Additional stations of the neuronal circuit of auditory pathway

A

– Nuclei of the lateral lemniscus (receive input from both cochlear nuclei)
– Nucleus of the inferior colliculus (in the inferior colliculus of the mesencephalon); from here, axons travel to the thala- mus via the brachium of the inferior colliculus.
– Medial geniculate nucleus (in the medial geniculate body of the thalamus). From here, axons travel as acoustic radiation to the primary auditory cortex.

Note: One characteristic of the auditory pathway is that the successive stations of this neuronal circuit are not always followed by all parts of the tract.
- Only first (in the cochlear ganglion) second (in the cochlear nuclei) and last (cortical neuron; see target neuron) are constant stations of this neuronal circuit. Thus, a strict neuron enumeration after the third neuron of this particular pathway is no longer useful.

How well did you know this?
1
Not at all
2
3
4
5
Perfectly
14
Q

II. Auditory pathway
4. What is the target neuron of Auditory pathway

A

Primary auditory cortex, internal granualr layer (layer IV) in the transverse temporal gyri (Heschl’s gyri), Brodmann area 41

How well did you know this?
1
Not at all
2
3
4
5
Perfectly