ISB Verkehr Flashcards

(41 cards)

1
Q

Weg

A

Ortsveränderung (im öffentlichen Raum)

How well did you know this?
1
Not at all
2
3
4
5
Perfectly
2
Q

Verkehrsaufkommen

A

Gesamtzahl entstehender Wege

How well did you know this?
1
Not at all
2
3
4
5
Perfectly
3
Q

Verkehrsleistung

A

Insgesamt zurückgelegte Km, d.h. Summe der Entfernungen der Einzelwege

How well did you know this?
1
Not at all
2
3
4
5
Perfectly
4
Q

Tägliche Verkehrsnachfrage in Deutschland

A

Bild

How well did you know this?
1
Not at all
2
3
4
5
Perfectly
5
Q

Einflussfaktoren auf Aktivitätenpläne von Menschen (Beispiele)

A

▪ Erwerbstätigkeit und Art des Jobs
▪ Familiäre Rahmenbedingungen
▪ Einkommen
▪ Verkehrsmittelverfügbarkeit

How well did you know this?
1
Not at all
2
3
4
5
Perfectly
6
Q

Verkehrsaufkommen Erwerbstätige

A

Erwerbstätige haben besonders hohes Verkehrsaufkommen

How well did you know this?
1
Not at all
2
3
4
5
Perfectly
7
Q

Verkehrsaufkommen Personen mit Pkw

A

Personen mit Pkw haben (unter sonst ähnlichen Rahmenbedingungen) höhere Verkehrsaufkommen als Personen ohne Pkw

How well did you know this?
1
Not at all
2
3
4
5
Perfectly
8
Q

Länge der Wege

A

Die Wahl der Ziele bestimmt die Länge der Wege. Die durchschnittliche Länge eines Weges in Deutschland ist ~12,5 km. Aber die meisten Wege sind deutlich kürzer als der Durchschnitt.

How well did you know this?
1
Not at all
2
3
4
5
Perfectly
9
Q

Einflussfaktoren auf Zielwahl- entscheidungen von Menschen am Beispiel von Einkaufswegen

A

Eigenschaften (Attraktivität) der Läden:
▪ Angebot im Laden
▪ Preise

Eigenschaften des Verkehrs- systems:
▪ Entfernung
▪ Fahrtzeit
▪ Fahrtkosten
▪ Parkplatzverfügbarkeit

How well did you know this?
1
Not at all
2
3
4
5
Perfectly
10
Q

Mit welchen Verkehrsmitteln legen wir unsere Wege zurück?

A

Modal Split = Anteile der Verkehrsmittel

How well did you know this?
1
Not at all
2
3
4
5
Perfectly
11
Q

Einflussfaktoren auf Verkehrsmittel- wahlentscheidungen von Menschen, Beispiele:

A

Verkehrsmittelverfügbarkeiten:
▪ Pkw- & Führscheinbesitz
▪ Zeitkartenbesitz
▪ Fahrradbesitz

Eigenschaften des Verkehrsangebots
▪ Fahrtzeiten
▪ Fahrtkosten
▪ Parkplatzverfügbarkeit
▪ Umsteigehäufigkeiten

How well did you know this?
1
Not at all
2
3
4
5
Perfectly
12
Q

Die Routenwahl der Verkehrsteilnehmer

A

Ein paar Ideen:
▪ die kürzeste
▪ die schnellste (Normalfall)
▪ die kostengünstigste

How well did you know this?
1
Not at all
2
3
4
5
Perfectly
13
Q

Wichtigstes Kriterium für die Routenwahl

A

Fahrzeit

How well did you know this?
1
Not at all
2
3
4
5
Perfectly
14
Q

Einflussfaktoren auf MIV-Fahrzeiten und damit Routenwahlwahlentscheidungen von Menschen.
Beispiele:

A

▪ Baustellen
▪ Unfälle
▪ Wetter
▪ Verkehrsnachfrage (Das Verhalten der anderen beeinflusst meine Entscheidungen im Verkehr)

How well did you know this?
1
Not at all
2
3
4
5
Perfectly
15
Q

CR-Funktionen

A

Der Zusammenhang zwischen Belastung und Fahrzeit auf Straßen wird durch CR-Funktionen (Capacity-Restraint-Funktionen; auch: Volume-Delay-Function) beschrieben.

How well did you know this?
1
Not at all
2
3
4
5
Perfectly
16
Q

Ähnlichkeiten der verschiedenen CR-Funktionen

A

▪ Sie kennzeichnen die praktische Leistungs- fähigkeit der Straße, die in der Größen- ordnung von 1500-2500 Fzg./h pro Fahr- streifen liegt und von Topographie, Querschnitt etc. abhängt.
▪ Unterhalb der praktischen Leistungsfähigkeit steigt die Fahrzeit mit zunehmendem Verkehr nur leicht.
▪ Oberhalb der praktischen Leistungsfähigkeit steigt die Fahrzeit mit weiter zunehmendem Verkehr sehr stark an.

How well did you know this?
1
Not at all
2
3
4
5
Perfectly
17
Q

Umlegung

A

Den Schritt im Verkehrsmodell, bei dem der Verkehr realistisch auf verschiedene Routen verteilt wird, nennt man Umlegung. Meistens zielt die Umlegung auf ein Gleichgewicht ab.

18
Q

Gleichgewicht

A

▪ Gleichgewicht in Bezug auf Fahrzeit bedeutet:
▪ Die Fahrten auf jeder Relation (z.B. von A nach B) verteilen sich so auf alternative Routen, dass alle genutzten Routen dieselbe Fahrzeit haben; alle nicht genutzten Routen haben eine höhere Fahrzeit.
▪ Also kann niemand durch Wahl einer anderen Route zu einer geringeren Fahrzeit kommen.

19
Q

Wie nennt man Gleichgewicht auch?

A

▪ Dieses Gleichgewicht nennt man auch „Nutzeroptimum“ oder „1. Wardropsches Prinzip“.

20
Q

Gleichgewicht in der Realität

A

▪ In der Realität gibt es kein perfektes Gleichgewicht, weil die Fahrer keine perfekte Information haben. Aber das Verhalten der Fahrer zielt prinzipiell auf das Nutzeroptimum ab. Deshalb orientieren sich auch Verkehrsmodelle daran.

21
Q

Die klassischen Stufen eines Verkehrsnachfragemodells

A

Verkehrsnachfragemodelle heißen deshalb ursprünglich auch „Vier-Stufen-Modell“ oder „Vier-Stufen-Algorithmus“ oder auf Englisch „4-Step-Model“.

22
Q

Ergebnisse der Verkehrsentstehung

A
  • Anzahl Wege nach Zweck und
    Entstehungsort insgesamt
23
Q

Ergebnisse der Verkehrsteilung

A
  • Anzahl Wege für jede Relation
  • Anzahl Wege nach Entfernung
24
Q

Ergebnisse der Verkehrsaufteilung

A
  • Modal Split für jede Relation
  • Verkehrsleistung nach Verkehrsmittel
25
Ergebnisse der Umlegung
* Verkehrsbelastung für jede Strecke
26
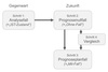
Änderungen Modellinput und -output
BILD
27
Prognosefähige Verkehrsmodelle
* Verkehrsmodelle, die sinnvoll auf Änderungen von Rahmenbedingungen reagieren, nennt man prognosefähig. * Prognosefähigkeit ist notwendig, um im Modell unterschiedliche Zukünfte auszuprobieren
28
Maßnahmensensitive Verkehrsmodelle
* Verkehrsmodelle, die sinnvoll auf Änderungen im Verkehrsangebot reagieren, nennt man maßnahmensensitiv. * Maßnahmensensitivität ist notwendig, um im Modell Wirkungen von Angebotsänderungen auszuprobieren.
29
Verkehrsteilnehmer entscheiden nicht nur über diese 4 Stufen sondern auch über ...
* Verkehrsmittel- verfügbarkeit (v.a. Pkw-Besitz) * Abfahrtszeitpunkte
30
Verkehrsteilnehmer haben meistens nicht nur zwei oder wenige Alternativen zur Auswahl sondern...
* viele mögliche Ziele * verschiedene Verkehrsmittel * viele Routen ...
31
Verkehrsteilnehmer berück- sichtigen nicht nur Fahrtzeiten, sondern auch...
* Fahrtkosten * Umsteigehäufigkeiten * Parkmöglichkeiten
32
Bewertungsverfahren
Bewertungsverfahren sind Methoden der Entscheidungsunterstützung, indem sie prospektiv (=in die Zukunft schauend) absehbare positive und negative Wirkungen von Alternativen systematisch gegenüberstellen.
33
Arten der Bewertungsverfahren
▪ Es gibt qualitative und quantitative Bewertungsverfahren: ▪ Qualitativ: „Ohne Zahlen oder Rechnung“ ➔ z.B. verbale Beurteilung ▪ Quantitativ: Berechnungsverfahren mit Zahlen ➔ Nutzen-Kosten-Analysen
34
Bild Folie 73
Bild
35
Mit-Fall-Ohne-Fall-Prinzip BILD
Vier Schritte zur Ermittlung von Maßnahmenwirkungen in der Zukunft: 1. Kalibrierung des Verkehrsmodells am gegenwärtigen Zustand 2. Abbildung der zukünftigen Situation ohne die untersuchte Maßnahme (Ohne-Fall) 3. Abbildung der zukünftigen Situation mit der untersuchten Maßnahme (Mit-Fall) 4. Vergleich von Mit- und Ohne- Fall zur Ableitung der Wirkungen
36
Wichtigste Nutzen von Maßnahmen bei der Verkehrsinfrastruktur
Wichtigste Nutzen * Zeitersparnisse: Ersparnisse bei Personenstunden, Ersparnisse bei Fahrzeugbetriebsstunden * Emissionseinsparungen: Lärm, Luftschadstoffe, Klimagase (v.a. CO2) * Sicherheitsgewinne: Getötete, Verletzte, Sachschaden Es kann positive Nutzen (z.B. Emissions- einsparungen) und negative Nutzen (z.B. Emissionsanstiege) geben
37
Wichtigste Kosten von Maßnahmen bei der Verkehrsinfrastruktur
Wichtigste Kosten * Investitionskosten: z.B. Grundstückserwerb, Baukosten * Betriebskosten: z.B. Reinigung, Winterdienst * Instandhaltungskosten: z.B. Kleinreparaturen
38
Ansätze der Monetarisierung Schadenskostenansatz
Basiert auf einer Bewertung der Größe des Schadens, der verursacht wird.
39
Ansätze der Monetarisierung Vermeidungskostenansatz
Basiert auf dem Aufwand, der betrieben werden müsste, um einen Schaden zu vermeiden oder an anderer Stelle zu kompensieren.
40
Ansätze der Monetarisierung Zahlungsbereitschaftsansatz
Basiert auf der Höhe der Zahlungsbereitschaft von Betroffenen, um einen bestimmten Schaden zu vermeiden oder ein bestimmtes Gut zu erwerben.
41
Vereinfachungen bei der Nutzen-Kosten-Analyse
- In Wirklichkeit gibt es deutlich mehr Komponenten an positiven und negativen Nutzen: Betriebskosten von Fahrzeugen, Luftschadstoffe, Trennwirkungen .... - Die Nutzen und Kosten fallen zu unterschiedlichen Zeitpunkten an. Das wird unterschiedliche bewertet. - Es gibt bei Verkehrsprojekten immer auch Wirkungen, die nicht monetarisiert werden können (z.B. Beeinträchtigung des Stadtbilds). Sie werden verbal erörtert.