l5 deployment Flashcards

(14 cards)

1
Q

Vertical Pod Autoscaler

A
How well did you know this?
1
Not at all
2
3
4
5
Perfectly
2
Q

Horizontal Pod Autoscaler

A
How well did you know this?
1
Not at all
2
3
4
5
Perfectly
3
Q

Cluster Autoscaler

A
How well did you know this?
1
Not at all
2
3
4
5
Perfectly
4
Q

Autoscaling

A
How well did you know this?
1
Not at all
2
3
4
5
Perfectly
5
Q

Different QOS Workloads

A

Best Effort Workloads
Best Effort workloads have the lowest priority in the cluster.
These workloads do not have any resource requests or limits set.

Burstable Workloads
Burstable workloads have medium priority in the cluster.
These workloads have resource requests set, but the limits can be higher or not set at all. (seen in pic)

Guaranteed Workloads
Guaranteed workloads have the highest priority in the cluster.
These workloads have both CPU and memory requests equal to their limits.

How well did you know this?
1
Not at all
2
3
4
5
Perfectly
6
Q

Necessary Elements for deploying a pod

A

Elements, necessary for deploying a pod
* Deployment: Description of target to deploy
service
* ReplicaSet: Ensuring that pods are running
* Pods: Single set of running container
* Service: Portmapping to a set to pods
defined by label

How well did you know this?
1
Not at all
2
3
4
5
Perfectly
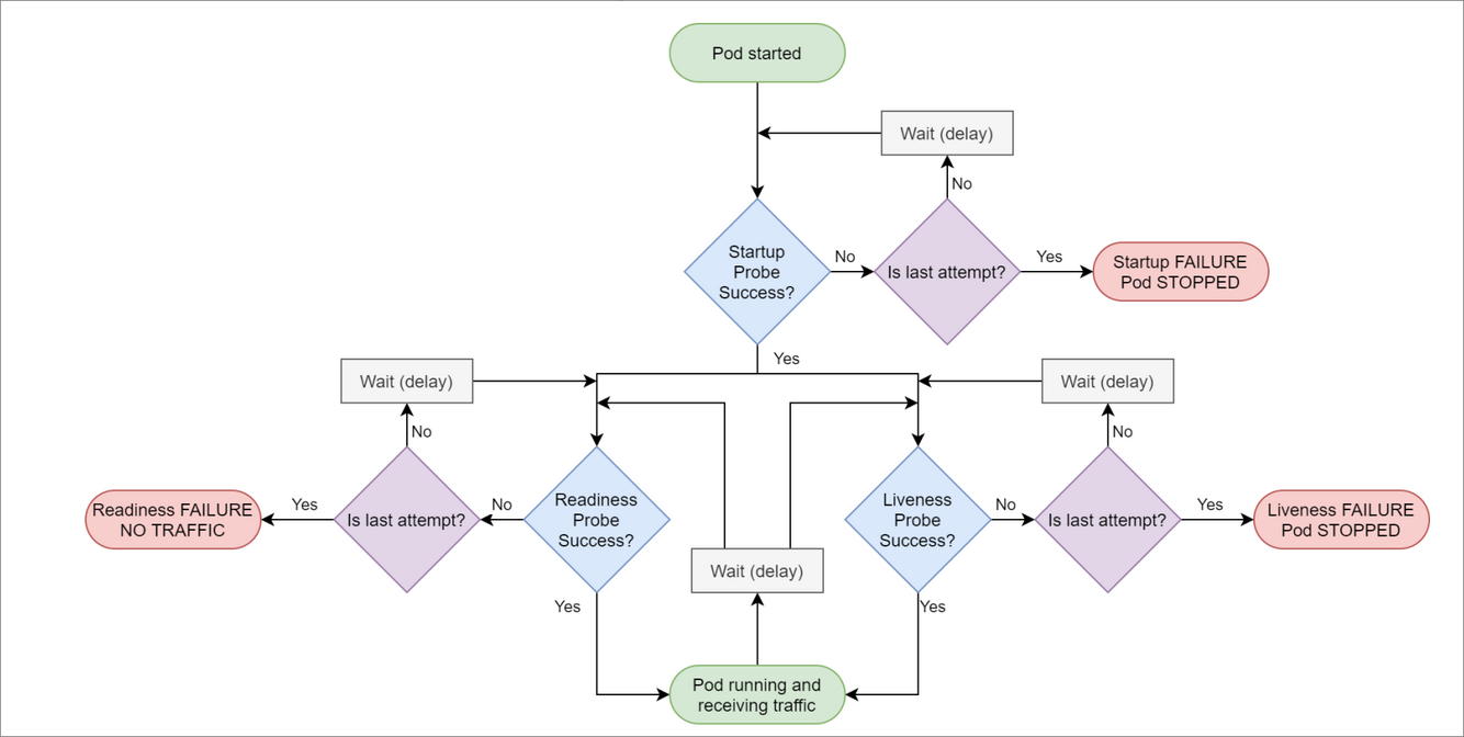
7
Q

Workflow Readiness, Startup and Liveness

A
How well did you know this?
1
Not at all
2
3
4
5
Perfectly
8
Q

Deployment Strategies, Blue/Green

A

Release entirely deployed and full switch to
new release at one given point in time:
+ quite easy to implement
+ no downtime
+ Rollback possibility
+ Deploy atomic, API changes possible,
process respecting, etc.
- Expensive
- Immense testing necessary

How well did you know this?
1
Not at all
2
3
4
5
Perfectly
9
Q

Deployment Strategies, Canary

A

Redirecting small portions of traffic to new
release
+ rollback possibility when results not as
expected
+ good monitoring
+ no downtime
- Multi-API support
- Takes time
- Can be complicated to implement

How well did you know this?
1
Not at all
2
3
4
5
Perfectly
10
Q

Deployment Strategies, A/B Testing

A

Traffic for a given part of users is redirected
+ Control about traffic
+ Opt-in from user side
- Complex setup, semantic load balancing
- Complex to trace errors, especially in
backing services

How well did you know this?
1
Not at all
2
3
4
5
Perfectly
11
Q

Deployment Strategies, Shadowing

A

Requests are send to new release as well,
acting as a shadow
+ no direct user impact
+ load testing without load testing
+ switch when everything is ready
- Double infrastructure
- Entire shadowing can become complex with
respect to backing services
- Complex to set up

How well did you know this?
1
Not at all
2
3
4
5
Perfectly
12
Q

Deployment Strategies Comparison

A
How well did you know this?
1
Not at all
2
3
4
5
Perfectly
13
Q

Argocd Pull vs Push mode

A

In pull mode, Argo CD continuously monitors a Git repository and ensures that the state of the Kubernetes cluster matches the desired state defined in the repository. Here are the key advantages
+:
Security: Reduced need to expose the Kubernetes API externally, minimizing attack surfaces.
Consistency: Centralized source of truth in Git, ensuring consistent configurations across environments.
Self-Healing: Automated detection and correction of configuration drifts.
Auditability: Improved audit trails with version-controlled configurations.
Scalability: Easier to manage multiple clusters and environments from a single source of truth.

In push mode, a CI/CD pipeline or an external tool pushes changes directly to the Kubernetes cluster.
+:
Flexibility: Immediate deployment of changes without waiting for reconciliation.
Custom Logic: Ability to handle complex deployment logic within the CI/CD pipeline.

How well did you know this?
1
Not at all
2
3
4
5
Perfectly
14
Q
A
How well did you know this?
1
Not at all
2
3
4
5
Perfectly