langage Flashcards

(14 cards)

1
Q

a part les infartcus de MCA des lésions dans quels lbe peuvent mener a aphasie broca vs wernicke

A

broca–) Frntal dominant

wernicke –) pariétal/temporal dominant

How well did you know this?
1
Not at all
2
3
4
5
Perfectly
2
Q

ques problemes sont associé à l’aphasie de wernicke

A
  • : perte visuuelle contralatérale à la lésion ( donc souvent oeil droit?) .. surtout dans quadrant supérieur droit ( radiation optiques inférieur touché)
  • Anasognosie ( sait pas que ya un prob)
  • Apraxie ( diffficile a démontrer pck y comprends pas ce que tu lui demande)
How well did you know this?
1
Not at all
2
3
4
5
Perfectly
3
Q

vrai ou faux, l’aphasie inclut toujours un trouble langage parlé et écrit

A

VRAI!!!

How well did you know this?
1
Not at all
2
3
4
5
Perfectly
4
Q

cause principale d’aphasie de broca

A

Infarctus dans le territoire de la l’artère Cérébrale moyenne gauche ( MCA) la division SUPÉRIEUR!!!

How well did you know this?
1
Not at all
2
3
4
5
Perfectly
5
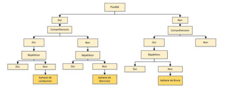
Q

dans ton examen langage en 6 étape, quesque tu ferait pour différencier type d’aphasie , a quoi ressemblerait résultat dans un cas de trouble de conduction

A
  1. fluidité —) oui
  2. compréhension—-) OUI!! ( différence avec wernicke)
  3. répétition—) NOPè

si tu continue

–) dénomination –) NOP ( tous aphasie chie la déno)

lecture et écriture, je pense que nop

How well did you know this?
1
Not at all
2
3
4
5
Perfectly
6
Q

quelle hémisphere est dominant pour le langage?

A

gauche !!!

95% droitier

et 60-70% gaaucherr

How well did you know this?
1
Not at all
2
3
4
5
Perfectly
7
Q

énumere des troubles qui sont souvent misinterprété pour de l’aphasie

A
  • troubles auditifs
  • dysarthrie ( could be neurologique mais a un autre niveau)
  • trouble psychiatrique
  • trouble d’arousal pour plein de raison..
How well did you know this?
1
Not at all
2
3
4
5
Perfectly
8
Q
A
How well did you know this?
1
Not at all
2
3
4
5
Perfectly
9
Q

cause la plus fréquente d’aphasie de wernicke

A

infarctus zone de MCA portion INFÉRIEUR

How well did you know this?
1
Not at all
2
3
4
5
Perfectly
10
Q

un patient avec broca aphasie te parle, tu t’attend a ce que ses phrases ressemble a quoi?

A

oui decreased fluency mais pur etre objectif

pas de prosody, full pas de mots et surtout des noms ( pas de prepositions and shits)

How well did you know this?
1
Not at all
2
3
4
5
Perfectly
11
Q

u veux faire l’exaqmen du langage en 6 étapes, tu test quoi?

A
  • fluidité/langage spontané
  • compréhension
  • répétition
  • dénomination
  • lecture
  • ecriture
How well did you know this?
1
Not at all
2
3
4
5
Perfectly
12
Q

quelle est la structure qui lie broca et wernicke

A

le faisceau arquée

How well did you know this?
1
Not at all
2
3
4
5
Perfectly
13
Q

dnne 2 trucs qu’on retrouve souvent avec aphasie de broca

A
  • dysarthrie
  • left hemiparesis surtout de la face ( plus que jambe)
How well did you know this?
1
Not at all
2
3
4
5
Perfectly
14
Q

utilité de l’hémisphere non dominant dans le language et comment que l’info est communiqué?

A

à travers

le

corps calleux

–) Partie ÉMOTIVE ( reconnaitre et faire)du speech

How well did you know this?
1
Not at all
2
3
4
5
Perfectly