what are the main uses for cryotherapy?

what are factors to keep in mind when applying cold?

charting for cryotherapy

look at 4 small group activities for cryotherapy and heat therapy
what are the 3 main uses for heat therapy?
–Temperature ≥ 40C
–Predisposes tissues to viscoplastic deformation
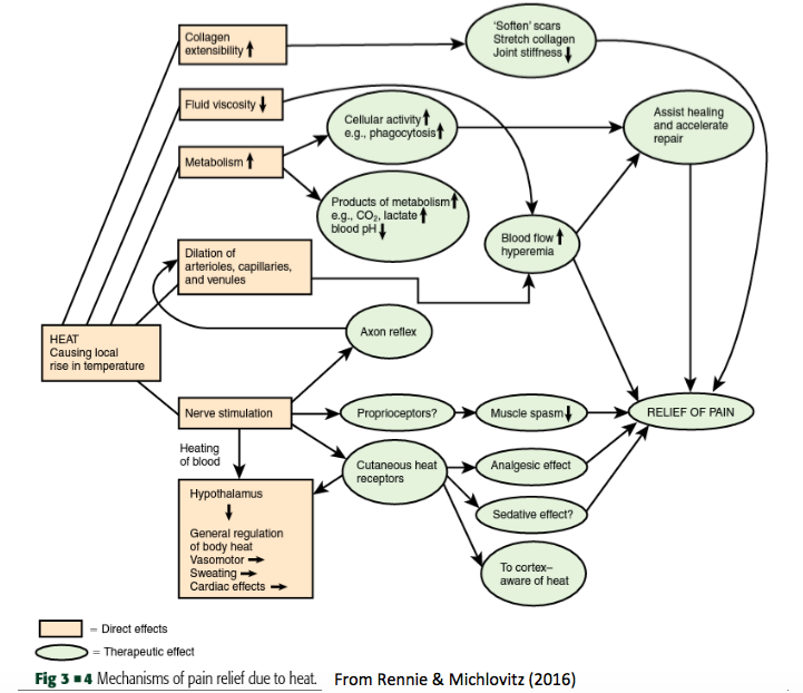
–Multiple possible mechanisms
–Increase muscle temperature to ≥42°C (may require more than superficial heat)
–Reduction of tonic extrafusal fiber activity
charting for heat therapy

describe 2 main types of heat application
1) hot packs
2) paraffin wax

describe mechanisms of cryotherapy (from reading)
*note that reduced blood flow is accompanied / preceded by a decrease in histamine and bradykinin release, which reduces many active inflammatory processes including outward fluid filtration from blood vessels (which causes edema). This effect is most prominent in the areas with the greatest drop in temperature.
*note also if tissue temperatures are reduced below 10°C for a period of time, a cold-induced vasodilation may follow the initial period of vasoconstriction (yet dialation is still below normal levels)
It also:

what are the 3 ways in which thermal exchange can occur?

what factors will influence the cooling effect of a cold modality? (reading)
1) Temperature difference between cold object and soft tissue
2) time of exposure
3) thermal conductivity of area being cooled
4) total body surface area being cooled
5) Size of cooling agent / ability of cooling agent to maintain its temperature
6) activity level
7) type of cooling agent
*see reading for detailed explainations
*note also: cooled area to take longer to return to normal temperatures than a warmed area
* skin redness after cold application: due, in part, to vasodilation of the superficial blood vessels and oxygen does not dissociate as freely from hemoglobin at lowered temperatures; therefore, the blood passing through the venous system is highly oxygenated, giving a red color to the skin

effectiveness of cycling and contrast baths for cryotherapy?

guidelines for cryotherapy (reading)

what is heat therapy most commonly used for and what temperature is required to do so? (reading)
reduce pain (see figure) and to reduce tissue stiffness / alter tissue viscoelasticity
To provide a therapeutic effect, tissue temperature should be elevated to between 40°C to 45°C.

what are other effects of heating? (reading)
what depths are acheivable for heat therapy?
guidelines for therapeutic US?
* note: For thermal effects, higher intensity is desirable (as heating is based on energy absorption). An intensity of 1.5 W/cm2 may be appropriate.

calculation of treatment time (US)

other calculation of minimum treatment time (US)

suggested treatment frequency (US)

charting for therapeutic US

look over 3 group activities for therapeutic US
what are the 3 characteristics of a waveform?

suggested US treatment depth (reading)

what is treatment intensity?
