lecture 4: memory 1 Flashcards

(40 cards)

1
Q

What is fMRI?

A

Giant magnet is sensitive to
changes in blood oxygenation
level that affect brain’s
magnetic field

How well did you know this?
1
Not at all
2
3
4
5
Perfectly
2
Q

BOLD

A

(blood oxygenation
level dependent) response
reflects increased blood flow
that changes blood
oxygenation level (i.e.,
increased ratio of oxygenated
to deoxygenated
hemoglobin; active neurons don’t consume more oxygen)

How well did you know this?
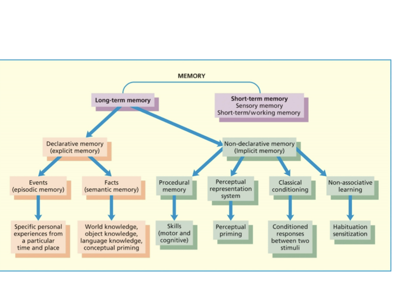
1
Not at all
2
3
4
5
Perfectly
3
Q

What is the BOLD technique in MRI?

A

Blood Oxygenation Level Dependent (BOLD) imaging is a technique that is commonly used for measuring brain activity in humans using magnetic resonance imaging (MRI). Blood supplies oxygen to brain cells. When these cells are active, there is an increase in blood flow and blood oxygen in the surrounding area

How well did you know this?
1
Not at all
2
3
4
5
Perfectly
4
Q

Functional Imaging

A

We vary the cognitive task, measure differences
in blood flow/oxygenation level: BOLD.

How well did you know this?
1
Not at all
2
3
4
5
Perfectly
5
Q

The Logic Behind
Positron Emission Tomography
and fMRI

A

Engage Person in a Task

Produce Change in Regional Neural Activation

Produce Change in Regional Blood Flow or Oxygenation

Produce Regional Change in PET (or fMRI) Image

How well did you know this?
1
Not at all
2
3
4
5
Perfectly
6
Q

pet vs fmri

A

Both PET and fMRI are based on the response of the cerebral vasculature and blood flow to neural activity

PET scanning is disadvantaged compared to fMRI because the resolution of the scans is lower

How well did you know this?
1
Not at all
2
3
4
5
Perfectly
7
Q

similarity pet vs fmri

A

PET and early fMRI studies used “blocked” experimental
designs: items in specific experimental conditions presented
together in separate 40-60 sec blocks. Activity is averaged
across the entire block

Poor temporal resolution of PET allows use of only blocked
designs. But fMRI has better temporal resolution, allowing for use of event-related designs:
Items from different conditions can be mixed together

How well did you know this?
1
Not at all
2
3
4
5
Perfectly
8
Q

Analysing Functional Imaging Data

A
How well did you know this?
1
Not at all
2
3
4
5
Perfectly
9
Q

Multi-voxel pattern analysis
(MVPA)

A

Standard fMRI identifies voxels (small cube-units of brain tissue representing millions of cells) that show
statistically significant responses and averages across them. We see maps of “activation” that are greater in one condition than another.

MVPA applies pattern classification algorithm to
many voxels
across the brain in attempt to decode pattern of
brain activity in relation to experimental
stimuli/conditions

How well did you know this?
1
Not at all
2
3
4
5
Perfectly
10
Q

voxels

A

(small cube-units of
brain tissue representing millions of cells)

How well did you know this?
1
Not at all
2
3
4
5
Perfectly
11
Q

Resting State Functional
Connectivity

A

FMRI can also be used to study connections between brain
regions during rest – no task involved

The brain is always active, even in the absence of explicit input or
output.

BOLD signal exhibits spontaneous fluctuations in activity levels during
rest – intrinsic brain activity.
These spontaneous fluctuations can be measured within individual
brain regions, and the extent to which activity is correlated across brain
regions can be measured.

How well did you know this?
1
Not at all
2
3
4
5
Perfectly
12
Q

The Brain’s ‘Default Mode Network’

A

Regions within network show strong functional conne
Activity inversely correlated with attention to external
environment
Active when people remember past experiences or
imagine future experiences

How well did you know this?
1
Not at all
2
3
4
5
Perfectly
13
Q

What is Memory?

A

The neurocognitive capacity to encode, store, and retrieve information

How well did you know this?
1
Not at all
2
3
4
5
Perfectly
14
Q

Patient H.M. (Scoville & Milner, 1957)

A

H.M. suffered from epilepsy and
required removal of the hippocampus
and other parts of the medial temporal
lobe, producing severe memory loss

H.M. could not form new long-term
memories (i.e., memories lasting for more than a few seconds), but he could form new short-term memories

How well did you know this?
1
Not at all
2
3
4
5
Perfectly
15
Q

Origins of Cognitive Memory Research

A

Miller, G.A. (1956). The magic number seven, plus or
minus two: Some limits on our capacity for processing
information. Psychological Review, 63, 81-97

How well did you know this?
1
Not at all
2
3
4
5
Perfectly
16
Q

stm

A

Limited capacity short-term memory

How well did you know this?
1
Not at all
2
3
4
5
Perfectly
17
Q

ltm

A

long-term memory (LTM)

18
Q

Patient KF: Good News and Bad News for Modal Model of STM-LTM

A

*KF: When tested in 1970, a 30-year old man who had suffered
damage to left perisylvian cortex (region of parietal-temporal
lobes around the Sylvian fissure) following fall from a
motorcycle at age 17 that resulted in a severe deficit of STM.

severely impaired STM (verbal) but normal LTM
digit span of memory = 2 (could remember string of 2 numbers but no more)

19
Q

Lesion location for KF and other similar
patients

A

After KF, many other
reports of patients with
left parietal/temporal
lesions and STM deficits
– Due to stroke, tumor

20
Q

Double dissociation example in memory

A

KF’s impaired STM with normal LTM is the opposite of impaired LTM and intact STM in amnesic patients like HM

21
Q

Working Memory

A

Baddeley and Hitch (1974) were among the first to use the term in the memory literature
* Wanted to emphasize the functions of short-term memory
in supporting various aspects of performance

  • Introduced a new type of paradigm to study WM
  • Also generated a model that could help to solve some of the problems encountered by the Modal Model of Atkinson
    & Shiffrin
22
Q

modal model atkinson shiffrin (multi store model)

A

According to the Atkinson-Shiffrin model, if memories in the short-term store are rehearsed, they will be encoded into the long-term store. The long-term store has a capacity and duration that is so large it is without any known limit, and it stores memories even if they are not actively recalled

Rapid decay in STM,
slower decay in LTM

*STM relies on acoustic/
phonological codes; LTM
relies on semantic codes

*STM is gateway to LTM

23
Q

weaknesses of MSM

A

Not everyone needs to rehearse information for it to be transferred into long-term memory (we often remember things because they are interesting to us or because we found them funny). It is also argued that smells and sensations of touch do not need to be rehearsed in order to remember them.

The model is over-simplified. It assumes that each of the stores works as an independent unit. The model does not explain memory distortion. The model does not explain why some things may be learned with a minimal amount of rehearsal

24
Q

Definition of Working Memory

A

-Keeps active a limited amount of information

  • Brief time span
  • Rapidly accessible
  • Frequently updated
  • Used for higher cognitive processes
25
Baddeley and Hitch (1974)
*To study WM, they made use of a dual-task approach *Subjects given primary task, which could involve reading, reasoning, learning, problem-solving, etc. *At the same time, experimenters “load up” WM, typically by giving 3 or 6 digits to hold while doing task, vs. a control condition involving copying 3 or 6 digits *Key question: Does digit load affect primary task performance? If so, then inference is that WM is involved in task
26
Baddeley and Hitch (1974) *Key finding
A 3-item load did not affect performance on a range of cognitive tasks, but a 6-item load did Sentence verification task True or false: A lion has stripes Effects on response time to make true/false decision seen with a load of 6 but not 3 *What are theoretical implications of “3 for free”?
27
phonology loop
*Idea that PL holds 3 items of speech-based information potentially solves the problem that the modal model had in accounting for the performance of KF and patients with similar lesions. According to working memory model: 1) PL is selectively damaged in patients like KF. 2) PL is used for short-term rehearsal, but not critical for transferring information to LTM. 3) Therefore damage to PL should affect short-term verbal memory but not LTM More recent studies have shown that there are connections between STM and LTM for phonological information: *Patients with PL deficits, like KF, do have problems learning new phonological information, such as acquiring new vocabulary. *Children with language learning deficits typically show evidence for impaired phonological loop
28
event-related designs
Items from different conditions can be mixed together
29
“blocked” experimental designs
items in specific experimental conditions presented together in separate 40-60 sec blocks
30
short term memory
31
declarative/explicit memory
32
episodic memory
a type of long-term memory that involves conscious recollection of previous experiences together with their context in terms of time, place, associated emotions, etc.
33
procedural memory
34
semantic memory
a type of long-term memory involving the capacity to recall words, concepts, or numbers, which is essential for the use and understanding of language. Semantic memory refers to general world knowledge that humans have accumulated throughout their lives. This general knowledge is intertwined in experience and dependent on culture. New concepts are learned by applying knowledge learned from things in the past.
35
classical conditioning
a learning process that occurs when two stimuli are repeatedly paired: a response which is at first elicited by the second stimulus is eventually elicited by the first stimulus alone.
36
non associative learning: habituation and sensitization
37
dorsolateral prefrontal cortex
38
lateral parietal cortex
kc lost access to phonological loop
39
lateral temporal cortex
ffa, ppa
40
default mode network
imagining future, remembering past