What is the distribution of earth’s water like?

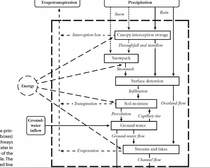
What are some of the principal storages and pathways of the hydrologic cycle?

What do the bonds between water molecules look like?

How does water density change with temperature?

According to the following diagram what would we need to have liquid water on Mars?

A little warmer, and a little more pressure.
The addition of an atmosphere with more CO2 could possibly do this.
What is the relationship between relative humidity and temperature?
Relative humidity temperature dependent.
Warmed air has increased capacity to hold moisture.
Dew in morning.

Sling psychrometer
2 thermometers are mounted together
One is a wet bult
If the air is dry there will be a temperature difference
From the temperature difference we can get humidity.

How does average veloctiy change with depth?

How does streamflow relate to vegetation cover
Annual streamflow increases due to reductions in vegetative cover

Average snow density compared with depth

How do the fraction of total depth and velocity of a stream compare?

What sorts of information can we get from a hydrograph

What effect does basin character have on discharge

Using tc to find qa and qb (it’s a graph)

How do runoff factors for the rational equation change
Businesses are very high.
Soils are lower

Flood stage
Flood water table
Baseflow water table

Locations of flood plains

What is the probability of a peak discharge of 10,000cfs in a given year?
90,000 cfs?

28% A 4 year flood.
.4% probability. A 500 year flood.
A chart of terms used to describe movement of water in the unsaturated zone.

Can both of these soil samples have the same porosity (n)?

Yes. both have 33% porosity
n equals Vvoids/Vtotal
General realationship among density and porosity of soil

How to calculate the rise of water in a capillary tube

How does capillary rise change in different sediments?

How does a tensiometer work?
