Lecture Seven - Motion Perception Flashcards

Professor Bob Snowden (32 cards)

1
Q

diagram

A

kno we know there are different types of photoreceptor - rods and cones - there are 3 types of cones that form the basis of colour vision

that info is then compresssed by the retina into an effiecient code, sent back via the optic nerve to the LGN where we have layers and parallel processing streams doing different things
parvocellular layers - carry info on fiene detail and differences between the red and green cones
kornivocellular layers - signall differences betwene short wavelength of blue cone and mixure of red and green which is the yellow cone

also have magnocellular layers that are important in signally temporal information changes - motion perception is based on info in this stream - then sends info to layers in area V1 specifically MT or V5 where is the motional centre of your brain

How well did you know this?
1
Not at all
2
3
4
5
Perfectly
2
Q

a real sense?

A
  • Do we really detect motion? Couldn’t just notice that
    something is here and then there?
  • Spooky movements
  • Motion aftereffect
  • Apparent motion breakdown / disco
  • Motion blindness
How well did you know this?
1
Not at all
2
3
4
5
Perfectly
3
Q

spooky movements

A

movements that are there within an image that is clearly stationary

due to high contrast and low contrast colours in the edges to give impression of edge movement of the image

this illusion works on cats - so have similar things in the visual system that we have

frogs are blind to anything that isnt moving

snakes illusion - see spiralling type motions but only when you move your eyes
How well did you know this?
1
Not at all
2
3
4
5
Perfectly
4
Q

motion aftereffect (waterfall illusion)

A
  • Prolonged movement in one
    direction (e.g., moving upwards)
    leads to a stationary image
    appearing to move in opposite
    direction
    – Demo
  • tuned to dectors made for movement (some up and some down, some left and some down) - in area called MT - when show upward motion upward detector gets most excited in that particular channel or set of neurons and thats what makes you see upward motion
  • if you are shown upward motion for a long time that channel gets exhausted and firing rate decreases and then we see the opposite motion eg down
  • So we see motion even in the absence of any movement
  • We can also get “shifts in direction”
  • without adaptation a leftward moving pattern appear to move leftward!
  • But if we adapt to motion up and left, a leftward moving pattern now appears to move down and left.
  • Explanation is same as “tilt-
    aftereffect” (see earlier lectures) – must be a “place code” for motion direction.
if we adapt to motion moving up and to the left and then show them motion moving to the left then they see motion moving down to the left
How well did you know this?
1
Not at all
2
3
4
5
Perfectly
5
Q

apparent motion

A

everytim you watch tv you get the illusion of motion nothing is actually moving its a series of still frames

tv has about 60 frames a second and movies about 24 a second

they present them fast enough that your brain interprets the still images as one moving image

if the frames are too slow with too much time between them we dont see good/smooth movement

you wont see three dots you will see one dot moving smoothly across the screen
How well did you know this?
1
Not at all
2
3
4
5
Perfectly
6
Q

apparant motion

A

hard to detect with one dot moving easier to see when following more than one dot

two frames with dots in different places
How well did you know this?
1
Not at all
2
3
4
5
Perfectly
7
Q

movement detector

A
  • Delay and compare model
  • Scheme developed in 50s by
    Reichardt to explain flight of
    beetle (Reichardt detector)
  • beetles neurons had specific ones that activated if motion was in a specific direction like us
  • found motion detectors in beetles eyes tangled when accustomed for too long

explains apparent motion as all we need is something to be at point a and then a little time later point b the stuff inbetween doesnt count - as long as the timing and distance is right

to construct a motion detector - need 2 different receptive fields looking at two different points In space - A and B - then delay one of the signals (A) using t then compare signals arrive at C at different times If B stimulated first, by the time the activity has got from a to c the activity from b has already disappeared - so no firing If A stimulated first eg something moving right, the activity will arrive at c at the same time and we will get a very strong response from the detector depends which way something is moving and the speed its moving - the system can tell the different between something moving left and right and at the right speed as we then get a huge response
How well did you know this?
1
Not at all
2
3
4
5
Perfectly
8
Q

random dot patterns and random dot kinematograms

A
  • before these random dot patterns issue of working out timing between frames as people could notice that something had moved
  • each dot randomy assigned blue and white
  • move a little bit of pattern to create a new pattern - if look at two stationary patterns side by side you cant tell what part has moved but if shown one after the other quickly you can clearly see which part moved
  • dont track each dots movement the movement just happens
How well did you know this?
1
Not at all
2
3
4
5
Perfectly
9
Q

Braddick (1974, 1980)

A
  • Subjects tried to identify the orientation of a moving area of dots
  • ONLY POSSIBLE IF:
  • small displacement (< 0.25 deg)
  • time intervals (<100 ms)
  • present pattern to same eye
  • Apparent motion could be detected by two methods
  • 1) Short-range process (SRP) relying on response of low-level motion detectors
  • 2) long-range process (LRP) - cognitive process that tracks features from 1 position to another
when side by side can't see which part moved unless highlighted but when shown one pattern followed by another the part that changed jumps out in his experiments you have to say the shape of the area that moved was eg vertical - people can do this easily but only under certain conditions - movement has to be small a quarter of a degree, and the interval between the patterns had to be quite small eg a 10th of a second displacement varies a lot depending on where the pattern is if its out in the periphery you can see much bigger jumps but in full view can only see smaller jumps
How well did you know this?
1
Not at all
2
3
4
5
Perfectly
10
Q

direction selective cells

A
  • In all(?) animals tested such direction selective cells are found
  • most animals appear to have motion detection - as most things we need to understand in the world move
  • Frogs – early papers (“what the frogs eye tells the frogs brain”) show that they do not respond to stationary targets, but they have cells in retina that fire to moving blobs (bug detectors)
  • Monkey (humans) – no directionally selective cells found in retina or LGN (early visual system). Some cells in V1 are directionally selective (those fed by
    magnocellular division of LGN),
    directionally selective = tuned to different directions of motion
  • video – ds cell in area V1.
  • a cat is put in front of a screen - in a cats area V1 they have placed an electrode thats next to one cell so only getting the isolated activity of a single cell, each time the cell fires an action potential they amplify it and it appears as a little click - the cell fires in a very specific manner depending on whats on the screen - they wave a bar on the screen trying to map out the cells recpetive field - it has a preferred direction of motion - we are pretty sure these are in our heads aswell
  • this is how we see things by having special neurons that only respond to limited things so when they fire we know something is out there
How well did you know this?
1
Not at all
2
3
4
5
Perfectly
11
Q

visual areas

A

there are over 32 visual areas

some of them we know a lot about eg area V1/the striate cortex, MT - middle temporal area/V5 first discovered in new world primates
- those cells that are directionally selective in V1 send their output to V5 - its where we concentrate the information about motion - nearly all cells in area MT/V5 are direction specific

How well did you know this?
1
Not at all
2
3
4
5
Perfectly
12
Q

direction selective cell area - MT (snowden et al, 1992)

A

Neurons in area MT show strong directional selectivity.
Here the neuron responds strongly to motion down to the left.
In MT we have direction of motion columns

recorded a cell from an animal looking at the cross to work out where the receptive field was (in the yellow circle) place a random dot pattern and systematically move the dots within the window in different directions in each trial the cell fires a response - there is a plot for each trial add these trials together and found the cell gives a huge response when the motion goes down and to the left, a little bit response if its just down, a little bit if its just left and not much anywhere else, slightly minus response up and to the right each neuron recorded from had a different direction of motion the others looked at these directions and either placed an electrode straight down through MT and found each cell they found had the same preferred direction and if they went across they found each cell had a slightly different direction = direction of motion columns in MT
How well did you know this?
1
Not at all
2
3
4
5
Perfectly
13
Q

Mikami, Newsome and Wurtz (1986) - Newsome, Mikami and Wurtz (1986)

combining area MT neurons with apparent motion

A
  • Measured response of single MT
    neurons to series of flashes (apparent motion) occurring within their receptive fields - record from the neuron of animal
  • Flashes separated by △x in space and △t in time. - the flashes moved by a certain distance or by a certain time interval between the bars
  • Over what range of △x and △t would cells show directional selectivity ?
How well did you know this?
1
Not at all
2
3
4
5
Perfectly
14
Q

Mikami, Newsome and Wurtz (1986) - Newsome, Mikami and Wurtz (1986) - results

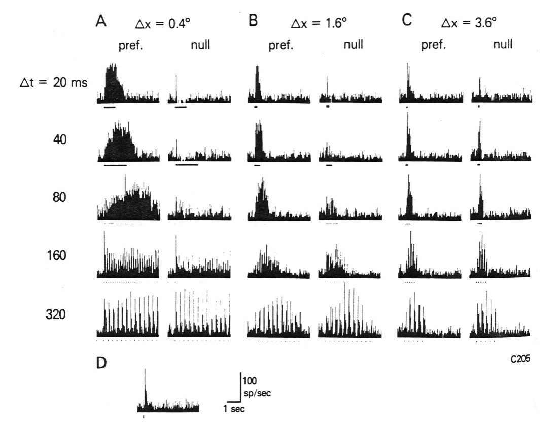
A
plotting down delta t = time between one flash ad the next flash plotting across the top delta x = distance between one flash and the next flash on the left hand side of each thing we are also plotting movement in the cells preferred direction and on the right hand is movement in its null direction the amount of 'ink' in each graph is how much the cells fire if we have a large time each flash is signalled in a series of flashes eg 320ms true for both preferred and non preferred direction - true at 160ms aswell - animal just sees a series of flashes at 80ms we now have lots of activity in the preferred direction but not so much in the non preferred/null direction at 20ms its a really string burst in the preferred direction and in the null responds to the first line and then shuts down after that its very directionally selective when we have a small jump and a small time interval and when we get to a big jump its very hard to tell the difference between the preferred and null
How well did you know this?
1
Not at all
2
3
4
5
Perfectly
15
Q

plot out for lots and lots of cells

A

look at the biggest interval and jump they can stand gets graph below

dark dots mean the cell was directionally selected and could tell the difference between preferred and null and the other means not reliable
these neurons could make a jump of about 2 degrees and no more than 100ms - these cells are in the periphery so can see much bigger jumps than centre of vision - same for our MT cells aswell

also if you stimulate these cells to make them fire you can make animals see motion

How well did you know this?
1
Not at all
2
3
4
5
Perfectly
16
Q

Human MT - imaging studies

A

put someone in a brain scanner and get them to look a pictire of boring random patterns and compare the activity you get in the brain when the patterns are staionary compared to when the patterns are moving
- when you do that you get two areas of activity - one at the very back = Area V1and area V5/MT - similar to NWP

17
Q

enigma pattern

A

people can see motion in this illusion even though its completely stationary but there are some individual differences

some people cant see anything

can show this pattern and look at what happens in area MT

18
Q

Zeki, Watson and Frackowiak (1993)

A
  • Looked at brain activity when looking at some ‘illusory’ motion - the Enigma pattern (I. Leviant - Palais dela Découverte, Paris)
  • Control was a slightly modified version which didn’t ellicit the motion
  • Also recorded to moving random dot kinematogram
  • Approximately the same extrastriate area is activated by both patterns - though some regions adjoining V5(?) also active
  • Little or no activation of striate region - seems to go directly to MT
  • Activation of V5 seems enough to elicit motion in humans
  • Doesn’t tell us why this illusion occurs
  • they never tested those people who dont see motion in this illusion
19
Q

Motion blindness (Cerebral Akinetopsia)

A
  • Most celebrated patient is L.M.
    first reported by Zihl et al (1983)
  • Normal on test of acuity, colour
    vision, object recognition, binocular
    vision later studies (Hess et al, 1990) show reasonably normal spatial and temporal contrast sensitivity. - she doesnt know which way things move
  • “when walking through Munich she did not see individual cars moving but concluded that there must be movement since the cars change position with time.
    On the other hand, she often saw stationary objects move …. this is apparently related to her own movements while walking”
  • Little or no motion aftereffect
  • No apparent motion
  • Poor or absent pursuit eye movements - cant do smooth eye movements as driven by area MT
  • Fails to segment scene by motion (McLeod et al, 1989) - cant see things moving in a still scene
  • Looks like a MT lesioned monkey (Baker et al,1991) - her performance - cant tell which way random dot patterns are moving
  • monkeys recover if lesions small enough after a month or so and motion perception returns to normal as area reorganises - LM lost all of MT so not possible
20
Q

speed

A
  • percieving speed is important for things like driving and sports
  • MT neurons also appear responsive to speed – but also
    responsive to contrast
  • Thus may mistake less firing due to change in contrast, as
    less firing due to ‘less motion’
  • Thompson (1982) demonstrated that things appear to slow
    down as contrast is reduced. - low contrast patterns appear to move slower than high contrast patterns
21
Q

Snowden et al (1998)

A
  • Pinched Thompson’s ideas and pretended they were his.
  • Ss taught to drive in sunny conditions (simulator) then asked to drive at set speeds under different levels of fog - no speedometer to get a grasp of speeds - practiced until could go right speed eg 30mph
  • Drove faster the foggier it got! (show movie) - no speedometer, less/low contrast so appears your going slower when its foggy and so people go faster than should be in foggy conditions to try and maintain the same speed
  • if asked to drive 30mph in sunny conditions drove around 30mph, then asked to drive 30mph in foggy conditions they drove around 50mph - go 50% over where they should be
  • May help explain ‘motorway madness’
22
Q

key concepts

A
  • Motion aftereffects
  • Apparent motion – ‘short range’ process
  • Motion detector – delay and compare model
  • Area MT(V5)
  • Motion blindess (cerebral akinetopsia)
  • Speed perception
23
Q

reading - two ways of seeing movement

A

⭐ Two motion systems:
Retinal movement system:
Detects motion across the retina
Works when eyes are still, object moves
Eye–head movement system:
Uses signals about our own eye movements
Allows motion perception when retinal image is stable (e.g., tracking, after-images)
⭐ Stability problem:
Eye movements cause images to move on retina
Yet the world appears stable
Brain must subtract self-caused motion
⭐ Two theories:
Charles Scott Sherrington (Inflow):
Uses eye muscle feedback
Hermann von Helmholtz (Outflow – correct):
Uses efference copy (copy of motor command)
⭐ Key experiments:
Tracking moving object → both correct
After-image moves with eye → both correct
Poking eye: world moves → supports Helmholtz
Eye poke + after-image: no movement → Helmholtz
Command to move eyes (but prevented): world moves → Helmholtz
⭐ Key takeaway:
Motion perception = retinal signals + efference copy
Hermann von Helmholtz’s theory explains:
Stable world despite eye movements
After-image effects
Illusions when eyes are manipulated

24
Q

a motion detector

A

⭐ Why motion detection is needed:
Must determine direction + speed
Need timing info (which receptor fires first), not just activation
⭐ The basic problem:
A → B and B → A both activate the same receptors
Without timing → no direction information
⭐ Delay-and-compare detector:
Two receptors (A & B) sample positions
Signal from A is delayed
Detector fires only if signals arrive simultaneously
Outcome:
A → B → fires ✅
B → A → no firing ❌
→ Produces direction selectivity
⭐ Limitation:
Works only at a specific speed (timing must match delay)
⭐ Real-world analogy:
Speed cameras: distance ÷ time between two images = speed
Mirrors delay + comparison logic
⭐ Building complex detectors:
Combine leftward + rightward detectors
One excites, one inhibits
Cancels non-directional signals (e.g., flicker)
⭐ Biological evidence:
Direction-selective cells:
❌ Not in retina (primates) or LGN
✅ First in V1
✅ Abundant in V5/MT (motion area)
Other species (e.g., insects) show retinal direction selectivity
⭐ Key takeaway:
Motion detection relies on timing differences between signals
Delay-and-compare explains direction selectivity
Crucial for survival (detecting predators/prey)

25
the motion after-effect
⭐ Multiple motion detectors: Many direction-selective detectors (up, down, left, right) Most active detector → perceived motion direction ⭐ Adaptation (fatigue): Prolonged viewing of motion reduces sensitivity in that direction Leads to: Threshold elevation (harder to see that motion) Motion after-effect (MAE): stationary objects appear to move opposite ⭐ Classic example: Waterfall illusion (Robert Addams, 1834) After watching downward motion → stationary scene appears to move upward ⭐ Why MAE happens (opponent processes): Normal: up = down → still During adaptation: one direction dominates After adaptation: fatigued detector responds less → Opposite detector dominates → illusory motion ⭐ Why it matters: Demonstrates opponent motion systems Shows motion ≠ position (you see motion without movement) Strong evidence for separate visual mechanisms ⭐ Everyday examples: Waterfalls Scrolling credits Moving pattern demos Spiral illusion → wall appears to move
26
speed
⭐ Initial idea: Faster motion → higher firing rate of motion-sensitive neurons Intuitive, but too simplistic ⭐ Neural evidence (Horace Barlow & Hill, 1963): Rest: ~10 spikes/sec Motion onset: rises to 60+ spikes/sec Then adapts down (~25 spikes/sec) despite constant motion ⭐ Implication: If firing rate coded speed → motion should seem to slow over time This does happen perceptually → supports adaptation effects ⭐ “Slowing” illusion: Prolonged viewing → motion appears to slow or stop Linked to motion after-effect (MAE) After motion stops → firing drops below baseline → brief opposite motion percept ⭐ Problem (coding ambiguity): Firing rate also encodes contrast Same response could mean: Low contrast or Slow speed → Principle of univariance ⭐ Behavioural evidence (Peter Thompson, 1982): Lower contrast → motion appears slower Shows firing rate alone is insufficient ⭐ Real-world implication: In fog (low contrast): Drivers underestimate speed May speed up → dangerous ⭐ Key takeaway: Speed is not encoded by firing rate alone Brain uses more complex mechanisms combining multiple cues
27
apparent motion
Apparent motion 1. Motion detectors don’t require continuous movement The delay‑and‑compare motion detector (from earlier) will fire if: * A stimulus appears at A, then shortly after at B * Even if nothing moves between A and B This means the visual system can perceive motion without actual movement — only sequential changes in position are needed. ⭐ 2. This is how TV and cinema work * Movies and TV present a rapid sequence of still images. * If the interval between frames is appropriate, the brain interprets them as smooth motion. * If frames are: ○ Too slow → no motion seen ○ Too fast → images appear simultaneous * The timing must match the delay properties of motion detectors. This phenomenon is called apparent motion. ⭐ 3. Why we need to test “real” motion perception Sometimes people might simply infer motion: * “It was there, now it’s here, so it must have moved.” To prevent this, researchers use stimuli where: * You cannot track individual objects * You cannot rely on memory of positions This forces the visual system to rely only on motion detectors, not reasoning. ⭐ 4. Random Dot Kinematograms (RDKs) * A field of thousands of randomly placed dots. * On each frame, only a small region of dots is shifted. * Because the pattern is random, you cannot track individual dots. * But when frames are shown in sequence, the moving region pops out immediately. This proves: * The motion system can detect motion even when object identity is impossible to track. * Motion perception is automatic and robust. RDKs are widely used in research on humans and animals (Braddick, 1980). ⭐ 5. Why apparent motion matters * It shows that motion perception is constructed by the brain. * It demonstrates that motion detectors rely on timing, not continuous physical movement. It underpins all modern visual media (film, animation, TV, VR).
28
motion blindness and area MT (V5)
⭐ Motion blindness (Akinetopsia): Inability to perceive motion → world seen as static snapshots Caused by damage to extrastriate motion areas Severe real-world impact (e.g., can’t judge moving cars) Shows motion perception is a distinct visual function ⭐ Area MT (V5): motion centre Receives input from magnocellular pathway (motion-sensitive) Neurons are: Motion-selective Direction-selective Organised in columns (by direction) Strong evidence MT is specialised for motion ⭐ Lesion studies (monkeys): Small MT damage → specific visual field deficit In RDK tasks: Normal: detect motion at ~5% coherence Lesioned: need ~100% coherence Other vision (colour, form) intact → Motion processing is selectively impaired ⭐ Microstimulation: Activating MT neurons biases perceived direction Monkeys report motion matching stimulated neurons → MT activity can create motion percepts ⭐ Brain imaging (humans): fMRI: MT/V5 activates for moving vs static stimuli Confirms MT as key motion-processing area ⭐ Illusory motion: MT active for perceived motion, not just real motion Examples: Motion after-effect (MAE) Static images that appear to move → MT codes perception of motion ⭐ Speed perception: Disrupting MT (TMS) reduces perceived speed → MT involved in speed coding ⭐ Key takeaway: MT (V5) is the brain’s core motion hub Supports perception of motion, direction, speed, and illusions Evidence: akinetopsia, lesions, microstimulation, fMRI, TMS
29
how do we tell people what moves and what stays still
⭐ The core problem: Retinal motion is ambiguous: Motion on retina = object moving or eye movement No retinal motion = object stationary or being tracked → Brain must use context, assumptions, and experience to interpret motion ⭐ Induced movement: Moving background → stationary object appears to move Examples: Moon appears to drift with moving clouds Building appears to sway against moving clouds Fixed dot on TV seems to move during camera panning Why: Brain assumes backgrounds are stable Motion is attributed to the object instead ⭐ Autokinetic effect (no background): In darkness, a stationary light appears to move No reference frame → brain cannot anchor position Small eye movements misinterpreted as motion Perception influenced by expectations (e.g., seeing patterns/messages) ⭐ Key takeaway: Motion perception is constructed, not direct Depends on: Context (background cues) Assumptions (world stability) Eye-movement signals Experience & expectations When cues are unreliable → perception becomes illusory or unstable
30
vection and stability
Vection and stability 1. What is vection? * Vection is the illusion of self‑motion when you are actually stationary. * It happens when the visual background moves, and the brain interprets this as you moving instead. Classic example * Sitting on a stationary train. * The train next to you moves. * You feel as if your train is moving. This is a form of induced movement. ⭐ 2. The optokinetic drum * A large rotating cylinder with stripes, surrounding a stationary person. * At first: ○ The drum appears to move (correct perception). * After a few seconds: ○ The person feels as if they are rotating. ○ The drum appears stationary. Why this happens * The vestibular system (inner‑ear balance organs) signals changes in motion, not steady motion. * When the drum starts moving: ○ No vestibular signal → brain assumes the drum is moving. * After a few seconds: ○ Still no vestibular signal → brain assumes you must be moving (because walls “shouldn’t” move). This shows the brain uses expectations to interpret motion. ⭐ 3. Foreground vs background determines vection (Ohmi & Howard, 1988) Participants viewed: * Moving dots (as if moving forward through space) * Stationary dots either in front or behind the moving ones Findings * Stationary dots behind → no vection (background is stable → you feel stable) * Stationary dots in front → strong vection (moving dots become the “background” → you feel like you’re moving) This shows: * The brain decides what is “background” and uses that to infer self‑motion. ⭐ 4. Motion cues help maintain balance * The visual system helps us stay upright by interpreting background motion as body sway. * If the world appears to move forward, the brain assumes you are swaying backward, so it compensates by swaying forward. The toddler experiment (Lee & Lishman, 1975) * Toddlers stood in a room where the walls could move but the floor stayed still. * When the walls moved: ○ Toddlers lost balance and fell. ○ Direction of fall depended on wall movement: § Walls move away → toddler thinks they’re falling backward → leans forward → falls on nose § Walls move toward → toddler leans backward → falls on bum This demonstrates how strongly we rely on visual motion to maintain posture. ⭐ 5. Key takeaway Vection and stability reveal that: * The brain uses visual background motion to infer self‑motion. * When visual and vestibular cues conflict, the brain often trusts vision. * This can lead to: ○ Illusions of self‑motion ○ Balance disturbances ○ Misinterpretations of what is moving vs stationary
31
vection and vomit
⭐ Vection: enjoyable but risky Illusion of self-motion while stationary Used in fairground rides (e.g., Haunted Swing) Can also cause nausea and discomfort ⭐ Motion sickness from visual input: Strong visual motion (e.g., optokinetic drum) can induce nausea Prolonged exposure may lead to vomiting Shows visual motion can trigger physical bodily reactions ⭐ Sensory mismatch hypothesis: Vision: “I’m moving” Vestibular system: “I’m not moving” → Conflict between senses → motion sickness ⭐ Evolutionary explanation (theory): Sensory conflict may signal poisoning/toxins Brain triggers vomiting as a protective response Widely discussed, but not definitively proven ⭐ Modern relevance: Important for: Virtual reality (VR) Simulators Gaming Reducing vection-induced sickness is a key design challenge ⭐ Key takeaway: Vection can cause nausea due to sensory conflict Brain interprets mismatch as a potential threat Leads to motion sickness and vomiting
32
conclusion
⭐ Essential for survival: Motion perception supports: Predator detection Prey tracking Navigation Balance → Evolution has produced specialised motion-processing systems ⭐ Interpreting complex motion signals: Retinal input includes: External object motion Eye movements Head/body movements Brain must determine: What is moving Speed & direction Whether motion is external or self-generated ⭐ Area MT (V5): key motion centre: Contains neurons tuned to: Direction Speed Organised in columns (motion-based) Integrates: Retinal signals Eye-movement signals Body/vestibular input → Builds a coherent perception of motion ⭐ Multiple motion areas: MT/V5 is central but not alone Other regions contribute to: Motion integration & prediction Self-motion (vection) Stability and balance ⭐ Key takeaway: Motion perception is complex and multi-level Relies on specialised brain systems (especially MT/V5) Enables us to interpret a dynamic world and distinguish self vs external motion