Liver disease
Pathophysiology: Inflammation (from alcohol or immune response to viral antigens) damages liver parenchyma, activates stellate cells which causes proliferation of fibrous connective tissues. Fibrosis leads to reduced blood flow, results in congestion of the spleen (splenomegaly) and portal hypertension.
Cirrhosis: late stage, irreversible fibrosis of liver, resulting in jaundice, ascites, portal hypertension, liver dysfunction, hepatic encephalopathy.
Causes: hepatitis and alcoholic liver disease.
Signs/symptoms: jaundice, ascites (fluid in peritoneal cavity), spider angiomas, sialadenosis (parotid gland enlarge), ankle edema, hemorrhage from esophageal varices, hepatic encephalopathy, coma, death. Avoid rapid removal of alcohol.
Lab findings
bilirubin = pigment from RBC breakdown, normally absorbed by liver and passed in feces
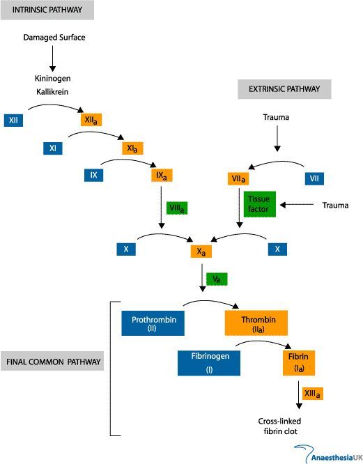
Clotting Cascade


Hepatitis
Hepatitis: inflammation of liver. Primary cause of liver cancer.
Acute hepatitis can lead to chronic hepatitis, fulminant hepatic failure, cholestatic hepatitis, extrahepatic syndromes.
Chronic hepatitis: duration at least 6 months (can suspect if extended viremia for 3+ mos).
Hepatitis - Disease Progression
Occupational Risk
Occupational risk:
Hep B most infectious (survive in dried blood 1 week)
HepC much less infectious No significant role of saliva
Per OSHA, employer must:
Dental management
Med consult: impaired drug metab and bleeding tendency
Severe dz may require hospital setting
Impaired drug metabolism (X_limit/avoid)
Prolonged bleeding
Alcoholic Liver Disease
Liver dmg by alcohol + acetaldehyde.
15% alcoholic have cirrhosis.
Fatty liver >> alcoholic hepatitis (reversible) >> cirrhosis (irreversible)
Dental Management: