What are the 4 major functions of the liver?
Describe the general concept of Enterohepatic circulation

Check this out

What are th 6 major components of liver function tests?
What are the 5 “other” liver function tests
What produces alkaline phosphatase?
What to do when you have a patient with elevated alkaline phosphatase?

Where is AST/ALT produced? How should they be considered?
Where is AST found?
What reaction does it catalyze?
In addion to livere disease, it is elevated during what medical problem?
Where is ALT found?
What reaction does it catalyze?
In addion to livere disease, it is elevated under what conditions?
What medical conditions are associated with the following AST/ALT rations?
How and how much bilirubin is produced a day?

What is the other name for direct bilirubin?
It is elevated in what conditions?

What is the other name for indirect bilirubin?
It is elevated under what conditions?

Check this out

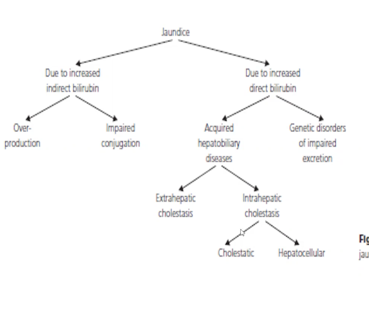
What do you do if a patient presents with jaundice?

What is included within total protein?
What artifactually elevates albumin?
What caueses low albumin levels?
What is the shoter-term synthetic marker for liver function?
When is it elevated?
Check it out

General patterns of liver disease?
Severity of chronic liver disease is described based on whic 2 scores?
Check it out

Check it out

Check it out
