Melanogenesis Flashcards

(132 cards)

1
Q

Where are melanocytes derived from?

A

Neural crest
Migrate into epidermis in early fetal development

How well did you know this?
1
Not at all
2
3
4
5
Perfectly
2
Q

What are melanoblasts?

A

precursors to melanocytes
unpigmented cells
originate from neural crest

How well did you know this?
1
Not at all
2
3
4
5
Perfectly
3
Q

Whare are melanocytes found within the skin?

A

basal layer of epidermis
outer root sheath and hair matrix

How well did you know this?
1
Not at all
2
3
4
5
Perfectly
4
Q

What do melanoblasts develop into?

A

Melanocytes
Peripheral nervous system
Bone
Cartilage of head
Choroid of the eye

How well did you know this?
1
Not at all
2
3
4
5
Perfectly
5
Q

What are the main signaling molecules in melanoblast migration and differentiation (5)?

A
  • Wnt
  • Endothelin-3 (ET3)
  • Bone morhogenic proteins (BMPs)
  • steel factor (stem cell factor)
  • hepatocyte growth factor
How well did you know this?
1
Not at all
2
3
4
5
Perfectly
6
Q

What are the two locations within the skin melanocytes are?

A

1) epidermal melanocytes - found in basal layer
2) follicular melanocytes - located in outer root sheath and hair matric of hair follicles

How well did you know this?
1
Not at all
2
3
4
5
Perfectly
7
Q

What adhesion molecules do melanocytes express?

A

E and P-cadherins

How well did you know this?
1
Not at all
2
3
4
5
Perfectly
8
Q

What adhesion molecules thought to be the prime mediator of adhesion between melanocytes and keratinocytes?

A

E-cadherin

How well did you know this?
1
Not at all
2
3
4
5
Perfectly
9
Q

Besides the skin and hair follicle, where else are melanocytes found?

A
  • sebaceous and sweat gland ducts
  • superficial dermis
  • uvea of the eye
  • cardiovascular system
  • cochlea (stria vascularis)
  • CNS (leptomeninges)
  • adipose tissue
How well did you know this?
1
Not at all
2
3
4
5
Perfectly
10
Q

What morphologic feature of melanocytes weaves intercellularly between keratinocytes and what is its function?

A

2) dendrites
2) tranfer of melanosomes to keratinocytes

How well did you know this?
1
Not at all
2
3
4
5
Perfectly
11
Q

What are melanosomes?

A

organelles that synthesize and store pigment

How well did you know this?
1
Not at all
2
3
4
5
Perfectly
12
Q

How many keratinocytes are associated with a melanocyte?

A

Dogs = 1-20
Humans = 36

How well did you know this?
1
Not at all
2
3
4
5
Perfectly
13
Q

What is an epidermal melanin unit?

A

the melanocyte and associated keratinocytes

How well did you know this?
1
Not at all
2
3
4
5
Perfectly
14
Q

Once melanosomes are transferred to keratinocytes, how are they normally arranged?

A

in “caps” dorsal to the nuclei

Photoprotective role to decrease DNA damage

How well did you know this?
1
Not at all
2
3
4
5
Perfectly
15
Q

Do melanocytes stain with H&E?

A

No - appear clear with H&E

How well did you know this?
1
Not at all
2
3
4
5
Perfectly
16
Q

What stains can be used to visualize melanocytes on histopath (3)?

A

1) DOPA oxidase reaction
2) Fontana Masson stain
3) Schmorl’s method

How well did you know this?
1
Not at all
2
3
4
5
Perfectly
17
Q

What IHC can be used to identify melanocytes (2)?

A

Vimentin
S-100

melanocytes should be positive for both

How well did you know this?
1
Not at all
2
3
4
5
Perfectly
18
Q

What are chromatophores?

A

specialized cells that contain pigment and reflect light differently

How well did you know this?
1
Not at all
2
3
4
5
Perfectly
19
Q

What are the types of chromataphore classifications (6)?

A

1) xanthophores –> yellow
2) erythrophores –> red
3) iridophores (reflective/iridescent)
4) leukophores (white)
5) melanophores (black/brown)
6) cyanophores (blue)

How well did you know this?
1
Not at all
2
3
4
5
Perfectly
20
Q

What is the function of melanocytes (6)?

A

1) cosmetic appearance
2) protection against ionizing radiation
3) acts as a scavenger of cytotoxic free radicals and intermediates (mainly against UV light)
4) secretes IL-8, IL-1α and TNFα
5) inhibition of keratinocyte proliferation
6) calcium homeostasis

How well did you know this?
1
Not at all
2
3
4
5
Perfectly
21
Q

_____ from melanin is the main determinant of skin and hair color.

A

Pigment

How well did you know this?
1
Not at all
2
3
4
5
Perfectly
22
Q

List other influences on skin color:

A
  • yellow carotenoids (epidermal cells)
  • red from oxygenated hemoglobin
  • blue from unoxygenated hemoglobin
How well did you know this?
1
Not at all
2
3
4
5
Perfectly
23
Q

What is constitutive pigment?

A

Pigmentation that is genetically determined in the absence of external influences

How well did you know this?
1
Not at all
2
3
4
5
Perfectly
24
Q

What is facultative pigmentation?

A

pigmentation that occurs in response to stimuli (exampe: UV light)

How well did you know this?
1
Not at all
2
3
4
5
Perfectly
25
What is the key intermediate in the melanin synthesis pathway regardless of what type of melanin is created?
DOPAquinone
26
What steps are required for epidermal synthesis and distribution of melanin?
1) transcription of proteins required for melanogenesis 2) melanosome biogenesis 3) transport of the melanosomes to the tips of the melanocyte dendrites 4) transfer of the melanosome to keratinocytes
27
What are the two main types of melanin?
Eumelanin (Black/brown) Pheomelanin (Red/yellow)
28
What is the main differentiating factor between eumelanin and pheomelanin?
Sulfur levels Pheomelanin > Eumelanin Oxymelanin - no sulfur
29
Waht is oxymelanin?
yellow-red/brown non-dark pigments no sulfur Seen in humans, Argentinian goats, Addis sheep, and wild boar
30
What melanin is black-brown in color?
Eumelanin
31
What melanin is low in cysteine?
Eumelanin
32
What melanin is alkaki-insoluble?
Eumelanin
33
What melanin has elliptical melanosomes?
Eumelanin
34
What melanin has lamella/highly structures melanosomes?
Eumelanin
35
What melanin is produces with high levels of tyrosinase?
Eumelanin
36
What melanin is red-yellow color?
Pheomelanin
37
What melanin is high in glutathione or cysteine?
Pheomelanin
38
What melanin is alkali-soluble?
Pheomelanin
39
What melanin has splerical melanosomes?
Pheomelanin
40
What melanin has unorganized/microvesicle melanosomes?
Pheomelanin
41
What melanin is produces with lower levels of tyrosinase?
Pheomelanin
42
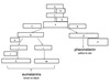
Label melanogensis
A - tyrosine B - tyrosinase C - L-DOPA D - tyrosinase E - DOPAquinone F - DOPAchrome tautomerase G - DOPAchrome H - TRP2 I - DHICA J - TRP1 K - DHICA-melanin L - DHI M - DHI-melanin N - cysteine or glutathione O - cysteineDOPA P - oxidation/polymerization
43
What is the rate-limiting step to synthesize melanin?
conversion of tyrosine to L DOPA via tyrosinase First step of melanin synthesis
44
What is a critical co-factor for tyrosinase?
Copper
45
What is the primary transcription factor for regulation of melanogenesis?
MITF (microphthalmia-associated transcription factor)
46
What does MITF do?
Induces transcription of: - tyrosinase - TyRP1 - DOPA - TyRP2
47
How is MITF upregulated?
1) binding of c-kit with steel-factor (stem cell factor) --> activates cAMP pathway 2) binding of MC1-R (melanoortin 1 receptor) by α-MSH and ACTH (eumelanin) an ASP (pheomelanin) α-MSH - melanocyte stimulating hormone
48
What role does Wnt play on melanogenesis?
2) Wnt3 acts on melanoblasts to maintain MITF expression and promote melanoblast differentiation into melanocytes 2) Wnt also plays role in development of melanocytes from neural crest cells and melanoblast differentiation into melanocytes
49
What role does α-MSH have in melanogensesis?
- one of the main drivers of melanogensis - α-MSH cleaved from precursor protein (POMC - pro-opiomelanocortin), which is produced in the pituitary gland and epidermal keratinocytes
50
How does UV light act upon POMC?
UV stimulates POMC
51
What 2 hormones does POMC act as a precursor for?
1) α-MSH 2) ACTH
52
How does α-MSH activate melanogenesis?
binds on MC1-R receptor α-MSH = MC1R receptor agonist
53
What effect does ultraviolet radiation (UVR) have on melanogenesis
UVR stimulates: - POMC expression - upregulation of α-MSH, ACTH, and MC1R --> in turn increase cAMP production --> results in increase in MITF expression
54
List STIMULATORS of melanogenesis (10):
- α-MSH - ACTH - Endothelin1 - Steel factor (stem cell factor) - Leukotrienes (LTB4, LTC4) - Prostaglandins (PGE2, PGF2α) - UV radiation - Nitric oxide - Histamine - Neurotrophins
55
List INHIBITORS of melanogenesis:
- TNF-α - IL-1 - IL-6 - BMP (bone morphogenic protein) --> inhibits differentiation of neural crest cells into melanocytes
56
What inhibits differentiation of the neural crest cells to become melanocytes?
BMP (bone morphogenic protein)
57
This family of peptides is involved in late steps of melanoblast migration from the dermis to the basal layer of epidermis:
Endothelin (ET) peptides
58
ET3 is produced by what cell?
Ectodermal cells
59
ET3 interacts with what receptor on melanoblasts
endothelin receptor B (endrB)
60
Why is ET3 interaction with its receptor (endrB) important?
- the interaction is required for survival, proliferation, and migration of melanoblasts - also required for formation of enteric nerves
61
Defects in _____ or _____ result in prominent melanocyte loss
ET3 or EdnrB
62
Mutations of what gene are responsible for Waardenburg Syndrome Type IV?
EdnrB
63
What is Waardenburg Syndrome Type IV and what causes it?
- deafness and facial bone defects, variation in pigmentation of skin, hair or eyes - caused by mutation in EdnrB receptor
64
Besides Waardenburg Syndrome Type IV, what other syndrome does a mutation of EdnrB cause?
Lethal white foal syndrome
65
What is Lethal white foal syndrome?
- autosomal recessive due to mutation in EdnrB - lack of formation to mesenteric plexuses/ganglia, results in colonic atresia - results in death in 1-5 days due to inability to defecate - occurs when two Overo spotted paint horses are bred together
66
How many stages are present in melanosome maturation?
4
67
Do stage I melanosomes contain melanin?
No
68
What 2 microtubule proteins do melanocyte dendrites attach to which allows for transportation of melanocytes?
1) dynines (retrograde along dendrites) 2) kinesis (anterograde)
69
What does myosin-Va do and where is it located?
1) plays role in actin binding and melanosome transfer 2) located at the dendrite tip
70
How are melanosomes transferred to keratinocytes (through what processes)?
- Exocytosis - Cytophagocytosis - Fusion of plasma membranes - Transfer by membrane vesicle
71
How do follicular melanocytes differ from epidermal melanocytes?
- follicular melanin unit undergoes cyclic modifiecation in coordination with hair cycle - follicular melanocytes provide melanin for the hair shaft pigmentation - larger and more dendritic than epidermal melanocytes --> produce larger melanosomes
72
At what phase of the hair cycle do follicular melanocytes undergo maturation?
Anagen
73
What is the proliferation and maturation of folliclar melanocytes dependent on?
1) C-Kit expression by melanocytes 2) Steel factor (stem cell factor) synthesis by follicular keratinocytes
74
What is the only hair cycle phase that melanogenesis and melanosome transfer occurs?
Anagen
75
During anagen, where are melanocytes located?
Proximal hair bulb
76
During catagen, what happends to melanocytes?
undergo apoptosis
77
What syndrome is lethal white foal syndrome similar to?
Waardenburg Syndrome Type IV
78
Mutations in what genes can lead to Waardenburg Syndrome?
MITF PAX3 SOX10 - All result in similar facial bone deformities in people with varying degrees of deafness - deformities are the result of failure of migration and dvelopment of melanoblasts
79
What species can exhibit Waardenburg Syndrome?
Ferrets - Deaf; flatter skil and wider-set eyes - 'Blaze' coat pattern (white stripe on head) --> similar to white forelock in humans (Due to abnormal migration and differentiation of melanoblasts
80
What is Chediak-Higashi Syndrome?
- genetic mutation in LYST gene --> results in defective lysosome and vesicular transport - results in failed phagolysosome formation and increaesd susceptibility to disease - affected individuals exhibit albinism and photophobia - no cure, affected animals should not be bred
81
What is the mode of inheritance for Chediak-Higashi syndrome?
Autosomal-recessive
82
What is seen on blood smears in patients with Chediak-Higashi syndrome?
large lysosomes in neutrophils and macrophages
83
What can be seen on trichogram in patients with Chediak-Higashi syndrome?
Macromelanosomes
84
What animal is most commonly affected by Chediak-Higashi Syndrome?
Persians - specifically w/ blue-smoke hair color and yellow eyes
85
What are the reported species for Chediak-Higashi Syndrome?
- Persian cats - Hereford cattle - Australian blue rats - mice - mink - foxes - albino orca
86
Where are melanocytes found within the ear?
Cochlea (stria vascularis)
87
What role do melanocytes have within the stria vascularis?
help maintain endocochlear potential in endolymph MITF essential for migration and development of cochlea
88
Hereditary deafness is typically seen in dogs carrying what gene?
Piebaldism
89
Oculocutaneous albinism type I results most frequently from a mutation in what enzyme?
tyrosinase: loss of function mutation --> inability to produce melanin
90
In other types of oculocutaneous albinism (other than type I), what genes are defective?
TYRP1 or MATP genes
91
Is melanin production essential for hearing?
No - in individuals with oculocutaneous albinism, hearing is preserved
92
What is the mode of inheritance for piebaldism
Autosomal DOMINANT
93
What are the genes associated with piebaldism?
c-Kit Steel factor (stem cell factor) SLUG (Linder REF) failure of melanoblast migration and survival
94
Mutations in c-Kit or Steel factor lead to what disorder?
Piebaldism
95
What are the features of piebaldism?
white areas along midline, foread and trunk; not typically recognized as an issue in animals (not typically seeing other sytemic issues)
96
What is Lethal lavender foal syndrome?
- pale lavender, solver, or pale pink/grey color in Arabian or Egyptian descent foals - die shortly after birth - unable to stand, typically have arched neck or back
97
What causes lethal lavender foal syndrome?
MyoVa gene mutation Myosin-Va --> important in melanosome transfer from melanocytes to keratinocytes
98
What is the mode of inheritance of lethal lavender foal syndrome?
autosomal recessive
99
What genese are associated with color dilution alopecia?
MLPH D locus genes
100
What trichogram or histopathologic finding is consistent with color dilution alopecia?
macromelanosomes
101
Is a mutation in MLPH in absence of other influences enough to cause color dilution alopecia?
No - other factors required for CDA development
102
What 3 proteins are at the dendrite tip of melanocytes in order to capture melanosomes and facilitate transport to the keratinocyte?
1) Rab27a 2) Melanophilin 3) MyoVa
103
In what breeds has hereditary vitiligo been described?
- Belgian Tervuren dogs - rottweilers - Old English sheepdogs
104
What are the histopathologic findings of vitiligo?
Key feature: loss of melanocytes Also: - pigmenary incontinence (melanosomes spilled to the superficial dermis) - mild lymphocytic inflammation - rarely lymphocytic satellitosis to apoptotic melanocytes - typically minimal inflammation
105
What is uveodermatologic syndrome?
canine disease that resembles VKH in humans --> T-cell medated autoimmune disorder - causes severe bilateral granulomatous uveitis, depigmentation +/- leukotrichia
106
What breed is predisposed to Uveodermatologic syndrome?
Akitas predisposition in Siberian Huskies and Samoyeds (Tham 2019)
107
What are the targets for Uveodermatologic syndrome?
1) melanocytes 2) melanocyte-associated antigens: - Tyrosinase - gp100
108
What is the expected histopathologic pattern for Uveodermatologic Syndrome?
lichenoid dermal infiltrate (macrophages [histiocytes], lymphocytes with fewer plasma cells and neutrophils) - dusting of melanin in superfiical dermis
109
Whatis the recommended treatment for Uveodermatologic Syndrome?
High dose glucocorticoids - first line SLOW taper Other immunosuppressants (CsA, azathioprine, methotrexate, chlorambucil, mycophenolate, cyclophosphamide)
110
Dietary deficiency in what can lead to greying of the haircoat given its status as a cofactor for melanin synthesis?
Copper
111
Why does post-inflammatory hyperpigmentation occur?
thought to be due to keratinocytes releasing melanocyte stimulating factors
112
List causes of hypopigmentation due to epidermal cytotoxic disorders?
keratinocyte viral infections CLE EM/SJS/TEN Less specific: vascular/ischemic disease CTCL AISBD
113
Acromelanism is seen in what cat breeds?
Siamese Himalayan/Persian Balinese Birman Burmese
114
What is acromelanism?
dark hair colors doe to a temperature depending enzyme Higher temps = lighter colors Lower temps = darker colors (points are darker) Controlled by colorpoint restriction gene (tyrosinase) considered form of oculocutaneous albinism
115
What gene is piebald cat spotting controlled by?
white glove gene (KIT)
116
Differentials for leukoderma in horses:
1) Oncocerciasis 2) Dourine (trypanosoma) 3) Herpes coital exanthema 4) lupus erythematosus 5) pressure sores 6) ear papillomas 7) ventral midline dermatitis 8) regressing viral papillomas 9) freezing/burning 10) contact with phenols and rubber
117
What effect does hydroquinone have on melanogenesis?
Inhibits melanogenesis
118
What allele encodes for leukotrichia (albino/blanco/cremello color) with lack of pigment in the skin and hair and blie or brown eyes?
Dominant W allele Similar appearnce produced by Ccr allele of the C gene (causes pigment dilution)
119
What is an antagonist of MC1R?
agouti protein ASP (agouti signal protein) has higher affinity for MC1R than α-MSH --> pheomelanin produced
120
What syndrome in humans is caused by mutations related to mutations in the 3 genes aoosicated with melanosome transport to keratinocytes (MLPH, MYO5A, Rab27a)?
Griscelli syndrome
121
What transcription factors activate MITF?
SOX10 PAX3
122
What genes are associated with Waardenburg syndrome?
PAX3 SOX10 MITF SNA12 EDNRB EDN3
123
Gene for white belting in cattle:
TWIST2
124
What is the gene for roan coat color in short horned cattle and Belgian cattle?
KIT-ligand (KITLG)/SCF
125
What is Tietz syndrome
- Overlaps with Waardenburg Type II - Causes generalized hypopigmentation of skin, hair, and eyes - Microophthalmia - congenital deafness
126
What gene is associated with Tietz syndrome in cattle?
MITF (case report)
127
Gene associated with lethal lamb syndrome AND lethal white foal syndrome:
EDNRB
128
What cytokines do melanocytes produce?
TNF-α IL-1α IL-8
129
What effect do melanocytes have on keratinocyte proliferation - activation or inhibition?
Inhibition
130
Gene in white Doberman Pinschers for predisposition to melanoma?
SLC45A2
131
Gene for OCA Type 1
Tyrosinase
132
Gene for OCA type 2
TYRP1 (eumelanin)