Meteorology Flashcards

(122 cards)

1
Q

001 Which are the gases of pure dry air and what is the percentage of those gases?

A
  • 78 % nitrogen - 21 % oxygen - 1 % noble gases
How well did you know this?
1
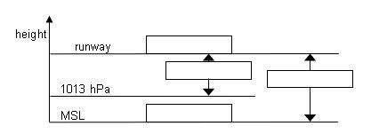
Not at all
2
3
4
5
Perfectly
2
Q

002 In the picture below layers of the atmosphere are shown. Enter the correct names and upper limits (in km).

A
How well did you know this?
1
Not at all
2
3
4
5
Perfectly
3
Q

003

Within which layer is nearly all weather concentrated and what is the name of its upper limit?

A

The troposphere.

Upper limit = Tropopause @ 11km

How well did you know this?
1
Not at all
2
3
4
5
Perfectly
4
Q

004 List the values of the ISA:

humidity:

air pressure at MSL:

air density at MSL:

air temperature at MSL:

vertical position of the tropopause:

temperature at the tropopause:

air pressure at the tropopause:

temperature gradient below the tropopause: -

temperature gradient above the tropopause up to 20 km:

A

humidity: 0 %

air pressure at MSL: 1013,25 hPa (also 29,92 INS)

air density at MSL: 1,225 kg/m3

air temperature at MSL: 15° C

vertical position of the tropopause: 36.000 ft MSL

temperature at the tropopause: -56,5° C

air pressure at the tropopause: 226 hPa

temperature gradient below the tropopause: -2° C/1000 ft

temperature gradient above the tropopause up to 20 km: -0° C/1000 ft

How well did you know this?
1
Not at all
2
3
4
5
Perfectly
5
Q

005 What is the temperature in the ISA at

a. 5,000 ft MSL?
b. 7,000 ft MSL?
c. 10,000 ft MSL?
d. 11,000 ft MSL?

A

a. 15 – 10 = 5° C
b. 15 - 14 = 1° C
c. 15 – 20 = -5° C
d. 15 – 22 = -7° C

How well did you know this?
1
Not at all
2
3
4
5
Perfectly
6
Q

006 Define QFE

A

Airpressure @ FE (field elevation) reported in hPa.

How well did you know this?
1
Not at all
2
3
4
5
Perfectly
7
Q

007 Define QNH.

A

QFE reduced to MSL according to ISA, reported in hPa.

How well did you know this?
1
Not at all
2
3
4
5
Perfectly
8
Q

008 Define QNE.

A

Vertical distance between QFE and standard pressure level 1013 hPa, expressed in ft.

How well did you know this?
1
Not at all
2
3
4
5
Perfectly
9
Q

009 Enter the terms QFE, QNH, and 1013 hPa into the correct place:

A
How well did you know this?
1
Not at all
2
3
4
5
Perfectly
10
Q

010 QFE = 1000 hPa field elevation = 1410 ft. Calculate QNH and QNE.

A

QNH = QFE + (FE/30)

-> QNH = 1000 + (1410/30) = 1000 + 47 = 1047 hPa

QNE = (1013-QFE) x 30

-> QNE = (1013-1000) x 30 = 13 x 30 = 390ft

How well did you know this?
1
Not at all
2
3
4
5
Perfectly
11
Q

011 QNH = 1,027 hPa field elevation = 2370 ft. Calculate QFE and QNE.

A

QFE = QNH - (FE/30)

-> QFE = 1027 - (2370/30) = 1027 - 79 = 948hPa

QNE = (1013-QFE) x 30

-> QNE = (1013-948) x 30 = 1950ft

How well did you know this?
1
Not at all
2
3
4
5
Perfectly
12
Q

012

Enter QFE, QNH, pressure altitude and field elevation into the correct place:

A
How well did you know this?
1
Not at all
2
3
4
5
Perfectly
13
Q

013 Enter QFE, QNH and pressure level 1013 into the correct place:

A
How well did you know this?
1
Not at all
2
3
4
5
Perfectly
14
Q

014 What is measured by a pressure altimeter and which vertical distance is generally indicated?

A

The airpressure @ aircraft location.

Vertical distance above the altimeter setting according to ISA.

How well did you know this?
1
Not at all
2
3
4
5
Perfectly
15
Q

015 Altimeter setting is 1,013 hPa; QNH is 1,000 hPa. What is your conclusion as to the indicated vertical position of the aircraft?

A

Aircraft is lower (closer to ground) than indicated.

How well did you know this?
1
Not at all
2
3
4
5
Perfectly
16
Q

016 QNH and altimeter setting are 1,013 hPa; the air is colder than ISA. Explain the effect on the altimeter reading.

A

You will be lower (closer to ground) than indicated position.

(Because colder air -> Higher density)

How well did you know this?
1
Not at all
2
3
4
5
Perfectly
17
Q

017 Within which airspace is the QNH setting applied and which QNH is set to the altimeter subscale?

A

At or below 5000ft MSL or 2000ft AGL.

QNH from nearest controlled aerodrome.

How well did you know this?
1
Not at all
2
3
4
5
Perfectly
18
Q

018 Fill in the proper terms or values:

A
How well did you know this?
1
Not at all
2
3
4
5
Perfectly
19
Q

019 Fill in proper terms or values:

A
How well did you know this?
1
Not at all
2
3
4
5
Perfectly
20
Q

!!020 An aircraft is enroute from ETSL to ETNW according to the flight level system. QNH at ETSL = 1022 hPa, QNH at ETNW = 1018 hPa.
How does the true altitude of the aircraft change during flight?

A

True altitude decreases.

Flying from high to low - look down below!

How well did you know this?
1
Not at all
2
3
4
5
Perfectly
21
Q

021 Fill in the proper terms or values (setting and reading).

A
How well did you know this?
1
Not at all
2
3
4
5
Perfectly
22
Q

022 QNH = 1,023 hPa, FE = 500 ft. Calculate the altitude and the height of FL100.

A

Altitude = FL + (QNH-1013) x 30

-> Altitude = 10 000ft + (1023-1013) x 30 = 10 300ft

Height = Altitude - FE

-> Height = 10 300ft - 500ft = 9800ft

How well did you know this?
1
Not at all
2
3
4
5
Perfectly
23
Q

!!023 QNH = 1,000 hPa, FE = 1,000 ft. Calculate the altitude and the height of FL070.

A

Altitude = FL + (QNH - 1013) x 30

-> Altitude = FL + (1000 - 1013) x 30 = 7000 ft + (-13 x 30) = 7000 -390 = 6610ft

Height = Altitude - FE

-> Height = 6610ft - 1000ft = 5610ft

How well did you know this?
1
Not at all
2
3
4
5
Perfectly
24
Q

024 Enter the correct terms:

a. heat transfer through wave propagation =
b. molecule-to-molecule transmission of heat =
c. horizontal transport of warm or cold air =
d. vertical transport of warm or cold air =

A

a. heat transfer through wave propagation = Radiation
b. molecule-to-molecule transmission of heat = Conduction
c. horizontal transport of warm or cold air = Advection
d. vertical transport of warm or cold air = Convection

How well did you know this?
1
Not at all
2
3
4
5
Perfectly
25
025 At which cloud cover can you expect the smallest temperature difference between day and night?
Overcast. (8/8 coverage of the sky) (Clouds prevent heat from escaping)
26
026 Explain the reason for the different seasons.
Inclination of the earth axis (tilt) and revolution arround the sun.
27
027 ETHB has reported overcast clouds from 1500Z until 1800Z; from 1900Z until the next morning the sky is clear. ETHN has reported a clear sky from 1500Z until 1800Z and overcast conditions from 1900Z until the next morning. The temperature at 1900Z is at both places 10°C. At which place can you expect the lowest temperature during the next morning?
ETHB. ETHB During night: No clouds -\> Heat escaping. ETHN During night. Clouds -\> Prevent heat from escaping.
28
028 Define inversion
Increasing temperature with increasing height.
29
029 Define isothermal layer.
Layer with constand temperature with increasing height.
30
030 Explain the formation of a surface inversion when there is no wind.
Surface cooled by radiation. The air above is cooled by contact (conduction).
31
031 Explain the formation of a surface inversion when there is wind
Warm air moves over cold ground (Advection) and is cooled by contact.
32
032 Explain the formation of an upper inversion caused by horizontal movement of air
Warm air moves over cold air. (Advection). (or cold air moves under warm air. (Also advection))
33
03X Are you awesome?
You most probably are! :)
34
033 Explain the formation of the upper inversion caused by vertical currents
Air descends and is warmed adiabatically. (When air descends it is compressed -\> pressure increases -\> temperature increases)
35
034 Define freezing level
Level when temperature temperature changes from positive to negative values. (Given In ft MSL)
36
035 Enter the terms surface inversion, upper inversion, isothermal layer and freezing level into the correct position:
37
036 What is the change of water called a. from ice to water vapor b. from water to water vapor
a) Sublimation b) Evaporation
38
037 At which changes of water is energy released?
Sublimation (from water vapor to ice) Freezing Condensation
39
038 Define supercooled water
Liquid water at negative temperature.
40
039 Define relative humidity
Ratio (in %) between amount of water vapor present and maximum possible amount at a given temperature.
41
040 Define a. dew point, and b. spread
a) Temperature when air gets saturated. (RH=100%) b) Difference between current temperature and dewpoint. In ºc.
42
041 ETSN reports a temperature of 22°C and a dew point of 11°C. ETSL reports a temperature of 19°C and a dew point of 13°C. At which air base is the relative humidity higher? Explain your answer
ETSL because spread is smaller than at ETSN.
43
042 The temperature rises from 5°C to 8°C while the dew point remains 3°C. How does the relative humidity change and what is the effect on the visibility?
RH goes down and visibility improves.
44
043 When is air considered to be saturated and how can that be achieved?
Saturated = 100% RH Lowering of temperature or adding water vapor.
45
044 The temperature is 11°C, the dew point 8°C. What happens when the temperature drops to 5°C?
Air becomes saturated. Water vapor condensates. Dew point sinks to 5ºc.
46
045 Temperature and dew point are 4°C. What happens, when additionally water evaporates?
Air is already saturated. Therefore condensation occurs.
47
046 Estimate the density (high or low density) a. in a high pressure system during winter b. in a low pressure system during summer
a) High density. b) Low density
48
047 At Airbase A (field elevation 600 ft) and at airbase B (field elevation 100 ft) temperature and QNH are the same. At which air base is the air density lower? Explain your answer.
Air density lower at 600 ft because density decreases with increasing altitude.
49
048 With the same QNH ETNW reports 25°C and EDDV 20°C. At which air base is the density higher? Explain your answer.
Density higher at EDDV because there it is colder. Cold air = higher density.
50
* *!!**049 What happens to the density when a. the QFE changes from 1000 hPa to 1002 hPa b. the QNH is constant and the runway temperature changes from - 3°C to 3°C c. the dew point rises at constant temperature and air pressure?
a) Density will increase. (Higher pressure - Higher density) b) Density decreases. (Higher tempereture - Lowet density) c) Density decreases. (Dew point up -\> more RH/more water -\> lighter air -\> less density)
51
050 Define density altitude.
Pressure altitude corrected by temperature. DA = QNE + (ΔTemperature x 120ft)
52
051 QNE = 1,000 ft, temperature at field elevation (500 ft) = 4°C. Calculate the density altitude.
QNE: 1000ft Temperature at field elevation (500 ft) = 4°C (Field elevation does not matter in this case) DA = QNE + (ΔTemp x 120ft) ΔTemp = (Current Temp - Temp ISA) Temp ISA = 15º - 2º x 1 = 13º (-2º per 1000ft) ΔTemp = 4º - 13º = -9º DA = QNE + (ΔTemp x 120ft) DA = 1000ft + (-9º x 120ft) = 1000ft + (-1080ft) = -80ft
53
052 QFE = 913 hPa, temperature at field elevation (2,400 ft) = 35°C. Calculate the density altitude.
QFE: 913hPa QNE = (1013-913) x 30ft = 3000ft Temperature at field elevation (2400 ft) = 35°C (Field elevation does not matter in this case) DA = QNE + (ΔTemp x 120ft) ΔTemp = (Current Temp - Temp ISA) Temp ISA = 15º - 2º x 3 = 9º (-2º per 1000ft QNE) ΔTemp = 35º - 9º = 26º DA = QNE + (ΔTemp x 120ft) DA = 3000ft + (26º x 120ft) = 3000ft + 3120ft = 6120ft
54
053 QNH = 1,013 hPa, field elevation = 1,500 ft, temperature = 18°C Calculate the density altitude
QNH: 1013hPa FE = QNE because QNH=1013hPa Temperature at field elevation (1500 ft) = 18°C DA = QNE + (ΔTemp x 120ft) ΔTemp = (Current Temp - Temp ISA) Temp ISA = 15º - 2º x 1,5 = 12º (-2º per 1000ft QNE) ΔTemp = 18º - 12º = 6º DA = QNE + (ΔTemp x 120ft) DA = 1500ft + (6º x 120ft) = 1500ft + 720ft = 2220ft
55
054 What is the effect of a decreasing density on the rate of climb?
Rate of climb is lower.
56
055 The QNH is constant while the temperature and relative humidity increase. What is the effect on the rate of climb?
Rate of climb is lower. (Temp increase = lower density) (High RH = lower density)
57
056 Explain adiabatic temperature change.
Adiabatic cooling = Sinking air -\> Increasing pressure -\> increasing temp Adiabatic warming = Rising air -\> Decreasing pressure -\> decreasing temp
58
057 How does the air temperature change... a. in the existing atmosphere with increasing height? b. within a parcel of rising air?
a) -2ºc/1000ft (ISA lapse rate) b) Moist adiabatic cooling: -2º/1000ft Dry adiabatic cooling: -3º/1000ft (dry = "drei" three in german)
59
058 Determine the temperature and dew point change in lifted air a. when the air is unsaturated. b. when the air is saturated.
a) Temp (unsaturated=dry): -3º/1000ft Dew point (unsaturated): -0,5º/1000ft b) Temp (saturated=moist): -2º/1000ft Dew point (saturated): -2º/1000ft
60
059 The temperature of air near surface is 12°C, the dew point 5°. The vertical temperature variation of air at rest is according to ISA. The air is lifted. a. Calculate the temperature of air at rest at 2000 ft GND. b. Calculate the temperature and the dew point of the lifted air at 2000 ft GND. c. How does the relative humidity change during this lifting process?
a) 12°c - 2°c x 2 = 8°c (ISA lapse rate) b) Temp: 12°c - 3°c x 2 = 6°c (Dry adiabatic) Dew point: 5°c - 0,5°c x 2 = 4°c c) It increases. Because spread is now lower. Before: 12°c - 5°c = 7°c spread Now: 6°c - 4°c = 2°c spread
61
060 Define stable atmosphere (stability).
Lifted air is colder than air at rest, it tends to descend again.
62
061 Define unstable atmosphere (instability)
Lifted air is warmer than air at rest, it tends to rise further.
63
062 Define neutral atmosphere (neutral stability)
Lifted air has same temp as air at rest. It remains at the reached level.
64
063 List the factors promoting stability
Stability: - Cooling from below - Heating at upper levels - Descending air - Decreasing humidity
65
064 List the factors promoting instability.
Instability: - Heating from below - Cooling at upper levels - Lifting of air (thermal och mechanical) - Increasing humidity (adding of water vapor)
66
**!!**065 How is the type of stability affected, when a. an upper inversion forms? b. during night the surface becomes colder than the air? c. air at upper levels is cooled? d. air descends?
a. an upper inversion forms? - **More stable** b. during night the surface becomes colder than the air? **More stable** c. air at upper levels is cooled? **Less stable** d. air descends? **More stable**
67
066 How is the type of stability affected, when a. at lower level moisture is added to the air? b. cold air moves over a warmer ground? c. air is lifted at a mountain? d. cold air moves below warm air?
a. at lower level moisture is added to the air? **Less stable** b. cold air moves over a warmer ground? **Less stable** c. air is lifted at a mountain? **Less stable** d. cold air moves below warm air? **More stable**
68
067 Which turbulence, visibility, weather, clouds and aircraft icing can you expect in unstable air?
_Unstable air_ Turbulence: Moderate to severe turbulence (gusts, updrafts, downdrafts) Visibility: Good, except in precipitation. Weather: Showers [SH], hail [GR] , thunderstorms [TS] Clouds: Cumuliform Icing in clouds: Clear ice
69
068 Which visibility, weather, clouds and aircraft icing can you expect in stable air?
_Stable air_ Turbulence: Smooth air, normally only light turbulence. Visibility: Reduced Weather: In high pressures fine - but often FG, HZ, BR or DZ. At fronts: continous precipitation. Clouds: Stratiform: In sinking air: Disapaiting clouds. Icing in clouds: Rime ice
70
069 Which type of lifting occurs a. when cold air moves above a warm surface? b. when wind is deflected upward by a mountain?
a) Thermal lifting b) Mechanical lifting
71
070 Moist and stable air crosses a mountain (elevation 14,000 ft MSL) causing foehn. The temperature on the windward side at surface (= MSL) is 18°C, the dew point is 8°C. Calculate the temperature of the descending air on the leeward side at 1000 ft MSL.
At MSL: 18º/8º - \> Spread = 18-8=10º 1. Spread decrease to RH=100%: 10º x 400 = 4000ft 2. At 4000ft temp is: 18º - 3º x 4 = 6º (Dew point is the same) 2. Moist adiabatic cooling -2º/1000ft: 6º - 2º x 10 = -14º (10 because 10 000ft more to go) 3. Dry adiabatic warming 3º/1000ft: -14º + 3º x 13 = **25º** (13 because 13000ft to GND) 4. Dew point change: 0,5º/1000ft: -14º + 0,5º x 13 = **-7,5º**
72
071 Moist and stable air crosses a mountain (elevation 10,000 ft MSL) causing foehn. The temperature on the windward side (1000 ft MSL) is 10°C, the dew point is 5°C. Calculate the temperature of the descending air on the leeward side at 2000 ft MSL.
At MSL: 10º/5º - \> Spread = 10-5=5º 1. Spread decrease to RH=100%: 5º x 400 = 2000ft GND 2. At 2000ft GND temp is: 10º - 3º x 2 = 4º (Dew point is the same) 2. Moist adiabatic cooling -2º/1000ft: 4º - 2º x 7 = -10º (7 because 7 000ft more to go) 3. Dry adiabatic warming 3º/1000ft: -10º + 3º x 8 = **14º** (8 because 8000ft to GND) 4. Dew point change: 0,5º/1000ft: -10º + 0,5º x 8 = **-6º**
73
072 There is a strong and moist north-westerly air stream; the atmosphere is stable. On which side of the Alps do you expect a. fine weather? b. clouds and precipitation?
a) SE (Föhn makes it nice and warm) b) NW (Air rising and condensating -\> Clouds + Precipitation)
74
073 Moist and stable air is crossing the Alps in connection with a southerly airflow. At which side of the Alps do you expect a. dissipating clouds b. mechanical lifting?
a) N (Föhn makes it so) b) S (air deflected on mountain)
75
074 a. Air is heated from below and starts to rise. b. Warm and moist air moves above a layer of cold air. Which cloud type is likely?
a) Cumuliform b) Stratiform
76
075 Define fog.
[FG] = Small waterdropplets suspended in the air. Visibility less than 1km.
77
076 Define freezing fog.
[FZFG] = Small supercooled water droplets suspended in the air. Visibility less than 1km.
78
077 At which visibility and relative humidity is a. mist and b. haze reported in aviation weather reports?
a) Mist [BR] = Visibility 1-5km. At least 80% RH. b) Haze [HZ] = Visibility 1-5km. Less than 80% RH.
79
078 ETHC has reported fog. The visibility improves to 1000 m, the relative humidity is 89%. What weather phenomenon will ETHC report after the improvement?
[BR] Mist Visibility 1-5km RH at least 80%
80
079 The sky is clear, the visibility lowers from 6 km to 4000 m, the relative humidity is 70%. Determine the weather phenomenon, which will be reported.
[HZ] Haze Visibility 1-5km RH less than 80%
81
080 List the cumuliform clouds including their abbreviations.
CC - Cirroumulus AC - Altocumulus CB - Cumulonimbus TCU - Towering Cumulus CU - Cumulus (Funny sentence to remember?)
82
081 List the stratiform clouds including their abbreviations.
CI - Cirrus CS - Cirrostratus AS- Altostratus NS - Nibostratus ST - Stratus (Funny sentence to remember?)
83
082: List the low clouds.
CB - Cumulonimbus TCU - Towering Cumulus CU - Cumulus SC - Stratocumulus NS - Nimbostratus ST- Stratus (Funny sentence?)
84
083 What are the reported sky conditions when a. there is a cloud layer which covers 6/8 of the sky? b. there is a cloud layer which covers 2/8 of the sky? c. there is a cloud layer which covers 8/8 of the sky? d. the sky is not visible due to dense fog?
a) Broken + cloud base (5-7/8 (\<8/8)) b) Few + cloud base (1(\>0)-2/8) c) Overcast + cloud base (8/8) d) Obscured + vertical visibility
85
084 How many octas of cloud cover can you expect when clouds are reported as a. broken? b. scattered? c. overcast? d. few?
a. broken -\> 5-7 / 8 b. scattered -\> 3-4 / 8 c. overcast -\> 8 / 8 d. few -\> 1-2 / 8
86
085 Define ceiling.
Ceiling is the height (above gnd or water) of the base of the lowest cloud layer below 20.000 ft which covers **MORE** than half the sky.
87
086 The following clouds are reported: - few at 500 ft, - scattered at 1,200 ft, - overcast at 8,000 ft. Determine the ceiling.
8000 ft. *Explanation:* Few and scattered doesn’t cover more than half the sky, therefore overcast at 8000 ft is the correct answer.
88
_087_ The following clouds are reported: * scattered at 1500 ft, * scattered at 12,000 ft, * broken at 21,000 ft. Determine the ceiling.
No ceiling. *Explanation:* Scattered (3-4 / 8) doesn’t cover more than half the sky and ceiling doesn’t apply over 20.000 ft, therefore no ceiling is correct.
89
_088_ The following sky conditions are reported: * obscured, * vertical visibility 300 ft. Determine the ceiling.
300 ft. *Explanation:* If the sky is obscured, the vertical visibility is considered instead of the ceiling (it is seen as the ceiling).
90
Are you prepared for the exam?
91
_089_ Determine the type of stability and the precipitation type * in stratiform clouds. * in cumuliform clouds.
Stratiform clouds: * stable air * continuous precipitation Cumuliform clouds: * unstable air * showers
92
_090_ With which cloud(s) can showers of hail be expected?
Cb (cumulonimbus)
93
_091_ With which clouds can showers of snow pellets be expected?
Cb och TCU ???
94
_092_ What do the following abbreviations stand for? * a. –FZRA * b. SHRASN * c. DRSN * d. TSGR * e. +PO * f. BCFG * g. VCFG * h. BR * i. –SG
* a. –FZRA --\> Light freezing rain * b. SHRASN --\> Moderate showers of rain and snow\*\*\* * c. DRSN --\> Low drifting snow * d. TSGR --\> Thunderstorm with moderate snow pellets * e. +PO --\> Well developed dust- or sand whirls * f. BCFG --\> Patches of fog * g. VCFG --\> Fog in the vicinity * h. BR --\> Mist * i. –SG --\> Light snow grains
95
_093_ Write down the abbreviations of * a. moderate drizzle * b. light snow * c. shallow fog * d. thunderstorm with light snow pellets * e. haze * f. smoke * g. heavy dust storm * h. partial fog * i. moderate ice pellets
* a. moderate drizzle --\> DZ * b. light snow --\> -SN * c. shallow fog --\> MIFG * d. thunderstorm with light snow pellets --\> -TSGS * e. haze --\> HZ * f. smoke --\> FU * g. heavy dust storm --\> +DS * h. partial fog --\> PRFG * i. moderate ice pellets --\> PL
96
_094_ Explain recent rain.
Phenomenon (rain) was observed within the last hour but not during the last 10 minutes of observation.
97
_095_ What does RETS stand for?
Recent thunderstorm.
98
_096_ What does * a. REFZRA * b. VCBLSN * c. REGR stand for?
* a. REFZRA --\> Recent Freezing Rain * b. VCBLSN --\> Blowing Snow in the Vicinity * c. REGR --\> Recent Hail
99
_097_ A low is situated over Denmark and a high over the Alps, the isobars over Germany are closely spaced. Estimate the wind (direction and speed) over Germany.
Strong westerly wind.
100
_098_ Define gusts.
* Wind increase of at **LEAST** 10 kt * Above the average wind * During last 10 min
101
_099_ Define variable wind.
* Average speed 3 kt or less * Direction has varied by more than 90° during the last 10 min (MIL vs civil definition differs - This is the mil definition)
102
_100_ During the last 10 min the following wind values have been measured. What speed information will be reported? Average speed/top speed during last 10 min: * a. 10 kt/14KT * b. 34 kt/43 kt * c. 7 kt/18 kt
* a. 10 kt/14KT --\> 10 kt * b. 34 kt/43 kt --\> 34 kt * c. 7 kt/18 kt --\> 7 kt gusting 18 kt
103
_101_ Explain: * a. crosswind component * b. headwind component * c. tailwind component.
* a. crosswind component --\> Wind component 90° to the rwy * b. headwind component --\> Wind component opposite to take-off and landing direction * c. tailwind component --\> Wind component in take-off and landing direction
104
102 Which wind can you expect at the coast on a sunny day at a large distance between isobars?
Sea breeze. (Land warmer than water)
105
103 During which time of the day does the land breeze blow and which is the direction of it?
Night. From land to sea. (Water warmer than land)
106
104 During which time of the day can you expect the mountain wind?
Night. (Valley warmer than mountain -\> wind from mountain to valley.)
107
105 In the weather map there are no isobars over Bavaria. Kaufbeuren is affected by the mountain-valley wind. Which wind can you expect at Kaufbeuren during afternoon and which is the direction of it?
Afternoon = daytime -\> Valley Wind Valley wind from North to South. (Kaufbeuren is north of the alps in Bavaria.)
108
106 When is a. the meteorological visibility and b. the fire visibility reported?
a) Daytime. b) Night time
109
107 The visibility to SE is 3000 m, to the S and W 1500m, in all other directions 6 km. Which visibility is reported in the METAR/SPECI code?
1500m
110
108 The visibility is 8 km except to the NW within a sector of 25° where it is 5 km. The traffic pattern is south of the air base. Which visibility is reported in the METAR/SPECI code?
8km (If poorest visibility in a sector of 30º or less and it does not concern air traffic. Then it is neglected.)
111
109 When is color state BLACK reported?
Black = Runway not usable for reasons other than visibility and/or ceiling minimum criteria.
112
110 Which visibility, weather phenomena and cloud conditions can you expect when CAVOK is reported?
- Visibility at least 10km - No weather phenomena - No clouds below 5000ft GND - No CB and no TCU.
113
111 The following report is displayed: EDDS 281020Z 22010KT 6000 BKN040 10/05 Q1018 BECMG FM1100 TL1200 25015KT 8000 NSC= Which ceiling can be expected a. at 1050Z? b. at 1200Z?
a) 4000ft b) No ceiling / No significant clouds (NSC=no clouds below 5000ft, no CB, no TCU)
114
112 Weather reports:ETSL 081320Z 30018G32KT 1900 R21/1800D SHRA SCT018 BKN028TCU BKN050 17/10 Q1008 YLO BLU TEMPO YLO= ETSN 081320Z 26015KT 9000 FEW008 BKN014TCU BKN030 15/11 Q1007 GRN BLU TEMPO GRN= EDDM 081250Z 23013KT 5000 VCSH BKN014CB BKN200 17/10 Q1006 RERA NOSIG= a. Ceiling at ETSL? b. Visibility at ETSL? c. Spread at ETSL? d. QNH at EDDM? e. Wind direction at ETSN? f. Weather phenomenon (in plain language) at ETSL? g. Weather phenomenon (in plain language) at EDDM?
a. Determine the ceiling at ETSL. **2800ft** b. Determine the visibility at ETSL. **1900m** c. Determine the spread at ETSL. **7º** d. Determine the QNH at EDDM. **1006hPa** e. Determine the wind direction at ETSN. **260º** f. Determine the weather phenomenon (in plain language) at ETSL. **Moderate showers of rain** g. Determine the weather phenomenon (in plain language) at EDDM. **Showers in the vicinity**
115
113 Weather reports: ETHC 151020Z VRB03KT 1000 BR M00/M00 Q1019 AMB AMB BECMG WHT= ETHB 151020Z 23005KT 4000 MIFG FEW010 BKN220 05/01 Q1018 GRN GRN= ETNW 151020Z 18002KT 2600 BCFG 03/00 Q1020 YLO YLO BECMG BLU= EDDV 151020Z 16003KT 1500 VCFG SCT005 03/02 Q1021 BECMG TL0900 VRB03KT 8000 NSW NSC= a. Determine the ceiling at ETHC. b. Determine the ceiling at ETHB. c. ETNW or EDDV, where is the relative humidity higher? d. Weather phenomenon(plain language) ETHC, ETHB, ETNW and EDDV.
1. Determine the ceiling at ETHC. **No ceiling** 2. Determine the ceiling at ETHB. **No ceiling** 3. At which base, ETNW or EDDV, do you find the higher relative humidity? **EDDV** 4. Determine the weather phenomenon (in plain language) at ETHC, at ETHB, at ETNW and at EDDV. ## Footnote **ETHC Mist [BR]** **ETHB Shallow Fog [MIFG]** **ETNW Fog patches [BCFG]** **EDDW Fog in the vicinity [VCFG]**
116
114 The following TAF is displayed: ETHB 200520Z 2006/2015 VRB03KT 2000 BR SKC BECMG 2007/2009 09007KT 9000 NSW SCT200= a. For which time period is this TAF valid? b. Which cloud conditions can be expected at 0630Z? c. Which weather phenomenon (in plain language) can be expected at 1200Z?
a. For which time period is this TAF valid? **0600Z-1500Z** b. Which cloud conditions can be expected at 0630Z? **Sky clear [SKC]** c. Which weather phenomenon (in plain language) can be expected at 1200Z? **No significant weather [NSW]**
117
115 The following TAF is displayed: ETHF 020820Z 0209/0218 22012KT 9000 NSW BKN020 BKN050 TEMPO 0212/0215 24015G25KT 5000 SHRA SCT012 BKN020 BKN050= a. For which time period is this TAF valid? b. Which visibility can be expected at 1400Z? c. Which visibility can be expected at 1800Z?
a. For which time period is this TAF valid? **0900Z-1800Z** b. Which visibility can be expected at 1400Z? **Temporarily 5km, prevailing 9km** c. Which visibility can be expected at 1800Z? **9km**
118
116 The following TAF is displayed: ETMN 091120Z 0912/0921 22015KT 9000 -RA BKN030 OVC050 BECMG 0914/0916 25020KT 3000 RA BKN007 OVC012 BECMG 0917/0918 27015KT 6000 -RA BKN018 BKN050 BKN080= a. Which ceiling can be expected at 1300Z? b. Which visibility can be expected at 1600Z? c. Which ceiling can be expected at 2000Z?
a. Which ceiling can be expected at 1300Z? **3000ft** b. Which visibility can be expected at 1600Z? **3000m** c. Which ceiling can be expected at 2000Z? **1800ft**
119
117 The following TAF is displayed: ETHB 060520Z 0606/0615 19008KT 4000 HZ SKC BECMG 0607/0609 25012KT 9000 NSW BKN025 BKN090 TEMPO 0612/0614 29015G25KT 3000 SHRA BKN012 BKN090= a. Which visibility can be expected at 0630Z? b. Which ceiling can be expected at 1100Z? c. Which ceiling can be expected at 1430Z?
a) 4000m b) 2500ft c) 2500ft
120
121
122