Modelling Flashcards

(21 cards)

1
Q

What are the characteristics of a good model?

A

Must be valid, rigorous enough for its purposes and adequately documented
Model points should reflect risk profile of business being modelled
Parameters must allow for all significant features of business being modelled
Have appropriate input parameters and parameter values
Be communicable and output verifiable
Not be overly complex or time consuming to run
Be capable of development and refinement
Be capable of being implemented in range of ways
Dynamic i.e. parameter need to interact e.g. assets and liabilities

How well did you know this?
1
Not at all
2
3
4
5
Perfectly
2
Q

What are uses of models?

A

FINANCIAL MODELING & VALUATIONS

Model Office
New business model
Existing business model
Full office model
Single policy profit test model
Projections
Embedded values
Takeover valuations

CAPITAL & SOLVENCY

Capital Modeling
Solvency assessments
Capital requirements
Statutory reserves
Management accounting reserves

PRICING & PRODUCT

Pricing Models
New product pricing
Option costing and reserving
Lives and membership projections
Lapse investigations
Sales team support

RISK & INVESTMENT

Asset-Liability Modeling (ALM)
Asset-liability interactions
Investment strategy
Risk assessment
Risk investigations

SCENARIO ANALYSIS

Parameter sensitivity
Scenario analysis
Stress testing
Management actions testing

How well did you know this?
1
Not at all
2
3
4
5
Perfectly
3
Q

What is multi-state modelling?

A

These models are used where members or policyholders can exist in different states, with different associated cashflows and transition probabilities.Assumptions are required for transition intensities between states, which are written as:

μxij = transition intensity at exact age x from state i to state j (i ≠ j).There should be at least the same number of states as there are categories of benefit level

How well did you know this?
1
Not at all
2
3
4
5
Perfectly
4
Q

Cashflow vs formula approach (relate to deterministic vs stochastic)

A

Formula approach is simpler and suitable for ST, less complex products
Cashflow more appropriate where interactions and assumptions vary
Cashflow approach offers more detailed insights and flexibility at cost of complexity
Cashflow approach allows for more robust sensitivity testing
Formula approach doesn’t account for reserves, net negative cashflows and future changes in assumptions but cashflow approach does.
More complex and data-intensive, requiring modelling tools and can be time-consuming.

How well did you know this?
1
Not at all
2
3
4
5
Perfectly
5
Q

Deterministic vs stochastic models

A
How well did you know this?
1
Not at all
2
3
4
5
Perfectly
6
Q

Outstanding claim provision

A
How well did you know this?
1
Not at all
2
3
4
5
Perfectly
7
Q

Risk adjustment

A
How well did you know this?
1
Not at all
2
3
4
5
Perfectly
8
Q

Risk monitoring techniques

A
How well did you know this?
1
Not at all
2
3
4
5
Perfectly
9
Q

Requirements of a model

A

Cash Flow Inclusion: The model must account for all potential cash flows, influenced by the contract structure (e.g., premium and benefit details) and any discretionary benefits, such as options for policyholders.
Supervisory Reserves: The model should accommodate cash flows related to reserves needed for supervisory compliance, including solvency capital that exceeds these reserves.
Types of Cash Flows: It’s important to differentiate between physical cash flows (actual money movements) and notional cash flows (which do not involve physical exchanges).
State Projections: The model needs to project cash flows based on various states of policyholders (e.g., healthy, incapacitated, receiving benefits) and may require subdivisions for different benefit levels.
Dynamic Interaction: The model should ensure consistent interaction between assets and liabilities, reflecting real-world dynamics. This includes adapting the investment strategy based on changing conditions (e.g., worsening solvency).
Stochastic Modeling: It should allow for stochastic modeling to simulate various scenarios and distributions of claims, especially for guaranteed future payments. This involves linking financial and demographic variables dynamically.

How well did you know this?
1
Not at all
2
3
4
5
Perfectly
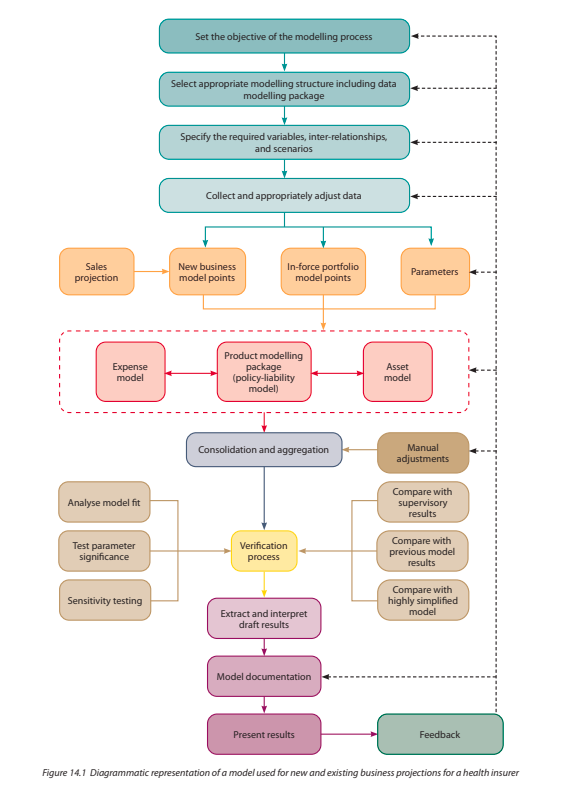
10
Q

Steps in modelling process

A
  1. Set out the objective of the process.
  2. Select an appropriate model structure.
  3. Decide which variables to include and define inter-relationships.
  4. Determine the types of scenarios to model.
  5. Collect data and make adjustments where needed.
  6. Determine model points.
  7. Choose suitable density functions for each stochastic variable, if applicable.
  8. Ascribe values to non-stochastic variables.
  9. Estimate parameters.
  10. Construct and run.
  11. Aggregate output.
  12. Test and validate reasonableness of results.
  13. Check and analyse model fit and significance of variables. 14. Perform sensitivity testing.
  14. Extract and interpret results.
  15. Document and check the process.
  16. Summarise results and draw conclusions.
How well did you know this?
1
Not at all
2
3
4
5
Perfectly
11
Q

Formula approach definition

A

Overview: Calculates premiums or contributions by equating forecast income (premiums/contributions) with forecast outgo (claims, expenses, commissions, etc.).
Focuses on short-term balance between income and outgo, with assumptions on inflation and interest rates.
Ignores reserves, net negative cashflows, and future changes in assumptions; does not measure sensitivity to changes in experience.
Use Case: Suitable for simpler, short-term insurance products or defined benefit pension funds where straightforward projection of premium or contribution rates is needed.

How well did you know this?
1
Not at all
2
3
4
5
Perfectly
12
Q

Cashflow approach

A

Projects detailed future cashflows (e.g., premiums, claims, expenses) for individual model points or cohorts, allowing for more complex interactions and assumptions.
Handles long-term projections and complex product features, accounting for reserves, capital requirements, and reinsurance.
Use Case: Best for long-term insurance or pension fund assessments where a more detailed projection of profitability, reserves, or funding status is needed.
Challenges: More complex and data-intensive, requiring modelling tools and can be time-consuming.

How well did you know this?
1
Not at all
2
3
4
5
Perfectly
13
Q

Disadvantages of the formula approach

A

Allowing for the proper timing of events
Allowing for the accumulation of reserves (reserves are ignored completely when using this approach).
Allowing for capital needs
Allowing for the impact of net negative cashflows in any period
Allowing for separate inspection of premium-related cashflows or claim-related cashflows, that is tracking expenses, claims, premiums, etc. separately each year
Allowing easily for variation of assumptions over time
Allowing for changes in the assumed future experience and cannot be used to measure the sensitivity of profit to such variations
Allowing for more complicated product or benefit structures.

How well did you know this?
1
Not at all
2
3
4
5
Perfectly
14
Q

Risk Neutral vs. Real-World Calibration

A

Risk-Neutral Calibration (or market-consistent): Used for valuation purposes, particularly for options and guarantees. It replicates the market prices of financial instruments and adjusts probabilities to match market observations.

Real-World Calibration: Used for projecting future scenarios and calculating capital. It uses realistic assumptions about future events and real-world probabilities. For example, equities might be expected to outperform bonds due to higher risk.

How well did you know this?
1
Not at all
2
3
4
5
Perfectly
15
Q

Cashflow approach: Cohort approach vs. model point approach

A

Model point approach: each policy is represented using a MP, and premium calculated for each MP.
Results in greater accuracy because model captures unique features of each policy.
But time-consuming and computationally expensive if large amount of policies.
Cohort approach: policies are groups in cohorts e.g. age (40-45) or policy term (10-15 years).
For each cohort, average assumptions applied to represent group.
Cross-subsidisation will occur within the group, so be careful of policy mix.
Approach used for large portfolios, as is reduced complexity.

How well did you know this?
1
Not at all
2
3
4
5
Perfectly
16
Q

Assumption of classic linear model

A
  1. Error terms are independent and come from normal distribution
  2. Mean is linear combo of explanatory variables
  3. Error terms have constant variance.
17
Q

Multiple linear regression to GLM

18
Q

GLM link function

A

Removes assumption that effects of explanatory variables must be additive
Link function should be differentiable so coefficients can be estimated using MLE
Must be monotonic so that relationship between response variable and linear predictor (i.e. the formula), is consistent. Log link: useful when response variable positive and skewed e.g. Poisson regression and Gamma regression
Logit link: when response is a probability or proportion.
Identity link: appropriate for normally distirbuted data, reduces GLM to standard linear regression model.

19
Q

Interactions

A

Refer to how two or more factors influence each other in their effect on the outcome. Understanding interactions helps in better capturing the relationship between variables.

Complete Interactions: This approach involves creating a single factor that represents every possible combination of the two original factors. More complex and capture all combos explicitly.

Marginal Interactions: In this alternative representation, the model includes individual effects for each factor (Factor 1 and Factor 2) along with an interaction term.

Factor A : Gender (A1: Male A2: Female)
Factor B: Experience (B1: None B2: Some B3: Alot)

Complete Interactions: A1B1, A1B2, A1B3, A2B1,…
Marginal Interactions: Effect of Factor A, Effect of Factor B, Interaction Term (A x B)

20
Q

Correlations vs. interactions

A

Correlations indicate a relationship between two variables and interactions describe how the relationship between variables changes depending on their levels.

21
Q

Aliasing

A

In GLMs, the goal is to model a response variable using one or more predictors. Sometimes the predictors are perfectly or nearly perfectly linearly related, which leads to aliasing.

Exact Aliasing: This happens when two or more predictors are exactly linearly dependent. In such cases, one predictor can be expressed as a perfect linear combination of others. (female vs. male (i.e. not female))
Near Aliasing: Near aliasing arises when predictors are highly correlated which makes it difficult to determine the individual effect each has on the response variable e.g. income vs. savings effect on response.