75g 2hr GTT for GDM Dx Values
F: 92
1hr: 180
2hr: 153
Defintion of Chorio:
Define isolated mat fever:
2 g of cefazolin in patients weighing more than __ kg.
3 g in patients weighing more than __ kg.
If allergic to a PCN and allergy not severe, can you still give ancef?
When do we redose ancef?
Azithro at the time of CD has been shown to dec rate of __.
Ampicillin is added to the endometritis treatment regimen in a patient who has not improved after 48–72 hours of gentamicin and clindamycin for coverage of ___.
Fever plus one more: Discharge, WBC, fetal tachy (no mat tachy or ut ttp anymore)
Isolated mat fever: > 100.4 and still high in 30 min, or 102.2 x1. ACOG recommends administration of intrapartum antibiotics for patients with isolated maternal fever unless a source other than intraamniotic infection is identified.
1g of cefazolin in patients weighing
2 g of cefazolin in patients weighing > = 80 kg
3 g in patients weighing > 120 kg.
Yes. Less than 1% of patients with penicillin allergy are allergic to cephalosporins. Unless severe alergy to PCN, can give.
EBL > 1500, 4hrs
endometritis and SSI
Ampicillin is added to the endometritis treatment regimen in a patient who has not improved after 48–72 hours of gentamicin and clindamycin for coverage of Enterococcus species.

ACE inhibitors are associated with what fetal outcomes?
Previa + h/o CD
1 CS 3% (if no previa .03%)
2 CD 11%
3 CD 40%
4 CD 61%
5 CD 67% (no previa .8%)
True
Neonatal signs of an acute intrapartum event include…
————
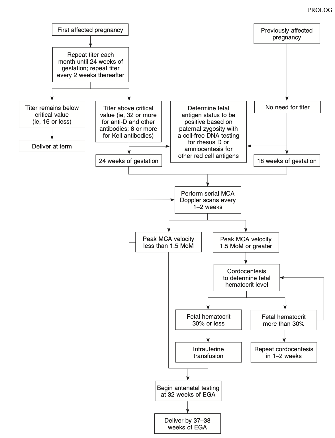
If you reach a critical titter (1:16 antiD or 1:8 Kell) start MCA dopplers.
If those elevated, fetal Hg determination.
————————-

Anemia w/up Algorith from ACOG.

What are the common features of the following chromosomal defects?
(A) 45,XO
(B) 47,XXY
(C) 47,XX,+21
(D) 47,XY,+18
(E) 47,XX,+13
a) Turner’s: cystic hygroma (specially 2nd tri), hydrops fetalis, short femur, coarctation of the aorta, hypoplastic left heart, and renal anomalies.
b) Kleinfelter: Klinefelter syndrome (47,XXY) is only detected prenatally in 10% of cases. There are no characteristic prenatal ultrasound findings for Klinefelter syndrome.
c) T21: duodenal atresia, cardiac anomalies, cystic hygroma, inc NT, hypoplastic or absent nasal bone, echogenic intracardiac foci, pyelectasis, short femur length, choroid plexus cysts, echogenic bowel, thickened nuchal skin fold, and ventriculomegaly. Most common cause is non-dysjunction.
d) T18: choroid plexus cysts, clinodactily, rocker bottom feet, hypoplastic nails, prominent occiput, low set ears, horshoe kidney.
e) T13: THINK MIDLINE DEFECT (midface, eye, forebrain), holoprosecephaly, microcephaly, low set ears, polydact,cleft lip/palette, cystic kidney

Risk of anorexia in pregnancy?
low birth weight, small for gestational age, hemorrhage.
5. Warfarin is considered safe in women who are breastfeeding because it does not accumulate in the breast milk.
7. For women with a high risk of thrombosis, anticoagulation should be restarted following delivery. For a vaginal delivery, anticoagulation may be restarted 4–6 hours after delivery. Anticoagulation can be restarted 6–12 hours after a cesarean delivery. If the patient had neuraxial anesthesia, anticoagulation should be restarted 24 hours afterward and 4 hours after the removal of the epidural.
8. 12h for ppx, 24 for therapeutic
Pearl:
Low-molecular weight heparin has a longer half-life, a more predictable therapeutic response, less bone mineral density loss, and a lower risk of heparin-induced thrombocytopenia. Neither can cross the placenta.
What malformations are the following antiepileptics at risk for?
APGAR stands for?
Assign scoreS:
A newborn girl is pink; the soles of her feet and hands are blue; and her heart rate is 99 beats per minute (bpm). She is crying with active motion and good respiratory efforts.
A newborn boy is pale and has a weak cry, grimaces, and some flexion. His heart rate is 160 bpm.
A newborn boy is completely pink and his heart rate is 120 bpm. He has a weak cry, flexes somewhat, and grimaces in response to stimulation.
Appearance, Pulse, Grimace, Activity, Respirations
8
5
7

Who gets baby ASA in pregnancy?
Low-dose aspirin (81 mg/day) prophylaxis is recommended in women at high risk of preeclampsia and should be initiated between 12 weeks and 28 weeks of gestation (optimally before 16 weeks) and continued daily until delivery.
One of these:
Two or more of thesE:
LABA: salmeterol

When can you use bactrim? What is the fetal risk?
How about Macrobid? What is the fetal risk?
Bactrim
Macrobid
Contains K!
3. How is a clogged duct different from a galatocele?

3. Can women breastfeed on these?
Salient points:
the first-line medications for the treatment of opioid use disorder during pregnancy are methadone and buprenorphine opioid agonists, which have been shown to be safe in pregnancy, decrease the use of illicit drugs during pregnancy, improve maternal health and nutrition, improve compliance with prenatal care, and reduce maternal and neonatal morbidity and mortality. For pregnant women, pharmacotherapy for opioid use disorder is typically administered via an induction and maintenance regimen. This regimen consists of medication initiation, the incremental uptitration of medication dose until the patient’s withdrawal symptoms are eliminated, and the continuation of medication through the postpartum period and as long as needed.

Indications for Cerclage
History
Physical Examination
• Painless cervical dilation in the second trimester
Ultrasonographic Finding With a History of Prior Preterm Birth
Ultrasonographic Finding With a History of Prior Preterm Birth
•Current singleton pregnancy, prior spontaneous preterm birth at less than 34 weeks of gestation, and short cervical length (25 mm or less) before 24 weeks of gestation.
Cystic Fibrosis
Cholecystitis management in pregnancy.
Who goes to the OR, always?
In the absence of such indications for urgent or emergency surgery, the optimal treatment for acute cholecystitis depends on the gestational age:
Definitive, prompt surgical therapy is required for any patient with cholecystitis and signs of sepsis, suspected gangrene, or perforation, as well as disease progression while on antibiotic therapy.
3. Antibiotics, Fluid