OBGYN Flashcards

(37 cards)

1
Q

BREAST LUMP
-Name risks for malignancy (5)

A
  1. History of Breast Cancer
  2. Age > 70
  3. Unopposed estrogen (early menarche, late menopause, nulliparity, OCP, HRT)
  4. Female
  5. First degree relative with BC
  6. Radiation
How well did you know this?
1
Not at all
2
3
4
5
Perfectly
2
Q

BREAST LUMP
-Protective factors against malignancy (4)

A
  1. Bilateral oophorectomy <35
  2. Exercise
  3. Parity >5
  4. Breastfeeding > 16 months
How well did you know this?
1
Not at all
2
3
4
5
Perfectly
3
Q

BREAST LUMP
-Name physical exam findings that are suspicious for malignancy (4)

A
  1. Hard and irregular
  2. Nonmobile (fixed)
  3. Palpable Nodes
  4. Peau d’ Orange
How well did you know this?
1
Not at all
2
3
4
5
Perfectly
4
Q

BREAST LUMP
-Which investigations would you order based upon age?

A
  1. <35 - USG
  2. 35-50 - USG + Mammo
  3. >50 - Mammo

*wait 2 weeks between USG if there’s aspiration done and mammo

How well did you know this?
1
Not at all
2
3
4
5
Perfectly
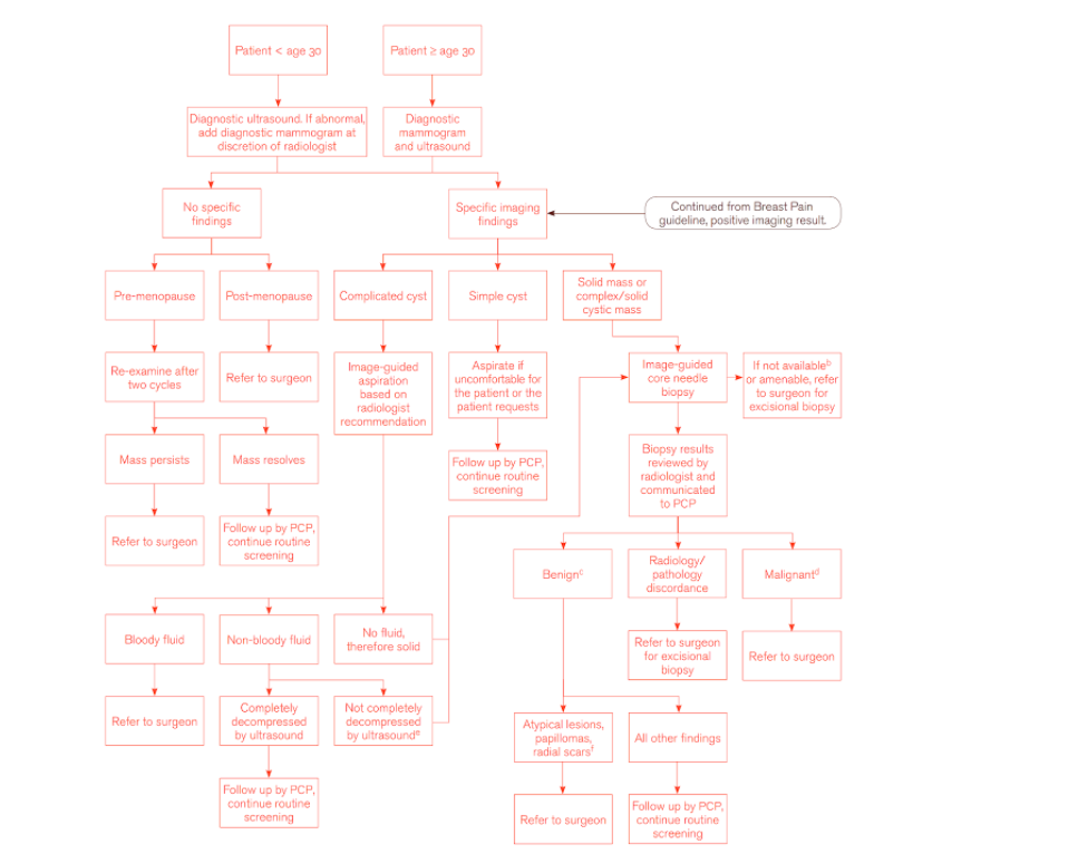
5
Q

BREAST LUMP
-APPROACH PATHWAY TO A PALPABLE BREAST LUMP BY THE CLINICIAN

A
How well did you know this?
1
Not at all
2
3
4
5
Perfectly
6
Q

MENOPAUSE
-Name risks for early menopause (4)

A
  1. smoking
  2. Surgery
  3. Chemotherapy
  4. Radiation
How well did you know this?
1
Not at all
2
3
4
5
Perfectly
7
Q

MENOPAUSE
-Name some questions you would like to ask in a patient’s history to screen for menopause?

A
  1. Changes to menses (time between cycles, duration, flow)
  2. Vasomotor symptoms: hot flashes
  3. Genitourinary: vaginal dryness, vaginal pain, sexual concerns
  4. Bladder issues or incontinence?
  5. Sleep?
  6. Mood?
How well did you know this?
1
Not at all
2
3
4
5
Perfectly
8
Q

MENOPAUSE
-Name the genitourinary symptoms a patient can experience

A
  • Urinary frequency, dysuria, incontinence
  • Pelvic pain
  • Vaginal dryness/burning/pruritus
  • Dyspareunia
  • Post-coital bleeding
How well did you know this?
1
Not at all
2
3
4
5
Perfectly
9
Q

MENOPAUSE
-Signs and symptoms (6)

A
  1. Vasomotor - Should start to decrease within 4 years of final menses (10 % have persistent symptoms 7-10 years after a final menstrual period)
    - Hot flashes/flushes (+/- sweating + palpations), lasts 2-30 mins
  2. Genitourinary symptoms of menopause
  3. Sleep disturbances
  4. Mood disturbances (anxiety, depression, irritability)
  5. Cognitive disturbance (forgetful)
  6. Somatic symptoms (back pain, stiffness)
  7. Sexual dysfunction
  8. Palpitations
  9. Verigo/ Headache
  10. Urinary incontinence
How well did you know this?
1
Not at all
2
3
4
5
Perfectly
10
Q

MENOPAUSE
-INVESTIGATIONS - when and what to order?

A
  • Not routinely ordered
  • Consider if < 45 + suspected menopausal symptoms
  1. FSH > 30 : 1st hormone that increases
    - Best done on day 3 of cycle
    - Do NOT order if on OCP - must be at least 7 days pill free
  2. LH : increases later than FSH
  3. BHCG, Prolactin, TSH
  4. Estradiol < 20 = Menopause (Later)
How well did you know this?
1
Not at all
2
3
4
5
Perfectly
11
Q

MENOPAUSE

  • Differentials for hot flashes + night sweats (vasomotor)
  • Differentials for menstrual irregularities
A
  1. Differentials for hot flashes + night sweats (vasomotor)
    -Panic attacks
    -TSH abnormalities
    -Carcinoid syndrome
    -Infections
    -Etoh
    -Stress
    -Cancer
    Pheochromocytoma
  2. Differentials for menstrual irregularities
    - Pregnancy
    - TSH
    - Hyperprolactinemia
    - Virilizing tumors
    - OCPS
    - Pathology (vaginal, ovarian, endometrial)
How well did you know this?
1
Not at all
2
3
4
5
Perfectly
12
Q

MENOPAUSE
-Lifestyle Modifications (vasomotor, urogenital, psychological)

A
  1. Vasomotor
    - Smoking cessation
    - Decrease etoh
    - Exercise (improved mood)
    - Dress in layers, fan, avoid hot drinks, ice pack under pillow
  2. Urogenital
    - Vaginal moisturizers
    - Regular sexual activity (increases blood flow)
    - Kegel exercises + pessary for incontinence
  3. Psychological Distress
    - Counselling, exercise, muscle relaxation technique, education
How well did you know this?
1
Not at all
2
3
4
5
Perfectly
13
Q

MENOPAUSE

  1. Hormonal therapy: Eligibility/ Criteria
  2. Side effects of HRT
A
  1. Criteria for HRT: If <60 and <10 years past menopause w/ bothersome vasomotor symptoms + no contraindications
  2. Side effects :

Breast tenderness, uterine bleeding, N/V, wt changes, dizziness, VTE, CV, cholecystitis, liver effects

How well did you know this?
1
Not at all
2
3
4
5
Perfectly
14
Q

MENOPAUSE

  1. Absolute Contraindications to hormonal estrogen
  2. Relative contraindications to hormonal estrogen
A

Absolute :

  1. Pregnancy
  2. Unexplained vaginal bleeding
  3. History of breast cancer
  4. Liver disease
  5. Acute cardiovascular disease
  6. CAD
  7. Stroke
  8. History of VTE
  9. Migraine with aura

Relative :

  1. Migraines
  2. Gallbladder dz
How well did you know this?
1
Not at all
2
3
4
5
Perfectly
15
Q

MENOPAUSE

-Treatment- Oral VS Transdermal

A
  1. HRT : use transdermal if history of liver disease or increased risk for VTE
How well did you know this?
1
Not at all
2
3
4
5
Perfectly
16
Q

Infertility

  1. Definition
  2. Primary vs Secondary
A
  1. No conception after 12 months of unprotected and frequent intercourse
  • Primary (no previous pregnancy)
  • Secondary (after the previous conception)
17
Q

Infertility

When to investigate

A
  • When to investigate and refer
    • >1 year of trying to conceive (85% will conceive after one year)
    • >35yo at 6mo
    • >40yo immediately
      • Sooner if history of infertility, PID, pelvic surgery, recurrent pregnancy loss, moderate-severe endometriosis
18
Q

Vaginal Bleeding in Pregnant Women

-Differentials (4)

A

Cervical abnormalities (malignancy, friable cervix, polyps, trauma)Spontaneous abortionEctopic pregnancySubchorionic haemorrhageIdiopathic bleedingVaginal traumaMolar pregnancy

  1. Spontaneous Abortion
  2. Ectopic pregnancy
  3. Molar pregnancy
  4. Cervical polyp
  5. Ruptured ovarian cyst
19
Q

Hydatidiform Mole

A) Definition

B) Risk Factors

C) Symptoms

A
  1. A type of gestational trophoblastic disease (GTD). Premalignant. When an empty ovum + single sperm, or normal ovum + 2 sperm
  2. Risk Factors: Advanced age, history of the previous mole
  3. Symptoms: exaggeration of normal pregnancy symptoms due to extremely high β-hCG: hyperemesis gravidarum; vaginal bleeding; pelvic discomfort
20
Q

Hydatidiform Mole

A) Physical exam findings

B) Further investigations

C) Management

D) Follow up

A
  1. Physical exam findings: uterus larger than expected for gestational age; Possible adnexal mass; Possible grape-like mass in the vagina
  2. Imaging : Transvaginal US. Bhcg > 100,000. Serial BHCG.
  3. Management : Rhogam if mom is RH - and father is + or unknown . First line treatment : Referral to Gynecology for Disecction and Curretage (both diagnostic and therapeutic)
  4. Follow up : Weekly BhCG . If increasing = choriocarcinoma
21
Q

ABORTION

  1. Different types and management
A
  1. Threatened : Viable fetus + Hr : Expectant
  2. Inevitable : no passed products. Miso or D/C +/- Oxy
  3. Incomplete : passed products : As above
  4. Missed : no fhr : As above
  5. Complete : no retained tissue. No D/C watch and wait

*Dilation and Curettage (Suction Curretage)

22
Q

ABORTION

  1. Risk Factors
A
  1. Advanced maternal age, Thromboembolic disorders, Infections (HIV, HSV, Toxo), Previous SA, IUD, Uterine abnormalities (uterine fibroids, adhesions)
23
Q

Endometriosis

  1. Risk Factor (4)
  2. Protective factors (2)
A

Risk factors :

  1. Family History
  2. Nulliparity
  3. Short menses
  4. Diet high in red meats and trans fats

Protective: Multiparty, Prolonged menses

24
Q

Endometriosis

  1. Symptoms and Signs
A
  1. Dysmenorrhea (starts of as cyclical and then increases in severity)
  2. Deep Dyspareunia (painful intercourse)
  3. Dyschezia (difficulty defecating)
  4. Dysuria
  5. Chronic pelvic pain
  6. Abdominal discomfort
25
Endometriosis Physical exam findings
Pelvis: Retroverted and fixed uterus (suggests severe adhesions); adnexal mass Rectovaginal exam: tender nodules on uterosacral ligament
26
Endometriosis Physical exam findings
Pelvis: Retroverted and fixed uterus (suggests severe adhesions); adnexal mass Rectovaginal exam: tender nodules on uterosacral ligament
27
Endometriosis Differential Diagnosis
1. **Primary Dysmenorrhea:** Primary dysmenorrhea is defined as cramping pain in the lower abdomen occurring just before or during menstruation 2. **Adenomyosis** (endometrial tissue found within the myometrium) 3. **Bowels:** IBS/IBD 4. **Bladder:** Interstitial cystitis 5. **Ovarian:** ovarian cysts 6. **Fallopian:** PID
28
Endometriosis Investigations
Transvaginal US: Identifies retroperitoneal and uterosacral lesions; identifies cystic endometriomas Gold standard: Laparoscopy
29
Endometriosis Treatment
1. NSAIDS 2. OCPS 3. Progestin (Depo-provera ; Provera) 4. Mirena IUD 5. GnRH agonist (leuprolide) 6. GnRH antagonists (orilissa) 7. Androgenic agents ( Danazol)
30
Endometriosis Indications for Surgical Intervention
\*No nonsurgical interventions will improve fertility Laparoscopy indications : 1. Pelvic Pain: does not respond to, declines or there are contra indications to medical management 2. Acute adnexal event (torsion, cyst, rupture) 3. Severe invasion (bowel, bladder, nerves) 4. Suspected ovarian endometrioma (infertility)
31
Amenorrhea -Primary vs Secondary definition
**Primary Amenorrhea:** No menses by age 14 in the absence of secondary sexual characteristics **or no menses by age 15 with secondary sexual characteristics** **Secondary Amenorrhea:** No menses for \>6 months or 3 cycles after documented menarche
32
Primary Amenorrhea -Causes
**Ovarian Etiology** (High FSH/Low estrogen) : 45 XO (turners), 46 XX (fragile x) ; Premature ovarian failure ( \<35 with autoimmune history) **Receptor abnormalities :** androgen insensitivity ; 5-alpha reductase deficiency ; 17-alpha hydroxylase deficiency **Central (low FSH, low estrogen) :** Hypothalmic : Stress, exercise, malnutrition, illness ; congenital FNRH deficiency (kallman) ; Constitutional delay of puberty **Central : Pituitary :** Surgery ; tumour; irritation; hyperprolactin ; hypoTSH
33
Secondary Amenorrhea -Causes
**Ovarian :** Normal FSH : Think PCOS (get better history) High : Premature ovarian failure ; menopause **Hypothalmic** : Stress, exercise, illness, malnutrition **Pituitary causes :** Adenoma, proloactinoma, hypotsh, chest wall irridation **Outflow tract obstruction**: Asherman (D&C)
34
PCOS 1. Diagnosis
Diagnosis, 2/3 of the following: * **Oligo-ovulation/anovulation (LH:FSH \>2)** * Oligomenorrhea (\>35d) or amenorrhea ***(irregular menses)*** * **Hyperandrogenism (clinical or biochemical)** * Acne, androgenic alopecia, hirsutism (terminal hairs \>5mm) * Elevated serum total/bioavailable/free testosterone or DHEAS * **Polycystic ovaries on ultrasound**
35
PCOS Investigations
* **B-hCG, Prolactin, TSH, FSH/LH** * **Serum total/bioavailable/free** **testosterone** * If normal, unlikely PCOS (may consider repeat testing, preferably early morning) * Pelvic ultrasound * Optional if already met other criteria for PCOS **Consider endocrine work-up** * If rapidly progressive hirsutism, lowering of the voice, and clitoromegaly * DHEAS \>700mcg/dL, r/o virilizing tumour * Abdo/Pelvic ultrasound, r/o adrenal/ovarian tumor * If central obesity, striae, proximal myopathy, early osteoporosis/hypertension * Mid-day/afternoon Cortisol, r/o Cushing's * If elevated, consider 24-h urine collection for free cortisol and creatinine * If acromegaly features, * IGF-1, r/o acromegaly
36
PCOS -Name comorbid conditions that pts are more at risk for and that should be monitored for
Monitor for diabetes (4x more likely, metabolic syndrome (2x more likely), dyslipidemia, hypertension, weight (BMI)
37
PCOS 1. Management
* **Weight loss** (diet, exercise) first-line: insulin resistance decreases with weight loss * **If pregnancy not desired: Combined OCP** for hyperandrogenism, irregular menses , contraception * For hirsutism, if OCP not effective after 6 months, consider adding Spirinolactone 50-100mg/day * If desires pregnancy, **target of BMI** \<35 and/or 5% to 10% weight loss * Letrozole first-line medication for infertility (aromatase inhibitor) * Clomiphene citrate (SERM) * Consider adding Metformin to Clomiphene citrate if overweight