Taste afferents from the tongue synapse onto the ____ nucleus in the brainstem.
Solitary Tract + nucleus
Ascending taste information terminates in the ________ nucelus of the thalamus
ventral posteromedial
(VPM)
(remember m for mouth)
Name 1 brain area that receives convergent information for taste and smell
orbitalfrontal cortex
Name parts of olfactory tract in ascending order
Name 3 Cranial nerves that carry taste information from oral cavity to CNS
Origin of taste cells
endothial, not neuronal
Diagram of cranial nerves and their nuclei (motor and somatosensory)

Additional Cranial Nerves (mostly motor)

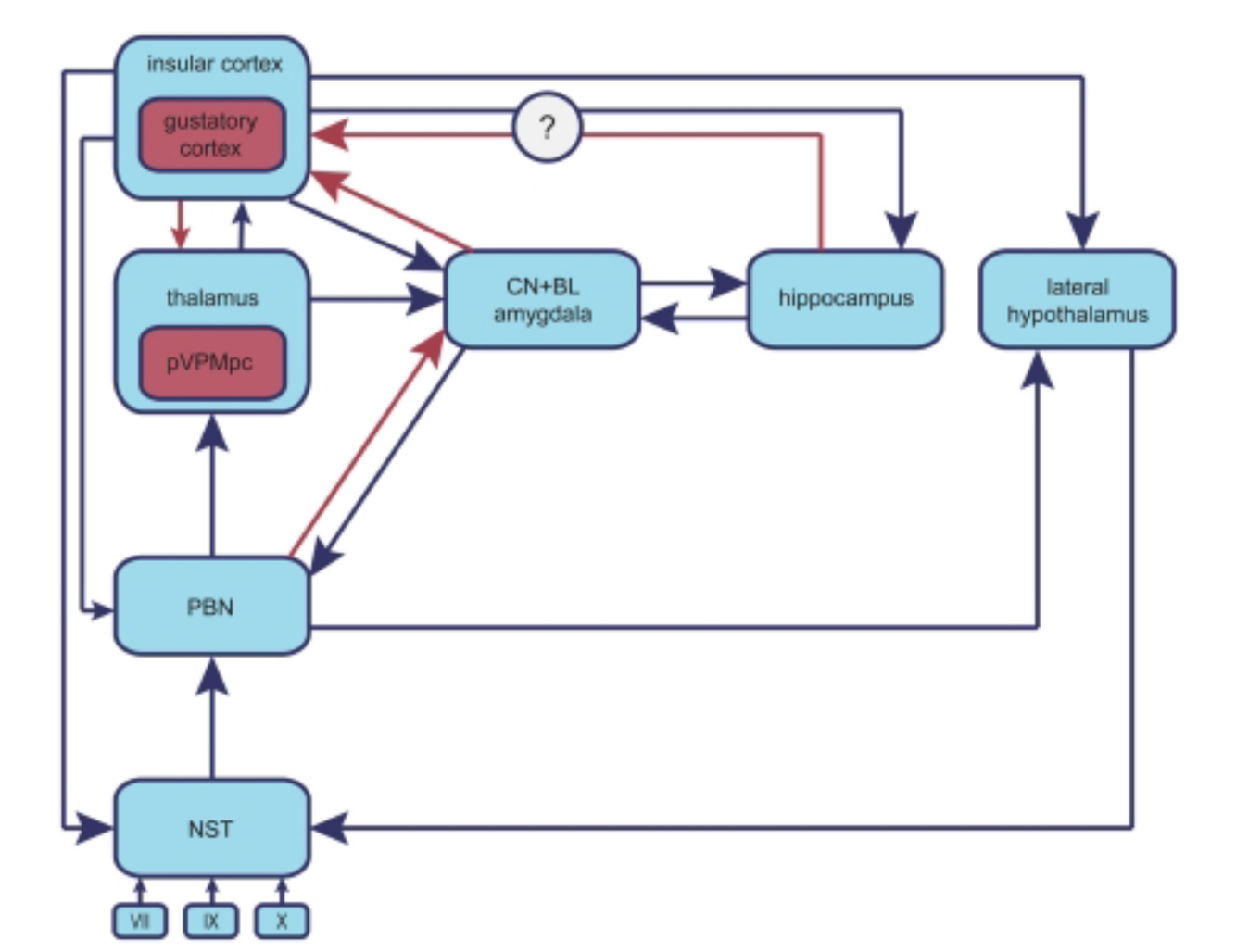
Ascending projections of Taste afferents
Note: Ascending fibers do not cross the midline
Enters thalamus @ ventral posteromedial nucleus
synapses to insular cortex (via internal capsule) and eventually orbitofrontal cortex

Where do ascending projections of taste afferents relay (prominent in rodents, less pronounced/existent in primates)?
Parabrachial nucleus
What nucleus integrates taste information?
Nucleus solitarius.
Has extensive collateral brainstem projects (Matt pointed out nucleus ambiguus especially – said it played a role in swallowing reflex (from Cranial nerve X), but also my play a part in innate behaviors)
Taste Pathway Schematic

Smell Cells and entrance to brain

Olfacotry Schematic

Orbitofrontal cortex is the site of ______
Flavor integration
Where else do olfactory and taste cortices interact?
amygdala and other limbic centers
Ganaglia from mouth, prior to synapsing on solitary tract nucelus
geniculate, petrosal and nodose ganglia