Other Flashcards

Tachycardia, RV failure, Peri-intubation in PH (14 cards)

1
Q

Indications for adenosine

A

Adenosine

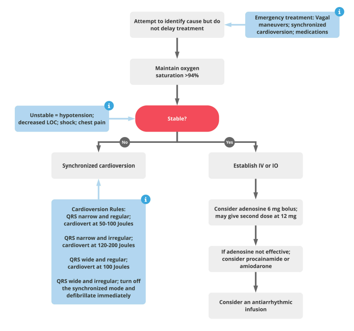
-stable (or even unstable if also have pads on) narrow-complex monomorphic tachycardia
-AVRT/AVNRT (SVTs)

How well did you know this?
1
Not at all
2
3
4
5
Perfectly
2
Q

Adenosine dosing for stable narrow-complex regular tachycardia

(a) Peripheral line
(b) Central line

A

(a) Adenosine
6mg over 1-2 seconds via peripheral line, immediately flushed with 20cc NS

(b) Initial dose 3mg if centrally or heart transplant pt

If dose ineffective in 1-2 minutes, 12mg second dose (6mg centrally)

How well did you know this?
1
Not at all
2
3
4
5
Perfectly
3
Q

AFib with RVR in PH patient

A

Depends on RV function- careful with beta-blockade in RV dysfunction

How well did you know this?
1
Not at all
2
3
4
5
Perfectly
4
Q

Adenosine mechanism of action

A

Anti-arrhythmic- slows conduction through AV node, interupting re-entry pathways that use the AV node in hopes of restoring sinus rhythm

How well did you know this?
1
Not at all
2
3
4
5
Perfectly
5
Q

Adenosine

(a) Onset of action
(b) Half-life

A

Adenosine

(a) Seconds
(b) Half life under 10 seconds

How well did you know this?
1
Not at all
2
3
4
5
Perfectly
6
Q

How to push adenosine (flush)

A
  • Push then flush with 20cc saline
    Half-dose if using central access

-Have pads on for synchronized DC cardioversion

How well did you know this?
1
Not at all
2
3
4
5
Perfectly
7
Q

Cardioversion vs. defib

A

Cardioversion = delivery of energy synchronized to QRS complex

Defib = asynchronous delivery of shock randomly during cardiac cycle

How well did you know this?
1
Not at all
2
3
4
5
Perfectly
8
Q

Initial parts of adult tachycardia algorithm- with a pulse

A

Hypotension (cycle BP), check mental status, ?chest pain

If signs of shock- consider synchronized cardioversion with or without sedation immediately

How well did you know this?
1
Not at all
2
3
4
5
Perfectly
9
Q

What is cardiac power output?

A

Indicator of LV output, higher CPO associated with better survival
-way to look at heart function (so can give pressors to improve SVR and therefore MAP, but that won’t improve the CPO)

CPO = MAPxCO / 451

How well did you know this?
1
Not at all
2
3
4
5
Perfectly
10
Q

Cutoff for low cardiac power output

A

CPO = MAPxCO / 451

Low under 0.6

How well did you know this?
1
Not at all
2
3
4
5
Perfectly
11
Q

What is PAPi?

(a) Clinical utility

A

PA pulsatility index = [sPAP - dPAP] / RAP

(a) Consider degree of RV contribution in cardiogenic shock
PAPi > 1- RV generally happy
PAPi under 1- indicative of RV dysfunction

How well did you know this?
1
Not at all
2
3
4
5
Perfectly
12
Q

Utility of cardiac power output?

A

CPO = (MAPxCO) / 451, low if < 0.6
-predict cardiogenic shock
-can give pressors to improve SVR/MAP, but that won’t improve CPO as much

How well did you know this?
1
Not at all
2
3
4
5
Perfectly
13
Q

What narrow vs. wide pulse pressure may tell you

A

Pulse pressure used as surrogate for stroke volume (difference between diastole and systole)

How well did you know this?
1
Not at all
2
3
4
5
Perfectly
14
Q
A
How well did you know this?
1
Not at all
2
3
4
5
Perfectly