Pancreatic AdenoCA (ductal adenoCA)
Makes up what percent of all pancreatic tumors?
Seen in what population? Risk factors?
What is included in a pancreatic-mass CT protocol? What phase exhibits greatest conspicuity for detection of pancreatic adenoCA?
Most common location?
Imaging Appearance?
What is it almost always associated with?
When does it present?
Treatment?

If there is a pancreatic mass with no ductal dilation, what should be considered?
Since pancreatic adenocarcinoma is almost always associated with a dilated pancreatic duct, an alternative diagnosis should be strongly considered if there is a pancreatic mass with no ductal dilation, such as:
Pancreatic Acinar Cell CA
What is it?
Malignant cells produce a large amount of what?
This leads to what presentation?
Pancreatic Serous Cystadenoma
What is it? Found it what population?
Cyst morphology?
What makes it unique? How to differentiate say between this and adenoCA?
Classic imaging feature?
Raffi Mnemonic: grandmas are so “serious” (i.e. serous) - they also have many small cysts, they are hypervascular, and grumpy central stellate calcification!

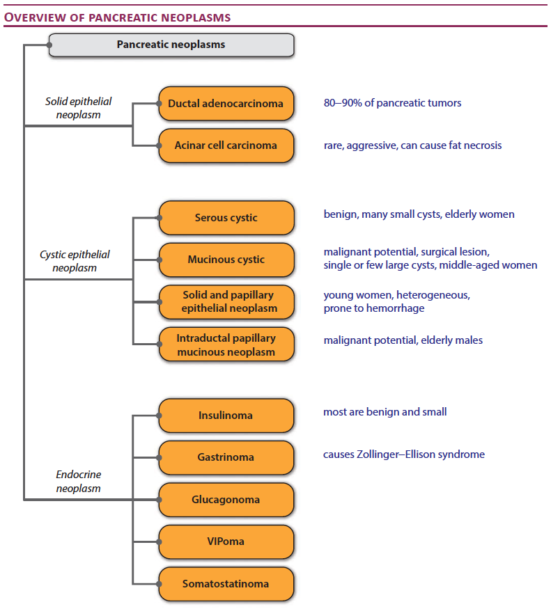
Overview of Pancreatic Neoplasms

Pancreatic Mucinous Cystic Neoplasm
What is it? Seen most commonly in what population?
Malignant potential? Treatment?
The number of cysts and size? Where is pancreas is it usually formed?
Does it have a capsule?

Solid and Papillary Epithelial Neoplasm (SPEN)
What is it? Seen in what population?
Malignant potential? Treatment?
Imaging? Typical finding? Does it have a capsule?
Raffi Mnemonic - A little girl named SPEN!
Intraductal Papillary Mucinous Neoplasm (IPMN)
What is it? Seen in what population?
Indolent or aggressive? Which subtype has a greater malignant potential? What feature should raise concern for malignancy?
Classic endoscopic finding? Imaging appearance?
Treatment?
Raffi Mnemonic - ipMAN - grandfather tumor (that smells fishy! - endoscopic feature)
What do non-hyperfunctioning pancreatic endocrine neoplasms often undergo that can be seen on imaging?
What phase are they best seen on?
What should be considered in a case of a hypervascular liver mass with an associated pancreatic mass?
A hypervascular liver mass with an associated pancreatic mass is most what?
Insulinoma
Prevalence vs other pancreatic neuroendocrine tumors? Prognosis?
What is the Whipple triad?
Gastrinoma
Prevalence vs other pancreatic endocrine neoplasms
What syndrome does it cause?
What is it associated with and when it is associated with this what does the gastrinoma tend to do?
What is the gastrinoma triangle?
What else can form in the stomach?
Normal Pancreatic Ductal Anatomy
Mnemonic for normal anatomy
What anatomy is always constant?

What is the most common congenital pancreatic anomaly?
What causes it?
Pancreatic excretion path?
What can it cause?
Imaging sign?

Annular Pancreas
What is it? How does it form?
What can it cause in an adult?
Imaging appearance in a neonate?

What is the common channel syndome/pancreaticobiliary maljunction?
What are the systemic diseases that affect the pancreas?
What are the pancreatic manifestations of VHL
What are the pancreatic manifestations of CF?
What is Schwachman-Diamond disorder?
Both obesity and exogenous steroid use can cause what to the pancreas?
Fatty atrophy
Intrapancreatic Accessory Spleen
What does it mimic?
Imaging?
How to diagnose? How to confirm the diagnosis in ambiguous cases?

Pancreatitis - CT protocol and role of imaging
Acute Pancreatitis
What is it?
Clinical outcome?
Most common causes?
Grading systems?
