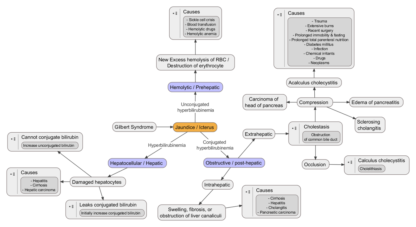
Jaundice?
Jaundice is due to excessive accumulation of bilirubin in tissues.

Metabolism of bilirubin - production of unconjugated bilirubin?
RBCs are broken down by macrophages in the spleen; haemoglobin-> iron and unconjugated bilirubin (travels to liver bound to albumin).
Metabolism of bilirubin - conjugation of bilirubin?
Liver hepatocytes uptake unconjugated and add it to glucoronate.
Metabolism of bilirubin - excretion?
Conjugated bilirubin is secreted into the bile canaliculi, flows with bile to duodenum.
Prehepatic jaundice?
too much production of bilirubin.

Hepatic jaundice?
problems affecting hepatocytes or bile canaliculi.

Post-hepatic jaundice?
problem with biliary flow

Obstructive jaundice?
lack of bile flow into the gut, manifests as pale faeces and dark urine.
Cholestatic jaundice?
bilirubin not flowing out via the common bile duct

Unconjugated jaundice?
can be excess production of unconjugated bilirubin or decreased capacity to conjugate it.
Conjugated jaundice?
posthepatic jaundice is always conjugated.
Increased production of bilirubin?
Intravascular haemolysis; might find black urine and schistocytes on the blood film.
Congenital causes; G6PDH deficiency, pyruvate kinase deficiency, sickle cell disease.
Acquired causes; artificial heart valves, blood group mismatch, disseminated intravascular coagulopathy, malaria.
Extravascular haemolysis; may find splenomegaly and spherocytes on a blood film.
Congenital causes; hereditary spherocytosis.
Acquired causes; autoimmune haemolysis.
Decreased conjugation of bilirubin?
Reduced hepatocyte uptake; cholecystographic contrast agents, portosystemic shunts to bypass a cirrhotic liver.
Congenital enzymatic problems; Gilberts syndrome.
Decreased excretion of bilirubin?
(pale faeces, dark urine)
Acquired causes; INVITED MD
Infection; hepatitis, ascending cholangitis, liver abscess, tapeworm infection.
Neoplasia; hepatocellular carcinoma, cholangiocarcinoma, pancreatic cancer, liver metastases.
Vascular; Budd-Chiari syndrome (thrombosis in a hepatic vein).
Inflammation; primary biliary cirrhosis (PBC), primary sclerosing cholangitis (PSC), autoimmune hepatitis, pancreatitis.
Trauma; gallstones, stricture.
Endocrine; intrahepatic cholestasis of pregnancy.
Degenerative – none.
Metabolic; Wilson’s disease, haemochromatosis.
Drugs; alcohol, paracetamol, sodium valproate, rifampicin.