Perte visuelle aiguë Flashcards

(152 cards)

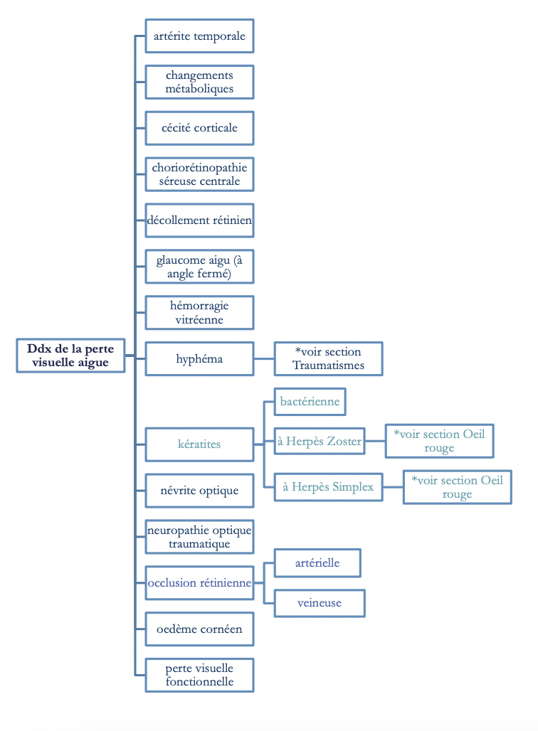
1
Q

Schéma: DDX perte visuelle aiguë

A
How well did you know this?
1
Not at all
2
3
4
5
Perfectly
2
Q

Perte visuelle aiguë: histoire de la maladie - DDX selon l’âge

A
  • Une personne âgée aurait plus tendance à souffrir d’un phénomène vasculopathique ou une dégénérescence maculaire exsudative.
  • Une jeune personne par contre est plus à risque de développer une maladie inflammatoire telle que névrite optique ou uvéite
How well did you know this?
1
Not at all
2
3
4
5
Perfectly
3
Q

Perte visuelle aiguë: histoire de la maladie - éléments à questionner

A
  1. âge
  2. transitoire, permanent, progressif?
  3. monoculaire ou binoculaire?
  4. douleur ou inconfort associé?
How well did you know this?
1
Not at all
2
3
4
5
Perfectly
4
Q

Perte visuelle aiguë: histoire de la maladie - temps

A
  • Est-ce que la perte visuelle est transitoire, permanente ou progressive ?
  • Une perte visuelle transitoire telle qu’on retrouve dans l’amaurose fugace est généralement le signe d’une ischémie transitoire d’origine vasculaire. Par contre, une perte visuelle progressive pourrait être reliée à un phénomène tumoral ou compressif au niveau du nerf optique.
How well did you know this?
1
Not at all
2
3
4
5
Perfectly
5
Q

Perte visuelle aiguë: histoire de la maladie - DDX selon si la perte visuelle est transitoire, permamente ou progressive

A
  • Une perte visuelle transitoire telle qu’on retrouve dans l’amaurose fugace est généralement le signe d’une ischémie transitoire d’origine vasculaire.
  • Par contre, une perte visuelle progressive pourrait être reliée à un phénomène tumoral ou compressif au niveau du nerf optique.
How well did you know this?
1
Not at all
2
3
4
5
Perfectly
6
Q

Perte visuelle aiguë: histoire de la maladie - DDX selon si la perte visuelle est mono ou binoculaire

A
  • Une perte visuelle monoculaire est presque toujours attribuable à une pathologie antérieure au chiasma.
  • Un problème binoculaire suggère une atteinte du chiasma ou rétrochiasmatique.
How well did you know this?
1
Not at all
2
3
4
5
Perfectly
7
Q

Perte visuelle aiguë: histoire de la maladie - DDX selon si douleur ou inconfort associé

A
  • Une atteinte de l’acuité visuelle indolore peut suggérer un problème relié à la rétine, car la rétine ne possède pas de nerfs sensitifs.
  • Une atteinte visuelle douloureuse peut représenter, un phénomène au niveau du segment antérieur comme l’uvéite ou l’ulcère de cornée.
  • Une inflammation du nerf optique (névrite optique) peut causer une atteinte visuelle douloureuse lors des mouvements oculaires.
How well did you know this?
1
Not at all
2
3
4
5
Perfectly
8
Q

Perte visuelle aiguë: examen physique - éléments à tester / regarder

A
  1. acuité viuselle
  2. champ visuel par confrontation
  3. réflexes puillaires
How well did you know this?
1
Not at all
2
3
4
5
Perfectly
9
Q

Perte visuelle aiguë: examen physique - acuité visuelle

A

La prise de l’acuité visuelle devrait s’exécuter un œil à la fois en utilisant des lunettes, des verres de contact ou le trou sténopéïque.

How well did you know this?
1
Not at all
2
3
4
5
Perfectly
10
Q

Perte visuelle aiguë: examen physique - champ visuel par confrontation

A
  • Une perte visuelle aiguë peut impliquer une atteinte du champ visuel même avec une acuité visuelle normale.
  • Par exemple, un patient avec un décollement de la rétine qui touche seulement la rétine inférieure en dehors de la macula conserve quand même une acuité visuelle de 6/6, mais les champs visuels par confrontation démontrent un scotome supérieur.
  • De la même manière, un patient avec un ACV occipital droit aura une acuité visuelle normale de 6/6, mais les champs visuels démontreront une hémianopsie homonyme gauche.
How well did you know this?
1
Not at all
2
3
4
5
Perfectly
11
Q

Perte visuelle aiguë: examen physique - champ visuel par confrontation - si décollement de la rétine

A
  • Par exemple, un patient avec un décollement de la rétine qui touche seulement la rétine inférieure en dehors de la macula conserve quand même une acuité visuelle de 6/6, mais les champs visuels par confrontation démontrent un scotome supérieur.
How well did you know this?
1
Not at all
2
3
4
5
Perfectly
12
Q

Perte visuelle aiguë: examen physique - champ visuel par confrontation - si patient avec AVC occipital droit

A

De la même manière, un patient avec un ACV occipital droit aura une acuité visuelle normale de 6/6, mais les champs visuels démontreront une hémianopsie homonyme gauche.

How well did you know this?
1
Not at all
2
3
4
5
Perfectly
13
Q

Perte visuelle aiguë: examen physique - utilité de l’évaluation des réflexes pupillaires

A

L’évaluation des réflexes pupillaires est très utile dans le contexte de l’évaluation d’une perte visuelle aiguë

How well did you know this?
1
Not at all
2
3
4
5
Perfectly
14
Q

Perte visuelle aiguë: examen physique - comparez évaluation de l’acuité visuelle vs réflexes pupillaires

A
  • L’acuité visuelle représente une mesure subjective, alors que les réflexes pupillaires sont un phénomène entièrement objectif : un patient peut faire semblant de ne rien voir (subjectif), mais il ne peut pas faire semblant d’avoir une atteinte des réflexes pupillaires (objectif).
  • Concrètement, un patient avec une perte visuelle secondaire à un trouble de conversion devrait avoir des tests subjectifs anormaux, mais il y aura préservation des réflexes pupillaires.
How well did you know this?
1
Not at all
2
3
4
5
Perfectly
15
Q

Perte visuelle aiguë: examen physique - ce qu’on cherche lors de l’évaluation des réflexes pupillaires

A

Lors de l’évaluation des réflexes pupillaires, on recherche entre autres un déficit pupillaire afférent (pupille de Marcus-Gunn).

How well did you know this?
1
Not at all
2
3
4
5
Perfectly
16
Q

Perte visuelle aiguë: examen physique - pathologies fréquentes qui causent un déficit pupillaire afférent

A

Les pathologies fréquentes qui causent un déficit pupillaire afférent sont :
* Névrite optique ;
* Tumeur compressive du nerf optique ;
* Neuropathie optique traumatique ;
* Lésion rétinienne très importante telle que le décollement rétinien total ou la thrombose de l’artère centrale de la rétine ou thrombose veineuse ;
* Glaucome avancé.

Toutefois, une petite lésion rétinienne ne cause pas de déficit pupillaire afférent. Les kératites et les cataractes ne causent également pas de déficit pupillaire afférent

How well did you know this?
1
Not at all
2
3
4
5
Perfectly
17
Q

Perte visuelle aiguë: examen physique - pathologies fréquentes qui NE causent PAS un déficit pupillaire afférent

A

Les pathologies fréquentes qui causent un déficit pupillaire afférent sont :
* Névrite optique ;
* Tumeur compressive du nerf optique ;
* Neuropathie optique traumatique ;
* Lésion rétinienne très importante telle que le décollement rétinien total ou la thrombose de l’artère centrale de la rétine ou thrombose veineuse ;
* Glaucome avancé.

Toutefois, une petite lésion rétinienne ne cause pas de déficit pupillaire afférent. Les kératites et les cataractes ne causent également pas de déficit pupillaire afférent

How well did you know this?
1
Not at all
2
3
4
5
Perfectly
18
Q

Oedème cornéen: pathos qui le causent

A
  • En temps normal, la cornée est dans un état de déshydratation relative ce qui permet sa clarté. Dans le contexte d’une crise de glaucome aigu, la tension intraoculaire augmente de facon très rapide, ce qui cause un influx d’humeur aqueuse dans la cornée.
  • Certaines maladies de la cornée peuvent entraîner un œdème de la cornée ; telle la dystrophie endothéliale de Fuch’s
How well did you know this?
1
Not at all
2
3
4
5
Perfectly
19
Q

Hyphéma: définir

A

Le terme hyphéma implique la présence de sang dans la chambre antérieure.

How well did you know this?
1
Not at all
2
3
4
5
Perfectly
20
Q

Hyphéma: conséquences

A
  • Le terme hyphéma implique la présence de sang dans la chambre antérieure.
  • Un petit niveau de sang en inférieur pourrait nuire un peu à la vision alors qu’une hémorragie importante peut causer une cécité quasi complète.
  • La majorité des hyphémas sont d’origine traumatique.
How well did you know this?
1
Not at all
2
3
4
5
Perfectly
21
Q

Hyphéma: causes

A
  • La majorité des hyphémas sont d’origine traumatique.
  • Par contre, on peut rencontrer un hyphéma spontané secondaire à un saignement des néo-vaisseaux de l’iris que l’on retrouve dans le contexte d’un diabète, de l’inflammation chronique ou d’ischémie rétinienne secondaire à une thrombose artérielle ou veineuse de la rétine.
How well did you know this?
1
Not at all
2
3
4
5
Perfectly
22
Q

Hyphéma: physiopatho

A
  • Trauma direct à l’œil qui entraîne rupture de vaisseau sanguin intraoculaire
  • Hyphéma (chambre antérieure) vs hémorragie vitré (chambre postérieure)
How well did you know this?
1
Not at all
2
3
4
5
Perfectly
23
Q

Hyphéma: histoire

A
  • Trauma (relativement violent)
How well did you know this?
1
Not at all
2
3
4
5
Perfectly
24
Q

Hyphéma: examen physique

A
  • Hyphéma macroscopique
  • Niveau de sang dans la chambre antérieure
  • Pression intraoculaire peut être ↑↑
  • Risque de re-saignement: 2-5 jours post trauma
How well did you know this?
1
Not at all
2
3
4
5
Perfectly
25
Hyphéma: conduite
* Repos * Dilatation, gouttes de corticostéroïdes
26
Changements métaboliques: cataractes - aigu vs chronique
* La grande majorité des cataractes progressent lentement. * Toutefois, parfois les patients remarquent une perte visuelle de façon aiguë, surtout s’il s’agit d’une cataracte unilatérale.
27
Changements métaboliques: cristallin
* Même dans le contexte d’un cristallin qui est clair, des changements soudains de glycémie vont modifier l’hydratation du cristallin. * Des changements importants d’hydratation du cristallin causent des changements d’erreur de réfraction et une myopisation aiguë pourrait causer une perte visuelle aiguë.
28
Changements métaboliques: cause possible de changements réfractifs
La grossesse peut aussi provoquer des changements réfractifs qui se stabilisent après l’accouchement.
29
Hémorragie vitréenne: définir / décrire
La présence de sang dans la cavité vitréenne peut causer une perte visuelle de la même manière qu’une hémorragie dans la chambre antérieure.
30
Hémorragie vitréenne: causes fréquentes
La présence de sang dans la cavité vitréenne peut causer une perte visuelle de la même manière qu’une hémorragie dans la chambre antérieure. Les causes fréquentes d’hémorragie vitréenne sont : * Traumatisme ; * Saignement d’une néovascularisation rétinienne (diabète, rétinopathie diabétique proliférante, séquelle d’occlusion veineuse) ; * Saignement qui provient de déchirure rétinienne ou d’un décollement du vitré postérieur.
31
Décollement rétinien: quelles sont les structures qui se séparent?
* Lors d’un décollement rétinien, il y a une séparation entre la rétine neurosensorielle et l’épithélium pigmentaire. * Un soulèvement de la rétine en dehors de la macula peut causer une atteinte du champ visuel mais s’il y a également décollement de la zone maculaire, il y a perte visuelle importante.
32
Décollement rétinien: symptômes
* Un soulèvement de la rétine en dehors de la macula peut causer une atteinte du champ visuel mais s’il y a également décollement de la zone maculaire, il y a perte visuelle importante. * Un décollement rétinien en supéro-temporal va donc produire l’apparition d’un voile noir en inféro-nasal. * La grande majorité des décollements rétiniens sont attribuables au départ à une déchirure de la rétine périphérique.
33
Décollement rétinien: cause
* La grande majorité des décollements rétiniens sont attribuables au départ à une déchirure de la rétine périphérique.
34
Décollement rétinien: IMAGE
35
Décollement rétinien: symptômes
* Corps flottants * Flash lumineux (photopsie), éclairs (phosphènes) * Voile noir qui monte ou descend * Baisse de vision centrale (s’il y a une atteinte maculaire
36
Décollement rétinien: FDR
* Myopie importante * Âge * Histoire de chirurgie intraoculaire * Histoire de trauma oculaire * Histoire familiale posisitve
37
Décollement rétinien: Histoire
* Hx trauma, pas nécessairement sévère * Si pas trauma, souvent Hx “flash” et “points noirs” (corps flottants) * Apparition d’un déficit dans le champ de vision qui progresse de la périphérie vers le centre
38
Décollement rétinien: Examen physique
* Fond d’œil surtout vu avec ophtalmoscope indirect et pupille dilatée pharmacologiquement * Difficile à voir avec ophtalmoscope direct et pupille non dilatée * Si avancé, déficit pupillaire afférent
39
Décollement rétinien: Conduite
* Y penser à l’histoire clinique * Référer en ophtalmologie le jour même ou le lendemain
40
Choriorétinopathie séreuse centrale (CRSC): définir / décrire
Il s’agit d’une affection de la fovea ou il y a accumulation de liquide séreux, surtout chez les jeunes.
41
Choriorétinopathie séreuse centrale (CRSC): épidémio - H vs F - âge - association
* En santé * 9 H : 1F * 30-50 ans * Association avec stress, fatigue
42
Choriorétinopathie séreuse centrale (CRSC): histoire
* Baisse vision légère à modérée * Vision déformée: métamorphopsie, micropsie
43
Choriorétinopathie séreuse centrale (CRSC): examen physique
* Soulèvement localisé de la rétine dans la région maculaire
44
Choriorétinopathie séreuse centrale (CRSC): conduite
* Se résorbe seul en 1 à 6 mois * Séquelles rares * Parfois besoin de traitement * Référer en ophtalmologie en quelques jours
45
Occlusion rétinienne artérielle: fréquence
Les troubles rétiniens vasculaires sont une cause fréquente de perte visuelle aiguë.
46
Occlusion rétinienne artérielle: sx
* Une perte visuelle transitoire, nommée amaurose fugace, est attribuable à une insuffisance artérielle transitoire. * Il s’agit d’un signe avantcoureur d’autres maladies ischémiques telles que les AVC et devrait être investigué de façon agressive.
47
Occlusion rétinienne artérielle: à quoi être vigilent?
Il s’agit d’un signe avantcoureur d’autres maladies ischémiques telles que les AVC et devrait être investigué de façon agressive.
48
Occlusion rétinienne artérielle: investigation
L’investigation comprend : * Doppler des carotides ; * Échographie cardiaque à la recherche d’une source embolique ; * Recherche d’une thrombophilie.
49
Occlusion rétinienne artérielle:
50
Occlusion rétinienne artérielle DE L'ARTÈRE CENTRALE RÉTINIENNE: cause principale
La cause principale de cette occlusion est une embolie provenant des artères carotidiennes ou du côté gauche du cœur
51
Occlusion rétinienne artérielle DE L'ARTÈRE CENTRALE RÉTINIENNE: présentation cliniques (sx et signes)
* Cliniquement, le patient se présente avec une perte de vision subite sans douleur, survenant en quelques minutes. * L’acuité visuelle qui en résulte est généralement limitée à perception lumineuse ou décompte des doigts. * L’aspect du fond d’œil est pâle et grisâtre avec un *cherry red spot* maculaire.
52
Occlusion rétinienne artérielle DE L'ARTÈRE CENTRALE RÉTINIENNE: - durée - sx
Le blocage de la circulation rétinienne pendant une période de plus de 90 minutes cause une perte visuelle soudaine, indolore et sévère
53
Occlusion rétinienne artérielle DE L'ARTÈRE CENTRALE RÉTINIENNE: ce qu'on voit à l'examen du fond d'oeil dilaté
* À l’examen du fond d’œil dilaté, on note une pâleur papillaire, et une diminution du calibre des vaisseaux rétiniens avec également apparition de « boxcarring » - la présence de colonnes de globules rouges séparées par intervalles claires qui témoigne d’une insuffisance vasculaire importante. * Quelques heures après l’apparition d’une occlusion de l’artère centrale de la rétine, il y a développement d’un œdème rétinien diffus et donc perte de la transparence rétinienne normale. * Comme la rétine est très mince au niveau de la région fovéolaire, il y a persistance du reflet de la choroïde sous-jacente au niveau de la fovea qui donne l’aspect typique de la tache dite « cherry-red spot ». * Le signe de « cherry-red spot » est fortement suggestif d’une occlusion de l’artère centrale de la rétine, mais pourrait être également présent dans certaines maladies métaboliques telles que Tay-Sachs ainsi que la maladie de Niemann-Pick.
54
Occlusion rétinienne artérielle DE L'ARTÈRE CENTRALE RÉTINIENNE: ce qu'on voit à l'examen du fond d'oeil dilaté - quelques heures après l'occlusion
* Quelques heures après l’apparition d’une occlusion de l’artère centrale de la rétine, il y a développement d’un œdème rétinien diffus et donc perte de la transparence rétinienne normale. * Comme la rétine est très mince au niveau de la région fovéolaire, il y a persistance du reflet de la choroïde sous-jacente au niveau de la fovea qui donne l’aspect typique de la tache dite « cherry-red spot ». * Le signe de « cherry-red spot » est fortement suggestif d’une occlusion de l’artère centrale de la rétine, mais pourrait être également présent dans certaines maladies métaboliques telles que Tay-Sachs ainsi que la maladie de Niemann-Pick.
55
Occlusion rétinienne artérielle DE L'ARTÈRE CENTRALE RÉTINIENNE: ce qu'on voit à l'examen du fond d'oeil dilaté - signe de cherry red spot
* Chapitre occlusion rétinienne artérielle de l'artère centrale rétinienne * Comme la rétine est très mince au niveau de la région fovéolaire, il y a persistance du reflet de la choroïde sous-jacente au niveau de la fovea qui donne l’aspect typique de la tache dite « cherry-red spot ». * Le signe de « cherry-red spot » est fortement suggestif d’une occlusion de l’artère centrale de la rétine, mais pourrait être également présent dans certaines maladies métaboliques telles que Tay-Sachs ainsi que la maladie de Niemann-Pick.
56
Occlusion rétinienne artérielle DE L'ARTÈRE CENTRALE RÉTINIENNE: ce qu'on voit à l'examen du fond d'oeil dilaté - ddx du cherry red spot
Diagnostic différentiel d’un Cherry-red spot 1. Occlusion de l’artère centrale de la rétine 2. Maladie de Tay-Sachs 3. Niemann-Pick
57
Occlusion rétinienne artérielle DE L'ARTÈRE CENTRALE RÉTINIENNE: combien de temps pour renverser la thrombose?
* Théoriquement, on peut renverser une thrombose récente de l’artère centrale de la rétine s’il s’est écoulé moins de 30 minutes depuis la perte de vision. * Aucun traitement curatif n’est disponible
58
Occlusion rétinienne artérielle DE L'ARTÈRE CENTRALE RÉTINIENNE: traitement d'urgence - but du tx
Aucun traitement curatif n’est disponible
59
Occlusion rétinienne artérielle DE L'ARTÈRE CENTRALE RÉTINIENNE: traitement d'urgence - ce que le tx comprend
Le traitement comprend : * Respirer dans un sac de papier (vasodilatation) ; * Massage oculaire (déplacer l’embole) ; * Traitement pour baisser de façon importante la tension intraoculaire avec des hypotenseurs oculaires topiques et systémiques (Timolol 0.5% solution topique conjointement avec du Diamox 250 mg IV) et même paracentèse de la chambre antérieure, soit une petite ouverture au limbe pour laisser sortir de l’humeur aqueuse ; * Certains auteurs suggèrent également une thrombolyse de l’artère ophtalmique conjointement avec l’équipe de neuroradiologie interventionnelle ; * Même avec intervention agressive, le pronostic visuel est sombre.
60
Occlusion rétinienne artérielle DE L'ARTÈRE CENTRALE RÉTINIENNE: traitement d'urgence - général
* Respirer dans un sac de papier (vasodilatation) ; * Massage oculaire (déplacer l’embole) ;
61
Occlusion rétinienne artérielle DE L'ARTÈRE CENTRALE RÉTINIENNE: traitement d'urgence - médicaments
Traitement pour baisser de façon importante la tension intraoculaire avec des hypotenseurs oculaires topiques et systémiques (Timolol 0.5% solution topique conjointement avec du Diamox 250 mg IV) et même paracentèse de la chambre antérieure, soit une petite ouverture au limbe pour laisser sortir de l’humeur aqueuse ;
62
Occlusion rétinienne artérielle DE L'ARTÈRE CENTRALE RÉTINIENNE: traitement d'urgence - professionnels en jeu
Certains auteurs suggèrent également une thrombolyse de l’artère ophtalmique conjointement avec l’équipe de neuroradiologie interventionnelle ;
63
Occlusion rétinienne artérielle DE L'ARTÈRE CENTRALE RÉTINIENNE: traitement d'urgence - pronostic
Même avec intervention agressive, le pronostic visuel est sombre
64
Occlusion rétinienne artérielle DE L'ARTÈRE CENTRALE RÉTINIENNE: réversibilité des dommages
Une occlusion de l’artère centrale de la rétine constitue une urgence ophtalmologique. Après 90 minutes, il y a dommage irréversible aux tissus rétiniens.
65
Occlusion rétinienne artérielle DE L'ARTÈRE CENTRALE RÉTINIENNE: épidémiologie - âge - H vs F
- Habituellement patients > 60 ans * Homme plus fréquent
66
Occlusion rétinienne artérielle DE L'ARTÈRE CENTRALE RÉTINIENNE: physiopatho
* Occlusion par thrombose ou embole
67
Occlusion rétinienne artérielle DE L'ARTÈRE CENTRALE RÉTINIENNE: maladies systémiques associées (les principales)
* HTA * Diabète * Athérosclérose * Cardiopathies emboligènes
68
Occlusion rétinienne artérielle DE L'ARTÈRE CENTRALE RÉTINIENNE: histoire
* Perte subite et marquée de vision * Parfois précédée d’amaurose fugace (emboles) * Pas de douleur
69
Occlusion rétinienne artérielle DE L'ARTÈRE CENTRALE RÉTINIENNE: examen physique
* Perte marquée de vision, parfois pas de perception lumineuse * Déficit pupillaire afférent * Fond d’œil: rétrécissement artériel marqué “Cherry Red Spot” * Parfois souffles carotidiens (emboles)
70
Occlusion rétinienne artérielle DE L'ARTÈRE CENTRALE RÉTINIENNE: ddx
* Artérite temporale
71
Occlusion rétinienne artérielle DE L'ARTÈRE CENTRALE RÉTINIENNE: conduite (systémique vs oculaire)
* Systémique : --- S’assurer du bon contrôle de facteurs de risques (Mx systémiques associées) * Oculaire : --- Si perte vision < 24 H, essayer de référer rapidement en ophtalmologie
72
Occlusion rétinienne artérielle de la BRANCHE artérielle rétinenne: comparez la physiopatho avec celle de l'occlusion centrale
* Une occlusion de branche artérielle rétinienne est une pathophysiologie qui ressemble à l’occlusion centrale. * Toutefois, dans le contexte d’une occlusion de branche, la source est plus fréquemment embolique.
73
Occlusion rétinienne artérielle de la BRANCHE artérielle rétinenne: examen du fond de l'oeil
* À l’examen du fond d’œil, on note une occlusion artérielle localisée à un des 4 quadrants. * Il y a un œdème localisé au niveau de la rétine dans le quadrant nourri par l’artère atteinte. * On recherche intensivement une cause embolique dans l’artère rétinienne (dite plaque de Hollenhorst). * Les plaques de Hollenhorst qui occluent les vaisseaux rétiniens sont habituellement d’origine carotidienne.
74
Occlusion rétinienne artérielle de la BRANCHE artérielle rétinenne: examen du fond de l'oeil - plaques de Hollenhorst
* On recherche intensivement une cause embolique dans l’artère rétinienne (dite plaque de Hollenhorst). * Les plaques de Hollenhorst qui occluent les vaisseaux rétiniens sont habituellement d’origine carotidienne.
75
Pathologies vasculaires de l'oeil les plus fréquentes
Les occlusions veineuses rétiniennes (OVR) représentent la pathologie vasculaire la plus fréquente de l’œil après la rétinopathie diabétique.
76
Occlusion veineuse rétinienne (OVR): expliquez la vascularisation veineuse
* La rétine possède une veine rétinienne centrale qui se divise par la suite en quatre branches. * La classification des occlusions veineuses comprend des occlusions veineuses de branche (OBVR) et également des occlusions veineuses centrales (OVCR) qui touchent alors les quatre branches. * Évidemment, une occlusion veineuse centrale cause plus de symptômes visuels.
77
Occlusion veineuse rétinienne (OVR): importance des sx selon structure touchée
* La rétine possède une veine rétinienne centrale qui se divise par la suite en quatre branches. * La classification des occlusions veineuses comprend des occlusions veineuses de branche (OBVR) et également des occlusions veineuses centrales (OVCR) qui touchent alors les quatre branches. * Évidemment, une occlusion veineuse centrale cause plus de symptômes visuels.
78
Occlusion veineuse rétinienne (OVR): types
Une occlusion peut être soit oedémateuse entraînant un œdème maculaire ou ischémique.
79
Occlusion veineuse rétinienne (OVR): FDR
Les facteurs de risque sont : * Hypertension artérielle ; * Artériosclérose ; * Hypertonie oculaire.
80
Occlusion veineuse rétinienne (OVR): risques associés à une occlusion à long terme
* À long terme, une occlusion veineuse centrale peut causer une ischémie rétinienne qui mène au développement de néo vaisseaux de l’iris qui peut causer ultimement un glaucome néovasculaire
81
Occlusion veineuse rétinienne (OVR): ce qu'on voit au fond d'oeil
* **Les hémorragies retiniennes au fond d’œil sont l’élément prédominant.** * La présentation clinique peut varier, allant d’une légère diminution de l’acuité visuelle monoculaire jusqu’à une détérioration marquée, subite, de la vision dans les cas plus graves.
82
Occlusion veineuse rétinienne (OVR): Présentation clinique
* Les hémorragies retiniennes au fond d’œil sont l’élément prédominant. * **La présentation clinique peut varier, allant d’une légère diminution de l’acuité visuelle monoculaire jusqu’à une détérioration marquée, subite, de la vision dans les cas plus graves.**
83
Occlusion veineuse rétinienne (OVR): Maladies associées
* Il faut rechercher les maladies associées : hypertension artérielle, diabète, syndrome d’hyperviscosité, et glaucome à angle ouvert. * Il n’y a pas de relation avec la maladie carotidienne.
84
Occlusion veineuse rétinienne (OVR): Maladies associées - maladie carotidienne
**Il n’y a pas de relation avec la maladie carotidienne.**
85
Occlusion veineuse rétinienne (OVR): tx
Aucun traitement immédiat n’est requis mais il faut un bilan de santé complet et une consultation en ophtalmologie pour traiter les complications.
86
Occlusion veineuse rétinienne (résumé): âge des patients
* > 50 ans
87
Occlusion veineuse rétinienne (résumé): FDR
* HTA * Athérosclérose * Diabète * Syndromes d’hyperviscosité sanguine (rare) (peut affecter 2 yeux) * Dyscrasies sanguines : ex Polycythemia Vera * Dysprotéinémies : Macroglobulinemie de Waldenström, myélome multiple
88
Occlusion veineuse rétinienne (résumé): Histoire
* Perte de vision subite * Habituellement un œil à la fois
89
Occlusion veineuse rétinienne (résumé): Examen physique
* Multiples hémorragies rétiniennes * Œdème nerf optique * Exsudats rétiniens * Veines dilatées et tortueuses
90
Occlusion veineuse rétinienne (résumé): Pronostic
* Récupération visuelle dépend de la sévérité de la thrombose * Peut développer un glaucome néovasculaire
91
Occlusion veineuse rétinienne (résumé): Investigation
* Vérifier TA, formule sanguine, vitesse sédimentation * Vérifier statut cardio-vasculaire * Dépister diabète si non connu
92
Occlusion veineuse rétinienne (résumé): Traitement
* Si oedème maculaire, injection intravitréenne de anti-VEGF * Si ischémie avec néovascularisation, photocoagulation rétinienne au laser d'argon
93
Névrite optique: définir / décrire
* La névrite optique est une inflammation du nerf optique qui est parfois idiopathique ou virale, mais souvent associée à une sclérose en plaques. * Comme il s’agit d’une manifestation fréquente de la sclérose en plaques, un patient se présentant avec névrite optique est souvent une jeune femme
94
Névrite optique: causes possibles
* La névrite optique est une inflammation du nerf optique qui est parfois idiopathique ou virale, mais souvent associée à une sclérose en plaques. * Comme il s’agit d’une manifestation fréquente de la sclérose en plaques, un patient se présentant avec névrite optique est souvent une jeune femme
95
Névrite optique: définition
* Neuropathie optique inflammatoire
96
Névrite optique: épidémio - âge - uni ou bilatéral? - association - H vs F
* ~ 15-45 ans * Unilatéral plus fréquent * Forte association avec sclérose en plaques (+ souvent jeune F)
97
Névrite optique: histoire
* ↓↓ Vision aiguë, sub-aiguë * Douleur fréquente --- Rétrobulbaire --- Augmenté par les mouvements oculaires * Phosphènes : occasionnelles aux mouvements oculaires ou bruits
98
Névrite optique: examen physique
* Diminution de la vision : légère à totale * Déficit pupillaire afférent : presque toujours * Vision des couleurs ↓ * Fond d’œil : habituellement normal, car rétrobulbaire
99
Névrite optique: Imagerie
Résonance magnétique : éliminer signes de sclérose en plaques
100
Névrite optique: Conduite
* Référer en neurologie ou neuro-ophtalmologie * Corticostéroïdes IV
101
Neuropathique optique traumatique: physiopatho
* Dans le contexte de traumatismes crâniens contondants tels qu’un accident de voiture, il pourrait y avoir développement d’une atteinte traumatique du nerf optique même en l’absence de trauma direct au niveau de l’orbite. * Certains auteurs suggèrent qu’il y a transmission d’une onde de choc qui endommage le nerf optique lors de son trajet à travers le canal optique. * Le traitement comprend de la corticothérapie à haute dose et parfois une décompression chirurgicale du canal optique, mais en général la perte visuelle est irréversible.
102
Neuropathique optique traumatique: traitement
Le traitement comprend de la corticothérapie à haute dose et parfois une décompression chirurgicale du canal optique, mais en général la perte visuelle est irréversible.
103
Neuropathique optique traumatique: pronostic
Le traitement comprend de la corticothérapie à haute dose et parfois une décompression chirurgicale du canal optique, mais en général la perte visuelle est irréversible.
104
Artérite temporale: synonyme
giant cells arteritis
105
Artérite temporale: définir / décrire
L’artérite temporale est une maladie auto-immune qui touche généralement les patients de 60 et plus.
106
Artérite temporale: épidémio - âge - H vs F
* L’artérite temporale est une maladie auto-immune qui touche généralement les patients de 60 et plus. * Il y a une prédominance chez les femmes
107
Artérite temporale: décrire
* L’artérite temporale ou artérite à cellules géantes est une vasculite ischémique. * C’est une maladie inflammatoire généralisée des artères de moyen et de gros calibre.
108
Artérite temporale: ce qu'elle touche
* L’artérite temporale ou artérite à cellules géantes est une vasculite ischémique. * C’est une maladie inflammatoire généralisée des artères de moyen et de gros calibre.
109
Artérite temporale: dangerosité
* Cette entité est une urgence ophtalmologique. * Le diagnostic précoce est impératif car 20% des cas de cécité unilatérale peuvent devenir bilatéraux.
110
Artérite temporale: uni ou bilatéral?
Le diagnostic précoce est impératif car 20% des cas de cécité unilatérale peuvent devenir bilatéraux.
111
Artérite temporale: sx
* La neuropathie optique ischémique (infarctus de la tête du nerf optique) est la présentation oculaire la plus fréquente de l’artérite temporale. * Dans sa forme classique, le patient se présente avec une baisse de vision subite, non douloureuse, totale et permanente d’un œil avec déficit pupillaire afférent, accompagnée d’un tableau clinique comprenant des céphalées depuis quelques semaines à quelques mois, d’asthénie, d’amaigrissement, d’anorexie. * Le tableau clinique peut aussi s’accompagner de fièvre, d’un malaise général, de cervicalgie, de myalgies multiples, de claudication de la mâchoire et de diplopie. * La perte transitoire de vision chez une personne âgée peut être un signe prémonitoire d’artérite à cellules géantes.
112
Artérite temporale: signe prémonitoire
* Le tableau clinique peut aussi s’accompagner de fièvre, d’un malaise général, de cervicalgie, de myalgies multiples, de claudication de la mâchoire et de diplopie. * La perte transitoire de vision chez une personne âgée peut être un signe prémonitoire d’artérite à cellules géantes.
113
Artérite temporale: quelles sont les structures touchées? fréquence respective?
* Seulement 10% des patients présentent une occlusion de l’artère rétinienne centrale non embolique comme la seule manifestation oculaire de l’artérite temporale. * De même, 10% des patients ont une paralysie oculomotrice comme présentation oculaire initiale. * Le plus souvent, la vascularisation du 3ème nerf crânien est affectée, produisant une ptose et une exotropie avec épargne pupillaire. * Chez une personne âgée, une paralysie d’un nerf crânien devrait donc éveiller une suspicion d’artérite temporale surtout si elle s’accompagne de céphalée et de douleur.
114
Artérite temporale: association avec quoi?
* On retrouve parfois de la fatigue et de la douleur aux épaules et aux hanches tels qu’on les retrouve dans un contexte d’une polymyalgia rheumatica. * Il y a un lien relativement étroit entre l’artérite temporale et la polymyalgia rheumatica.
115
Artérite temporale: investigations - prise de sang
* La vitesse de sédimentation est habituellement très élevée dans les cas d’artérite temporale. Cependant une vitesse de sédimentation basse ne permet pas d’exclure ce diagnostic, surtout si le patient prend des anti-inflammatoires non stéroïdiens pour d’autres raisons (20% peuvent avoir une vitesse de sédimentation normale). La vitesse de sédimentation doit être demandée d’urgence. * La protéine-C réactive sera aussi élevée et les prises de sang démontreront une anémie.
116
Artérite temporale: investigations
* Vitesse de sédimentation + PCR * Si l’artérite temporale est suspectée, une biopsie de l’artère temporale est indiquée et le traitement aux stéroïdes à haute dose est débuté immédiatement sans attendre les résultats de la biopsie. Les résultats de la biopsie ne seront pas affectés par le traitement avant plusieurs jours. Le diagnostic est confirmé par la biopsie de l’artère temporale à la recherche des cellules géantes.
117
Artérite temporale: investigations - biopsie
* Si l’artérite temporale est suspectée, une biopsie de l’artère temporale est indiquée et le traitement aux stéroïdes à haute dose est débuté immédiatement sans attendre les résultats de la biopsie. * Les résultats de la biopsie ne seront pas affectés par le traitement avant plusieurs jours. Le diagnostic est confirmé par la biopsie de l’artère temporale à la recherche des cellules géantes.
118
Artérite temporale: examen physique
* Dans les phases précoces de la maladie, l’examen physique pourrait être normal à l’exception d’une certaine sensibilité au niveau de la région temporale. L’artère temporale peut être élargie, indurée, non pulsatile et sensible à la palpation. * Au fond d’œil, la papille est pâle, oedématiée et souvent il y a présence de petites hémorrhagies en flammèche. * Une fois que l’œdème est résorbé, la papille est atrophique et blanche.
119
Artérite temporale: traitement - quoi? - quand administrer le tx?
* Le traitement standard est la corticothérapie pendant 1 an à 2 ans. * Le début de la corticothérapie lorsque le diagnostic est suspecté constitue une urgence médicale. * Il faut donner des stéroïdes par voie systémique dans les plus brefs délais (avant même de pratiquer une biopsie de l’artère temporale)
120
Artérite temporale: traitement - corticothérapie - durée du tx - quand la donner?
* Le traitement standard est la corticothérapie pendant 1 an à 2 ans. * Le début de la corticothérapie lorsque le diagnostic est suspecté constitue une urgence médicale. * Une artérite temporale pourrait causer une atteinte ischémique au niveau de la papille et pourrait même causer une cécité complète bilatérale si le traitement approprié n’est pas débuté dans un délai raisonnable.
121
Artérite temporale: traitement - corticothérapie - risques si pas donner
* Le traitement standard est la corticothérapie pendant 1 an à 2 ans. * Le début de la corticothérapie lorsque le diagnostic est suspecté constitue une urgence médicale. * **Une artérite temporale pourrait causer une atteinte ischémique au niveau de la papille et pourrait même causer une cécité complète bilatérale si le traitement approprié n’est pas débuté dans un délai raisonnable.**
122
Artérite temporale: traitement - stéroïdes - voie administration - quand la donner?
* **Il faut donner des stéroïdes par voie systémique dans les plus brefs délais (avant même de pratiquer une biopsie de l’artère temporale).** * Ce traitement initial est dans le but d’éviter une cécité bilatérale qui peut survenir dans les quelques heures et de prévenir un accident vasculaire cérébral potentiel. On peut donc donner du Méthylprednisolone 250mg IV aux 6 heures pour 12 doses et ensuite de la Prednisone 1-2mg/kg/jr per os pouvant aller jusqu’à 1 an.
123
Artérite temporale: traitement - stéroïdes - pourquoi en donner?
* Ce traitement initial est dans le but d’éviter une cécité bilatérale qui peut survenir dans les quelques heures et de prévenir un accident vasculaire cérébral potentiel. * On peut donc donner du Méthylprednisolone 250mg IV aux 6 heures pour 12 doses et ensuite de la Prednisone 1-2mg/kg/jr per os pouvant aller jusqu’à 1 an.
124
Artérite temporale: traitement - stéroïdes - posologie + durée du tx
* Ce traitement initial est dans le but d’éviter une cécité bilatérale qui peut survenir dans les quelques heures et de prévenir un accident vasculaire cérébral potentiel. * **On peut donc donner du Méthylprednisolone 250mg IV aux 6 heures pour 12 doses et ensuite de la Prednisone 1-2mg/kg/jr per os pouvant aller jusqu’à 1 an.**
125
Artérite temporale: chez qui la suspecter?
* Prompt diagnostic et prompt traitement sont impératifs : l’artérite à cellules géantes doit être considérée chez toute personne âgée de 60 ans et plus, présentant une baisse dramatique de vision, jusqu’à preuve du contraire. * En l’absence de traitement, l’artérite temporale peut rendre aveugle car l’autre œil peut être atteint et si c’est le cas, il le sera dans les 24 heures dans 33% des cas, dans la semaine dans un autre 33% des cas et dans le mois pour la majorité des autres patients
126
Artérite temporale: risque si dx manqué
* En l’absence de traitement, l’artérite temporale peut rendre aveugle car l’autre œil peut être atteint et si c’est le cas, il le sera dans les 24 heures dans 33% des cas, dans la semaine dans un autre 33% des cas et dans le mois pour la majorité des autres patients
127
Artérite temporale: point clé du tx
* (encadré dans les ndc...) * Le début de la corticothérapie lorsque le diagnostic est suspecté constitue une urgence médicale
128
Artérite temporale: définition
* Maladie inflammatoire généralisée des artères de moyen et gros calibre
129
Artérite temporale: épidémio - âge - H vs F - autres
* ≥ 60 ans * Incidence : ↑ avec âge * H=F * Plus fréquent chez caucasiens
130
Artérite temporale: histoire
* Symptômes systémiques : --- Polymyalgia Rheumatica, sensibilité tempes, claudication de la mâchoires, céphalées, fatigue, ↓ poids, T°… * Il est possible de n’avoir aucun symptôme * Symptômes oculaires : --- Perte vision, totale, subite, permanente, uni ou bilatérale --- Amaurose fugace 10% des patients --- Diplopie : parfois
131
Artérite temporale: examen physique
* Perte vision * Déficit pupillaire afférent * Fond d’œil : œdème de la papille avec hémorragies et exudats * Douleurs tempes
132
Artérite temporale: labo
* Vitesse sédimentation, proteine-C réactive : habituellement élevées
133
Artérite temporale: biopsies des artères temporales - quand est-elle positives? - quoi faire dans le doute?
* Demeurent positives jusqu’à 2 semaines après début du traitement de corticostéroïdes * Dans le doute débuter traitement et biopsier après ! * Biopsier les deux artères * Prendre spécimens au moins 2.5 cm longueur (à cause des skip areas)
134
Artérite temporale: biopsies des artères temporales - décrire ce qu'il faut biopsier
* Demeurent positives jusqu’à 2 semaines après début du traitement de corticostéroïdes * Dans le doute débuter traitement et biopsier après ! * **Biopsier les deux artères * Prendre spécimens au moins 2.5 cm longueur (à cause des skip areas)**
135
Glaucome aigu: H vs F
Le glaucome aigu (20% des glaucomes chez la personne âgée) est plus fréquent chez les femmes que chez les hommes.
136
Glaucome aigu: physiopatho
Il est la conséquence d’une obstruction mécanique du trabéculum à l’excrétion de l’humeur aqueuse.
137
Glaucome aigu: sx et signes cliniques
* Il se présente avec une douleur marquée d’un œil, hyperhémie conjonctivale, vision embrouillée, halos autour des lumières, céphalées frontales, nausées, vomissements, douleurs abdominales et un œil dur à la palpation (la tension intra-oculaire est habituellement supérieure à 40mmHg). * La pupille est caractéristiquement en semimydriase.
138
Glaucome aigu: traitement
* Il faut une consultation immédiate en ophtalmologie pour traitement immédiat médical et LASER. * Le pronostic visuel dépend de la durée et de la sévérité de l’augmentation de la pression intra-oculaire.
139
Glaucome aigu: pronostic
Le pronostic visuel dépend de la durée et de la sévérité de l’augmentation de la pression intra-oculaire.
140
Glaucome aigu: mesure préventive
La mesure préventive est l’iridotomie périphérique au LASER.
141
Glaucome aigu: épidémio - âge - H vs F
- Prévalence ↑ avec âge * F > H
142
Glaucome aigu: FDR
* Hypermétropie : facteur de risque * Fréquente chez les asiatiques, inuits * Peut être provoquée par la prise de médicaments qui dilatent la pupille( décongestionnants oraux, gouttes mydriatiques, anticholinergiques, antipsychotiques entre autres)
143
Glaucome aigu: histoire+ sx
* Douleur marquée oculaire * Céphalée + nausée * Parfois sans douleur oculaire * No/Vo parfois * Vision embrouillée * Plus souvent à la pénombre (pupille dilatée) * Parfois histoire de prise de médication pour le rhume (pseudoéphédrine) (pupille dilate)
144
Glaucome aigu: examen physique
* TIO ↑↑↑: > 30 mmHg (habituellement > 40 mmHg) * Pupille semi-mydriase fixe * Hyperémie conjonctivale * Œdème cornée * Chambre antérieure étroite
145
Cécité corticale: physiopatho
* Un AVC occipital droit va causer une hémianopsie homonyme gauche. * Si l’examen oculaire est dans les limites de la normale et que les champs visuels démontrent la présence d’une hémianopsie homonyme, l’investigation se poursuivra par une tomodensitométrie cérébrale.
146
Cécité corticale: décrire la cécité
* Un AVC occipital droit va causer une hémianopsie homonyme gauche. * Si l’examen oculaire est dans les limites de la normale et que les champs visuels démontrent la présence d’une hémianopsie homonyme, l’investigation se poursuivra par une tomodensitométrie cérébrale
147
Cécité corticale: acuité visuelle
* Dans le contexte d’un ACV ou d’une tumeur du lobe occipital, la précision de l’acuité visuelle est généralement préservée, la seule exception serait si la pathologie touche simultanément les deux lobes occipitaux. * Par exemple, un traumatisme sévère avec contusions importantes des deux lobes occipitaux peut causer une cécité d’origine corticale même si les deux globes oculaires demeurent complètement intacts. * De façon un peu surprenante, les patients atteints d’une cécité corticale préservent des réflexes pupillaires complètement normaux.
148
Cécité corticale: réflexes pupillaires
De façon un peu surprenante, les patients atteints d’une cécité corticale préservent des réflexes pupillaires complètement normaux.
149
Perte visuelle fonctionnelle: que signifie le terme fonctionnel?
Le terme fonctionnel fait allusion à une perte visuelle sans pathologie organique.
150
Perte visuelle fonctionnelle: causes possibles
* Une des causes fréquentes est un syndrome de conversion où la psychopathologie représente un problème inconscient. * Le patient peut aussi simuler consciencieusement une perte visuelle pour gains tels que congés de maladie ou financiers.
151
Perte visuelle fonctionnelle: examen physique si cécité monoculaire
* Chez les patients avec une perte visuelle monoculaire, le diagnostic de syndrome fonctionnel est relativement facile. * Chez ces patients, malgré une atteinte catastrophique de vision dans un œil, il n’y a pas de déficit pupillaire afférent et il pourrait y avoir une vision en trois dimensions (binoculaire) normale qui nécessite évidemment une bonne vision des deux yeux.
152
Perte visuelle fonctionnelle: examen physique si cécité bilatérale
* Par contre, les patients qui se plaignent d’une baisse visuelle bilatérale sont très difficiles à dépister et peuvent parfois même exiger des évaluations neuro-ophtalmologiques très sophistiquées avant de pouvoir poser le diagnostic de problème non organique.